Urotensin II Enhances Advanced Aortic Atherosclerosis Formation and Delays Plaque Regression in Hyperlipidemic Rabbits
Abstract
1. Introduction
2. Results
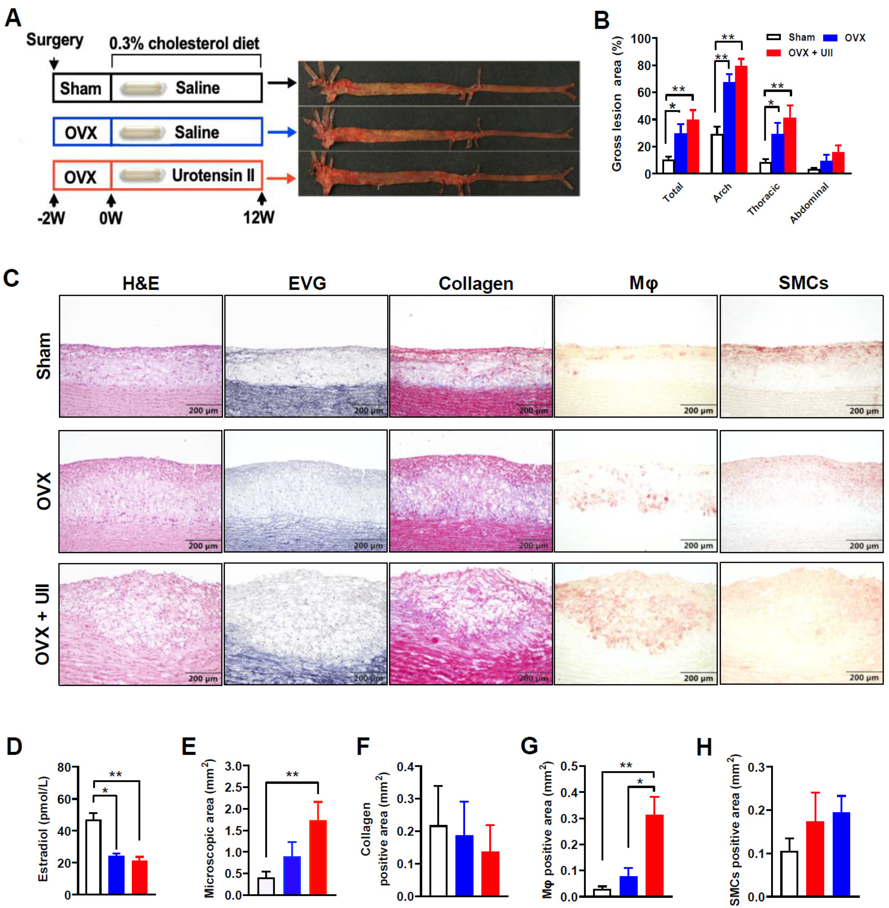
2.1. UII Promotes Atherosclerotic Fatty Streak Formation
2.2. Infusion of UII Infusion Changes Aortic Plaque Cellular Components
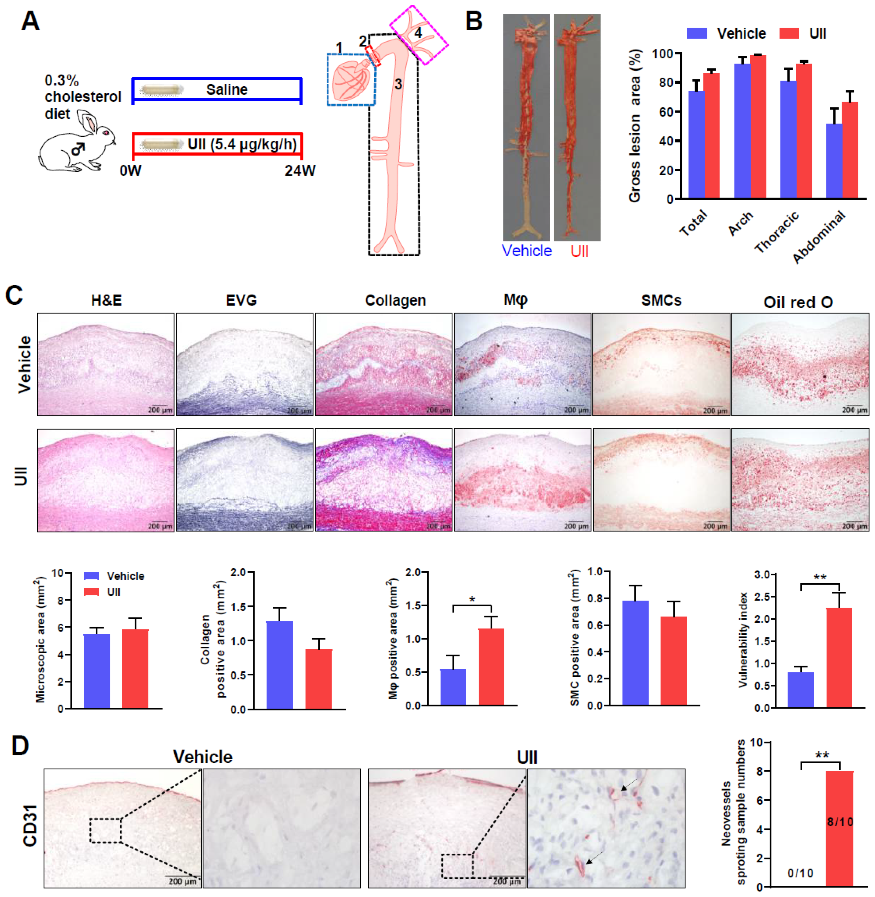
2.3. Chronic Infusion of UII Increases Aortic Plaque Vulnerability and Promotes Intra-Plaque Angiogenesis
2.4. UII Infusion Accelerates Coronary Atherosclerosis
2.5. UII Infusion Exacerbates Carotid and Subclavian Arteries
2.6. UII Delays the Regression of Atherosclerotic Lesion
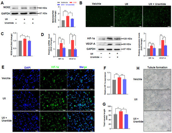
2.7. UII Stimulates ROS Generation and Activates HIF-1α/VEGF-A Pathway
3. Discussion
4. Materials and Methods
4.1. Animals
4.2. Plasma Lipids, Estradiol, and Blood Pressure Measurement
4.3. Quantitative Analysis of Rabbit Aortic Atherosclerotic Lesions
4.4. Analysis of Aortic Intra-Plaque Angiogenesis
4.5. Evaluation of Plaque Vulnerability
4.6. Quantification of Coronary Stenosis and Plaque Cellular Components
4.7. Reactive Oxygen Species (ROS) Assay
4.8. Quantitative Real-Time Reverse Transcription PCR (qRT-PCR)
4.9. Western Blotting
4.10. Tubule Formation Assay
4.11. Statistical Analysis
5. Conclusions
Supplementary Materials
Author Contributions
Funding
Institutional Review Board Statement
Data Availability Statement
Acknowledgments
Conflicts of Interest
References
- Tsao, C.W.; Aday, A.W.; Almarzooq, Z.I.; Alonso, A.; Beaton, A.Z.; Bittencourt, M.S.; Boehme, A.K.; Buxton, A.E.; Carson, A.P.; Commodore-Mensah, Y.; et al. Heart Disease and Stroke Statistics-2022 Update: A Report From the American Heart Association. Circulation 2022, 145, e153–e639. [Google Scholar] [CrossRef] [PubMed]
- Zhou, M.G.; Wang, H.D.; Zeng, X.Y.; Yin, P.; Zhu, J.; Chen, W.Q.; Li, X.H.; Wang, L.J.; Wang, L.M.; Liu, Y.N.; et al. Mortality, morbidity, and risk factors in China and its provinces, 1990–2017: A systematic analysis for the Global Burden of Disease Study 2017. Lancet 2019, 394, 1145–1158. [Google Scholar] [CrossRef] [PubMed]
- Libby, P.; Buring, J.E.; Badimon, L.; Hansson, G.K.; Deanfield, J.; Bittencourt, M.S.; Tokgözoğlu, L.; Lewis, E.F. Atherosclerosis. Nat. Rev. Dis. Prim. 2019, 5, 56. [Google Scholar] [CrossRef]
- Vaudry, H.; Leprince, J.; Chatenet, D.; Fournier, A.; Lambert, D.G.; Le Mével, J.C.; Ohlstein, E.H.; Schwertani, A.; Tostivint, H.; Vaudry, D. International Union of Basic and Clinical Pharmacology. XCII. Urotensin II, urotensin II-related peptide, and their receptor: From structure to function. Pharmacol. Rev. 2015, 67, 214–258. [Google Scholar] [CrossRef] [PubMed]
- Rex, D.A.B.; Suchitha, G.P.; Palollathil, A.; Kanichery, A.; Prasad, T.S.K.; Dagamajalu, S. The network map of urotensin-II mediated signaling pathway in physiological and pathological conditions. J. Cell Commun. Signal 2022, 16, 601–608. [Google Scholar] [CrossRef]
- Ames, R.S.; Sarau, H.M.; Chambers, J.K.; Willette, R.N.; Aiyar, N.V.; Romanic, A.M.; Louden, C.S.; Foley, J.J.; Sauermelch, C.F.; Coatney, R.W.; et al. Human urotensin-II is a potent vasoconstrictor and agonist for the orphan receptor GPR14. Nature 1999, 401, 282–286. [Google Scholar] [CrossRef]
- Ross, B.; Mckendy, K.; Giaid, A. Role of urotensin II in health and disease. Am. J. Physiol. Regul. Integr. Comp. Physiol. 2010, 298, R1156–R1172. [Google Scholar] [CrossRef]
- Al Kindi, H.; Hafiane, A.; You, Z.P.; Albanese, I.; Pilote, L.; Genest, J.; Schwertani, A. Circulating levels of the vasoactive peptide urotensin II in patients with acute coronary syndrome and stable coronary artery disease. Peptides 2014, 55, 151–157. [Google Scholar] [CrossRef]
- Suguro, T.; Watanabe, T.; Kodate, S.; Xu, G.; Hirano, T.; Adachi, M.; Miyazaki, A. Increased plasma urotensin-II levels are associated with diabetic retinopathy and carotid atherosclerosis in Type 2 diabetes. Clin. Sci. 2008, 115, 327–334. [Google Scholar] [CrossRef]
- Yu, Q.Q.; Cheng, D.X.; Xu, L.R.; Li, Y.K.; Zheng, X.Y.; Liu, Y.; Li, Y.F.; Liu, H.L.; Bai, L.; Wang, R.; et al. Urotensin II and urantide exert opposite effects on the cellular components of atherosclerotic plaque in hypercholesterolemic rabbits. Acta Pharmacol. Sin. 2020, 41, 546–553. [Google Scholar] [CrossRef]
- Yin, C.-L.; Liu, X.; Wang, H.-X.; Yan, M.-C.; Guo, L.-J.; Li, G.-N.; Xia, J.-G.; Yuan, H.-H.; Yin, Y. Dynamic Changes in Plasma Urotensin II and Its Correlation With Plaque Stability. J. Cardiovasc. Pharmacol. 2021, 78, e147–e155. [Google Scholar] [CrossRef] [PubMed]
- Suguro, T.; Watanabe, T.; Ban, Y.; Kodate, S.; Misaki, A.; Hirano, T.; Miyazaki, A.; Adachi, M. Increased human urotensin II levels are correlated with carotid atherosclerosis in essential hypertension. Am. J. Hypertens 2007, 20, 211–217. [Google Scholar] [CrossRef] [PubMed]
- Li, Y.F.; Zhao, S.H.; Wang, Y.L.; Chen, Y.L.; Lin, Y.; Zhu, N.H.; Zheng, H.D.; Wu, M.; Cheng, D.X.; Li, Y.D.; et al. Urotensin II promotes atherosclerosis in cholesterol-fed rabbits. PLoS ONE 2014, 9, e95089. [Google Scholar] [CrossRef]
- Fox, K.a.A.; Metra, M.; Morais, J.; Atar, D. The myth of ‘stable’ coronary artery disease. Nat. Rev. Cardiol. 2020, 17, 9–21. [Google Scholar] [CrossRef]
- Hafiane, A. Vulnerable Plaque, Characteristics, Detection, and Potential Therapies. J. Cardiovasc. Dev. Dis. 2019, 6, 26. [Google Scholar] [CrossRef] [PubMed]
- Saba, L.; Saam, T.; Jäger, H.R.; Yuan, C.; Hatsukami, T.S.; Saloner, D.; Wasserman, B.A.; Bonati, L.H.; Wintermark, M. Imaging biomarkers of vulnerable carotid plaques for stroke risk prediction and their potential clinical implications. Lancet Neurol. 2019, 18, 559–572. [Google Scholar] [CrossRef]
- Shiomi, M.; Yamada, S.; Ito, T. Atheroma stabilizing effects of simvastatin due to depression of macrophages or lipid accumulation in the atheromatous plaques of coronary plaque-prone WHHL rabbits. Atherosclerosis 2005, 178, 287–294. [Google Scholar] [CrossRef]
- Lu, D.; Peng, F.; Li, J.; Zhao, J.; Ye, X.J.; Li, B.H.; Ding, W.H. Urotensin II promotes secretion of LTB(4) through 5-lipoxygenase via the UT-ROS-Akt pathway in RAW264.7 macrophages. Arch. Med. Sci. 2019, 15, 1065–1072. [Google Scholar] [CrossRef]
- Zhao, S.H.; Li, Y.F.; Gao, S.C.; Wang, X.J.; Sun, L.J.; Cheng, D.X.; Bai, L.; Guan, H.; Wang, R.; Fan, J.L.; et al. Autocrine Human Urotensin II Enhances Macrophage-Derived Foam Cell Formation in Transgenic Rabbits. Biomed. Res. Int. 2015, 2015, 2015843959. [Google Scholar] [CrossRef]
- Diebold, I.; Petry, A.; Sabrane, K.; Djordjevic, T.; Hess, J.; Görlach, A. The HIF1 target gene NOX2 promotes angiogenesis through urotensin-II. J. Cell Sci. 2012, 125 Pt 4, 956–964. [Google Scholar] [CrossRef]
- Guidolin, D.; Albertin, G.; Ribatti, D. Urotensin-II as an angiogenic factor. Peptides 2010, 31, 1219–1224. [Google Scholar] [CrossRef] [PubMed]
- Li, X.Z.; Guo, S.C.; Xu, T.; He, X.; Sun, Y.L.; Chen, X.Q.; Cao, S.P.; Si, X.Y.; Liao, W.J.; Liao, Y.L.; et al. Therapeutic ultrasound combined with microbubbles improves atherosclerotic plaque stability by selectively destroying the intraplaque neovasculature. Theranostics 2020, 10, 2522–2537. [Google Scholar] [CrossRef] [PubMed]
- Ueta, T.; Ishihara, K.; Notomi, S.; Lee, J.J.; Maidana, D.E.; Efstathiou, N.E.; Murakami, Y.; Hasegawa, E.; Azuma, K.; Toyono, T.; et al. RIP1 kinase mediates angiogenesis by modulating macrophages in experimental neovascularization. Proc. Natl. Acad Sci. USA 2019, 116, 23705–23713. [Google Scholar] [CrossRef] [PubMed]
- Zhang, S.; Dehn, S.; Deberge, M.; Rhee, K.J.; Hudson, B.; Thorp, E.B. Phagocyte-myocyte interactions and consequences during hypoxic wound healing. Cell Immunol. 2014, 291, 65–73. [Google Scholar] [CrossRef] [PubMed]
- Li, S.; Wang, Y.N.; Niimi, M.; Ning, B.; Chen, Y.; Kang, D.; Wang, Z.; Yu, Q.; Waqar, A.B.; Liu, E.; et al. Angiotensin II Destabilizes Coronary Plaques in Watanabe Heritable Hyperlipidemic Rabbits. Arter. Thromb. Vasc. Biol. 2016, 36, 810–816. [Google Scholar] [CrossRef]
- Yu, Q.; Li, Y.F.; Waqar, A.B.; Wang, Y.L.; Huang, B.Q.; Chen, Y.L.; Zhao, S.H.; Yang, P.G.; Fan, J.L.; Liu, E.Q. Temporal and quantitative analysis of atherosclerotic lesions in diet-induced hypercholesterolemic rabbits. J. Biomed. Biotechnol. 2012, 2012, 506159. [Google Scholar] [CrossRef]
- Guo, L.; Akahori, H.; Harari, E.; Smith, S.L.; Polavarapu, R.; Karmali, V.; Otsuka, F.; Gannon, R.L.; Braumann, R.E.; Dickinson, M.H.; et al. CD163+ macrophages promote angiogenesis and vascular permeability accompanied by inflammation in atherosclerosis. J. Clin. Investig. 2018, 128, 1106–1124. [Google Scholar] [CrossRef]
- Hu, C.J.; Yang, Y.Y.; Li, J.Y.; Wang, H.; Cheng, C.H.; Yang, L.F.; Li, Q.Q.; Deng, J.P.; Liang, Z.M.; Yin, Y.L.; et al. Maternal Diet-Induced Obesity Compromises Oxidative Stress Status and Angiogenesis in the Porcine Placenta by Upregulating Nox2 Expression. Oxid. Med. Cell. Longev. 2019, 2019, 2481592. [Google Scholar] [CrossRef]
- Zhang, G.W.; Li, C.R.; Zhu, N.H.; Chen, Y.L.; Yu, Q.; Liu, E.Q.; Wang, R. Sex differences in the formation of atherosclerosis lesion in apoE(−/−) mice and the effect of 17β-estrodiol on protein S-nitrosylation. Biomed. Pharm. 2018, 99, 1014–1021. [Google Scholar] [CrossRef]
- Man, J.J.; Beckman, J.A.; Jaffe, I.Z. Sex as a Biological Variable in Atherosclerosis. Circ. Res. 2020, 126, 1297–1319. [Google Scholar] [CrossRef]
- Tao, L.; Liu, H.R.; Gao, E.; Teng, Z.P.; Lopez, B.L.; Christopher, T.A.; Ma, X.L.; Batinic-Haberle, I.; Willette, R.N.; Ohlstein, E.H.; et al. Antioxidative, antinitrative, and vasculoprotective effects of a peroxisome proliferator-activated receptor-gamma agonist in hypercholesterolemia. Circulation 2003, 108, 2805–2811. [Google Scholar] [CrossRef] [PubMed]
- Fan, J.L.; Niimi, M.; Chen, Y.J.; Suzuki, R.; Liu, E.Q. Use of Rabbit Models to Study Atherosclerosis. Methods Mol. Biol. 2022, 2419, 413–431. [Google Scholar] [CrossRef] [PubMed]
- Wu, X.J.; Wang, J.Y.; Fan, J.L.; Chen, M.Z.; Chen, L.; Huang, W.; Liu, G. Localized vessel expression of lipoprotein lipase in rabbits leads to rapid lipid deposition in the balloon-injured arterial wall. Atherosclerosis 2006, 187, 65–73. [Google Scholar] [CrossRef] [PubMed]
- Guo, L.; Harari, E.; Virmani, R.; Finn, A.V. Linking Hemorrhage, Angiogenesis, Macrophages, and Iron Metabolism in Atherosclerotic Vascular Diseases. Arter. Thromb. Vasc. Biol. 2017, 37, e33–e39. [Google Scholar] [CrossRef] [PubMed]
- Brezinski, M.; Willard, F.; Rupnick, M. Inadequate Intimal Angiogenesis as a Source of Coronary Plaque Instability: Implications for Healing. Circulation 2019, 140, 1857–1859. [Google Scholar] [CrossRef] [PubMed]
- Parma, L.; Baganha, F.; Quax, P.H.A.; De Vries, M.R. Plaque angiogenesis and intraplaque hemorrhage in atherosclerosis. Eur. J. Pharmacol. 2017, 816, 107–115. [Google Scholar] [CrossRef]
- Maulik, N. Redox signaling of angiogenesis. Antioxid. Redox Signal. 2002, 4, 805–815. [Google Scholar] [CrossRef]
- Ziech, D.; Anestopoulos, I.; Hanafi, R.; Voulgaridou, G.P.; Franco, R.; Georgakilas, A.G.; Pappa, A.; Panayiotidis, M.I. Pleiotrophic effects of natural products in ROS-induced carcinogenesis: The role of plant-derived natural products in oral cancer chemoprevention. Cancer Lett. 2012, 327, 16–25. [Google Scholar] [CrossRef]
- Zhang, L.Y.; Huang, J.Q.; Zhang, D.L.; Lei, X.J.; Ma, Y.; Cao, Y.; Chang, J.L. Targeting Reactive Oxygen Species in Atherosclerosis via Chinese Herbal Medicines. Oxid. Med. Cell. Longev. 2022, 2022, 1852330. [Google Scholar] [CrossRef]
- Fan, J.L.; Kitajima, S.; Watanabe, T.; Xu, J.; Zhang, J.F.; Liu, E.Q.; Chen, Y.E. Rabbit models for the study of human atherosclerosis: From pathophysiological mechanisms to translational medicine. Pharmacol. Ther. 2015, 146, 104–119. [Google Scholar] [CrossRef]
- Khan, K.; Albanese, I.; Yu, B.; Shalal, Y.; Al-Kindi, H.; Alaws, H.; Tardif, J.C.; Gourgas, O.; Cerutti, M.; Schwertani, A. Urotensin II, urotensin-related peptide, and their receptor in aortic valve stenosis. J. Thorac. Cardiovasc. Surg. 2019, 161, e1–e15. [Google Scholar] [CrossRef] [PubMed]
- Wang, Y.; Wu, J.F.; Tang, Y.Y.; Zhang, M.; Li, Y.; Chen, K.; Zeng, M.Y.; Yao, F.; Xie, W.; Zheng, X.L.; et al. Urotensin II increases foam cell formation by repressing ABCA1 expression through the ERK/NF-κB pathway in THP-1 macrophages. Biochem. Biophys. Res. Commun. 2014, 452, 998–1003. [Google Scholar] [CrossRef] [PubMed]
- Ong, K.L.; Wong, L.Y.; Cheung, B.M. The role of urotensin II in the metabolic syndrome. Peptides 2008, 29, 859–867. [Google Scholar] [CrossRef] [PubMed]
- Yu, X.T.; Wang, P.Y.; Shi, Z.M.; Dong, K.; Feng, P.; Wang, H.X.; Wang, X.J. Urotensin-II-Mediated Reactive Oxygen Species Generation via NADPH Oxidase Pathway Contributes to Hepatic Oval Cell Proliferation. PLoS ONE 2015, 10, e0144433. [Google Scholar] [CrossRef] [PubMed]
- Rahimi, R.; Karimi, J.; Khodadadi, I.; Tayebinia, H.; Kheiripour, N.; Hashemnia, M.; Goli, F. Silymarin ameliorates expression of urotensin II (U-II) and its receptor (UTR) and attenuates toxic oxidative stress in the heart of rats with type 2 diabetes. Biomed. Pharm. 2018, 101, 244–250. [Google Scholar] [CrossRef] [PubMed]
- Wang, C.; Niimi, M.; Kitajima, S.; Matsuhisa, F.; Yan, H.Z.; Dong, S.J.; Liang, J.Y.; Fan, J.L. Sex hormones affect endothelial lipase-mediated lipid metabolism and atherosclerosis. Lipids Health Dis. 2019, 18, 226. [Google Scholar] [CrossRef]
- Haarbo, J.; Leth-Espensen, P.; Stender, S.; Christiansen, C. Estrogen monotherapy and combined estrogen-progestogen replacement therapy attenuate aortic accumulation of cholesterol in ovariectomized cholesterol-fed rabbits. J. Clin. Investig. 1991, 87, 1274–1279. [Google Scholar] [CrossRef]
- Liang, J.Y.; Liu, E.Q.; Yu, Y.; Kitajima, S.; Koike, T.; Jin, Y.J.; Morimoto, M.; Hatakeyama, K.; Asada, Y.; Watanabe, T.; et al. Macrophage metalloelastase accelerates the progression of atherosclerosis in transgenic rabbits. Circulation 2006, 113, 1993–2001. [Google Scholar] [CrossRef]
- Lu, W.W.; Park, S.H.; Meng, Z.J.; Wang, F.; Zhou, C.C. Deficiency of Adipocyte IKKβ Affects Atherosclerotic Plaque Vulnerability in Obese LDLR Deficient Mice. J. Am. Heart Assoc. 2019, 8, e012009. [Google Scholar] [CrossRef]
- Dong, M.; Zhou, C.P.; Ji, L.; Pan, B.; Zheng, L.M. AG1296 enhances plaque stability via inhibiting inflammatory responses and decreasing MMP-2 and MMP-9 expression in ApoE−/− mice[J]. Biochem. Biophys. Res. Commun. 2017, 489, 426–431. [Google Scholar] [CrossRef]
- Zhang, G.W.; Chen, Y.; Bilalwaqar, A.B.; Han, L.J.; Jia, M.; Xu, C.B.; Yu, Q. Quantitative analysis of rabbit coronary atherosclerosis. Practical techniques utilizing open-source software. Anal. Quant. Cytopathol. Histpathol. 2015, 37, 115–122. [Google Scholar] [PubMed]






Disclaimer/Publisher’s Note: The statements, opinions and data contained in all publications are solely those of the individual author(s) and contributor(s) and not of MDPI and/or the editor(s). MDPI and/or the editor(s) disclaim responsibility for any injury to people or property resulting from any ideas, methods, instructions or products referred to in the content. |
© 2023 by the authors. Licensee MDPI, Basel, Switzerland. This article is an open access article distributed under the terms and conditions of the Creative Commons Attribution (CC BY) license (https://creativecommons.org/licenses/by/4.0/).
Share and Cite
Yu, Q.; Wei, P.; Xu, L.; Xia, C.; Li, Y.; Liu, H.; Song, X.; Tian, K.; Fu, W.; Wang, R.; et al. Urotensin II Enhances Advanced Aortic Atherosclerosis Formation and Delays Plaque Regression in Hyperlipidemic Rabbits. Int. J. Mol. Sci. 2023, 24, 3819. https://doi.org/10.3390/ijms24043819
Yu Q, Wei P, Xu L, Xia C, Li Y, Liu H, Song X, Tian K, Fu W, Wang R, et al. Urotensin II Enhances Advanced Aortic Atherosclerosis Formation and Delays Plaque Regression in Hyperlipidemic Rabbits. International Journal of Molecular Sciences. 2023; 24(4):3819. https://doi.org/10.3390/ijms24043819
Chicago/Turabian StyleYu, Qingqing, Panpan Wei, Liran Xu, Congcong Xia, Yafeng Li, Haole Liu, Xiaojie Song, Kangli Tian, Weilai Fu, Rong Wang, and et al. 2023. "Urotensin II Enhances Advanced Aortic Atherosclerosis Formation and Delays Plaque Regression in Hyperlipidemic Rabbits" International Journal of Molecular Sciences 24, no. 4: 3819. https://doi.org/10.3390/ijms24043819
APA StyleYu, Q., Wei, P., Xu, L., Xia, C., Li, Y., Liu, H., Song, X., Tian, K., Fu, W., Wang, R., Wang, W., Bai, L., Fan, J., Liu, E., & Zhao, S. (2023). Urotensin II Enhances Advanced Aortic Atherosclerosis Formation and Delays Plaque Regression in Hyperlipidemic Rabbits. International Journal of Molecular Sciences, 24(4), 3819. https://doi.org/10.3390/ijms24043819

