Abstract
Multiple sclerosis (MS) is an inflammatory demyelinating disease of the central nervous system (CNS). While most of the current treatment strategies focus on immune cell regulation, except for the drug siponimod, there is no therapeutic intervention that primarily aims at neuroprotection and remyelination. Recently, nimodipine showed a beneficial and remyelinating effect in experimental autoimmune encephalomyelitis (EAE), a mouse model of MS. Nimodipine also positively affected astrocytes, neurons, and mature oligodendrocytes. Here we investigated the effects of nimodipine, an L-type voltage-gated calcium channel antagonist, on the expression profile of myelin genes and proteins in the oligodendrocyte precursor cell (OPC) line Oli-Neu and in primary OPCs. Our data indicate that nimodipine does not have any effect on myelin-related gene and protein expression. Furthermore, nimodipine treatment did not result in any morphological changes in these cells. However, RNA sequencing and bioinformatic analyses identified potential micro (mi)RNA that could support myelination after nimodipine treatment compared to a dimethyl sulfoxide (DMSO) control. Additionally, we treated zebrafish with nimodipine and observed a significant increase in the number of mature oligodendrocytes (* p 0.05). Taken together, nimodipine seems to have different positive effects on OPCs and mature oligodendrocytes.
1. Introduction
Multiple sclerosis (MS) is a chronic neuroinflammatory disease thought to be caused and sustained by autoimmune responses against central nervous system (CNS) antigens, in particular, myelin antigens. One of the characteristic pathological hallmarks of MS is the presence of demyelinated focal lesions that develop on the background of inflammatory processes [1]. Inflammation in the MS-affected brain is associated with cellular and humoral components of both the innate and adaptive immune systems. On the one hand, diffuse infiltrates in the parenchyma of the CNS, perivascular cuffs, and meningeal cuffs consist of CD3+ T cells, CD20+ B cells, and plasma cells. On the other hand, activated microglia and macrophages mediate active tissue damage [2]. The inflammatory response is also driven by soluble factors, such as proinflammatory cytokines, chemokines, components of the complement system, and antibodies [3].
Given the consensus that inflammation drives demyelination in MS patients, most of the current therapies rely on immune-modulating strategies that either dampen the overall activity of the immune system or block the entry of peripheral immune cells into the CNS [4]. However, these therapies often fail in patients with progressive MS [5], where chronic demyelination and neuroaxonal loss are the key to irreversible neurological disability [6,7]. Although natural partial remyelination can be detected in a small percentage of patients post-mortem, it is neither efficient nor sufficient to halt axonal atrophy and loss [8]. Therefore, therapeutic strategies that promote neuroprotection and enhance remyelination are considered crucial for lesion repair and the restoration of neuronal activity [6], especially in the progressive phase of the disease.
Several targets that therapeutically facilitate endogenous remyelination have been identified in preclinical studies [9]. For example, in vitro and in vivo studies have demonstrated that opicinumab, a monoclonal antibody against leucine-rich repeat and immunoglobin-like domain-containing protein (LINGO)-1, a negative regulator of myelination, enhanced oligodendrocyte differentiation and myelination [10,11]. Similarly, blocking neurite outgrowth factor (NOGO)-A has been shown to enhance neuronal plasticity and remyelination in a mouse model of MS [12,13]. However, neither opicinumab nor the anti-NOGO-A antibody could be translated into clinical trials.
Another promising therapeutic target is nimodipine, which belongs to the group of dihydropyridines, a group of drugs capable of blocking the L-type voltage-gated calcium channels (VGCCs) Cav1.1 to Cav1.4 [14]. Nimodipine is typically used to treat vasospasms after subarachnoid hemorrhage [15], where its proposed effect is the relaxation of cerebral vascular smooth muscles [16]. Interestingly, more recent research has revealed that nimodipine has other modes of action. Not only did nimodipine increase the memory function of old [17] and young rats [18], but it also improved cognitive dysfunction after cerebral ischemia in a rat model, indicating a more global effect on the CNS [19]. Additionally, nimodipine showed a beneficial and remyelinating effect in experimental autoimmune encephalomyelitis (EAE), a mouse model of MS [20,21]. Nimodipine also positively affected astrocytes, neurons, and mature oligodendrocytes in culture [22,23,24,25].
In this current study, we examined the effect of nimodipine on oligodendrocyte precursor cells (OPCs), which are a natural reservoir of oligodendrocytes. Our data indicate that nimodipine does not impact the expression of myelin proteins; however, it could influence the expression of microRNA (miRNA), which supports myelin formation.
2. Results
2.1. Oli-Neu Cells Share Common Characteristics with OPCs and Express Functional Cav1.2
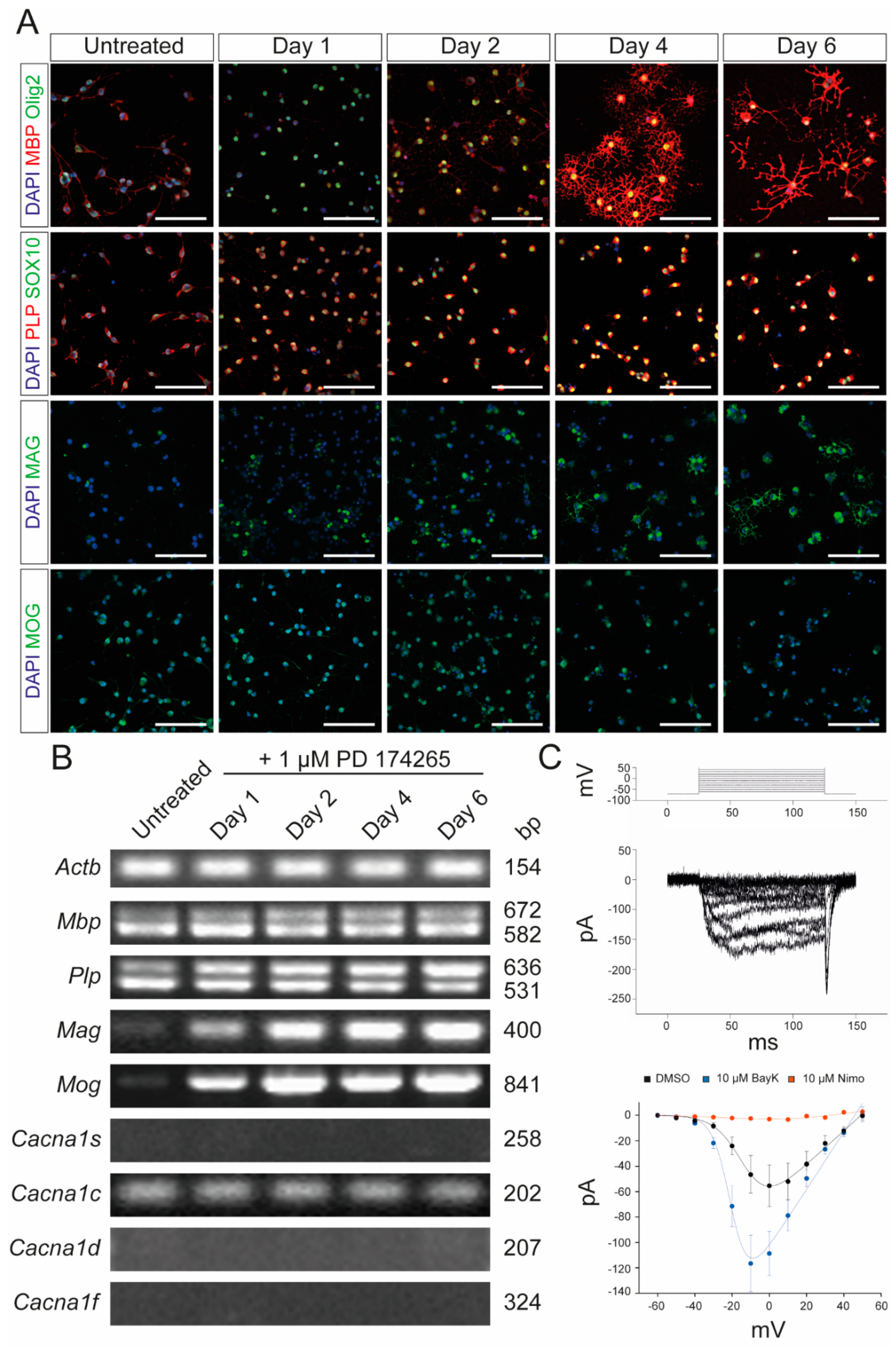
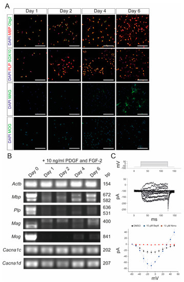
In the first set of experiments, we characterized the murine OPC cell line, Oli-Neu, which has previously been shown to have OPC properties [26]. Oli-Neu cells were stimulated with 1 µM PD 174265, which is a selective inhibitor of epidermal growth factor receptor, as described by Simon et al. [27]. Following stimulation, the cells started to differentiate into oligodendrocytes with high expression of myelin proteins, such as myelin basic protein (MBP) and myelin-associated glycoprotein (MAG) (Figure 1A). Furthermore, end-point PCR revealed a constant expression of MBP and proteolipid protein (PLP) and an increasing expression of MAG and myelin oligodendrocyte glycoprotein (MOG) during differentiation (Figure 1B). Given that Cav1.2 and Cav1.3 are the two VGCCs expressed by oligodendrocytes and OPCs [28], we also demonstrated the expression of Cav1.2 but not CaV1.1, Cav1.3, and CaV1.4 at the mRNA level by differentiated Oli-Neu cells. Patch-clamp experiments were conducted to demonstrate that the detected CaV1.2 channel was physiologically active (Figure 1C). Further, those channels could be blocked by nimodipine and activated by BayK8644, a VGCC agonist (Figure 1C).
Figure 1.
Characterization of Oli-Neu cells. (A) Immunocytochemical analysis of Oli-Neu cells with MBP (red)/Olig2 (green), PLP (red)/SOX10 (green), MAG (green), and MOG (green) after 1, 2, 4, and 6 days, respectively, following stimulation with 1 µM PD 174265 compared to untreated cells. Scale bars represent 100 µm. (B) End-point PCR showed increased expression of Mag and Mog after stimulation with 1 µM PD174265. Values on the right indicate the length of the PCR product in base pairs (bp). (C) Patch-clamp experiments showed the physiological presence of voltage-gated calcium channels that could be blocked by 10 µM nimodipine and activated by 10 µM BayK8644. DMSO was used as a control. The graph displays the data points of measured electric currents (Y-axis) against the applied voltages (X-axis). Error bars indicate standard deviations. Values are representative of n = 3 independent experiments and are presented as mean ± standard deviation. Actb: beta-actin; BayK: BayK8644; bp: base pairs; Cacna1s: voltage-gated L-type calcium channel 1.1; Cacna1c: voltage-gated L-type calcium channel 1.2; Cacna1d: voltage-gated L-type calcium channel 1.3; Cacna1f: voltage-gated L-type calcium channel 1.4; DAPI: 4′,6-diamidino-2-phenylindole; DMSO: dimethyl sulfoxide; MAG: myelin-associated glycoprotein; MBP: myelin basic protein; MOG: myelin oligodendrocyte glycoprotein; ms: milliseconds; mv: millivolt; pA: picoamperes; Nimo: nimodipine; Olig2: oligodendrocyte transcription factor 2; PCR: polymerase chain reaction; PLP: proteolipid protein; SOX10: SRY-box transcription factor 10.
2.2. Nimodipine Does Not Have an Effect on Myelin Gene Expression in Oli-Neu Cells
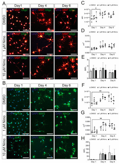
To investigate the effect of nimodipine on myelination, terminally-differentiated Oli-Neu cells were stimulated either with 1 µM or 10 µM nimodipine or dimethyl sulfoxide (DMSO) for 1, 4, and 6 days in culture medium. The experimental approach is comparable to a study already published by our group [25], where similar dose-titrated amounts of nimodipine were added to the oligodendroglial cell line, OLN-93, under differentiating conditions. Here, we measured the mean fluorescence intensity (MFI) and the extent of branching in Oli-Neu cells. MFI was defined as the ratio of the total fluorescence of a single image divided by the number of 4′,6-diamidino-2-phenylindole (DAPI)-positive cells. Branching was defined as the area occupied by a cell that stained positive for MBP (Figure 2A) or MAG (Figure 2B) after treatment with nimodipine versus DMSO. Quantification using artificial intelligence (AI)-based software revealed that the stimulation of Oli-Neu cells with PD 174265 increased the branching as well as the MFI for MBP and MAG (Figure 2C,D,F,G), indicating that the cells displayed a more mature status after one day in the culture medium. No changes in the expression of different myelin proteins were detectable when nimodipine was added to Oli-Neu cells, irrespective of the number of days during which the cells were kept in the culture medium (Figure 2C,D,F,G). Furthermore, using quantitative polymerase chain reaction (qPCR), no differences in the expression of myelin genes between nimodipine-treated cells and DMSO-treated cells were detected (Figure 2E,H). These results demonstrate that nimodipine did not significantly increase myelin-related gene and protein expression in the Oli-Neu cell line.
Figure 2.
Oli-Neu cells show increased expression of myelin-related genes after PD 174265 treatment. (A,B) Staining of stimulated Oli-Neu cells treated with DMSO, 1 µM, or 10 µM nimodipine. Images show MBP (red)/Olig2 (green) (A) or MAG (B). Scale bars represent 100 µm. In n = 10 images, the MFI (C,F) and the area occupied by all cells per image in cm2 (D,G) were measured. (E,H) mRNA expression of Mbp (E) and Mag (H). Data are presented as mean value ± standard deviation. All experiments were performed as n = 4 independent experiments. Kruskal–Wallis test was performed to test for statistical significance. * p 0.05 ** p 0.01. cm2: square centimeters; DAPI: 4′,6-diamidino-2-phenylindole; DMSO: dimethyl sulfoxide; MBP: myelin basic protein; MFI: mean fluorescent intensity; Nimo: nimodipine.
2.3. Nimodipine Does Not Have Any Effect on Myelin Protein Synthesis in Primary OPCs from Neonatal Mice
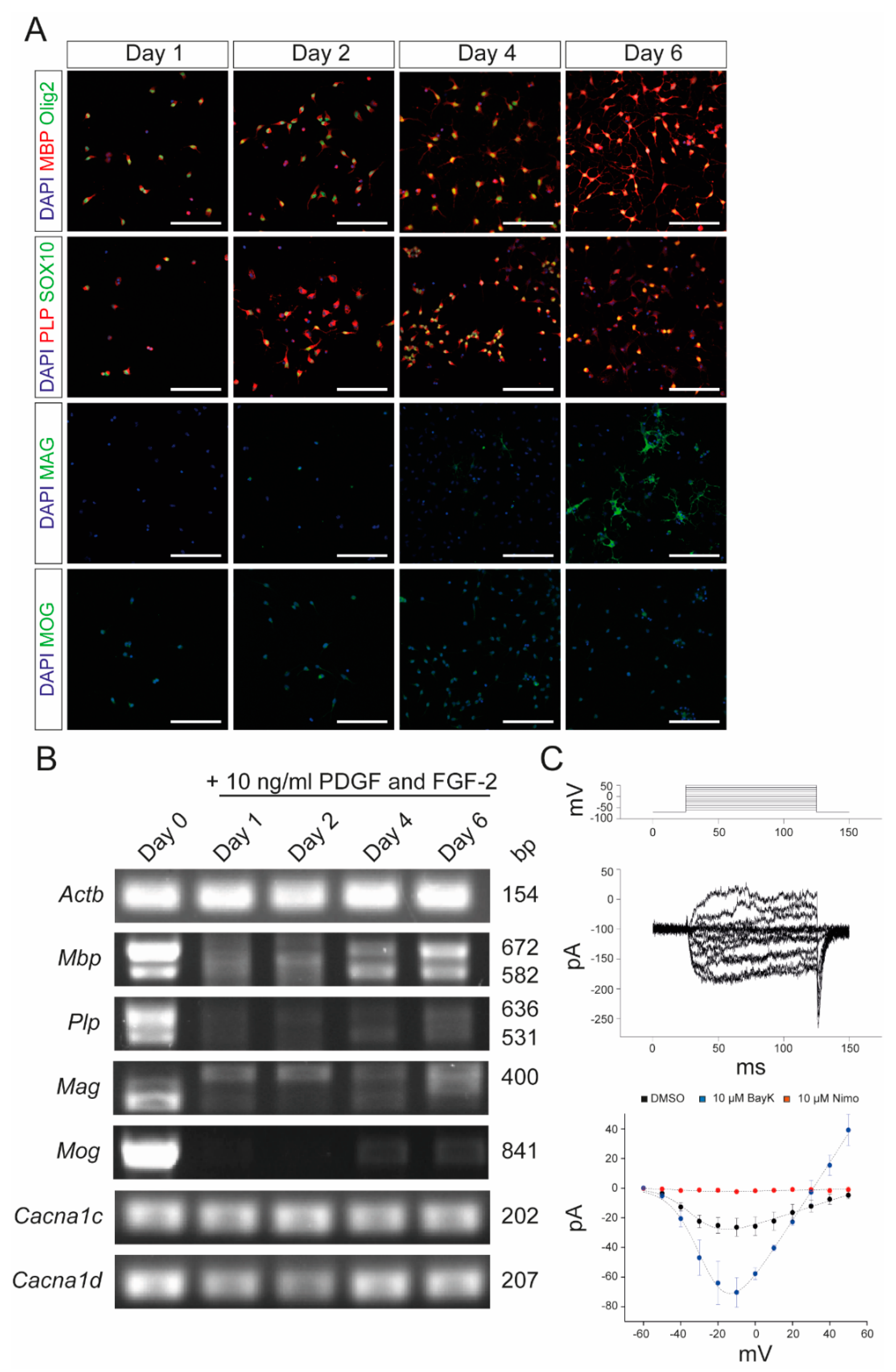
To further confirm that nimodipine does not have any major effect on myelin-related genes in OPCs, we isolated primary OPCs from neonatal mice and characterized them following stimulation with platelet-derived growth factor (PDGF) and fibroblast growth factor 2 (FGF-2). Cells expressed Olig2 and SOX10 after one day in culture, indicating their differentiation into oligodendrocytes (Figure 3A). Additionally, the myelin proteins, MBP and MAG, were expressed, confirming the branching of the OPCs (Figure 3A). As shown in Figure 3B, the expression of myelin-related genes by the primary OPCs was comparable to that of the Oli-Neu cells (Figure 1). In addition to Cav1.2, primary OPCs also expressed Cav1.3 (Figure 3B). Patch-clamp analyses demonstrated that both Cav1.2 and Cav1.3 were physiologically active and could be blocked by nimodipine. Furthermore, BayK8644 was able to enhance the activation of VGCCs, as shown in Figure 3C. When treating primary OPCs with nimodipine versus DMSO, we did not detect any changes in the expression of MBP (Figure 4A–D) and MAG (Figure 4E–H) neither at the protein level nor at the mRNA level, which was similar to our results using the Oli-Neu cells (Figure 2).
Figure 3.
Characterization of primary OPCs after stimulation with PDGF and FGF-2. (A) Immunocytochemistry of OPCs with MBP (red)/Olig2 (green), PLP (red)/SOX10 (green), MAG (green), and MOG (green) after 1, 2, 4, and 6 days, respectively, following stimulation with 10 ng/mL PDGF and FGF-2. Scale bars represent 100 µm. (B) End-point PCR after stimulation with 10 ng/mL PDGF and FGF-2. Values on the right indicate the length of the PCR products in base pairs. (C) Patch-clamp experiments revealed the physiological presence of VGCCs, which could be blocked by 10 µM nimodipine and activated by 10 µM BayK8644. DMSO was used as control agent. Data are presented as mean ± standard deviation. All experiments were performed as n = 3 independent experiments. Actb: beta-actin; BayK: BayK8644; bp: base pairs; Cacna1c: voltage-gated L-type calcium channel 1.2; Cacna1d: voltage-gated L-type calcium channel 1.3; DAPI: 4′,6-diamidino-2-phenylindole; DMSO: dimethyl sulfoxide; FGF-2: fibroblast growth factor 2; Mag: myelin-associated glycoprotein; Mbp: myelin basic protein; Mog: myelin oligodendrocyte glycoprotein; ms: milliseconds; mV: millivolt; Nimo: nimodipine; pA: picoamperes; PDGF: platelet-derived growth factor; Plp: proteolipid protein; SOX10: SRY-box transcription factor 10; VGCC: voltage-gated L-type calcium channel.
Figure 4.
Nimodipine does not have an impact on myelin gene and protein expression by oligodendrocyte precursor cells. (A,E). Staining of oligodendrocyte precursor cells treated with DMSO, 1 µM nimodipine, or 10 µM nimodipine. Images show MBP (red)/Olig2 (green) (A) or MAG (E). DAPI indicates nuclear staining. Scale bars indicate 100 µm. The MFI (B,F) and the area occupied by all cells in each image (C,G) were measured in n = 10 images per condition. (D,H) mRNA expression of Mbp (D) and Mag (H). n = 5 independent experiments of every experiment were performed. Error bars indicate mean ± standard deviation. Kruskal–Wallis test was performed to test for statistical significance. cm2: square centimeters; DAPI: 4′,6-diamidino-2-phenylindole; DMSO: dimethyl sulfoxide; MAG: myelin-associated glycoprotein; MBP: myelin basic protein; MFI: mean fluorescent intensity; Nimo: nimodipine.
2.4. Effect of Nimodipine on the mRNA Level in OPCs
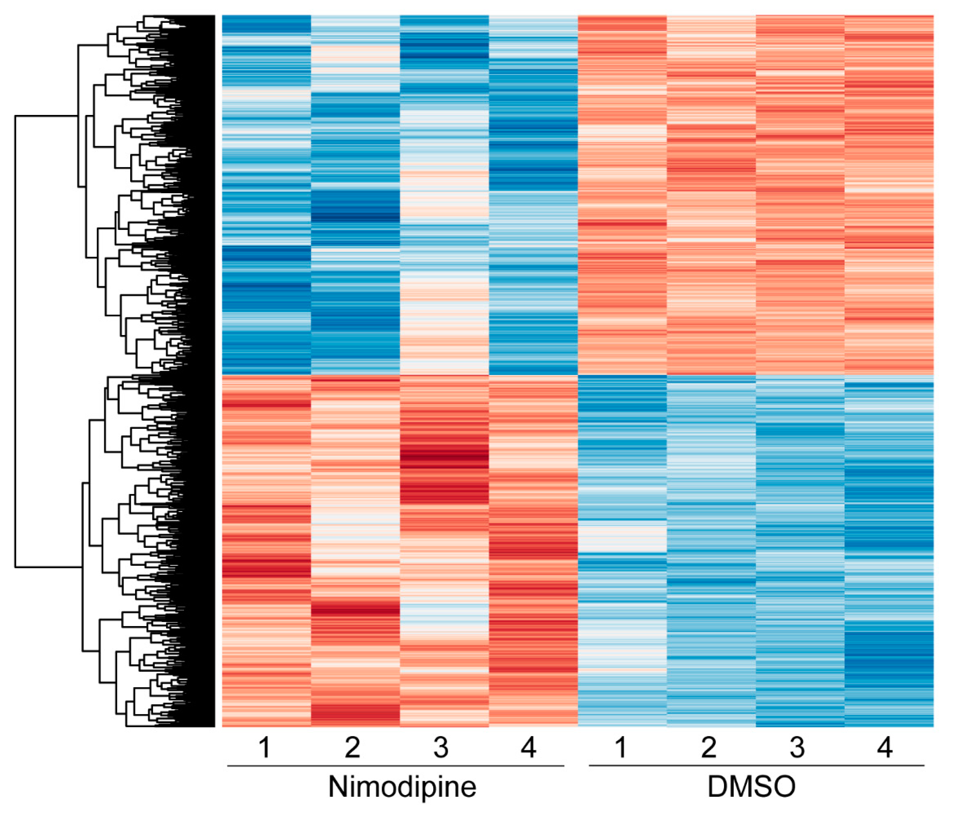
Given that both OPCs and Oli-Neu cells behaved similarly following nimodipine treatment in terms of their expression of myelin-related genes and VGCCs, we used Oli-Neu cells to further study the effect of nimodipine at the transcriptomic level. RNA sequencing (Figure 5) revealed an upregulation of genes, such as NADH-cytochrome b5 reductase 1 (Cyb5r1), that support myelination [29], while others like metallothionein-1 (Mt1) were either downregulated or remained unchanged in the nimodipine-treated and DMSO-treated groups [30]. A summary of the results is provided in Table 1. Subsequently, further analyses were performed using the QIAGEN Ingenuity® Pathway Analysis (IPA) to identify pathways that could be influenced by nimodipine. Top hits with a z-score of >+1 or <−1 are displayed in Table 2. Additionally, IPA revealed that several miRNAs were influenced by nimodipine. All of these miRNAs have been reported to be involved in the induction of differentiation and transformation of OPCs into mature oligodendrocytes. In MS patients, miRNA expression has been shown to be disturbed in the CNS gray matter [31,32], white matter [31,33], and peripheral blood [34]. A summary of the miRNAs of interest is provided in Table 3.
Figure 5.
Heatmap showing the hierarchical clustering of all differentially expressed genes comparing nimodipine-treated and DMSO-treated Oli-Neu cells after 24 h. Red indicates upregulated genes, while blue indicates downregulated genes. The numbers 1, 2, 3, and 4 represent the individual experiments. Results from significance tests were corrected for multiple testing using the Benjamini–Hochberg method. DMSO: dimethyl sulfoxide.
Table 1.
Changes in mRNA expression patterns after nimodipine treatment in Oli-Neu cells. Top-hit genes with p < 10−15 are shown.
Table 2.
Changes in mRNA expression patterns after nimodipine treatment in Oli-Neu cells. Top hits, as identified by IPA analysis and with an activation z-score of >1 or <−1, are shown.
Table 3.
miRNAs affected by nimodipine treatment that is known to play a role in MS pathology.
2.5. Nimodipine Increases the Number of Oligodendrocytes, but Not OPCs, in an In Vivo Model
Finally, to confirm that nimodipine does not have any direct (re-) myelinating effect on OPCs, we used two zebrafish models in which green fluorescent protein (GFP) is expressed either under the Olig2 or the claudinK promoter. Three individual experiments were conducted with n = 8 fish per experiment. Cells were counted in the dorsal spinal cord after treatment of the fish with either 1 µM or 10 µM nimodipine or DMSO, respectively. Counting was performed using an AI-based software (Perkin Elmer) for Olig2 or by eye for claudinK. ClaudinK is a myelin protein expressed in zebrafish and is an analog of Claudin11, an essential component of CNS myelin in mammals [70,71]. As shown in Figure 6, the number of dorsal claudinK+ cells was increased compared to the control, indicating that there was an effect of nimodipine on mature oligodendrocytes (Figure 6C). On the contrary, there was no effect on dorsally migrated Olig2+ cells (Figure 6B).
Figure 6.
Nimodipine treatment increases the number of oligodendrocytes, but not oligodendrocyte precursor cells, in an in vivo zebrafish model. (A) Light microscopic image of a zebrafish. The black box highlights the area of interest that was used for quantitative cell analyses, as shown below. Scale bars indicate 250 µM. (B,C) Numbers of Olig2+ cells (B) and claudinK+ cells (C) in the area of interest. Ordinary one-way ANOVA was performed to test for statistical significance. * p < 0.05. A single data point represents a mean value of n = 8 zebrafish. Data are representative of n = 3 independent experiments. DMSO: dimethyl sulfoxide; Nimo: nimodipine.
3. Discussion
This study aimed to investigate the effect of nimodipine on myelin gene and protein expression as well as on the differentiation and maturation of the Oli-Neu cell line and primary OPCs. Using different approaches, we were able to demonstrate that nimodipine did not enhance myelin production in our in vitro cell culture model, neither at the protein nor at the mRNA level. Furthermore, nimodipine did not induce any morphological alterations in the cells. However, bulk mRNA sequencing of Oli-Neu cells, followed by QIAGEN Ingenuity® Pathway Analysis of the genes, revealed that nimodipine had the potential to modulate mRNA and miRNA expression patterns.
In the first set of experiments, we confirmed the expression and physiological activity of L-type VGCCs in Oli-Neu cells and demonstrated that nimodipine, a canonical antagonist of CaV1.2, was able to block the channel. However, nimodipine did not induce any upregulation or downregulation of myelin-related genes, which was further confirmed in primary OPCs. Using immunocytochemistry (ICC), we also analyzed Oli-Neu cells and OPCs for the expression of MBP, which is one of the most abundant myelin proteins. Additionally, MAG expression was measured at the protein level since it has been described as one of the terminal maturation proteins in oligodendrogenesis [72]. Again, there was no significant difference observed between nimodipine-treated and DMSO-treated cells. Subsequently, the transcriptome of the Oli-Neu cells was studied further using RNA-Seq. Several genes that are known to support myelination were differentially regulated in nimodipine-treated Oli-Neu cells. Among them was Cntfr, which is known to increase the expression of MOG [48]. Another example was Gap43, which negatively correlated with the expression of myelin in the gray matter [41] and was decreased after treatment with nimodipine. On the contrary, Ddit3, which was found to be upregulated during the demyelination [39,42], showed increased expression after treatment with nimodipine. Precisely what factors influence this contradictory effect of nimodipine on Oli-Neu cells requires further clarification.
IPA-based bioinformatical analysis was performed to identify potential pathways that could be influenced by nimodipine [73], which resulted in the detection of several miRNAs that were affected (Table 3). miRNAs that belong to small non-coding RNAs (ncRNAs) have the ability to control gene expression in a sequence-specific manner [74] and are known to modulate >50% of protein-coding genes at the translational level [75]. The effect of nimodipine on repairing ischemic neuronal injury as well as inhibiting Tau phosphorylation in tauopathies through a miRNA-dependent axis has been previously discussed [76,77]. In our study we noticed, for example, that the levels of miR-219-2-3p and miR-219b-3p, two well-described miRNAs involved in (re-) myelination, were increased in Oli-Neu cells after nimodipine treatment [56,57,58,59]. These miRNAs have not only been identified as regulators of OPC maturation and myelin repair but have also been demonstrated to be biomarkers in MS patients [56,57,58,59].
Therefore, it is conceivable that nimodipine has the ability to support (re-)myelination by influencing specific miRNA and mRNA expression patterns. Future experiments should focus on identifying the precise interacting mRNA target(s) of miRNAs affected by nimodipine by performing relevant knock-in and knock-out studies both in vitro and in vivo.
Finally, we confirmed our in vitro data with in vivo studies by treating zebrafish with either nimodipine or DMSO. The zebrafish model was chosen because of the rapid ability of zebrafish oligodendrocytes to myelinate [78]. The experiments revealed that only mature claudinK+ oligodendrocytes increased in number, in contrast with the total number of Olig2+ oligodendrocytes that are said to be mainly of a more immature phenotype [70].
In line with the data presented here, previous studies have demonstrated that nimodipine treatment increased the number of oligodendrocytes in the spinal cord in EAE, a mouse model of MS [20,21]. Additionally, increased remyelination was observed both in EAE [20,21] as well as in the cuprizone model of demyelination [24]. Furthermore, nimodipine exerted a beneficial effect on the rat oligodendrocyte cell line OLN-93 by upregulating myelin-related genes [25]. In our previous studies, the observed effects were independent of the interaction between nimodipine and the L-type VGCCs Cav1.2 and Cav1.3 [20,25]. Therefore, taken together, we suggest that not only does nimodipine have alternative interacting partners that are not limited to the L-type VGCCs Cav1.2 and Cav 1.3, but the differential effects of nimodipine could be linked to specific stages of oligodendrocyte maturation [25]. Other alternative Ca2+ channels that nimodipine interacts with could be P2X7 channels which are also discussed as receptors for targeting neuroprotection [79,80].
In conclusion, nimodipine is a well-characterized and well-tolerated drug that has been used in clinical practice for more than four decades [15,81,82]. Most of the currently available therapies for the demyelinating disease MS are based on immune modulation and immune suppression, while remyelinating treatment is still missing [83]. MS, one of the most prevalent neurological diseases in young adults in the Western world, causes a high socio-economic burden [77]. The introduction of a neuroprotective drug would elevate MS treatment to a new level. Future studies will have to demonstrate if nimodipine has the potential to become such a drug. Although beneficial effects of nimodipine have been shown on remyelination both in vivo [20,21] and in vitro, in addition to the effects on astrocytes, microglia, and neurons [20,22,23,25,84], these effects could not be explained by a VGCC-dependent mode of action in all cases [22,25,84]. Therefore, further investigation is necessary to identify potential interaction partners of nimodipine at a cellular level, which would clarify its role and potential in (re-) myelination.
4. Materials and Methods
4.1. Nimodipine and BayK8644
Nimodipine and BayK8644 were provided (batch: BXR4H3P, research grade) by Bayer AG (Leverkusen, Germany) on the basis of a material transfer agreement. Both substances were dissolved in DMSO (Thermo Fisher Scientific, Waltham, MA, USA) to obtain a 10 mM stock solution. We used a dose of 1 µM or 10 µM for in vitro experiments following recommendations of previously published studies [85,86,87,88,89,90] and our own experience [20].
4.2. Oli-Neu Cell Line
The mouse OPC cell line Oli-Neu was provided by Jaqueline Trotter (University of Mainz, Mainz, Germany). Cells were grown in T75 cell culture flasks (Thermo Fisher Scientific) using the SATO medium containing Dulbecco’s modified Eagle’s medium (DMEM; Thermo Fisher Scientific) supplemented with 2% heat-inactivated horse serum (Themo Fisher Scientific), 5 µg/mL insulin (Merck, Darmstadt, Germany), 1% penicillin/streptomycin (10,000 U/mL) (Thermo Fisher Scientific), 1% N2 supplement (Thermo Fisher Scientific), 5 ng/mL sodium selenite (Merck), 25 µg/mL gentamicin (Merck, Darmstadt, Germany), 400 nM 3,3′,5-triiodo-L-thyronine (T3) (Merck), and 520 nM L-thyroxine (T4) (Merck). Cells were maintained at 37 °C and 5% CO2 and passaged when a confluency of 70–80% was reached. All cell culture materials were coated overnight at 37 °C with 0.0001% poly-ornithine (PORN) (Merck) solution.
4.3. ICC
In preparation for immunocytochemical staining, 12-mm diameter coverslips (Carl Roth, Karlsruhe, Germany) were sterilized by heating at 60 °C overnight. For characterization, 2.5 × 104 cells were seeded per well of a 24-well plate containing one coverslip each and incubated in the SATO medium for 48 h. Oli-Neu cells were stimulated with 1 µM PD 174265 [27] dissolved in DMSO, and OPCs were treated with 10 ng/mL PDGF-AA and 10 ng/mL FGF-2. For immunofluorescence analyses, cells were treated as above and additionally received 1 µM nimodipine, 10 µM nimodipine, or DMSO (Thermo Fisher Scientific), the latter as a vehicle.
Cells were analyzed after 1, 4, and 6 days (Oli-Neu) and 1, 2, 4, and 6 days (OPCs), after which the medium was removed, and the cells were washed with PBS and fixed in ice-cold 4% (v/v) paraformaldehyde (Carl Roth) in PBS for 15 min. After the removal of paraformaldehyde, cells were washed three times with cold PBS and stored in PBS at 4 °C. For staining, cells were permeabilized using 0.1 M Triton X-100 (Carl Roth) in PBS at room temperature for 10 min, washed three times with PBS, and blocked with 10% BSA (Carl Roth) in PBS for 1 h at room temperature. After blocking, the following primary antibodies were diluted in 1% BSA in PBS: anti-MBP (Abcam, Cambridge, UK) (1:1000), anti-PLP (Novus, Abington, UK) (1:200), anti-Olig2 (Abcam) (1:250), anti-SOX10 (Abcam) (1:500), anti-MAG (Abcam) (1:100), and anti-MOG (Santa Cruz, Dallas, TX, USA) (1:200). Primary antibodies were incubated at 4 °C overnight. Cells were washed three times with PBS and incubated with secondary antibodies in 1% BSA in PBS using the following dilutions: goat anti-chicken Cy3 (Dianova, Hamburg, Germany) (1:500), goat anti-rabbit AlexaFluorTM 488 (Dianova) (1:500), and goat anti-mouse AlexaFluorTM 488 (Dianova) (1:400) for 1 h at room temperature. Subsequently, the cells were washed twice with PBS and once with ddH2O before coverslipping with fluoroshield + DAPI (Abcam). Images were acquired using a Leica DMi8 microscope (Leica, Wetzlar, Germany) at 40× magnification. Intercomputational clearing using the THUNDERTM software was applied to the obtained images. For analyses, ten random images of one coverslip were taken. The fluorescence intensity and the total occupied area of the cells were measured using the NIS ElementsTM software (Nikon, Chiyoda, Japan) and divided by the number of visible cells to ensure a cell-based analysis.
4.4. RNA Isolation and PCR
Oli-Neu cells were differentiated using PD 174265, while primary OPCs were isolated using PDGF-AA (Miltenyi Biotech, Bergisch Gladbach, Germany) and FGF-2 (Miltenyi Biotech). For RNA isolation, the PureLinkTM Mini Kit with PureLinkTM DNase set (Thermo Fisher Scientific) was used per the manufacturer’s suggestions. The quantity and quality of the RNA were checked with a photometer. The RNA was reverse transcribed to complementary DNA (cDNA) using a reverse transcription kit (Thermo Fisher Scientific).
For PCR, samples were amplified using a PCR master mix (Genaxxon, Ulm, Germany) with primers, as shown in Table 4. Gel electrophoresis was performed with a 2% agarose gel (Genaxxon) supplemented with GelRed® DNA dye (Genaxxon). A DNA ladder of the size range 100 bp to 1.5 kbp (Genaxxon) was used to determine the size of the DNA fragments. Images were obtained using the iBright CL1500 Imaging System (Thermo Fisher Scientific).
Table 4.
List of primers used for PCR.
4.5. Patch-Clamp Analysis
Patch-clamp recordings were performed as described previously [91]. Briefly, coverslips with adherent oligodendrocytes were transferred to the recording chamber of an upright microscope (Zeiss, Jena, Germany) with a solution containing 137 mmol/L of NaCl, 5.4 mmol/L of KCl, 1.8 mmol/L of CaCl2, 1 mmol/L of MgCl2, 5 mmol/L of N-2-hydroxyethylpiperazine-N′-2-ethanesulfonic acid (HEPES), and 10 mmol/L of glucose (pH 7.4). The patch pipette solution contained 120 mmol/L of K-D-gluconate, 20 mmol/L of KCl, 1 CaCl2, 2 mmol/L of MgCl2, 11 mmol/L of 1,2-bis(o-aminophenoxy)ethane-N,N,N′,N′-tetraacetic acid (EGTA), and 10 mmol/L of HEPES (pH 7.2).
All experiments were carried out at room temperature (22 °C–23 °C). Voltage-gated currents were recorded with an EPC10 patch clamp amplifier (Heka Elektronik, Lambrecht, Germany) and low-pass filtered at 2.9 kHz using a built-in Bessel filter and digitized at 20 kHz with Patchmaster software (Heka Elektronik). Patch electrodes were pulled from borosilicate glass (Hilgenberg, Malsfeld, Germany) to a final resistance of 3–5 MΩ. Electrode tips were coated with Sylgard 184 (Dow Corning, Midland, MI, USA), and their series resistance (5–10 MΩ) was compensated up to 80%. Current traces were analyzed and plotted with OriginPro (OriginLab Corporation, Northampton, MA, USA) and Matlab (Mathworks, Natick, MA, USA).
4.6. Mice
Male and female C57BL/6J mice (Charles River, Sulzfeld, Germany) were maintained under specific pathogen-free conditions at the Franz-Penzoldt-Zentrum (Palmsanlage 5, 91054 Erlangen, FAU Erlangen-Nürnberg, Germany) or at the House of Experimental Therapy (Nussallee 11, 53115 Bonn, University of Bonn, Germany). All animals had free access to a standard rodent diet (Ssniff, Soest, Germany) and autoclaved water. Room temperature was maintained between 20 °C–24 °C at 45%–65% humidity. Twelve-hour light/dark periods were ensured. All animal experiments complied with the German Law on the Protection of Animals (§4 and §7), the European Union directive 2010/63/EU, and the European Union regulation (EU) 2019/1010, the “Principles of Laboratory Animal Care” (NIH publication no. 86–23, revised 1985), as well as the “Animal Research: Reporting of In Vivo Experiments” (ARRIVE) guidelines [92].
4.7. OPC Isolation and Culture
Mice from postnatal day 1 (P1) to P3 were sacrificed by decapitation. The brain was dissected and stored in DMEM before it was transferred to C-Tubes (Miltenyi Biotec). For dissociation, the multi-tissue dissociation kit (Miltenyi Biotec) and the gentleMACS™ Octo Dissociator with Heaters (Miltenyi Biotec) with the program NKDT1 were used per the manufacturers’ protocols. Cell suspensions were filtered through a 70 µm filter (Sarstedt, Nümbrecht, Germany) and diluted in PBS containing 0.5% BSA. For the isolation of OPCs, the CD140a (platelet-derived growth factor receptor (PDGFR)α) microbead kit was used (Miltenyi Biotec) in combination with the QuadroMACS™ Separator (Miltenyi Biotec) with LS Columns (Miltenyi Biotec). In brief, columns were activated with 0.5% BSA/PBS solution. After samples had been applied, columns were washed and eluted with the same solution. OPCs were cultured in DMEM/F12 (Thermo Fisher Scientific) containing 1% N2 supplement, 2% B27 supplement (Thermo Fisher Scientific), 1% penicillin/streptomycin, 10 ng/mL PDGF-AA (Miltenyi Biotec), and 10 ng/mL FGF-2 (Miltenyi Biotec). Cell culture flasks were coated with 0.0075 µg/mL poly-D-lysine (Merck), and 24-well plates were coated with 0.0001 PORN before the cells were seeded.
4.8. Quantitative PCR
For qPCR, day 0 (before the addition of nimodipine/control) was used for baseline measurements. Cells were treated at identical time points as in ICC experiments. Experiments were performed in technical triplicates using a LightCycler 96 (Roche, Basel, Switzerland). Actb was used as an endogenous control. Relative gene expression was assessed using the ΔΔCT method [93]. Primers for qPCR are listed in Table 5.
Table 5.
List of primers used for qPCR.
4.9. Bulk mRNA-Seq
Total RNA was extracted from Oli-Neu cells using the PureLink RNA Mini Kit (Thermo Fisher Scientific), followed by DNase treatment. The quality of the isolated RNA samples was determined using an Agilent 2100 Bioanalyzer equipped with an Agilent RNA 6000 Nano Kit and related software (Agilent, Santa Clara, CA, USA). Sequencing libraries were generated from 1 mg of high-quality RNA using the TruSeq Stranded mRNA Kit (Illumina, San Diego, CA, USA) per the manufacturer’s instructions. Libraries were sequenced at a single end on a HiSeq 2500 platform (Illumina) with 100 bp reads to a depth of at least 56.3 million reads. Reads were converted to a FASTQ format with bcl2fastq (version 2.17.1.4; Illumina). Sequences were minimally quality-trimmed and adapter-trimmed using cutadapt (version 1.18; https://doi.org/10.14806/ej.17.1.200 (accessed on 5 February 2023)) The pre-processed reads were mapped to the Mus musculus reference genome GRCm38.6 and Ensemble gene model 102, using spliced transcripts alignment to a reference (STAR) software (Version 2.7.8.a; https://github.com/alexdobin/STAR (accessed on 5 February 2023)) and quantified as reads per gene while excluding exons shared between more than one gene (featureCounts [Version 2.0.1]; http://subread.sourceforge.net/ (accessed on 5 February 2023)). Based on the read count per gene, differentially expressed genes were determined using the negative binomial model as implemented in the differential gene expression analysis package DESeq2 (version 1.30; http://www.bioconductor.org/packages/release/bioc/html/DESeq2.html (accessed on 5 February 2023); R version 4.0.2). Results from significance tests were corrected for multiple testing using the Benjamini–Hochberg method [94]. IPA (Qiagen) was used to investigate pathways and up- and downstream regulators. An adjusted p-value of ≤0.01 was used as a cut-off to identify significantly differentially expressed genes. Raw data were uploaded on GEO and can be found under the identification number GSE221939.
4.10. Fish
Danio renio was maintained under defined conditions [95] in our zebrafish core facility (Nussallee 10, 53115 Bonn, University of Bonn) according to the German law on the Protection of Animals (§11), the European Union directive 2010/63/EU, and the European Union regulation (EU) 2019/1010, the “Principles of Laboratory Animal Care” (NIH publication no. 86-23, revised 1985), as well as the “Animal Research: Reporting of In Vivo Experiments”(ARRIVE) guidelines [92]. All experiments were performed before the zebrafish larvae reached an age of 5 days after fertilization.
A 14-h light period and a 10-h dark period were ensured. All animals were fed two times a day with artemia salinae and dry pellets (AquaPro2000, Bückenburg, Germany). Tg(Olig2:eGFP) [96] and Tg(claudinK:eGFP) [70] were paired as previously described [95]. After 30 min, eggs were collected and maintained in Danieau water at 28 °C. Methylene blue was used to avoid the growth of fungi. The pigmentation of fish was prevented using 0.003% phenylthiocarbamide (PTU) in Danieau water after the first 24 h. In addition, fish were decoronated and treated with 1 µM nimodipine, 10 µM nimodipine, or DMSO as a control for 48 h between 24 and 72 h post-fertilization. Fish were anesthetized with ethyl 3-aminobenzoate methanesulfonate (MS222) (Sigma), placed in 96-well glass plates (Cellvis, Mountain View, CA, USA) individually, and imaged with an EnSight Multimode Plate Reader (PerkinElmer, WA, USA). Z-stacks consisting of n = 6 images with z = 50 µm/step size were acquired at a wavelength of 465 nm and 50 ms light exposure. Olig2+ cells were counted using PerkinElmer’s Kaleido software (PerkinElmer) [55]. ClaudinK+ cells were counted manually using the ImageJ software.
4.11. Statistics
For statistical analyses, Prism 9.3.1 was used (Graphpad, San Diego, CA, USA). Mean values ± standard deviations are indicated in all graphs. To test for normal distribution of data, the Shapiro–Wilk test was used. For the analysis of normally distributed data, ANOVA was used. The Kruskal–Wallis test was used when data were not normally distributed. A statistical significance level of 5% was chosen, and the p-values are displayed as * p ≤ 0.05, ** p ≤ 0.01, and *** p ≤ 0.001.
Author Contributions
M.E. and S.K. designed the experiments; M.E., A.W., Y.A., F.B., C.B. and E.M. conducted the experiments; M.E., R.C. and S.K. wrote the original draft of the manuscript; S.K. secured funding; A.F., A.B.E., B.O. and S.K. supervised the study. All authors have read and agreed to the published version of the manuscript.
Funding
This study was funded by the Deutsche Forschungsgemeinschaft (DFG, German Research Foundation): 270949263/GRK2162 (grant to Stefanie Kuerten). The DFG was not involved in the study design, collection, analysis, or interpretation of data, nor was it involved in the writing of the manuscript and the decision to submit the manuscript for publication. S.K., who also received a grant from the DFG IRTG2168 (grant no. 272482170), is a member of the Excellence Cluster “ImmunoSensation2” EXC2151-390873048.
Institutional Review Board Statement
Not applicable.
Informed Consent Statement
Not applicable.
Data Availability Statement
The data generated and analyzed during the current study are available from the corresponding author upon reasonable request.
Acknowledgments
We thank Birgit Blanck, Marion Michels, Tobias Lindenberg, Ji-Young Chang, Anita Hecht, Andrea Hilpert, Petra Rothe, Farah Radwan, Lars Fester, and Ursula Lebherz for their outstanding technical and administrative support. Zebrafish work was supported by the Bonn Medical Faculty Zebrafish Core Facility.
Conflicts of Interest
M.E., A.W., R.C., Y.A., F.B., A.F., C.B., A.E., E.N., and B.O. declare no conflict of interest. S.K. reports receiving funding from the Deutsche Forschungsgemeinschaft (DFG), Novartis, F. Hoffmann-La Roche, and Sanofi, and also receiving speaker fees and consultancy honoraria from Novartis, F. Hoffmann-La Roche, Sanofi, and Teva (outside the submitted work).
References
- Lassmann, H. Pathogenic mechanisms associated with different clinical courses of multiple sclerosis. Front. Immunol. 2018, 9, 3116. [Google Scholar] [CrossRef] [PubMed]
- Frischer, J.M.; Bramow, S.; Dal-Bianco, A.; Lucchinetti, C.F.; Rauschka, H.; Schmidbauer, M.; Laursen, H.; Sorensen, P.S.; Lassmann, H. The relation between inflammation and neurodegeneration in multiple sclerosis brains. Brain 2009, 132, 1175–1189. [Google Scholar] [CrossRef] [PubMed]
- Lassmann, H. Multiple Sclerosis Pathology. Cold Spring Harb. Perspect. Med. 2018, 8, a028936. [Google Scholar] [CrossRef]
- Weber, M.S.; Menge, T.; Lehmann-Horn, K.; Kronsbein, H.C.; Zettl, U.; Sellner, J.; Hemmer, B.; Stüve, O. Current treatment strategies for multiple sclerosis-efficacy versus neurological adverse effects. Curr. Pharm. Des. 2012, 18, 209–219. [Google Scholar] [CrossRef] [PubMed]
- Van Schaik, P.E.M.; Zuhorn, I.S.; Baron, W. Targeting fibronectin to overcome remyelination failure in multiple sclerosis: The need for brain- and lesion-targeted drug delivery. Int. J. Mol. Sci. 2022, 23, 8418. [Google Scholar] [CrossRef]
- Klistorner, A.; Barnett, M. Remyelination trials: Are we expecting the unexpected? Neurol. Neuroimmunol. Neuroinflamm. 2021, 8. [Google Scholar] [CrossRef] [PubMed]
- Dutta, R.; Trapp, B.D. Relapsing and progressive forms of multiple sclerosis: Insights from pathology. Curr. Opin. Neurol. 2014, 27, 271–278. [Google Scholar] [CrossRef]
- Calabresi, P.A. Trials and tribulations on the path to remyelination. Lancet Neurol. 2021, 20, 686–687. [Google Scholar] [CrossRef]
- Cunniffe, N.; Coles, A. Promoting remyelination in multiple sclerosis. J. Neurol. 2021, 268, 30–44. [Google Scholar] [CrossRef]
- Hanf, K.J.M.; Arndt, J.W.; Liu, Y.; Gong, B.J.; Rushe, M.; Sopko, R.; Massol, R.; Smith, B.; Gao, Y.; Dalkilic-Liddle, I.; et al. Functional activity of anti-LINGO-1 antibody opicinumab requires target engagement at a secondary binding site. MAbs 2020, 12, 1713648. [Google Scholar] [CrossRef]
- Cadavid, D.; Mellion, M.; Hupperts, R.; Edwards, K.R.; Calabresi, P.A.; Drulović, J.; Giovannoni, G.; Hartung, H.-P.; Arnold, D.L.; Fisher, E.; et al. Safety and efficacy of opicinumab in patients with relapsing multiple sclerosis (SYNERGY): A randomised, placebo-controlled, phase 2 trial. Lancet Neurol. 2019, 18, 845–856. [Google Scholar] [CrossRef] [PubMed]
- Ineichen, B.V.; Kapitza, S.; Bleul, C.; Good, N.; Plattner, P.S.; Seyedsadr, M.S.; Kaiser, J.; Schneider, M.P.; Zörner, B.; Martin, R.; et al. Nogo-A antibodies enhance axonal repair and remyelination in neuro-inflammatory and demyelinating pathology. Acta Neuropathol. 2017, 134, 423–440. [Google Scholar] [CrossRef] [PubMed]
- Wang, T.; Xiong, J.-Q.; Ren, X.-B.; Sun, W. The role of Nogo-A in neuroregeneration: A review. Brain Res. Bull. 2012, 87, 499–503. [Google Scholar] [CrossRef]
- Scriabine, A.; van den Kerckhoff, W. Pharmacology of nimodipine. A review. Ann. N. Y. Acad. Sci. 1988, 522, 698–706. [Google Scholar] [CrossRef] [PubMed]
- Allen, G.S.; Ahn, H.S.; Preziosi, T.J.; Battye, R.; Boone, S.C.; Chou, S.N.; Kelly, D.L.; Weir, B.K.; Crabbe, R.A.; Lavik, P.J.; et al. Cerebral arterial spasm--a controlled trial of nimodipine in patients with subarachnoid hemorrhage. New Engl. J. Med. 1983, 308, 619–624. [Google Scholar] [CrossRef] [PubMed]
- Höllerhage, H.G.; Gaab, M.R.; Zumkeller, M.; Walter, G.F. The influence of nimodipine on cerebral blood flow autoregulation and blood-brain barrier. J. Neurosurg. 1988, 69, 919–922. [Google Scholar] [CrossRef] [PubMed]
- Dejong, G.; Deweerd, H.; Schuurman, T.; Traber, J.; Luiten, P. Microvascular changes in aged rat forebrain. Effects of chronic nimodipine treatment. Neurobiol. Aging 1990, 11, 381–389. [Google Scholar] [CrossRef] [PubMed]
- Levy, A.; Kong, R.M.; Stillman, M.J.; Shukitt-Hale, B.; Kadar, T.; Rauch, T.M.; Lieberman, H.R. Nimodipine improves spatial working memory and elevates hippocampal acetylcholine in young rats. Pharmacol. Biochem. Behav. 1991, 39, 781–786. [Google Scholar] [CrossRef]
- Taya, K.; Watanabe, Y.; Kobayashi, H.; Fujiwara, M. Nimodipine improves the disruption of spatial cognition induced by cerebral ischemia. Physiol. Behav. 2000, 70, 19–25. [Google Scholar] [CrossRef]
- Schampel, A.; Volovitch, O.; Koeniger, T.; Scholz, C.-J.; Jörg, S.; Linker, R.A.; Wischmeyer, E.; Wunsch, M.; Hell, J.W.; Ergün, S.; et al. Nimodipine fosters remyelination in a mouse model of multiple sclerosis and induces microglia-specific apoptosis. Proc. Natl. Acad. Sci. USA 2017, 114, E3295–E3304. [Google Scholar] [CrossRef]
- Ingwersen, J.; Santi, L.D.; Wingerath, B.; Graf, J.; Koop, B.; Schneider, R.; Hecker, C.; Schröter, F.; Bayer, M.; Engelke, A.D.; et al. Nimodipine confers clinical improvement in two models of experimental autoimmune encephalomyelitis. J. Neurochem. 2018, 146, 86–98. [Google Scholar] [CrossRef] [PubMed]
- Leisz, S.; Simmermacher, S.; Prell, J.; Strauss, C.; Scheller, C. Nimodipine-dependent protection of schwann cells, astrocytes and neuronal cells from osmotic, oxidative and heat stress is associated with the activation of AKT and CREB. Int. J. Mol. Sci. 2019, 20, 4578. [Google Scholar] [CrossRef] [PubMed]
- Zech, J.; Leisz, S.; Göttel, B.; Syrowatka, F.; Greiner, A.; Strauss, C.; Knolle, W.; Scheller, C.; Mäder, K. Electrospun Nimodipine-loaded fibers for nerve regeneration: Development and in vitro performance. Eur. J. Pharm. Biopharm. 2020, 151, 116–126. [Google Scholar] [CrossRef]
- Zamora, N.N.; Cheli, V.T.; Santiago González, D.A.; Wan, R.; Paez, P.M. Deletion of voltage-gated calcium channels in astrocytes during demyelination reduces brain inflammation and promotes myelin regeneration in mice. J. Neurosci. 2020, 40, 3332–3347. [Google Scholar] [CrossRef] [PubMed]
- Boltz, F.; Enders, M.; Feigenspan, A.; Kirchner, P.; Ekici, A.; Kuerten, S. Nimodipine exerts beneficial effects on the rat oligodendrocyte cell line OLN-93. Brain Sci. 2022, 12, 476. [Google Scholar] [CrossRef]
- Jung, M.; Krämer, E.; Grzenkowski, M.; Tang, K.; Blakemore, W.; Aguzzi, A.; Khazaie, K.; Chlichlia, K.; Blankenfeld, G.V.; Kettenmann, H. Lines of murine oligodendroglial precursor cells immortalized by an activated neu tyrosine kinase show distinct degrees of interaction with axons in vitro and in vivo. Eur. J. Neurosci. 1995, 7, 1245–1265. [Google Scholar] [CrossRef]
- Simon, K.; Hennen, S.; Merten, N.; Blättermann, S.; Gillard, M.; Kostenis, E.; Gomeza, J. The orphan G protein-coupled receptor GPR17 negatively regulates oligodendrocyte differentiation via Gαi/o and its downstream effector molecules. J. Biol. Chem. 2016, 291, 705–718. [Google Scholar] [CrossRef]
- Catterall, W.A.; Perez-Reyes, E.; Snutch, T.P.; Striessnig, J. International Union of Pharmacology. XLVIII. Nomenclature and structure-function relationships of voltage-gated calcium channels. Pharmacol. Rev. 2005, 57, 411–425. [Google Scholar] [CrossRef] [PubMed]
- Quinn, T.A.; Ratnayake, U.; Dickinson, H.; Castillo-Melendez, M.; Walker, D.W. Ontogenetic Change in the regional distribution of dehydroepiandrosterone-synthesizing enzyme and the glucocorticoid receptor in the brain of the spiny mouse (Acomys cahirinus). Dev. Neurosci. 2016, 38, 54–73. [Google Scholar] [CrossRef]
- Chung, R.S.; Hidalgo, J.; West, A.K. New insight into the molecular pathways of metallothionein-mediated neuroprotection and regeneration. J. Neurochem. 2008, 104, 14–20. [Google Scholar] [CrossRef]
- Teuber-Hanselmann, S.; Meinl, E.; Junker, A. MicroRNAs in gray and white matter multiple sclerosis lesions: Impact on pathophysiology. J. Pathol. 2020, 250, 496–509. [Google Scholar] [CrossRef] [PubMed]
- Fritsche, L.; Teuber-Hanselmann, S.; Soub, D.; Harnisch, K.; Mairinger, F.; Junker, A. MicroRNA profiles of MS gray matter lesions identify modulators of the synaptic protein synaptotagmin-7. Brain Pathol. 2020, 30, 524–540. [Google Scholar] [CrossRef] [PubMed]
- Tripathi, A.; Volsko, C.; Datta, U.; Regev, K.; Dutta, R. Expression of disease-related miRNAs in white-matter lesions of progressive multiple sclerosis brains. Ann. Clin. Transl. Neurol. 2019, 6, 854–862. [Google Scholar] [CrossRef] [PubMed]
- Rahimirad, S.; Navaderi, M.; Alaei, S.; Sanati, M.H. Identification of hsa-miR-106a-5p as an impact agent on promotion of multiple sclerosis using multi-step data analysis. Neurol. Sci. 2021, 42, 3791–3799. [Google Scholar] [CrossRef]
- Seuter, S.; Pehkonen, P.; Heikkinen, S.; Carlberg, C. The gene for the transcription factor BHLHE40/DEC1/stra13 is a dynamically regulated primary target of the vitamin D receptor. J. Steroid Biochem. Mol. Biol. 2013, 136, 62–67. [Google Scholar] [CrossRef]
- Shaked, I.; Hanna, R.N.; Shaked, H.; Chodaczek, G.; Nowyhed, H.N.; Tweet, G.; Tacke, R.; Basat, A.B.; Mikulski, Z.; Togher, S.; et al. Transcription factor Nr4a1 couples sympathetic and inflammatory cues in CNS-recruited macrophages to limit neuroinflammation. Nat. Immunol. 2015, 16, 1228–1234. [Google Scholar] [CrossRef]
- Yu, H.-Z.; Zhu, B.-Q.; Zhu, L.; Li, S.; Wang, L.-M. NR4A1 agonist cytosporone B attenuates neuroinflammation in a mouse model of multiple sclerosis. Neural Regen. Res. 2022, 17, 2765–2770. [Google Scholar] [CrossRef]
- Penkowa, M.; Espejo, C.; Martínez-Cáceres, E.M.; Montalban, X.; Hidalgo, J. Increased demyelination and axonal damage in metallothionein I+II-deficient mice during experimental autoimmune encephalomyelitis. Cell. Mol. Life Sci. 2003, 60, 185–197. [Google Scholar] [CrossRef]
- West, A.K.; Hidalgo, J.; Eddins, D.; Levin, E.D.; Aschner, M. Metallothionein in the central nervous system: Roles in protection, regeneration and cognition. Neurotoxicology 2008, 29, 489–503. [Google Scholar] [CrossRef]
- Baldassarro, V.A.; Krężel, W.; Fernández, M.; Schuhbaur, B.; Giardino, L.; Calzà, L. The role of nuclear receptors in the differentiation of oligodendrocyte precursor cells derived from fetal and adult neural stem cells. Stem Cell Res. 2019, 37, 101443. [Google Scholar] [CrossRef]
- Kapfhammer, J.P.; Schwab, M.E. Inverse patterns of myelination and GAP-43 expression in the adult CNS: Neurite growth inhibitors as regulators of neuronal plasticity? J. Comp. Neurol. 1994, 340, 194–206. [Google Scholar] [CrossRef] [PubMed]
- Fischbach, F.; Nedelcu, J.; Leopold, P.; Zhan, J.; Clarner, T.; Nellessen, L.; Beißel, C.; van Heuvel, Y.; Goswami, A.; Weis, J.; et al. Cuprizone-induced graded oligodendrocyte vulnerability is regulated by the transcription factor DNA damage-inducible transcript 3. Glia 2019, 67, 263–276. [Google Scholar] [CrossRef] [PubMed]
- Lee, J.H.; Bodmer, R.; Bier, E.; Karin, M. Sestrins at the crossroad between stress and aging. Aging 2010, 2, 369–374. [Google Scholar] [CrossRef] [PubMed]
- Odabas, F.O.; Uca, A.U.; Akdag, T.; Demirdögen, F.; Altas, M.; Tokgoz, O.S. Possible roles of sestrin2 in multiple sclerosis and its relationships with clinical outcomes. Arq. Neuropsiquiatr. 2022, 80, 399–404. [Google Scholar] [CrossRef]
- Li, P.; Stetler, R.A.; Leak, R.K.; Shi, Y.; Li, Y.; Yu, W.; Bennett, M.V.L.; Chen, J. Oxidative stress and DNA damage after cerebral ischemia: Potential therapeutic targets to repair the genome and improve stroke recovery. Neuropharmacology 2018, 134, 208–217. [Google Scholar] [CrossRef]
- Kiba, T. Relationships between ventromedial hypothalamic lesions and the expressions of neuron-related genes in visceral organs. Neurosci. Res. 2012, 74, 1–6. [Google Scholar] [CrossRef]
- He, D.; Wang, J.; Lu, Y.; Deng, Y.; Zhao, C.; Xu, L.; Chen, Y.; Hu, Y.-C.; Zhou, W.; Lu, Q.R. lncRNA Functional Networks in Oligodendrocytes Reveal Stage-Specific Myelination Control by an lncOL1/Suz12 Complex in the CNS. Neuron 2017, 93, 362–378. [Google Scholar] [CrossRef]
- Salehi, Z.; Hadiyan, S.P.; Navidi, R. Ciliary neurotrophic factor role in myelin oligodendrocyte glycoprotein expression in Cuprizone-induced multiple sclerosis mice. Cell. Mol. Neurobiol. 2013, 33, 531–535. [Google Scholar] [CrossRef]
- Mueller, A.M.; Pedré, X.; Stempfl, T.; Kleiter, I.; Couillard-Despres, S.; Aigner, L.; Giegerich, G.; Steinbrecher, A. Novel role for SLPI in MOG-induced EAE revealed by spinal cord expression analysis. J. Neuroinflammation 2008, 5, 20. [Google Scholar] [CrossRef]
- Richter-Landsberg, C.; Heinrich, M. S-100 immunoreactivity in rat brain glial cultures is associated with both astrocytes and oligodendrocytes. J. Neurosci. Res. 1995, 42, 657–665. [Google Scholar] [CrossRef]
- Chaerkady, R.; Letzen, B.; Renuse, S.; Sahasrabuddhe, N.A.; Kumar, P.; All, A.H.; Thakor, N.V.; Delanghe, B.; Gearhart, J.D.; Pandey, A.; et al. Quantitative temporal proteomic analysis of human embryonic stem cell differentiation into oligodendrocyte progenitor cells. Proteomics 2011, 11, 4007–4020. [Google Scholar] [CrossRef] [PubMed]
- Chamling, X.; Kallman, A.; Fang, W.; Berlinicke, C.A.; Mertz, J.L.; Devkota, P.; Pantoja, I.E.M.; Smith, M.D.; Ji, Z.; Chang, C.; et al. Single-cell transcriptomic reveals molecular diversity and developmental heterogeneity of human stem cell-derived oligodendrocyte lineage cells. Nat. Commun. 2021, 12, 652. [Google Scholar] [CrossRef] [PubMed]
- Durand, B.; Gao, F.B.; Raff, M. Accumulation of the cyclin-dependent kinase inhibitor p27/Kip1 and the timing of oligodendrocyte differentiation. EMBO J. 1997, 16, 306–317. [Google Scholar] [CrossRef] [PubMed]
- La Fuente, A.G.D.; Queiroz, R.M.L.; Ghosh, T.; McMurran, C.E.; Cubillos, J.F.; Bergles, D.E.; Fitzgerald, D.C.; Jones, C.A.; Lilley, K.S.; Glover, C.P.; et al. Changes in the oligodendrocyte progenitor cell proteome with ageing. Mol. Cell. Proteomics 2020, 19, 1281–1302. [Google Scholar] [CrossRef]
- Arnold, S.E.; Arvanitakis, Z.; Macauley-Rambach, S.L.; Koenig, A.M.; Wang, H.-Y.; Ahima, R.S.; Craft, S.; Gandy, S.; Buettner, C.; Stoeckel, L.E.; et al. Brain insulin resistance in type 2 diabetes and Alzheimer disease: Concepts and conundrums. Nat. Rev. Neurol. 2018, 14, 168–181. [Google Scholar] [CrossRef]
- Bruinsma, I.B.; van Dijk, M.; Bridel, C.; van de Lisdonk, T.; Haverkort, S.Q.; Runia, T.F.; Steinman, L.; Hintzen, R.Q.; Killestein, J.; Verbeek, M.M.; et al. Regulator of oligodendrocyte maturation, miR-219, a potential biomarker for MS. J. Neuroinflamm. 2017, 14, 235. [Google Scholar] [CrossRef]
- Inamura, N.; Go, S.; Watanabe, T.; Takase, H.; Takakura, N.; Nakayama, A.; Takebayashi, H.; Matsuda, J.; Enokido, Y. Reduction in miR-219 expression underlies cellular pathogenesis of oligodendrocytes in a mouse model of Krabbe disease. Brain Pathol. 2021, 31, e12951. [Google Scholar] [CrossRef]
- Nguyen, L.H.; Ong, W.; Wang, K.; Wang, M.; Nizetic, D.; Chew, S.Y. Effects of miR-219/miR-338 on microglia and astrocyte behaviors and astrocyte-oligodendrocyte precursor cell interactions. Neural Regen. Res. 2020, 15, 739–747. [Google Scholar] [CrossRef]
- Wang, H.; Moyano, A.L.; Ma, Z.; Deng, Y.; Lin, Y.; Zhao, C.; Zhang, L.; Jiang, M.; He, X.; Ma, Z.; et al. miR-219 Cooperates with miR-338 in myelination and promotes myelin repair in the CNS. Dev. Cell 2017, 40, 566–582.e5. [Google Scholar] [CrossRef]
- Wang, Q.; Wang, Y.; Zhou, F.; Li, J.; Lu, G.; Zhao, Y. MiR-20a-5p Regulates MPP+-induced oxidative stress and neuroinflammation in HT22 cells by targeting IRF9/NF-κB Axis. Evid. Based Complement. Altern. Med. 2021, 2021, 6621206. [Google Scholar] [CrossRef]
- Balkan, E.; Bilge, N. Expression levels of IL-17/IL-23 cytokine-targeting microRNAs 20, 21, 26, 155, and Let-7 in patients with relapsing-remitting multiple sclerosis. Neurol. Res. 2021, 43, 778–783. [Google Scholar] [CrossRef] [PubMed]
- Bazrgar, M.; Khodabakhsh, P.; Prudencio, M.; Mohagheghi, F.; Ahmadiani, A. The role of microRNA-34 family in Alzheimer’s disease: A potential molecular link between neurodegeneration and metabolic disorders. Pharmacol. Res. 2021, 172, 105805. [Google Scholar] [CrossRef] [PubMed]
- Junker, A.; Krumbholz, M.; Eisele, S.; Mohan, H.; Augstein, F.; Bittner, R.; Lassmann, H.; Wekerle, H.; Hohlfeld, R.; Meinl, E. MicroRNA profiling of multiple sclerosis lesions identifies modulators of the regulatory protein CD47. Brain 2009, 132, 3342–3352. [Google Scholar] [CrossRef] [PubMed]
- Lin, S.-T.; Fu, Y.-H. miR-23 regulation of lamin B1 is crucial for oligodendrocyte development and myelination. Dis. Model. Mech. 2009, 2, 178–188. [Google Scholar] [CrossRef]
- Lin, S.-T.; Huang, Y.; Zhang, L.; Heng, M.Y.; Ptácek, L.J.; Fu, Y.-H. MicroRNA-23a promotes myelination in the central nervous system. Proc. Natl. Acad. Sci. USA 2013, 110, 17468–17473. [Google Scholar] [CrossRef]
- Adusumilli, L.; Facchinello, N.; Teh, C.; Busolin, G.; Le, M.T.; Yang, H.; Beffagna, G.; Campanaro, S.; Tam, W.L.; Argenton, F.; et al. miR-7 controls the dopaminergic/oligodendroglial fate through Wnt/β-catenin signaling regulation. Cells 2020, 9, 711. [Google Scholar] [CrossRef]
- Katsushima, K.; Shinjo, K.; Natsume, A.; Ohka, F.; Fujii, M.; Osada, H.; Sekido, Y.; Kondo, Y. Contribution of microRNA-1275 to Claudin11 protein suppression via a polycomb-mediated silencing mechanism in human glioma stem-like cells. J. Biol. Chem. 2012, 287, 27396–27406. [Google Scholar] [CrossRef]
- Li, A.; Song, W.; Qian, J.; Li, Y.; He, J.; Zhang, Q.; Li, W.; Zhai, A.; Kao, W.; Hu, Y.; et al. MiR-122 modulates type I interferon expression through blocking suppressor of cytokine signaling 1. Int. J. Biochem. Cell Biol. 2013, 45, 858–865. [Google Scholar] [CrossRef]
- Lewkowicz, P.; Cwiklińska, H.; Mycko, M.P.; Cichalewska, M.; Domowicz, M.; Lewkowicz, N.; Jurewicz, A.; Selmaj, K.W. Dysregulated RNA-induced silencing complex (RISC) assembly within CNS corresponds with abnormal miRNA expression during autoimmune demyelination. J. Neurosci. 2015, 35, 7521–7537. [Google Scholar] [CrossRef]
- Münzel, E.J.; Schaefer, K.; Obirei, B.; Kremmer, E.; Burton, E.A.; Kuscha, V.; Becker, C.G.; Brösamle, C.; Williams, A.; Becker, T. Claudin k is specifically expressed in cells that form myelin during development of the nervous system and regeneration of the optic nerve in adult zebrafish. Glia 2012, 60, 253–270. [Google Scholar] [CrossRef]
- Tiwari-Woodruff, S.K.; Buznikov, A.G.; Vu, T.Q.; Micevych, P.E.; Chen, K.; Kornblum, H.I.; Bronstein, J.M. OSP/claudin-11 forms a complex with a novel member of the tetraspanin super family and beta1 integrin and regulates proliferation and migration of oligodendrocytes. J. Cell Biol. 2001, 153, 295–305. [Google Scholar] [CrossRef] [PubMed]
- Long, K.L.P.; Breton, J.M.; Barraza, M.K.; Perloff, O.S.; Kaufer, D. Hormonal Regulation of Oligodendrogenesis I: Effects across the Lifespan. Biomolecules 2021, 11, 283. [Google Scholar] [CrossRef] [PubMed]
- Krämer, A.; Green, J.; Pollard, J.; Tugendreich, S. Causal analysis approaches in Ingenuity Pathway Analysis. Bioinformatics 2014, 30, 523–530. [Google Scholar] [CrossRef] [PubMed]
- Catalanotto, C.; Cogoni, C.; Zardo, G. MicroRNA in control of gene expression: An overview of nuclear functions. Int. J. Mol. Sci. 2016, 17, 1712. [Google Scholar] [CrossRef]
- Cannell, I.G.; Kong, Y.W.; Bushell, M. How do microRNAs regulate gene expression? Biochem. Soc. Trans. 2008, 36, 1224–1231. [Google Scholar] [CrossRef] [PubMed]
- Li, J.-W.; Ren, S.-H.; Ren, J.-R.; Zhen, Z.-G.; Li, L.-R.; Hao, X.-D.; Ji, H.-M. Nimodipine improves cognitive impairment after subarachnoid hemorrhage in rats through IncRNA NEAT1/miR-27a/MAPT axis. Drug Des. Devel. Ther. 2020, 14, 2295–2306. [Google Scholar] [CrossRef] [PubMed]
- Tan, Z.; Chen, Y.; Xie, W.; Liu, X.; Zhu, Y.; Zhu, Y. Nimodipine attenuates tau phosphorylation at Ser396 via miR-132/GSK-3β pathway in chronic cerebral hypoperfusion rats. Eur. J. Pharmacol. 2018, 819, 1–8. [Google Scholar] [CrossRef]
- Stewart, A.M.; Braubach, O.; Spitsbergen, J.; Gerlai, R.; Kalueff, A.V. Zebrafish models for translational neuroscience research: From tank to bedside. Trends Neurosci. 2014, 37, 264–278. [Google Scholar] [CrossRef]
- Chiozzi, P.; Sarti, A.C.; Sanz, J.M.; Giuliani, A.L.; Adinolfi, E.; Vultaggio-Poma, V.; Falzoni, S.; Di Virgilio, F. Amyloid β-dependent mitochondrial toxicity in mouse microglia requires P2X7 receptor expression and is prevented by nimodipine. Sci. Rep. 2019, 9, 6475. [Google Scholar] [CrossRef]
- Matute, C. P2X7 receptors in oligodendrocytes: A novel target for neuroprotection. Mol. Neurobiol. 2008, 38, 123–128. [Google Scholar] [CrossRef]
- Langley, M.S.; Sorkin, E.M. Nimodipine. A review of its pharmacodynamic and pharmacokinetic properties, and therapeutic potential in cerebrovascular disease. Drugs 1989, 37, 669–699. [Google Scholar] [CrossRef]
- Rämsch, K.D.; Ahr, G.; Tettenborn, D.; Auer, L.M. Overview on pharmacokinetics of nimodipine in healthy volunteers and in patients with subarachnoid hemorrhage. Neurochirurgia 1985, 28 (Suppl. 1), 74–78. [Google Scholar] [CrossRef] [PubMed]
- Podbielska, M.; Banik, N.L.; Kurowska, E.; Hogan, E.L. Myelin recovery in multiple sclerosis: The challenge of remyelination. Brain Sci. 2013, 3, 1282–1324. [Google Scholar] [CrossRef] [PubMed]
- Fritzsche, S.; Strauss, C.; Scheller, C.; Leisz, S. Nimodipine Treatment protects auditory hair cells from cisplatin-induced cell death accompanied by upregulation of LMO4. Int. J. Mol. Sci. 2022, 23, 5780. [Google Scholar] [CrossRef] [PubMed]
- Li, Y.; Hu, X.; Liu, Y.; Bao, Y.; An, L. Nimodipine protects dopaminergic neurons against inflammation-mediated degeneration through inhibition of microglial activation. Neuropharmacology 2009, 56, 580–589. [Google Scholar] [CrossRef] [PubMed]
- Singh, A.; Verma, P.; Balaji, G.; Samantaray, S.; Mohanakumar, K.P. Nimodipine, an L-type calcium channel blocker attenuates mitochondrial dysfunctions to protect against 1-methyl-4-phenyl-1,2,3,6-tetrahydropyridine-induced Parkinsonism in mice. Neurochem. Int. 2016, 99, 221–232. [Google Scholar] [CrossRef]
- Herzfeld, E.; Strauss, C.; Simmermacher, S.; Bork, K.; Horstkorte, R.; Dehghani, F.; Scheller, C. Investigation of the neuroprotective impact of nimodipine on Neuro2a cells by means of a surgery-like stress model. Int. J. Mol. Sci. 2014, 15, 18453–18465. [Google Scholar] [CrossRef]
- Herzfeld, E.; Speh, L.; Strauss, C.; Scheller, C. Nimodipine but not nifedipine promotes expression of fatty acid 2-hydroxylase in a surgical stress model based on Neuro2a cells. Int. J. Mol. Sci. 2017, 18, 964. [Google Scholar] [CrossRef]
- Cheli, V.T.; Santiago González, D.A.; Namgyal Lama, T.; Spreuer, V.; Handley, V.; Murphy, G.G.; Paez, P.M. Conditional Deletion of the L-Type Calcium Channel Cav1.2 in Oligodendrocyte Progenitor Cells Affects Postnatal Myelination in Mice. J. Neurosci. 2016, 36, 10853–10869. [Google Scholar] [CrossRef]
- Cheli, V.T.; Santiago González, D.A.; Spreuer, V.; Paez, P.M. Voltage-gated Ca2+ entry promotes oligodendrocyte progenitor cell maturation and myelination in vitro. Exp. Neurol. 2015, 265, 69–83. [Google Scholar] [CrossRef]
- Babai, N.; Gierke, K.; Müller, T.; Regus-Leidig, H.; Brandstätter, J.H.; Feigenspan, A. Signal transmission at invaginating cone photoreceptor synaptic contacts following deletion of the presynaptic cytomatrix protein Bassoon in mouse retina. Acta Physiol. 2019, 226, e13241. [Google Scholar] [CrossRef] [PubMed]
- Kilkenny, C.; Browne, W.J.; Cuthill, I.C.; Emerson, M.; Altman, D.G. Improving bioscience research reporting: The ARRIVE guidelines for reporting animal research. PLoS Biol. 2010, 8, e1000412. [Google Scholar] [CrossRef]
- Livak, K.J.; Schmittgen, T.D. Analysis of relative gene expression data using real-time quantitative PCR and the 2(-Delta Delta C(T)) Method. Methods 2001, 25, 402–408. [Google Scholar] [CrossRef] [PubMed]
- Benjamini, Y.; Hochberg, Y. Controlling the False Discovery Rate: A Practical and Powerful Approach to Multiple Testing. J. Royal Stat. Soc. Ser. B Methodol. 1995, 57, 289–300. [Google Scholar] [CrossRef]
- Nagarajan, B.; Harder, A.; Japp, A.; Häberlein, F.; Mingardo, E.; Kleinert, H.; Yilmaz, Ö.; Zoons, A.; Rau, B.; Christ, A.; et al. CNS myelin protein 36K regulates oligodendrocyte differentiation through Notch. Glia 2020, 68, 509–527. [Google Scholar] [CrossRef]
- Shin, J.; Park, H.-C.; Topczewska, J.M.; Mawdsley, D.J.; Appel, B. Neural cell fate analysis in zebrafish using olig2 BAC transgenics. Methods Cell Sci. 2003, 25, 7–14. [Google Scholar] [CrossRef] [PubMed]
Disclaimer/Publisher’s Note: The statements, opinions and data contained in all publications are solely those of the individual author(s) and contributor(s) and not of MDPI and/or the editor(s). MDPI and/or the editor(s) disclaim responsibility for any injury to people or property resulting from any ideas, methods, instructions or products referred to in the content. |
© 2023 by the authors. Licensee MDPI, Basel, Switzerland. This article is an open access article distributed under the terms and conditions of the Creative Commons Attribution (CC BY) license (https://creativecommons.org/licenses/by/4.0/).





