Alginate Oligosaccharides Repair Liver Injury by Improving Anti-Inflammatory Capacity in a Busulfan-Induced Mouse Model
Abstract
1. Introduction
2. Results
2.1. AOS Repaired Busulfan-Induced Liver Injury
2.2. AOS Improved Busulfan-Disturbed Gene Expression in Liver
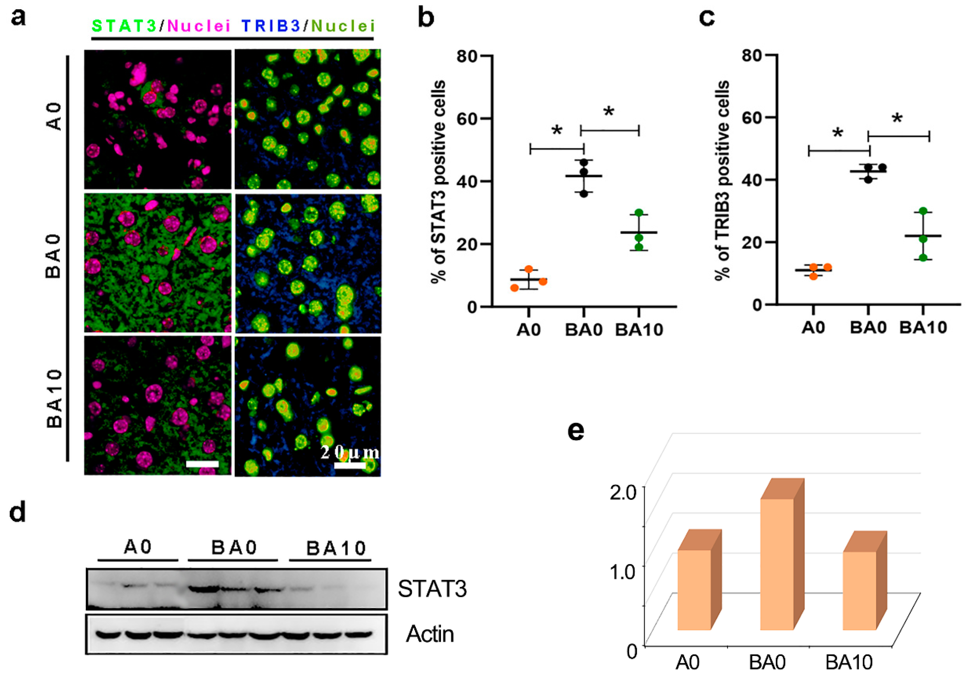
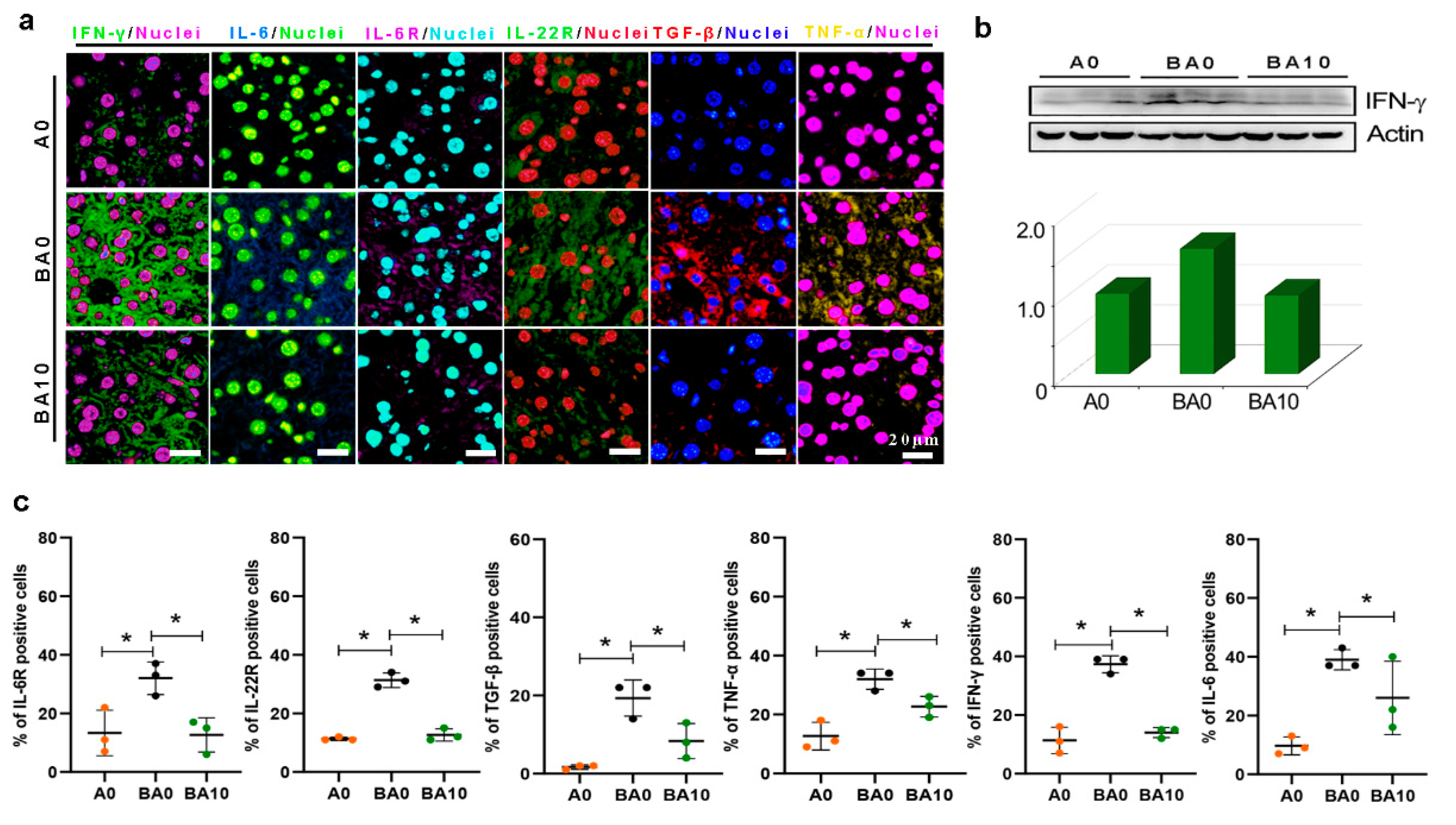
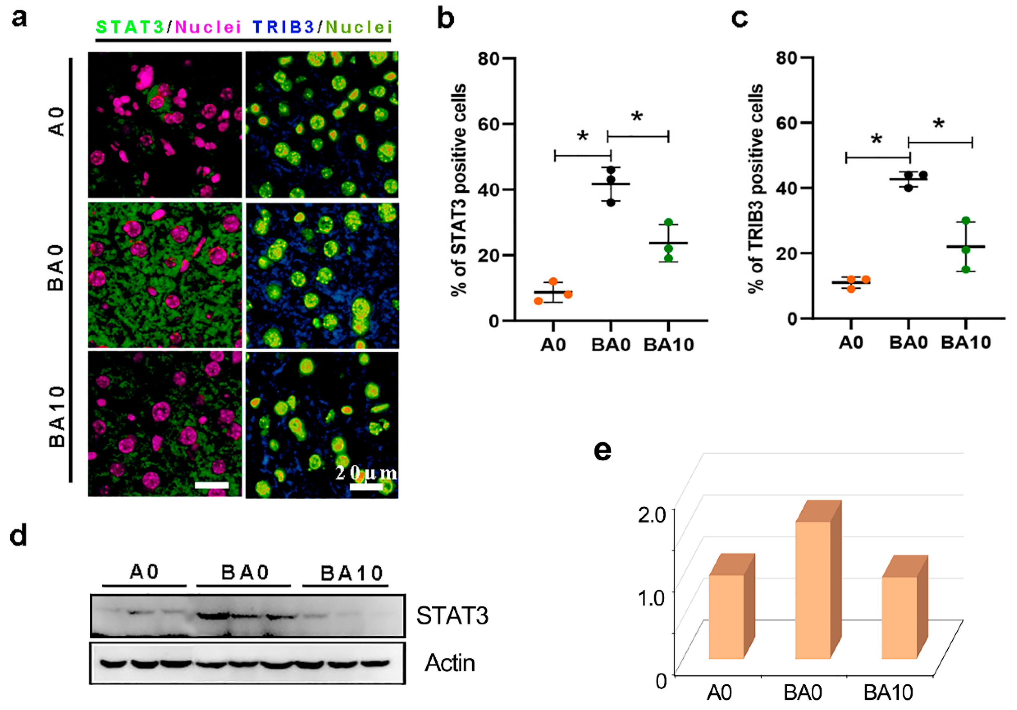
2.3. AOS Diminished Busulfan-Induced Inflammation Status in Liver
2.4. AOS Benefitted the Blood Metabolism to Support the Repair of Busulfan-Induced Liver Damage
3. Discussion
4. Materials and Methods
4.1. Study Design and Ethics
4.2. Ultrastructural Pathological Determination by Transmission Electron Microscope (TEM)
4.3. Gene Expression Determined by Quantitative Transcriptomics (RNA-Seq 168 Transcript Profiling) and Messenger RNA (mRNA) Quantitative Real-Time Polymerase Chain Reaction (q-RT-PCR)
4.3.1. RNA Sequencing (RNA-Seq) Analysis
4.3.2. mRNA q-RT-PCR Analysis
4.4. Histopathological Analysis
4.5. Western Blotting (WB)
4.6. Plasma Metabolite Measurements by LC/MS
4.7. Statistical Analysis
5. Conclusions
Supplementary Materials
Author Contributions
Funding
Institutional Review Board Statement
Informed Consent Statement
Data Availability Statement
Acknowledgments
Conflicts of Interest
References
- Wang, F.; Fan, J.; Zhang, Z.; Gao, B.; Wang, H. The global burden of liver disease: The major impact of China. Hepatology 2014, 60, 2099–2108. [Google Scholar] [CrossRef] [PubMed]
- Younossi, Z.M.; Stepanova, M.; Younossi, Y.; Golabi, P.; Mishra, A.; Rafiq, N.; Henry, L. Epidemiology of chronic liver diseases in the USA in the past three decades. Gut 2020, 69, 564–568. [Google Scholar] [CrossRef] [PubMed]
- Kirpich, I.A.; Marsano, L.S.; McClain, C.J. Gut-liver axis, nutrition, and non-alcoholic fatty liver disease. Clin. Biochem. 2015, 4813, 923–930. [Google Scholar] [CrossRef] [PubMed]
- Morrison, E.D.; Kowdley, K.V. Genetic liver disease in adults. Early recognition of the three most common causes. Postgrad. Med. 2000, 107, 147–152. [Google Scholar] [CrossRef] [PubMed]
- Schwartz, J.M.; Reinus, J.F. Prevalence and natural history of alcoholic liver disease. Clin. Liver Dis. 2012, 16, 659–666. [Google Scholar] [CrossRef]
- Seth, D.; Haber, P.S.; Syn, W.-K.; Diehl, A.M.; Day, C.P. Pathogenesis of alcohol-induced liver disease: Classical concepts and recent advances. J. Gastroenterol. Hepatol. 2011, 26, 1089–1105. [Google Scholar] [CrossRef] [PubMed]
- Nati, M.; Haddad, D.; Birkenfeld, A.L.; Koch, C.A.; Chavakis, T.; Chatzigeorgiou, A. The role of immune cells inmetabolism-related liver inflammation and development of non-alcoholic steatohepatitis (NASH). Rev. Endocr. Metab. Disord. 2016, 17, 29–39. [Google Scholar] [CrossRef]
- Younossi, Z.M. Non-alcoholic fatty liver disease—A global public health perspective. J. Hepatol. 2019, 70, 531–544. [Google Scholar] [CrossRef]
- Eslamparast, T.; Poustchi, H.; Zamani, F.; Sharafkhah, M.; Malekzadeh, R.; Hekmatdoost, A. Synbiotic supplementation in nonalcoholic fatty liver disease: A randomized, double-blind, placebo-controlled pilot study. Am. J. Clin. Nutr. 2014, 99, 535–542. [Google Scholar] [CrossRef]
- Foschi, F.G.; Bedogni, G.; Domenicali, M.; Giacomoni, P.; Dall’Aglio, A.C.; Dazzani, F.; Lanzi, A.; Conti, F.; Savini, S.; Saini, G.; et al. Prevalence of and risk factors for fatty liver in the general population of Northern Italy: The Bagnacavallo Study. BMC Gastroenterol. 2018, 18, 177. [Google Scholar] [CrossRef]
- Katsarou, A.; Moustakas, I.I.; Pyrina, I.; Lembessis, P.; Koutsilieris, M.; Chatzigeorgiou, A. Metabolic inflammation as an instigator of fibrosis during non-alcoholic fatty liver disease. World J. Gastroenterol. 2020, 26, 1993–2011. [Google Scholar] [CrossRef]
- Hu, Y.; Feng, Z.; Feng, W.; Hu, T.; Guan, H.; Mao, Y. AOS ameliorates monocrotaline-induced pulmonary hypertension by restraining the activation of P-selectin/p38MAPK/NF-κB pathway in rats. Biomed Pharm. 2019, 109, 1319–1326. [Google Scholar] [CrossRef] [PubMed]
- Moriya, C.; Shida, Y.; Yamane, Y.; Miyamoto, Y.; Kimura, M.; Huse, N.; Ebisawa, K.; Kameda, Y.; Nishi, A.; Du, D.; et al. Subcutaneous Administration of Sodium Alginate Oligosaccharides Prevents Salt-Induced Hypertension in Dahl Salt-Sensitive Rats. Clin. Exp. Hypertens. 2013, 35, 607–613. [Google Scholar] [CrossRef] [PubMed]
- Wang, Y.; Li, L.; Ye, C.; Yuan, J.; Qin, S. Alginate oligosaccharide improves lipid metabolism and inflammation by modulating gut microbiota in high-fat diet fed mice. Appl. Microbiol. Biotechnol. 2020, 104, 3541–3554. [Google Scholar] [CrossRef]
- Pritchard, M.F.; Powell, L.C.; Jack, A.A.; Powell, K.; Beck, K.; Florance, H.; Forton, J.; Rye, P.D.; Dessen, A.; Hill, K.E.; et al. A lowmolecular-weight alginate oligosaccharide disrupts pseudomonal microcolony formation and enhances antibiotic effectiveness. Antimicrob Agents Chemother 2017, 61, e00762-17. [Google Scholar] [CrossRef]
- Tusi, S.K.; Khalaj, L.; Ashabi, G.; Kiaei, M.; Khodagholi, F. Alginate oligosaccharide protects against endoplasmic reticulum- and mitochondri-al-mediated apoptotic cell death and oxidative stress. Biomaterials 2011, 32, 5438–5458. [Google Scholar] [CrossRef]
- Xing, M.; Cao, Q.; Wang, Y.; Xiao, H.; Zhao, J.; Zhang, Q.; Ji, A.; Song, S. Advances in Research on the Bioactivity of Alginate Oligosaccharides. Mar. Drugs 2020, 18, 144. [Google Scholar] [CrossRef] [PubMed]
- Feng, W.; Hu, Y.; An, N.; Feng, Z.; Liu, J.; Mou, J.; Hu, T.; Guan, H.; Zhang, D.; Mao, Y. Alginate Oligosaccharide Alleviates Monocrotaline-Induced Pulmonary Hypertension via Anti-Oxidant and Anti-Inflammation Pathways in Rats. Int. Heart J. 2020, 61, 160–168. [Google Scholar] [CrossRef] [PubMed]
- Ohira, T.; Saito, T.; Ando, R.; Tamura, K.; Hoshiya, T. Systemic Histopathology of Infant Rats Exposed to Busulfan. J. Toxicol. Pathol. 2014, 27, 25–29. [Google Scholar] [CrossRef]
- Santos, G.W.; Tutschka, P.J.; Brookmeyer, R.; Saral, R.; Beschorner, W.E.; Bias, W.B.; Braine, H.G.; Burns, W.H.; Elfenbein, G.J.; Kaizer, H.; et al. Marrow transplantation for acute nonlym-phocytic leukemia after treatment withbusulfan and cyclophosphamide. New Engl. J. Med. 1983, 309, 1347–1353. [Google Scholar] [CrossRef] [PubMed]
- DeLeve, L.D.; Wang, X. Role of oxidative stress and glutathione in busulfan toxicity in cultured murine hepatocytes. Pharma-cology 2000, 60, 143–154. [Google Scholar] [CrossRef] [PubMed]
- Zhao, Y.; Zhang, P.; Ge, W.; Feng, Y.; Li, L.; Sun, Z.; Zhang, H.; Shen, W. Alginate oligosaccharides improve germ cell development and testicular microenvironment to rescue busulfan disrupted spermatogenesis. Theranostics 2020, 10, 3308–3324. [Google Scholar] [CrossRef] [PubMed]
- Zhang, C.; Xiong, B.; Chen, L.; Ge, W.; Yin, S.; Feng, Y.; Sun, Z.; Sun, Q.; Zhao, Y.; Shen, W.; et al. Rescue of male fertility following faecal microbiota transplantation from alginate oligo-saccharide-dosed mice. Gut 2021, 70, 2213–2215. [Google Scholar] [CrossRef]
- Yang, J.; Fernández-Galilea, M.; Martínez-Fernández, L.; González-Muniesa, P.; Pérez-Chávez, A.; Martínez, J.A.; Moreno-Aliaga, M.J. Oxidative Stress and Non-Alcoholic Fatty Liver Disease: Effects of Omega-3 Fatty Acid Supplementation. Nutrients 2019, 11, 872. [Google Scholar] [CrossRef] [PubMed]
- Blank, M.; Shoenfeld, Y. Helminth-Related Tuftsin-Phosphorylcholine Compound and its Interplay with Autoimmune Diseases. Isr. Med. Assoc. J. 2019, 21, 158–162. [Google Scholar] [PubMed]
- Ishihara, Y.; Oka, M.; Tsunakawa, M.; Tomita, K.; Hatori, M.; Yamamoto, H.; Kamei, H.; Miyaki, T.; Konishi, M.; Oki, T. Melanostatin, a new melanin synthesis inhibitor. Production, isolation, chemical properties, structure and biological activity. J. Antibiot. 1990, 44, 25–32. [Google Scholar] [CrossRef]
- Morgan, E.J.; Friedmann, E. S-Cysteinosuccinic acid. Biochem. J. 1938, 32, 2296–2297. [Google Scholar] [CrossRef]
- Slominski, A.; Zmijewski, M.; Pawelek, J. L-tyrosine and L-DOPA as hormone-like regulators of melanocytes functions. Pigment. Cell Melanoma Res. 2012, 25, 14–27. [Google Scholar] [CrossRef]
- Robinson, M.W.; Harmon, C.; O’Farrelly, C. Liver immunology and its role in inflammation and homeostasis. Cell. Mol. Immunol. 2016, 13, 267–276. [Google Scholar] [CrossRef]
- Arrese, M.; Cabrera, D.; Kalergis, A.M.; Feldstein, A.E. Innate Immunity and Inflammation in NAFLD/NASH. Dig. Dis. Sci. 2016, 61, 1294–1303. [Google Scholar] [CrossRef]
- Dolin, C.E.; Arteel, G.E. The Matrisome, Inflammation, and Liver Disease. Semin. Liver Dis. 2020, 40, 180–188. [Google Scholar] [CrossRef] [PubMed]
- Qiao, J.; Huang, Y.; Xia, Y.; Chu, P.; Yao, H.; Xu, L.; Qi, K.; Liu, Y.; Xu, K.; Zeng, L. Busulfan and cyclosphamide induce liver inflammation through NLRP3 activation in mice after hematopoietic stem cell transplantation. Sci. Rep. 2015, 5, 17828–17838. [Google Scholar] [CrossRef] [PubMed]
- Jorgovanovic, D.; Song, M.; Wang, L.; Zhang, Y. Roles of IFN-γ in tumor progression and regression: A review. Biomark. Res. 2020, 8, 49–65. [Google Scholar] [CrossRef]
- Nabekura, T.; Riggan, L.; Hildreth, A.D.; O’Sullivan, T.E.; Shibuya, A. Type 1 innate lymphoid cells protect mice from acute liver injury via interferon-γ secretion for upregulating Bcl-xL expression in hepatocytes. Immunity 2020, 52, 96–108. [Google Scholar] [CrossRef] [PubMed]
- Tanaka, T.; Narazaki, M.; Kishimoto, T. IL-6 in Inflammation, Immunity, and Disease. Cold Spring Harb Perspect Biol. 2014, 6, a016295. [Google Scholar] [CrossRef] [PubMed]
- John, S.R. IL-6 Trans-Signaling via the Soluble IL-6 Receptor: Importance for the Pro-Inflammatory Activities of IL-6. Int. J. Biol. Sci. 2012, 8, 1237–1247. [Google Scholar] [CrossRef]
- Gaudino, S.J.; Beaupre, M.; Lin, X.; Joshi, P.; Rathi, S.; McLaughlin, P.A.; Kempen, C.; Mehta, N.; Eskiocak, O.; Yueh, B.; et al. IL-22 receptor signaling in Paneth cells is critical for their maturation, microbiota colo-nization, Th17-related immune responses, and anti-Salmonella immunity. Mucosal Immunol. 2021, 14, 389–401. [Google Scholar] [CrossRef]
- Kim, K.K.; Sheppard, D.; Chapman, H.A. TGF-β1 Signaling and Tissue Fibrosis. Cold Spring Harb Perspect Biol. 2018, 10, a022293. [Google Scholar] [CrossRef]
- Moses, H.L.; Roberts, A.B.; Derynck, R. The discovery and early days of TGF-β: A historical perspective. Cold Spring Harb. Perspect Biol. 2016, 8, a021865. [Google Scholar] [CrossRef]
- Ma, K.; Zhang, H.X.; Baloch, Z. Pathogenetic and Therapeutic Applications of Tumor Necrosis Factor-α (TNF-α) in Major De-pressive Disorder: A Systematic Review. Int. J. Mol. Sci. 2016, 17, 773. [Google Scholar] [CrossRef]
- Oehadian, A.; Koide, N.; Mu, M.M.; Hassan, F.; Islam, S.; Yoshida, T.; Yokochi, T. Interferon (IFN)-β induces apoptotic cell death in DHL-4 diffuse large B cell lym-phoma cells through tumor necrosis factor-related apoptosis-inducing ligand (TRAIL). Cancer Lett. 2005, 225, 85–92. [Google Scholar] [CrossRef] [PubMed]
- Yamagishi, S.; Ohnishi, M.; Pawankar, R. IL-1 and TNF-α-mediated regulation of IL-6, IL-8, and GM-CSF release from cultured nasal epithelial cells. Nihon Jibiinkoka Gakkai Kaiho 2000, 103, 829–835. [Google Scholar] [CrossRef] [PubMed]
- Gao, B.; Wang, H.; Lafdil, F.; Feng, D. STAT proteins—Key regulators of anti-viral responses, inflammation, and tumorigenesis in the liver. J. Hepatol. 2012, 57, 430–441. [Google Scholar] [CrossRef] [PubMed]
- He, G.; Karin, M. NF-κB and STAT3-key players in liver inflammation and cancer. Cell Res. 2011, 21, 159–168. [Google Scholar] [CrossRef]
- Zhang, X.W.; Zhou, J.C.; Peng, D.; Hua, F.; Li, K.; Yu, J.J.; Lv, X.X.; Cui, B.; Liu, S.S.; Yu, J.M.; et al. Disrupting the TRIB3-SQSTM1 interaction reduces liver fibrosis by restoring autophagy and suppressing exosome-mediated HSC activation. Autophagy 2020, 16, 782–796. [Google Scholar] [CrossRef]
- Wang, X.J.; Li, F.F.; Zhang, Y.J.; Jiang, M.; Ren, W.H. TRIB3 promotes hepatocellular carcinoma growth and predicts poor prognosis. Cancer Biomark. 2020, 29, 307–315. [Google Scholar] [CrossRef]
- Zhang, Y.; Liu, Y.; Walsh, M.; Bokov, A.; Ikeno, Y.; Jang, Y.C.; Perez, V.I.; Van Remmen, H.; Richardson, A. Liver specific expression of Cu/ZnSOD extends the lifespan of Sod1 null mice. Mech. Ageing Dev. 2016, 154, 1–8. [Google Scholar] [CrossRef]
- Bilotta, M.T.; Petillo, S.; Santoni, A.; Cippitelli, M. Liver X receptors: Regulators of cholesterol metabolism, inflammation, autoimmunity, and cancer. Front. Immunol. 2020, 11, 584303. [Google Scholar] [CrossRef]
- Hao, Y.; Zhang, H.; Zhang, P.; Yu, S.; Ma, D.; Li, L.; Feng, Y.; Min, L.; Shen, W.; Zhao, Y. Chlorothalonil inhibits mouse ovarian development through endocrine disruption. Toxicol. Lett. 2019, 303, 38–47. [Google Scholar] [CrossRef]
- Zhang, W.-D.; Zhao, Y.; Zhang, H.-F.; Wang, S.-K.; Hao, Z.-H.; Liu, J.; Yuan, Y.-Q.; Zhang, P.-F.; Yang, H.-D.; Shen, W.; et al. Alteration of gene expression by zinc oxide nanoparticles or zinc sulfate in vivo and comparison with in vitro data: A harmonious case. Theriogenology 2016, 86, 850–861.e1. [Google Scholar] [CrossRef]
- Hao, Y.; Liu, J.; Feng, Y.; Yu, S.; Zhang, W.; Li, L.; Min, L.; Zhang, H.; Shen, W.; Zhao, Y. Molecular evidence of offspring liver dysfunction after maternal exposure to zinc oxide na-noparticles. Toxicol. Appl. Pharmacol. 2017, 307, 318–325. [Google Scholar] [CrossRef] [PubMed]
- Zhang, W.; Zhao, Y.; Zhang, P.; Hao, Y.; Yu, S.; Min, L.; Li, L.; Ma, D.; Chen, L.; Yi, B.; et al. Decrease in male mouse fertility by hydrogen sulfide and/or ammonia can Be inheritable. Chemosphere 2018, 194, 147–157. [Google Scholar] [CrossRef] [PubMed]






| Genes | Sequences (5’–3’) | Fragment Size (bp) | Accession No. |
|---|---|---|---|
| β-Actin | F: TCGTGGGCCGCTCTAGGCAC | 255 | NM_007393.3 |
| R: TGGCCTTAGGGTTCAGGGGGG | |||
| GAPDH | F: AACAGCAACTCCCACTCTTC | 111 | NM_001289726.1 |
| R: CCTGTTGCTGTAGCCGTATT | |||
| IFNAR1 | F: CACGGTCGCTGTAGAAGTAAAG | 104 | NM_010508.2 |
| R: TCTCCTCCTCTTCGTTGGAATA | |||
| IFNAR2 | F: GACTTAAGAGCTGAGCAGGATG | 106 | NM_001110498.1 |
| R: AGACGGTGTGATAGTCTCTAGG | |||
| Tgfb3 | F: CGCTACATAGGTGGCAAGAA | 108 | NM_009368.3 |
| R: CAAGTTGGACTCTCTCCTCAAC | |||
| CD86 | F: CCTGGAAAGGTCTGGAGAATG | 110 | NM_019388.3 |
| R: GGCAGATCAGTCCTTCCATAAA | |||
| Tlr4 | F: GAGCAAACAGCAGAGGAAGA | 111 | NM_021297.3 |
| R: CCAGGTGAGCTGTAGCATTTA | |||
| Mrc1 | F: GGCGAGCATCAAGAGTAAAGA | 98 | NM_008625.2 |
| R: CATAGGTCAGTCCCAACCAAA | |||
| Ccl2 | F: GCTCAGCCAGATGCAGTTA | 104 | NM_011333.3 |
| R: CTGCTGGTGATCCTCTTGTAG | |||
| Egr1 | F: CGTCCTGTTCCCTTTGACTT | 122 | NM_007913.5 |
| R: GCATGTGATGGAGAGGATACTG | |||
| JUN | F: CCAGACTGTACACCAGAAGATG | 102 | NM_010591.2 |
| R: CAACCAAAGTGTCTGCTTTCC | |||
| Ifit1 | F: CAGGATATTCACCTCCGCTATG | 117 | NM_008331.3 |
| R: CCTCCAAGCAAAGGACTTCT | |||
| Tlr7 | F: GTACCAAGAGGCTGCAGATTAG | 135 | NM_001290755.1 |
| R: CCTCAAGGCTCAGAAGATGTAAG | |||
| Ifi44 | F: GCTGGGAAGTCTAGCTTTGT | 110 | NM_001370771.1 |
| R: GTCCTGTACTTGTCAGAGATTCC |
| Antibodies | Cat. No. | Company (accessed on 23 August 2020) |
|---|---|---|
| β-Actin | D110001-0200 | www.sangon.com.cn |
| IFN-γ | bs-0481R | www.bioss.com.cn |
| IL-6 | bs-0782R | www.bioss.com.cn |
| IL-6R | bs-23660R | www.bioss.com.cn |
| IL-22R | bs-2624R | www.bioss.com.cn |
| TGF-β1 | bsm-33345M | www.bioss.com.cn |
| TNF-α | bs-10802R | www.bioss.com.cn |
| STAT3 | bs-55208R | www.bioss.com.cn |
| TRIB3 | bs-7538R | www.bioss.com.cn |
| GPX1 | bs-3882R | www.bioss.com.cn |
| SOD1 | bs-10216R | www.bioss.com.cn |
| IGF1R | bs-4985R | www.bioss.com.cn |
Disclaimer/Publisher’s Note: The statements, opinions and data contained in all publications are solely those of the individual author(s) and contributor(s) and not of MDPI and/or the editor(s). MDPI and/or the editor(s) disclaim responsibility for any injury to people or property resulting from any ideas, methods, instructions or products referred to in the content. |
© 2023 by the authors. Licensee MDPI, Basel, Switzerland. This article is an open access article distributed under the terms and conditions of the Creative Commons Attribution (CC BY) license (https://creativecommons.org/licenses/by/4.0/).
Share and Cite
Hao, Y.; Fang, H.; Yan, X.; Shen, W.; Liu, J.; Han, P.; Zhao, Y.; Zhang, W.; Feng, Y. Alginate Oligosaccharides Repair Liver Injury by Improving Anti-Inflammatory Capacity in a Busulfan-Induced Mouse Model. Int. J. Mol. Sci. 2023, 24, 3097. https://doi.org/10.3390/ijms24043097
Hao Y, Fang H, Yan X, Shen W, Liu J, Han P, Zhao Y, Zhang W, Feng Y. Alginate Oligosaccharides Repair Liver Injury by Improving Anti-Inflammatory Capacity in a Busulfan-Induced Mouse Model. International Journal of Molecular Sciences. 2023; 24(4):3097. https://doi.org/10.3390/ijms24043097
Chicago/Turabian StyleHao, Yanan, Hanhan Fang, Xiaowei Yan, Wei Shen, Jing Liu, Pengfei Han, Yong Zhao, Weidong Zhang, and Yanni Feng. 2023. "Alginate Oligosaccharides Repair Liver Injury by Improving Anti-Inflammatory Capacity in a Busulfan-Induced Mouse Model" International Journal of Molecular Sciences 24, no. 4: 3097. https://doi.org/10.3390/ijms24043097
APA StyleHao, Y., Fang, H., Yan, X., Shen, W., Liu, J., Han, P., Zhao, Y., Zhang, W., & Feng, Y. (2023). Alginate Oligosaccharides Repair Liver Injury by Improving Anti-Inflammatory Capacity in a Busulfan-Induced Mouse Model. International Journal of Molecular Sciences, 24(4), 3097. https://doi.org/10.3390/ijms24043097

