Role of Running-Activated Neural Stem Cells in the Anatomical and Functional Recovery after Traumatic Brain Injury in p21 Knock-Out Mice
Abstract
1. Introduction
2. Results
2.1. TBI Induces the Significant Activation of Type B NSCs in the SVZ of Injured Mice
2.2. Influence of p21 Deletion and Running Session on TBI-Induced NSC Activation
2.3. Time-Course of Neural Stem Progenitor Cell (NSPC) Modulation after TBI
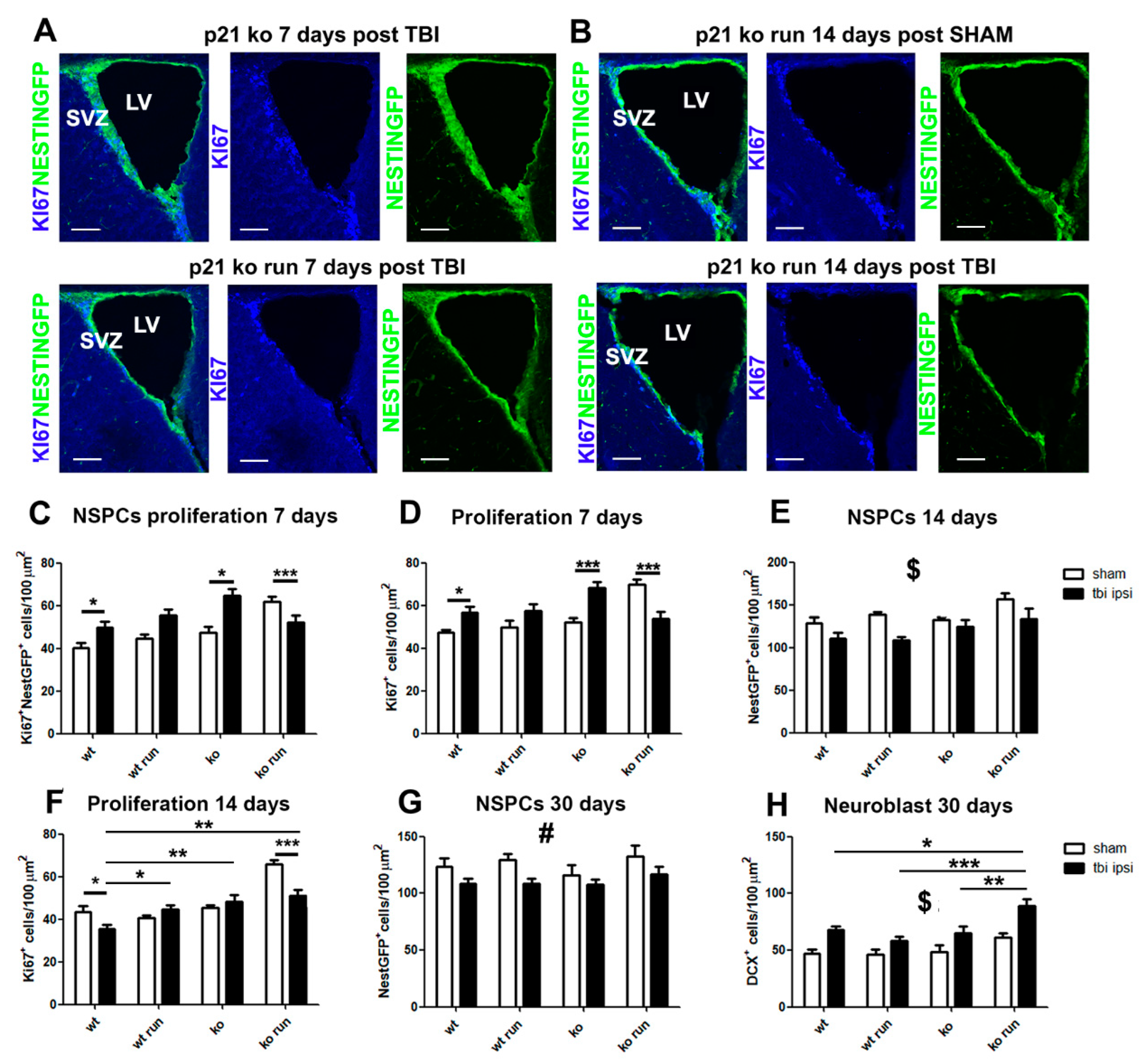
2.4. Influence of p21 Deletion and Running Session on NSPC Regulation after TBI
2.5. TBI Triggers a Late Increase in Type A Neuroblasts
2.6. Influence of p21 Deletion and Running Session on TBI-Induced Neuroblast Modulation
2.7. TBI Triggers a Boost in Migration toward the Peri-Lesion Cortical Region of KO RUN Mice
2.8. p21 Deletion and Running Session Strongly Influence the TBI-Induced New-Born Cell Localization in the Peri-Lesion Cortex
2.9. Volume of the Lesion Is Not Affected by p21 Deletion or Running
2.10. Running and p21 Deletion Induce Partial Post-TBI Functional Recovery
3. Discussion
4. Material and Methods
4.1. Animals
4.2. Running Paradigm and BrdU Administration
4.3. Controlled Cortical Impact (CCI) Injury
4.4. Experimental Procedures
4.5. Immunohistochemistry
4.6. Cell Counting
4.7. Estimation of Lesion Volume
4.8. Ladder Rung Walking Task
4.9. Statistical Analysis
5. Conclusions
Supplementary Materials
Author Contributions
Funding
Institutional Review Board Statement
Informed Consent Statement
Data Availability Statement
Conflicts of Interest
References
- Summers, C.R.; Ivins, B.; Schwab, K.A. Traumatic brain injury in the United States: An epidemiologic overview. Mt. Sinai J. Med. 2009, 76, 105–110. [Google Scholar] [CrossRef] [PubMed]
- Hawryluk, G.W.; Manley, G.T. Classification of traumatic brain injury: Past, present, and future. Handb. Clin. Neurol. 2015, 127, 15–21. [Google Scholar] [PubMed]
- Bae, I.S.; Chun, H.J.; Yi, H.J.; Bak, K.H.; Choi, K.S.; Kim, D.W. Modified Glasgow Coma Scale Using Serum Factors as a Prognostic Model in Traumatic Brain Injury. World Neurosurg. 2019, 126, e959–e964. [Google Scholar] [CrossRef] [PubMed]
- Bodien, Y.G.; Barra, A.; Temkin, N.R.; Barber, J.; Foreman, B.; Vassar, M.; Robertson, C.; Taylor, S.R.; Markowitz, A.J.; Manley, G.T.; et al. TRACK-TBI Investigators. Diagnosing Level of Consciousness: The Limits of the Glasgow Coma Scale Total Score. J. Neurotrauma. 2021, 38, 3295–3305. [Google Scholar] [CrossRef] [PubMed]
- Pavlovic, D.; Pekic, S.; Stojanovic, M.; Popovic, V. Traumatic brain injury: Neuropathological, neurocognitive and neurobehavioral sequelae. Pituitary 2019, 22, 270–282. [Google Scholar] [CrossRef]
- Lundin, A.; de Boussard, C.; Edman, G.; Borg, J. Symptoms and disability until 3 months after mild TBI. Brain Inj. 2006, 20, 799–806. [Google Scholar] [CrossRef]
- Wang, K.K.; Yang, Z.; Zhu, T.; Shi, Y.; Rubenstein, R.; Tyndall, J.A.; Manley, G.T. An update on diagnostic and prognostic biomarkers for traumatic brain injury. Expert Rev. Mol. Diagn. 2018, 18, 165–180. [Google Scholar] [CrossRef]
- Ghajar, J. Traumatic brain injury. Lancet 2000, 356, 923–929. [Google Scholar] [CrossRef]
- Sivanandam, T.M.; Thakur, M.K. Traumatic brain injury: A risk factor for Alzheimer’s disease. Neurosci. Biobehav. Rev. 2012, 36, 1376–1381. [Google Scholar] [CrossRef]
- Marras, C.; Hincapié, C.A.; Kristman, V.L.; Cancelliere, C.; Soklaridis, S.; Li, A.; Borg, J.; af Geijerstam, J.L.; Cassidy, J.D. Systematic review of the risk of Parkinson’s disease after mild traumatic brain injury: Results of the International Collaboration on Mild Traumatic Brain Injury Prognosis. Arch. Phys. Med. Rehabil. 2014, 95 (Suppl. 3), S238–S244. [Google Scholar] [CrossRef]
- Wang, X.; Gao, X.; Michalski, S.; Zhao, S.; Chen, J. Traumatic Brain Injury Severity Affects Neurogenesis in Adult Mouse Hippocampus. J. Neurotrauma. 2016, 33, 721–733. [Google Scholar] [CrossRef]
- Marzano, L.A.S.; de Castro, F.L.M.; Machado, C.A.; de Barros, J.L.V.M.; Macedo E Cordeiro, T.; Simões E Silva, A.C.; Teixeira, A.L.; Silva de Miranda, A. Potential Role of Adult Hippocampal Neurogenesis in Traumatic Brain Injury. Curr. Med. Chem. 2022, 29, 3392–3419. [Google Scholar] [CrossRef] [PubMed]
- Doetsch, F.; Caillé, I.; Lim, D.A.; García-Verdugo, J.M.; Alvarez-Buylla, A. Subventricular zone astrocytes are neural stem cells in the adult mammalian brain. Cell 1999, 97, 703–716. [Google Scholar] [CrossRef]
- Garcia, A.D.; Doan, N.B.; Imura, T.; Bush, T.G.; Sofroniew, M.V. GFAP-expressing progenitors are the principal source of constitutive neurogenesis in adult mouse forebrain. Nat. Neurosci. 2004, 11, 1233–1241. [Google Scholar] [CrossRef] [PubMed]
- Cesetti, T.; Obernier, K.; Bengtson, C.P.; Fila, T.; Mandl, C.; Hölzl-Wenig, G.; Wörner, K.; Eckstein, V.; Ciccolini, F. Analysis of stem cell lineage progression in the neonatal subventricular zone identifies EGFR+/NG2- cells as transit-amplifying precursors. Stem Cells 2009, 27, 1443–1454. [Google Scholar] [CrossRef] [PubMed]
- Urbán, N.; Guillemot, F. Neurogenesis in the embryonic and adult brain: Same regulators, different roles. Front. Cell Neurosci. 2014, 8, 96. [Google Scholar] [CrossRef]
- Saghatelyan, A.; Carleton, A.; Lagier, S.; de Chevigny, A.; Lledo, P.M. Local neurons play key roles in the mammalian olfactory bulb. J. Physiol. Paris 2003, 97, 517–528. [Google Scholar] [CrossRef]
- Kohwi, M.; Osumi, N.; Rubenstein, J.L.; Alvarez-Buylla, A. Pax6 is required for making specific subpopulations of granule and periglomerular neurons in the olfactory bulb. J. Neurosci. 2005, 25, 6997–7003. [Google Scholar] [CrossRef]
- Grande, A.; Sumiyoshi, K.; López-Juárez, A.; Howard, J.; Sakthivel, B.; Aronow, B.; Campbell, K.; Nakafuku, M. Environmental impact on direct neuronal reprogramming in vivo in the adult brain. Nat. Commun. 2013, 4, 2373. [Google Scholar] [CrossRef]
- Benner, E.J.; Luciano, D.; Jo, R.; Abdi, K.; Paez-Gonzalez, P.; Sheng, H.; Warner, D.S.; Liu, C.; Eroglu, C.; Kuo, C.T. Protective astrogenesis from the SVZ niche after injury is controlled by Notch modulator Thbs4. Nature 2013, 497, 369–373. [Google Scholar] [CrossRef]
- Kang, E.M.; Jia, Y.B.; Wang, J.Y.; Wang, G.Y.; Chen, H.J.; Chen, X.Y.; Ye, Y.Q.; Zhang, X.; Su, X.H.; Wang, J.Y.; et al. Downregulation of microRNA-124-3p promotes subventricular zone neural stem cell activation by enhancing the function of BDNF downstream pathways after traumatic brain injury in adult rats. CNS Neurosci. Ther. 2022, 28, 1081–1092. [Google Scholar] [CrossRef] [PubMed]
- Llorens-Bobadilla, E.; Zhao, S.; Baser, A.; Saiz-Castro, G.; Zwadlo, K.; Martin-Villalba, A. Single-Cell Transcriptomics Reveals a Population of Dormant Neural Stem Cells that Become Activated upon Brain Injury. Cell Stem Cell 2015, 7, 329–340. [Google Scholar] [CrossRef] [PubMed]
- Farioli-Vecchioli, S.; Tirone, F. Control of the Cell Cycle in Adult Neurogenesis and its Relation with Physical Exercise. Brain Plast. 2015, 1, 41–54. [Google Scholar] [CrossRef] [PubMed]
- Sherr, C.J.; Roberts, J.M. CDK inhibitors: Positive and negative regulators of G1-phase progression. Genes Dev. 1999, 13, 1501–1512. [Google Scholar] [CrossRef]
- Coqueret, O. New roles for p21 and p27 cell-cycle inhibitors: A function for each cell compartment? Trends Cell Biol. 2003, 13, 65–70. [Google Scholar] [CrossRef]
- Pechnick, R.N.; Chesnokova, V. Adult neurogenesis, cell cycle and drug discovery in psychiatry. Neuropsychopharmacology 2009, 34, 244. [Google Scholar] [CrossRef]
- Zonis, S.; Ljubimov, V.A.; Mahgerefteh, M.; Pechnick, R.N.; Wawrowsky, K.; Chesnokova, V. p21Cip restrains hippocampal neurogenesis and protects neuronal progenitors from apoptosis during acute systemic inflammation. Hippocampus 2013, 23, 1383–1394. [Google Scholar] [CrossRef]
- Nicolis di Robilant, V.; Scardigli, R.; Strimpakos, G.; Tirone, F.; Middei, S.; Scopa, C.; De Bardi, M.; Battistini, L.; Saraulli, D.; Farioli Vecchioli, S. Running-Activated Neural Stem Cells Enhance Subventricular Neurogenesis and Improve Olfactory Behavior in p21 Knockout Mice. Mol. Neurobiol. 2019, 56, 7534–7556. [Google Scholar] [CrossRef]
- Qiu, J.; Takagi, Y.; Harada, J.; Rodrigues, N.; Moskowitz, M.A.; Scadden, D.T.; Cheng, T. Regenerative response in ischemic brain restricted by p21cip1/waf1. J. Exp. Med. 2004, 199, 937–945. [Google Scholar] [CrossRef]
- Porlan, E.; Morante-Redolat, J.M.; Marqués-Torrejón, M.Á.; Andreu-Agulló, C.; Carneiro, C.; Gómez-Ibarlucea, E.; Soto, A.; Vidal, A.; Ferrón, S.R.; Fariñas, I. Transcriptional repression of Bmp2 by p21(Waf1/Cip1) links quiescence to neural stem cell maintenance. Nat. Neurosci. 2013, 16, 1567–1575. [Google Scholar] [CrossRef]
- Marqués-Torrejón, M.Á.; Porlan, E.; Banito, A.; Gómez-Ibarlucea, E.; Lopez-Contreras, A.J.; Fernández-Capetillo, O.; Vidal, A.; Gil, J.; Torres, J.; Fariñas, I. Cyclin-dependent kinase inhibitor p21 controls adult neural stem cell expansion by regulating Sox2 gene expression. Cell Stem Cell 2013, 12, 88–100. [Google Scholar] [CrossRef] [PubMed]
- Finkel, Z.; Esteban, F.; Rodriguez, B.; Fu, T.; Ai, X.; Cai, L. Diversity of Adult Neural Stem and Progenitor Cells in Physiology and Disease. Cells 2021, 8, 2045. [Google Scholar] [CrossRef] [PubMed]
- Weston, N.M.; Sun, D. The Potential of Stem Cells in Treatment of Traumatic Brain Injury. Curr. Neurol. Neurosci. Rep. 2018, 25, 1. [Google Scholar] [CrossRef] [PubMed]
- Thomsen, G.M.; Le Belle, J.E.; Harnisch, J.A.; Mc Donald, W.S.; Hovda, D.A.; Sofroniew, M.V.; Kornblum, H.I.; Harris, N.G. Traumatic brain injury reveals novel cell lineage relationships within the subventricular zone. Stem Cell Res. 2014, 13, 48–60. [Google Scholar] [CrossRef] [PubMed]
- Chang, E.H.; Adorjan, I.; Mundim, M.V.; Sun, B.; Dizon, M.L.; Szele, F.G. Traumatic Brain Injury Activation of the Adult Subventricular Zone Neurogenic Niche. Front. Neurosci. 2016, 10, 332. [Google Scholar] [CrossRef]
- Lim, D.A.; Alvarez-Buylla, A. The Adult Ventricular-Subventricular Zone (V-SVZ) and Olfactory Bulb (OB) Neurogenesis. Cold Spring Harb. Perspect. Biol. 2016, 8, a018820. [Google Scholar] [CrossRef]
- Saha, B.; Peron, S.; Murray, K.; Jaber, M.; Gaillard, A. Cortical lesion stimulates adult subventricular zone neural progenitor cell proliferation and migration to the site of injury. Stem Cell Res. 2013, 3, 965–977. [Google Scholar] [CrossRef]
- Snapyan, M.; Lemasson, M.; Brill, M.S.; Blais, M.; Massouh, M.; Ninkovic, J.; Gravel, C.; Berthod, F.; Götz, M.; Barker, P.A.; et al. Vasculature guides migrating neuronal precursors in the adult mammalian forebrain via brain-derived neurotrophic factor signaling. J. Neurosci. 2009, 29, 4172–4188. [Google Scholar] [CrossRef]
- Kokovay, E.; Goderie, S.; Wang, Y.; Lotz, S.; Lin, G.; Sun, Y.; Roysam, B.; Shen, Q.; Temple, S. Adult SVZ lineage cells home to and leave the vascular niche via differential responses to SDF1/CXCR4 signaling. Cell Stem Cell 2010, 7, 163–173. [Google Scholar] [CrossRef]
- Pencea, V.; Bingaman, K.D.; Freedman, L.J.; Luskin, M.B. Neurogenesis in the subventricular zone and rostral migratory stream of the neonatal and adult primate forebrain. Exp. Neurol. 2001, 172, 1–16. [Google Scholar] [CrossRef]
- Fon, D.; Zhou, K.; Ercole, F.; Fehr, F.; Marchesan, S.; Minter, M.R.; Crack, P.J.; Finkelstein, D.I.; Forsythe, J.S. Nanofibrous scaffolds releasing a small molecule BDNF-mimetic for the re-direction of endogenous neuroblast migration in the brain. Biomaterials 2014, 35, 2692–2712. [Google Scholar] [CrossRef] [PubMed]
- Petridis, A.K.; El Maarouf, A. Brain-derived neurotrophic factor levels influence the balance of migration and differentiation of subventricular zone cells, but not guidance to the olfactory bulb. J. Clin. Neurosci. 2011, 18, 265–270. [Google Scholar] [CrossRef] [PubMed]
- Griesbach, G.S.; Hovda, D.A.; Molteni, R.; Wu, A.; Gomez-Pinilla, F. Voluntary exercise following traumatic brain injury: Brain-derived neurotrophic factor upregulation and recovery of function. Neuroscience 2004, 125, 129–139. [Google Scholar] [CrossRef] [PubMed]
- Griesbach, G.S.; Gómez-Pinilla, F.; Hovda, D.A. Time window for voluntary exercise-induced increases in hippocampal neuroplasticity molecules after traumatic brain injury is severity dependent. J. Neurotrauma 2007, 24, 1161–1171. [Google Scholar] [CrossRef]
- Griesbach, G.S.; Tio, D.L.; Vincelli, J.; McArthur, D.L.; Taylor, A.N. Differential effects of voluntary and forced exercise on stress responses after traumatic brain injury. J. Neurotrauma 2012, 29, 1426–1433. [Google Scholar] [CrossRef]
- Chytrova, G.; Ying, Z.; Gomez-Pinilla, F. Exercise normalizes levels of MAG and Nogo-A growth inhibitors after brain trauma. Eur. J. Neurosci. 2008, 27, 1–11. [Google Scholar] [CrossRef]
- Arvidsson, A.; Collin, T.; Kirik, D.; Kokaia, Z.; Lindvall, O. Neuronal replacement from endogenous precursors in the adult brain after stroke. Nat. Med. 2002, 8, 963–970. [Google Scholar] [CrossRef]
- Costine, B.A.; Missios, S.; Taylor, S.R.; McGuone, D.; Smith, C.M.; Dodge, C.P.; Harris, B.T.; Duhaime, A.C. The subventricular zone in the immature piglet brain: Anatomy and exodus of neuroblasts into white matter after traumatic brain injury. Dev. Neurosci. 2015, 37, 115–130. [Google Scholar] [CrossRef]
- Goodus, M.T.; Guzman, A.M.; Calderon, F.; Jiang, Y.; Levison, S.W. Neural stem cells in the immature, but not the mature, subventricular zone respond robustly to traumatic brain injury. Dev. Neurosci. 2015, 37, 29–42. [Google Scholar] [CrossRef]
- Buffo, A.; Vosko, M.R.; Ertürk, D.; Hamann, G.F.; Jucker, M.; Rowitch, D.; Götz, M. Expression pattern of the transcription factor Olig2 in response to brain injuries: Implications for neuronal repair. Proc. Natl. Acad. Sci. USA 2005, 102, 18183–18188. [Google Scholar] [CrossRef]
- Amankulor, N.M.; Hambardzumyan, D.; Pyonteck, S.M.; Becher, O.J.; Joyce, J.A.; Holland, E.C. Sonic hedgehog pathway activation is induced by acute brain injury and regulated by injury-related inflammation. J. Neurosci. 2009, 29, 10299–10308. [Google Scholar] [CrossRef] [PubMed]
- Pous, L.; Deshpande, S.S.; Nath, S.; Mezey, S.; Malik, S.C.; Schildge, S.; Bohrer, C.; Topp, K.; Pfeifer, D.; Fernández-Klett, F.; et al. Fibrinogen induces neural stem cell differentiation into astrocytes in the subventricular zone via BMP signaling. Nat. Commun. 2020, 11, 630. [Google Scholar] [CrossRef] [PubMed]
- Dixon, K.J.; Theus, M.H.; Nelersa, C.M.; Mier, J.; Travieso, L.G.; Yu, T.S.; Kernie, S.G.; Liebl, D.J. Endogenous neural stem/progenitor cells stabilize the cortical microenvironment after traumatic brain injury. J. Neurotrauma 2015, 32, 753–764. [Google Scholar] [CrossRef] [PubMed]
- Nicolis di Robilant, V. Physical Exercise Induces an Increase of Adult Subventricular Neurogenesis and an Improvement of Olfactory Capacities in a Mouse Model Lacking the P21 Gene, Mediated by Modulation of the BMP Pathway. Bachelor Thesis, University La Sapienza, Rome, Italy, 2017. [Google Scholar]
- Brugarolas, J.; Chandrasekaran, C.; Gordon, J.I.; Beach, D.; Jacks, T.; Hannon, G.J. Radiation-induced cell cycle arrest compromised by p21 deficiency. Nature 1995, 377, 552–557. [Google Scholar] [CrossRef]
- Mignone, J.L.; Kukekov, V.; Chiang, A.S.; Steindler, D.; Enikolopov, G. Neural stem and progenitor cells in nestin-GFP transgenic mice. J. Comp. Neurol. 2004, 469, 311–324. [Google Scholar] [CrossRef]
- Paxinos, G.; Franklin, K. The Mouse Brain in Stereotaxic Coordinates, 5th ed.; Academic Press: Cambridge, MA, USA, 2019; ISBN 9780128161579. [Google Scholar]
- Mastrorilli, V.; Scopa, C.; Saraulli, D.; Costanzi, M.; Scardigli, R.; Rouault, J.P.; Farioli-Vecchioli, S.; Tirone, F. Physical exercise rescues defective neural stem cells and neurogenesis in the adult subventricular zone of Btg1 knockout mice. Brain Struct. Funct. 2017, 6, 2855–2876. [Google Scholar] [CrossRef] [PubMed]







Disclaimer/Publisher’s Note: The statements, opinions and data contained in all publications are solely those of the individual author(s) and contributor(s) and not of MDPI and/or the editor(s). MDPI and/or the editor(s) disclaim responsibility for any injury to people or property resulting from any ideas, methods, instructions or products referred to in the content. |
© 2023 by the authors. Licensee MDPI, Basel, Switzerland. This article is an open access article distributed under the terms and conditions of the Creative Commons Attribution (CC BY) license (https://creativecommons.org/licenses/by/4.0/).
Share and Cite
Battistini, J.I.; Mastrorilli, V.; Nicolis di Robilant, V.; Saraulli, D.; Marinelli, S.; Farioli Vecchioli, S. Role of Running-Activated Neural Stem Cells in the Anatomical and Functional Recovery after Traumatic Brain Injury in p21 Knock-Out Mice. Int. J. Mol. Sci. 2023, 24, 2911. https://doi.org/10.3390/ijms24032911
Battistini JI, Mastrorilli V, Nicolis di Robilant V, Saraulli D, Marinelli S, Farioli Vecchioli S. Role of Running-Activated Neural Stem Cells in the Anatomical and Functional Recovery after Traumatic Brain Injury in p21 Knock-Out Mice. International Journal of Molecular Sciences. 2023; 24(3):2911. https://doi.org/10.3390/ijms24032911
Chicago/Turabian StyleBattistini, Jonathan Isacco, Valentina Mastrorilli, Vittoria Nicolis di Robilant, Daniele Saraulli, Sara Marinelli, and Stefano Farioli Vecchioli. 2023. "Role of Running-Activated Neural Stem Cells in the Anatomical and Functional Recovery after Traumatic Brain Injury in p21 Knock-Out Mice" International Journal of Molecular Sciences 24, no. 3: 2911. https://doi.org/10.3390/ijms24032911
APA StyleBattistini, J. I., Mastrorilli, V., Nicolis di Robilant, V., Saraulli, D., Marinelli, S., & Farioli Vecchioli, S. (2023). Role of Running-Activated Neural Stem Cells in the Anatomical and Functional Recovery after Traumatic Brain Injury in p21 Knock-Out Mice. International Journal of Molecular Sciences, 24(3), 2911. https://doi.org/10.3390/ijms24032911

