Genome-Wide Identification and Functional Characterization of Stress Related Glyoxalase Genes in Brassica napus L.
Abstract
1. Background
2. Results
2.1. Identification of GLYI and GLYII Genes in the B. napus Genome
2.2. Chromosome Localization and Gene Duplication Analysis of BnaGLYI and BnaGLYII
2.3. Gene Structure and Phylogenetic Analysis of the BnaGLYI and BnaGLYII
2.4. Conserved Motif and the Enzyme Activity of BnaGLY
2.5. Tissue Expression Profiles of BnaGLYI and BnaGLYII
2.6. Expression of BnaGLY in B. napus Seed Germination
2.7. The Response of the BnaGLYI and BnaGLYII on Pathogen Infection
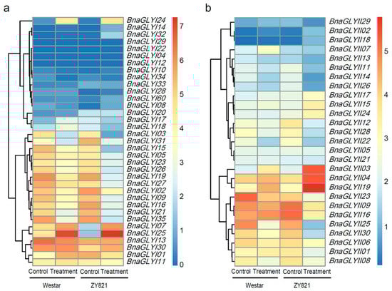
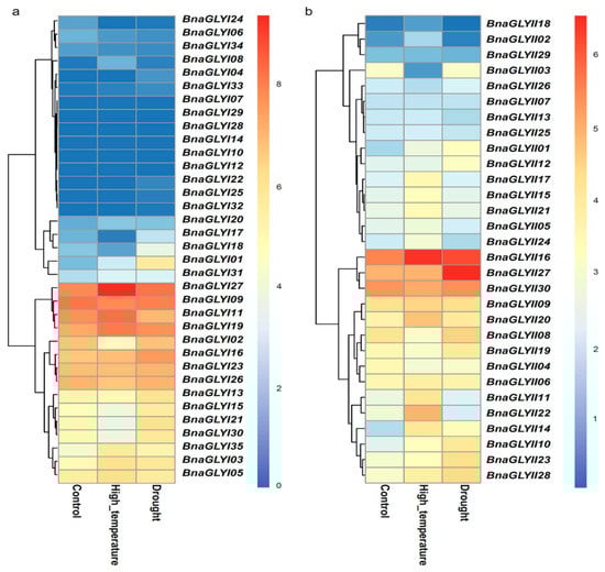
2.8. Expression of BnaGLY in Response to Abiotic Stresses
2.9. Overexpression of BnGLYI Confer Enhanced Arabidopsis Seedlings Freezing Tolerance
3. Discussions
4. Conclusions
5. Methods
5.1. Plant Materials
5.2. Identification of the GLYI and GLYII Genes Family in B. napus
5.3. Chromosomal Location, Duplication and Ka (Non-Synonymous Mutation Rate)/Ks (Synonymous Mutation Rate) Analysis
5.4. Phylogenetic Analysis, Gene Structure and Conserved Motif
5.5. Expression Analysis of BnaGLY Genes at Different Developmental Stages and Under Stress Treatments
5.6. Plasmid Construction and Plant Transformation
5.7. RNA Isolation and Transcript Analysis
5.8. Freezing Tolerance Assay
Supplementary Materials
Author Contributions
Funding
Institutional Review Board Statement
Informed Consent Statement
Data Availability Statement
Conflicts of Interest
Abbreviations
References
- Cartea, M.E.; Lema, M.; Francisco, M.; Velasco, P.; Sadowski, J.; Kole, C. Basic information on vegetable Brassica crops. In Genetics, Genomics and Breeding of Vegetable Brassicas; CRC Press: Boca Raton, FL, USA, 2011; pp. 1–34. [Google Scholar]
- Wang, H.Z. New-demand oriented oilseed rape industry developing strategy. Chin. J. Oil Crop Sci. 2018, 40, 613–617. (In Chinese) [Google Scholar]
- Zhang, Z.; Yin, Y.; Liu, F.; Wang, J.J.; Fu, T.D. Current situation and development countermeasures of Chinese rapeseed multifunctional development and utilization. Chin. J. Oil Crop Sci. 2018, 40, 618–623. (In Chinese) [Google Scholar]
- Clemens, S.; Aarts, M.G.; Thomine, S.; Verbruggen, N. Plant science: The key to preventing slow cadmium poisoning. Trends Plant Sci. 2013, 18, 92–99. [Google Scholar] [CrossRef] [PubMed]
- Rajwanshi, R.; Kumar, D.; Yusuf, M.A.; DebRoy, S.; Sarin, N.B. Stress-inducible overexpression of glyoxalase I is preferable to its constitutive overexpression for abiotic stress tolerance in transgenic Brassica juncea. Mol. Breed. 2016, 36, 76. [Google Scholar] [CrossRef]
- Deponte, M. Glutathione catalysis and the reaction mechanisms of glutathione-dependent enzymes. Biochim. Biophys. Acta 2013, 1830, 3217–3266. [Google Scholar] [CrossRef] [PubMed]
- Silva, M.S.; Ferreira, A.E.N.; Gomes, R.; Tomas, A.M.; Freire, A.P.; Cordeiro, C. The glyoxalase pathway in protozoan parasites. Int. J. Med. Microbiol. 2012, 302, 225–229. [Google Scholar] [CrossRef] [PubMed]
- Hanssen, N.M.; Stehouwer, C.D.; Schalkwijk, C.G. Methylglyoxal and glyoxalase I in atherosclerosis. Biochem. Soc. Trans. 2014, 42, 443–449. [Google Scholar]
- Edwards, L.G.; Adesida, A.; Thornalley, P.J. Inhibition of human leukaemia 60 cell growth by S-D-lactoylglutathione In Vitro. Mediation by metabolism to N-D-lactoylcysteine and induction of apoptosis. Leuk. Res. 1996, 20, 17–26. [Google Scholar] [CrossRef]
- Marasinghe, G.P.; Sander, I.M.; Bennett, B.; Periyannan, G.; Yang, K.W.; Makaroff, C.A.; Crowder, M.W. Structural studies on a mitochondrial glyoxalase II. J. Biol. Chem. 2005, 280, 40668–40675. [Google Scholar] [CrossRef]
- Ghosh, A.; Kushwaha, H.R.; Hasan, M.R.; Pareek, A.; Sopory, S.K.; Singla-Pareek, S.L. Presence of unique glyoxalase III proteins in plants indicates the existence of shorter route for methylglyoxal detoxification. Sci. Rep. 2016, 6, 18358. [Google Scholar] [CrossRef]
- Veena, R.V.S.; Sopory, S.K. Glyoxalase I from Brassica juncea: Molecular cloning, regulation and its over-expression confer tolerance in transgenic tobacco under stress. Plant J. 1999, 17, 385–395. [Google Scholar] [PubMed]
- Singla-Pareek, S.L.; Reddy, M.K.; Sopory, S.K. Genetic engineering of the glyoxalase pathway in tobacco leads to enhanced salinity tolerance. Proc. Natl. Acad. Sci. USA 2003, 100, 14672–14677. [Google Scholar] [CrossRef] [PubMed]
- Wu, C.; Ma, C.; Pan, Y.; Gong, S.; Zhao, C.; Chen, S.; Li, H. Sugar beet M14 glyoxalase I gene can enhance plant tolerance to abiotic stresses. J. Plant Res. 2013, 126, 415–425. [Google Scholar] [CrossRef] [PubMed]
- Viveros, M.F.; Inostroza-Blancheteau, C.; Timmermann, T.; Gonzalez, M.; Arce-Johnson, P. Overexpression of GlyI and GlyII genes in transgenic tomato (Solanum lycopersicum Mill.) plants confers salt tolerance by decreasing oxidative stress. Mol. Biol. Rep. 2013, 40, 3281–3290. [Google Scholar] [CrossRef]
- Hasanuzzaman, M.; Nahar, K.; Hossain, M.S.; Mahmud, J.A.; Rahman, A.; Inafuku, M.; Oku, H.; Fujita, M. Coordinated actions of Glyoxalase and antioxidant defense systems in conferring abiotic stress tolerance in Plants. Int. J. Mol. Sci. 2017, 18, 200. [Google Scholar] [CrossRef]
- Saxena, M.; Bisht, R.; Roy, S.D.; Sopory, S.K.; Bhalla-Sarin, N. Cloning and characterization of a mitochondrial glyoxalase II from Brassica juncea that is upregulated by NaCl, Zn, and ABA. Biochem. Biophys. Res. Commun. 2005, 336, 813–819. [Google Scholar] [CrossRef]
- Lee, D.G.; Ahsan, N.; Lee, S.H.; Lee, J.J.; Bahk, J.D.; Kang, K.Y.; Lee, B.H. Chilling stress-induced proteomic changes in rice roots. J. Plant Physiol. 2009, 166, 1–11. [Google Scholar] [CrossRef]
- Zhou, S.; Sauve, R.; Thannhauser, T.W. Proteome changes induced by aluminium stress in tomato roots. J. Exp. Bot. 2009, 60, 1849–1857. [Google Scholar] [CrossRef]
- Hossain, M.A.; Fujita, M. Purification of glyoxalase I from onion bulbs and molecular cloning of its cDNA. Biosci. Biotechnol. Biochem. 2009, 73, 2007–2013. [Google Scholar] [CrossRef]
- Liang, Y.; Srivastava, S.; Rahman, M.H.; Strelkov, S.E.; Kav, N.N. Proteome changes in leaves of Brassica napus L. as a result of Sclerotinia sclerotiorum challenge. J. Agric. Food Chem. 2008, 56, 1963–1976. [Google Scholar] [CrossRef]
- Yan, G.; Xiao, X.; Wang, N.; Zhang, F.; Gao, G.; Xu, K.; Chen, B.; Qiao, J.; Wu, X. Genome-wide analysis and expression profiles of glyoxalase gene families in Chinese cabbage (Brassica rapa L). PLoS ONE 2018, 13, e0191159. [Google Scholar] [CrossRef] [PubMed]
- Kaur, C.; Singla-Pareek, S.L.; Sopory, S.K. Glyoxalase and methylglyoxal as biomarkers for plant stress tolerance. Crit. Rev. Plant Sci. 2014, 33, 429–456. [Google Scholar] [CrossRef]
- Lin, F.; Xu, J.; Shi, J.; Li, H.; Li, B. Molecular cloning and characterization of a novel glyoxalase I gene TaGly I in wheat (Triticum aestivum L.). Mol. Biol. Rep. 2010, 37, 729–735. [Google Scholar] [CrossRef] [PubMed]
- Singla-Pareek, S.L.; Yadav, S.K.; Pareek, A.; Reddy, M.K.; Sopory, S.K. Transgenic tobacco overexpressing glyoxalase pathway enzymes grow and set viable seeds in zinc-spiked soils. Plant Physiol. 2006, 140, 613–623. [Google Scholar] [CrossRef]
- Tang, F.L.; Li, R.M.; Zhou, Y.; Wang, S.; Zhou, Q.; Ding, Z.; Yao, Y.; Liu, J.; Wang, Y.; Hu, X.; et al. Genome-wide Identification of Cassava Glyoxalase I genes and the potential function of MeGLYI-13 in iron toxicity tolerance. Int. J. Mol. Sci. 2022, 23, 5212. [Google Scholar] [CrossRef]
- Li, T.; Cheng, X.; Wang, Y.; Yin, X.; Li, Z.; Liu, R.; Liu, G.; Wang, Y.; Xu, Y. Genome-wide analysis of glyoxalase-like gene families in grape (Vitis vinifera L.) and their expression profiling in response to downy mildew infection. BMC Genom. 2019, 20, 362. [Google Scholar] [CrossRef]
- Mustafiz, A.; Singh, A.K.; Pareek, A.; Sopory, S.K.; Singla-Pareek, S.L. Genome-wide analysis of rice and Arabidopsis identifies two glyoxalase genes that are highly expressed in abiotic stresses. Funct. Integr. Genom. 2011, 11, 293–305. [Google Scholar] [CrossRef]
- Ghosh, A. Genome-wide identification of glyoxalase genes in medicago truncatula and their expression profiling in response to various developmental and environmental stimuli. Front. Plant Sci. 2017, 8, 836. [Google Scholar] [CrossRef]
- Yan, G.; Lv, X.; Gao, G.; Li, F.; Li, J.; Qiao, J.; Xu, K.; Chen, B.; Wang, L.; Xiao, X.; et al. Identification and characterization of a glyoxalase I gene in a rapeseed cultivar with seed thermotolerance. Front. Plant Sci. 2016, 7, 150. [Google Scholar] [CrossRef]
- Ghosh, A.; Islam, T. Genome-wide analysis and expression profiling of glyoxalase gene families in soybean (Glycine max) indicate their development and abiotic stress specific response. BMC Plant Biol. 2016, 16, 87. [Google Scholar] [CrossRef]
- Li, Z.G. Role of methylglyoxal and its detoxifcation system in plant thermotolerance. Acta Physiol. Plant. 2022, 44, 69. [Google Scholar] [CrossRef]
- Zhang, M.; Yuan, L.; Zhang, F.; Guan, W.; Yan, G.; Wu, X. Identification and expression analysis of Glyoxalase gene family in Brassica oleracea L. 2021. Available online: https://kns.cnki.net/kcms/detail/46.1068.S.20210603.1558.012.htm (accessed on 25 November 2022). (In Chinese).
- Espartero, J.; Sanchez-Aguayo, I.; Pardo, J.M. Molecular characterization of glyoxalase-I from a higher plant; upregulation by stress. Plant Mol. Biol. 1995, 29, 1223–1233. [Google Scholar] [CrossRef] [PubMed]
- Sethi, U.; Basu, A.; Guha-Mukherjee, S. Control of cell proliferation and differentiation by regulating polyamine biosynthesis in cultures of Brassica and its correlation with glyoxalase–I activity. Plant Sci. 1988, 56, 167–175. [Google Scholar] [CrossRef]
- Ramaswamy, O.; Pal, S.; Guha-Mukherjee, S.; Sopory, S.K. Correlation of glyoxalase I activity with cell proliferation in Datura callus culture. Plant Cell Rep. 1984, 3, 121–124. [Google Scholar] [CrossRef] [PubMed]
- Chalhoub, B.; Denoeud, F.; Liu, S.; Parkin, I.A.; Tang, H.; Wang, X.; Chiquet, J.; Belcram, H.; Tong, C.; Samans, B.; et al. Early allopolyploid evolution in the post-Neolithic Brassica napus oilseed genome. Science 2014, 345, 950–953. [Google Scholar] [CrossRef]
- Nekrutenko, A.; Makova, K.D.; Li, W.H. The K(A)/K(S) ratio test for assessing the protein-coding potential of genomic regions: An empirical and simulation study. Genome Res. 2002, 12, 198–202. [Google Scholar] [CrossRef]
- Ghosh, A.; Pareek, A.; Sopory, S.K.; Singla-Pareek, S.L. A glutathione responsive rice glyoxalase II, OsGLYII-2, functions in salinity adaptation by maintaining better photosynthesis efficiency and anti-oxidant pool. Plant J. 2015, 80, 93–105. [Google Scholar] [CrossRef]
- Girard, I.J.; Tong, C.; Becker, M.G.; Mao, X.; Huang, J.; de Kievit, T.; Fernando, W.G.D.; Liu, S.; Belmonte, M.F. RNA sequencing of Brassica napus reveals cellular redox control of Sclerotinia infection. J. Exp. Bot. 2017, 68, 5079–5091. [Google Scholar] [CrossRef]
- Hoque, T.S.; Hossain, M.A.; Mostofa, M.G.; Burritt, D.J.; Fujita, M.; Tran, L.S. Methylglyoxal: An emerging signaling molecule in plant abiotic stress responses and tolerance. Front. Plant Sci. 2016, 7, 1341. [Google Scholar] [CrossRef]
- Ridderstrom, M.; Cameron, A.D.; Jones, T.A.; Mannervik, B. Involvement of an active-site Zn2+ ligand in the catalytic mechanism of human glyoxalase I. J. Biol. Chem. 1998, 273, 21623–21628. [Google Scholar] [CrossRef]
- Nagaharu, U. Genome analysis in Brassica with special reference to the experimental formation of B. napus and peculiar mode of fertilization. Jpn. J. Bot. 1935, 7, 389–452. [Google Scholar]
- Jain, M.; Batth, R.; Kumari, S.; Mustafiz, A. Arabidopsis thaliana Contains Both Ni2+ and Zn2+ dependent Glyoxalase I enzymes and ectopic expression of the latter contributes more towards abiotic stress tolerance in E. coli. PLoS ONE 2016, 11, e0159348. [Google Scholar] [CrossRef] [PubMed]
- Limphong, P.; Crowder, M.W.; Bennett, B.; Makaroff, C.A. Arabidopsis thaliana GLX2-1 contains a dinuclear metal binding site, but is not a glyoxalase 2. Biochem. J. 2009, 417, 323–330. [Google Scholar] [CrossRef]
- Jeffares, D.C.; Penkett, C.J.; Bahler, J. Rapidly regulated genes are intron poor. Trends Genet. 2008, 24, 375–378. [Google Scholar] [CrossRef]
- Chung, B.Y.; Simons, C.; Firth, A.E.; Brown, C.M.; Hellens, R.P. Effect of 5’-UTR introns on gene expression in Arabidopsis thaliana. BMC Genom. 2006, 7, 120. [Google Scholar] [CrossRef]
- Hossain, M.A.; Hossain, M.Z.; Fujita, M. Stress-induced changes of methylglyoxal level and glyoxalase I activity in pumpkin seedlings and cDNA cloning of glyoxalase I gene. Aust. J. Crop Sci. 2009, 3, 53–64. [Google Scholar]
- Gupta, B.K.; Sahoo, K.K.; Ghosh, A.; Tripathi, A.K.; Anwar, K.; Das, P.; Singh, A.K.; Pareek, A.; Sopory, S.K.; Singla-Pareek, S.L. Manipulation of glyoxalase pathway confers tolerance to multiple stresses in rice. Plant Cell Environ. 2018, 41, 1186–1200. [Google Scholar] [CrossRef]
- Yu, C.S.; Hwang, J.K. Prediction of protein subcellular localization. IEEE Comput. Soc. 2006, 64, 643–651. [Google Scholar] [CrossRef] [PubMed]
- Horton, P.; Park, K.J.; Obayashi, T.; Fujita, N.; Harada, H.; Adams-Collier, C.J.; Nakai, K. WoLF PSORT: Protein localization predictor. Nucleic Acids Res. 2007, 35, W585–W587. [Google Scholar] [CrossRef]
- Emanuelsson, O.; Nielsen, H.; von Heijne, G. ChloroP, a neural network-based method for predicting chloroplast transit peptides and their cleavage sites. Protein Sci. 1999, 8, 978–984. [Google Scholar] [CrossRef]
- Yang, S.; Zhang, X.; Yue, J.X.; Tian, D.; Chen, J.Q. Recent duplications dominate NBS-encoding gene expansion in two woody species. Mol. Genet. Genom. 2008, 280, 187–198. [Google Scholar] [CrossRef] [PubMed]
- Zhou, T.; Wang, Y.; Chen, J.Q.; Araki, H.; Jing, Z.; Jiang, K.; Shen, J.; Tian, D. Genome-wide identification of NBS genes in japonica rice reveals significant expansion of divergent non-TIR NBS-LRR genes. Mol. Genet. Genom. 2004, 271, 402–415. [Google Scholar] [CrossRef] [PubMed]
- Thompson, J.D.; Gibson, T.J.; Plewniak, F.; Jeanmougin, F.; Higgins, D.G. The ClustalX windows interface: Flexible strategies for multiple sequence alignment aided by quality analysis tools. Nucleic Acids Res. 1997, 25, 4876–4882. [Google Scholar] [CrossRef] [PubMed]
- Tamura, K.; Stecher, G.; Peterson, D.; Filipski, A.; Kumar, S. MEGA6: Molecular evolutionary genetics analysis version 6.0. Mol. Biol. Evol. 2013, 30, 2725–2729. [Google Scholar] [CrossRef] [PubMed]
- Letunic, I.; Bork, P. Interactive tree of life (iTOL) v3: An online tool for the display and annotation of phylogenetic and other trees. Nucleic Acids Res. 2016, 44, W242–W245. [Google Scholar] [CrossRef]
- Guo, A.Y.; Zhu, Q.H.; Chen, X.; Luo, J.C. GSDS: A gene structure display server. Hereditas 2007, 29, 1023–1026. [Google Scholar] [CrossRef]
- Bailey, T.L.; Williams, N.; Misleh, C.; Li, W.W. MEME: Discovering and analyzing DNA and protein sequence motifs. Nucleic Acids Res. 2006, 34, W369–W373. [Google Scholar] [CrossRef]
- Chen, C.; Chen, H.; Zhang, Y.; Thomas, H.R.; Frank, M.H.; He, Y.; Xia, R. TBtools: An iIntegrative tToolkit developed for in-teractive analyses of big biological data. Mol. Plant 2020, 13, 9. [Google Scholar] [CrossRef]
- Boter, M.; Calleja-Cabrera, J.; Carrera-Castano, G.; Wagner, G.; Hatzig, S.V.; Snowdon, R.J.; Legoahec, L.; Bianchetti, G.; Bouchereau, A.; Nesi, N.; et al. An integrative approach to analyze seed germination in Brassica napus. Front. Plant Sci. 2019, 10, 1342. [Google Scholar] [CrossRef]
- Xin, H.; Xianchao, N.; Pan, X.; Wei, L.; Min, Y.; Yu, K.; Qin, L.; Hua, W. Comparative transcriptome analyses revealed conserved and novel responses to cold and freezing stress in Brassica napus L. G3 Genes|Genomes|Genet. 2019, 9, 2723–2737. [Google Scholar] [CrossRef]
- Liu, F.; Xiong, X.J.; Wu, L.; Fu, D.H.; Hayward, A.; Zeng, X. Braltp1, a lipid transfer protein gene involved in epicuticular wax deposition, cell proliferation and flower development in Brassica napus. PLoS ONE 2014, 9, e110272. [Google Scholar] [CrossRef] [PubMed]
- Li, J.; Gao, G.; Xu, K.; Chen, B.Y.; Yan, G.X.; Li, F.; Qiao, J.W.; Zhang, T.Y.; Wu, X.M. Genome-wide survey and expression analysis of the putative non-specific lipid transfer proteins in Brassica rapa L. PLoS ONE 2014, 9, e84556. [Google Scholar] [CrossRef] [PubMed]
- Ye, K.; Li, H.; Ding, Y.; Shi, Y.; Song, C.; Gong, Z.; Yang, S. Brassinosteroid-insensitive 2 negatively regulates the stability of transcription factor ICE1 in response to cold stress in Arabidopsis. Plant Cell 2019, 31, 2682–2696. [Google Scholar] [PubMed]










| Gene Symbol | Locus Identifier | Location | Gene Start (bp) | Gene Stop (bp) | Strand | No. of Introns | CDS Length (bp) | PP Length (aa) | MW (kDa) | pI | Localization |
|---|---|---|---|---|---|---|---|---|---|---|---|
| BnaGLYI01 | BnaA02g19970D | A02 | 12337272 | 12338438 | − | 2 | 504 | 168 | 18,818.68 | 5.81 | Cy a; Nu b |
| BnaGLYI02 | BnaA03g10440D | A03 | 4700661 | 4701804 | + | 3 | 582 | 194 | 21,785.91 | 8.43 | Cy a; Mt b |
| BnaGLYI03 | BnaA05g35240D | A05 | 670044 | 672049 | − | 3 | 414 | 138 | 15,252.22 | 5.46 | Cy a; Nu b |
| BnaGLYI04 | BnaA06g04170D | A06 | 2547123 | 2548306 | − | 3 | 516 | 172 | 19,274.7 | 7.77 | Cy a; Ch b |
| BnaGLYI05 | BnaA06g04580D | A06 | 2708014 | 2710119 | + | 7 | 714 | 238 | 26,635.17 | 8.33 | Cy a; Om a; Ch b,c |
| BnaGLYI06 | BnaA06g07360D | A06 | 3915659 | 3923909 | + | 26 | 3648 | 1216 | 134,984.62 | 8.86 | Cy a,b |
| BnaGLYI07 | BnaA06g10060D | A06 | 5342612 | 5343786 | + | 2 | 525 | 175 | 19,778.79 | 5.68 | Cy a; Ch b |
| BnaGLYI08 | BnaA07g13890D | A07 | 12263440 | 12263994 | + | 0 | 555 | 185 | 20,887.37 | 4.78 | Cy a,b |
| BnaGLYI09 | BnaA07g26290D | A07 | 19358162 | 19361477 | − | 8 | 1026 | 342 | 37,894.44 | 6.48 | Cy a; Ch b,c |
| BnaGLYI10 | BnaA08g23870D | A08 | 16843513 | 16844540 | − | 2 | 525 | 175 | 19,846.96 | 5.88 | Cy a; Ch b |
| BnaGLYI11 | BnaA08g25110D | A08 | 17357805 | 17359871 | − | 7 | 852 | 284 | 31,872.41 | 5.26 | Cy a,b |
| BnaGLYI12 | BnaA09g49270D | A09 | 32814199 | 32815336 | + | 2 | 414 | 138 | 15,394.22 | 5.84 | Cy a; Ch b |
| BnaGLYI13 | BnaA09g49870D | A09 | 33093200 | 33095241 | + | 1 | 1323 | 441 | 48,072.12 | 5.72 | Cy a;Om a;Cysk b |
| BnaGLYI14 | BnaA09g56790D | A09 | 3889968 | 3891223 | + | 2 | 504 | 168 | 18,943.89 | 5.86 | Cy a; Ch b |
| BnaGLYI15 | BnaA10g04310D | A10 | 2272334 | 2273834 | − | 1 | 1338 | 446 | 48,973.02 | 5.45 | Om a; Cy b |
| BnaGLYI16 | BnaA10g11070D | A10 | 9346288 | 9347612 | − | 3 | 588 | 196 | 21,959 | 6.71 | Cy a; Mt b |
| BnaGLYI17 | BnaC02g23290D | C02 | 20281012 | 20282133 | − | 2 | 504 | 168 | 18,762.53 | 5.66 | Cy a; Nu b |
| BnaGLYI18 | BnaC02g46640D | C02 | 2394713 | 2395834 | + | 2 | 504 | 168 | 18,804.61 | 5.66 | Cy a; Nu b |
| BnaGLYI19 | BnaC03g13130D | C03 | 6313042 | 6314254 | + | 3 | 582 | 194 | 21,712.86 | 7.77 | Cy a; Ch b |
| BnaGLYI20 | BnaC03g51010D | C03 | 35479070 | 35480133 | − | 4 | 453 | 151 | 16,992.13 | 5.25 | Cy a; Nu b |
| BnaGLYI21 | BnaC05g04530D | C03 | 2231485 | 2233489 | − | 1 | 1338 | 446 | 48,857.97 | 5.65 | Cy a,b; Om a |
| BnaGLYI22 | BnaC05g05340D | C05 | 2609787 | 2610529 | − | 2 | 417 | 139 | 15,596.41 | 5.94 | Cy a,b |
| BnaGLYI23 | BnaC05g05770D | C05 | 2848240 | 2850316 | + | 7 | 708 | 236 | 26,438.95 | 8.74 | Cy a; Pe a;Ch b,c |
| BnaGLYI24 | BnaC05g08770D | C05 | 4659651 | 4665014 | + | 19 | 2175 | 725 | 80,672.51 | 7.49 | Cy a,b; Om a |
| BnaGLYI25 | BnaC05g11680D | C05 | 6800739 | 6802181 | + | 2 | 525 | 175 | 19,733.75 | 5.68 | Cy a; Ch b |
| BnaGLYI26 | BnaC06g28360D | C06 | 29576211 | 29578606 | − | 8 | 1038 | 346 | 38,368.97 | 6.19 | Cy a;Ch b,c |
| BnaGLYI27 | BnaC08g15100D | C08 | 19658835 | 19661229 | + | 7 | 852 | 284 | 31,814.27 | 5.26 | Cy a,b |
| BnaGLYI28 | BnaC08g16660D | C08 | 20576966 | 20578018 | + | 2 | 525 | 175 | 19,821.86 | 5.89 | Cy a; Ch b |
| BnaGLYI29 | BnaC08g38920D | C08 | 34930459 | 34931660 | − | 2 | 522 | 174 | 19,568.62 | 5.86 | Cy a; Mt b |
| BnaGLYI30 | BnaC08g44820D | C08 | 37849659 | 37851160 | − | 1 | 1323 | 441 | 48,162.21 | 5.46 | Cy a; Cysk b |
| BnaGLYI31 | BnaC09g53670D | C09 | 3644531 | 3644929 | + | 0 | 399 | 133 | 15,196.72 | 7.77 | Cy a,b |
| BnaGLYI32 | BnaCnng38880D | Cnn | 37521585 | 37522696 | − | 2 | 414 | 138 | 15,502.36 | 6.2 | Cy a; Ch b |
| BnaGLYI33 | BnaCnng47290D | Cnn | 46764251 | 46765432 | − | 5 | 432 | 144 | 16,180.32 | 5.39 | Cy a,b |
| BnaGLYI34 | BnaCnng47280D | Cnn | 46758036 | 46759221 | − | 5 | 324 | 108 | 12,264.1 | 5.01 | Cy a; Nu b |
| BnaGLYI35 | BnaCnng59150D | Cnn | 58862580 | 58863862 | − | 3 | 414 | 138 | 15,253.16 | 5.45 | Cy a; Nu b |
| Gene Symbol | Locus Identifier | Location | Gene Start (bp) | Gene Stop (bp) | Strand | No. of Introns | CDS Length (bp) | PP Length (aa) | MW (kDa) | pI | Localization |
|---|---|---|---|---|---|---|---|---|---|---|---|
| BnaGLYII01 | BnaA01g03370D | A01 | 1597636 | 1600850 | − | 10 | 1056 | 352 | 39,338.98 | 7.93 | Cy a; Ch b,c |
| BnaGLYII02 | BnaA02g25890D | A02 | 18962115 | 18965111 | + | 12 | 1848 | 616 | 68,076.64 | 6.62 | Cy a,b |
| BnaGLYII03 | BnaA03g14380D | A03 | 6611723 | 6613870 | + | 7 | 987 | 329 | 36,085.29 | 8.81 | Cy a; Ch b,c |
| BnaGLYII04 | BnaA03g20230D | A03 | 9624333 | 9627034 | − | 8 | 1026 | 342 | 37,496.84 | 9.04 | Ec a; Ch b,c |
| BnaGLYII05 | BnaA03g33050D | A03 | 15994860 | 15997418 | + | 10 | 1074 | 358 | 39,988.96 | 7.17 | Cy a; Ch b,c |
| BnaGLYII06 | BnaA04g25070D | A04 | 18183840 | 18186578 | − | 7 | 993 | 331 | 36,397.62 | 8.82 | Ec a; Ch b,c |
| BnaGLYII07 | BnaA05g03320D | A05 | 1854330 | 1860877 | − | 20 | 2868 | 956 | 106,401.82 | 8.51 | Ou a; Ch b,c |
| BnaGLYII08 | BnaA05g11390D | A05 | 6376663 | 6378817 | − | 7 | 981 | 327 | 35,883.92 | 8.07 | Pe a; Ch b,c |
| BnaGLYII09 | BnaA05g28080D | A05 | 20057585 | 20059255 | + | 6 | 777 | 259 | 28,689.47 | 6.1 | Pe a; Cy b |
| BnaGLYII10 | BnaA06g00850D | A06 | 603532 | 606586 | + | 8 | 1167 | 389 | 43,530.78 | 7.74 | Cy a; Pea; Nu b |
| BnaGLYII11 | BnaA06g22690D | A06 | 15848234 | 15855367 | + | 23 | 3450 | 1150 | 126,907.01 | 9.02 | Cy a; Chb,c |
| BnaGLYII12 | BnaA08g01070D | A08 | 806559 | 808627 | + | 7 | 786 | 262 | 28,574.49 | 6.19 | Pe a; Nu b |
| BnaGLYII13 | BnaA09g28480D | A09 | 21351908 | 21354940 | − | 11 | 1566 | 522 | 57,465.81 | 6.19 | Cy a,b |
| BnaGLYII14 | BnaA09g50050D | A09 | 33176404 | 33178430 | + | 7 | 969 | 323 | 35,263.31 | 7.16 | Cy a; Ch b,c |
| BnaGLYII15 | BnaAnng27360D | Ann | 31283476 | 31286304 | − | 4 | 2085 | 695 | 77,448.79 | 5.81 | Cy a; Nu b |
| BnaGLYII16 | BnaC01g04650D | C01 | 2443496 | 2446457 | − | 10 | 1059 | 353 | 39,822.41 | 6.96 | Cy a; Ch b,c |
| BnaGLYII17 | BnaC01g28980D | C01 | 27137154 | 27139952 | − | 4 | 2076 | 692 | 77,157.53 | 5.81 | Cy a; Mt b |
| BnaGLYII18 | BnaC02g47740D | C02 | 3827265 | 3830275 | + | 12 | 1848 | 616 | 68,049.53 | 6.43 | Cy a,b |
| BnaGLYII19 | BnaC03g17440D | C03 | 8920776 | 8922877 | + | 7 | 975 | 325 | 35,687.84 | 8.85 | Cy a; Mt b; Ch c |
| BnaGLYII20 | BnaC03g24200D | C03 | 13557749 | 13560223 | − | 7 | 981 | 327 | 35,840.97 | 8.85 | Ec a; Pe a; Ch b, c |
| BnaGLYII21 | BnaC03g38140D | C03 | 23395036 | 23397633 | + | 10 | 1077 | 359 | 39,993.97 | 7.14 | Cy a; Ch b,c |
| BnaGLYII22 | BnaC03g50930D | C03 | 35336691 | 35341520 | − | 16 | 2682 | 894 | 98,725.64 | 8.7 | Cy a; Ch b,c |
| BnaGLYII23 | BnaC03g69760D | C03 | 59489758 | 59491865 | − | 7 | 870 | 290 | 31,928.74 | 8.57 | Cy a; Ch b,c |
| BnaGLYII24 | BnaC04g02920D | C04 | 2066379 | 2078825 | − | 31 | 5745 | 1915 | 212,357.58 | 8.24 | Ou a; Ch b,c |
| BnaGLYII25 | BnaC04g48930D | C04 | 47330538 | 47333344 | − | 7 | 996 | 332 | 36,386.59 | 8.7 | Ec a; Ch b,c |
| BnaGLYII26 | BnaC05g20710D | C05 | 14195563 | 14198830 | + | 11 | 1566 | 522 | 57,524.85 | 6.47 | Cy a,b |
| BnaGLYII27 | BnaC06g06420D | C06 | 6895047 | 6896947 | − | 7 | 909 | 303 | 33,196.01 | 7.21 | Pe a; Ch b,c |
| BnaGLYII28 | BnaC08g44630D | C08 | 37747241 | 37749209 | − | 7 | 984 | 328 | 35,631.65 | 6.83 | Pe a; Ch b,c |
| BnaGLYII29 | BnaCnng30690D | Cnn | 29167588 | 29174293 | + | 10 | 2448 | 816 | 93,535.33 | 5.21 | Cy a,b |
| BnaGLYII30 | BnaCnng46950D | Cnn | 46379687 | 46381389 | − | 6 | 777 | 259 | 28,653.35 | 5.72 | Pe a; Ch b,c |
Disclaimer/Publisher’s Note: The statements, opinions and data contained in all publications are solely those of the individual author(s) and contributor(s) and not of MDPI and/or the editor(s). MDPI and/or the editor(s) disclaim responsibility for any injury to people or property resulting from any ideas, methods, instructions or products referred to in the content. |
© 2023 by the authors. Licensee MDPI, Basel, Switzerland. This article is an open access article distributed under the terms and conditions of the Creative Commons Attribution (CC BY) license (https://creativecommons.org/licenses/by/4.0/).
Share and Cite
Yan, G.; Zhang, M.; Guan, W.; Zhang, F.; Dai, W.; Yuan, L.; Gao, G.; Xu, K.; Chen, B.; Li, L.; et al. Genome-Wide Identification and Functional Characterization of Stress Related Glyoxalase Genes in Brassica napus L. Int. J. Mol. Sci. 2023, 24, 2130. https://doi.org/10.3390/ijms24032130
Yan G, Zhang M, Guan W, Zhang F, Dai W, Yuan L, Gao G, Xu K, Chen B, Li L, et al. Genome-Wide Identification and Functional Characterization of Stress Related Glyoxalase Genes in Brassica napus L. International Journal of Molecular Sciences. 2023; 24(3):2130. https://doi.org/10.3390/ijms24032130
Chicago/Turabian StyleYan, Guixin, Meili Zhang, Wenjie Guan, Fugui Zhang, Wenjun Dai, Lili Yuan, Guizhen Gao, Kun Xu, Biyun Chen, Lixia Li, and et al. 2023. "Genome-Wide Identification and Functional Characterization of Stress Related Glyoxalase Genes in Brassica napus L." International Journal of Molecular Sciences 24, no. 3: 2130. https://doi.org/10.3390/ijms24032130
APA StyleYan, G., Zhang, M., Guan, W., Zhang, F., Dai, W., Yuan, L., Gao, G., Xu, K., Chen, B., Li, L., & Wu, X. (2023). Genome-Wide Identification and Functional Characterization of Stress Related Glyoxalase Genes in Brassica napus L. International Journal of Molecular Sciences, 24(3), 2130. https://doi.org/10.3390/ijms24032130

