Phenylbutyrate and Dichloroacetate Enhance the Liquid-Stored Boar Sperm Quality via PDK1 and PDK3
Abstract
1. Introduction
2. Results
2.1. Addition of DCA or 4-PBA Improve Liquid-Stored Boar Sperm Viability
2.2. Simultaneous Addition of 2 mM DCA and 0.5 mM 4-PBA Has No Synergistic Effect on Liquid-Stored Boar Sperm Viability
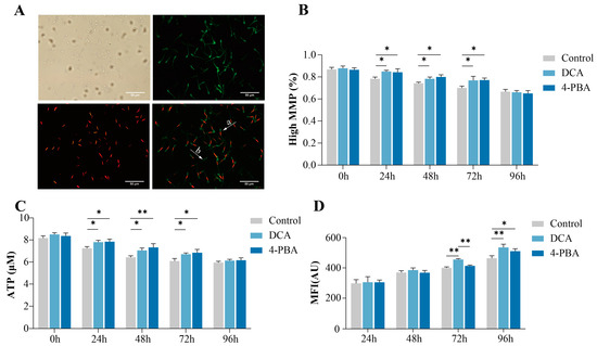
2.3. Addition of 2 mM DCA and 0.5 mM 4-PBA Affect Boar Sperm Plasma Membrane Integrity (PMI), Motility, Mitochondrial Function, and ROS Level
2.4. Expression of PDKs in Boar Sperm
2.5. Addition of DCA and 4-PBA Inhibit the Expressions of PDK1 and PDK3 in Boar Sperm
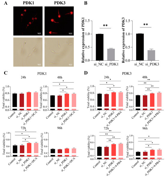
2.6. Localization of PDK1 and PDK3 Proteins in Boar Sperm
2.7. Knockdown of PDK1 and PDK3 Improves Boar Sperm Viability
3. Discussion
4. Materials and Methods
4.1. Animal Ethics Statement
4.2. Semen Collection and Treatment
4.3. Analysis of Sperm Quality Parameters
4.3.1. Sperm Viability Detection
4.3.2. Sperm Motility Detection
4.3.3. Detection of Sperm Plasma Membrane Integrity
4.3.4. Detection of Mitochondrial Membrane Potential (ΔΨm)
4.3.5. Detection of ATP Concentration
4.3.6. Evaluation of ROS Content
4.4. Total RNA Extraction and Quantitative Real-Time PCR (RT-qPCR) Analysis
4.5. Reverse Transcription–Polymerase Chain Reaction (RT-PCR) Analysis
4.6. Western Blot
4.7. Immunolocalization of PDK1 and PDK3 in Boar Sperm
4.8. Sperm Electro-Transfection
4.9. Statistical Analysis
5. Conclusions
Author Contributions
Funding
Institutional Review Board Statement
Informed Consent Statement
Data Availability Statement
Acknowledgments
Conflicts of Interest
References
- Bresciani, C.; Bianchera, A.; Bettini, R.; Buschini, A.; Marchi, L.; Cabassi, C.S.; Sabbioni, A.; Righi, F.; Mazzoni, C.; Parmigiani, E. Long-term liquid storage and reproductive evaluation of an innovative boar semen extender (Formula12(®)) containing a non-reducing disaccharide and an enzymatic agent. Anim. Reprod. Sci. 2017, 180, 10–16. [Google Scholar] [CrossRef]
- Johnson, L.A.; Weitze, K.F.; Fiser, P.; Maxwell, W.M. Storage of boar semen. Anim. Reprod. Sci. 2000, 62, 143–172. [Google Scholar] [CrossRef] [PubMed]
- Cheng, Q.; Li, L.; Jiang, M.; Liu, B.; Xian, Y.; Liu, S.; Liu, X.; Zhao, W.; Li, F. Extend the Survival of Human Sperm In Vitro in Non-Freezing Conditions: Damage Mechanisms, Preservation Technologies, and Clinical Applications. Cells 2022, 11, 2845. [Google Scholar] [CrossRef] [PubMed]
- Bansal, R.; Craigen, M.A.C. Fifth Metacarpal Neck Fractures: Is Follow-Up Required? J. Hand Surg. 2016, 32, 69–73. [Google Scholar] [CrossRef] [PubMed]
- Haugan, T.; Gaustad, A.H.; Reksen, O.; Gröhn, Y.T.; Hofmo, P.O. Fertility results of artificial inseminations performed with liquid boar semen stored in X-cell vs BTS extender. Reprod. Domest. Anim. 2007, 42, 94–99. [Google Scholar] [CrossRef]
- Rodriguez-Gil, J.E. Mammalian sperm energy resources management and survival during conservation in refrigeration. Reprod. Domest. Anim. 2006, 41 (Suppl. S2), 11–20. [Google Scholar] [CrossRef] [PubMed]
- Rodríguez-Gil, J.E.; Bonet, S. Current knowledge on boar sperm metabolism: Comparison with other mammalian species. Theriogenology 2016, 85, 4–11. [Google Scholar] [CrossRef] [PubMed]
- Rigau, T.; Rivera, M.; Palomo, M.J.; Fernández-Novell, J.M.; Mogas, T.; Ballester, J.; Pena, A.; Otaegui, P.; Guinovart, J.; Rodriguez-Gil, J. Differential effects of glucose and fructose on hexose metabolism in dog spermatozoa. Reproduction 2002, 123, 579–591. [Google Scholar] [CrossRef]
- Dubé, C.; Beaulieu, M.; Reyes-Moreno, C.; Guillemette, C.; Bailey, J.L. Boar sperm storage capacity of BTS and Androhep Plus: Viability, motility, capacitation, and tyrosine phosphorylation. Theriogenology 2004, 62, 874–886. [Google Scholar] [CrossRef]
- Zhu, Z.; Kawai, T.; Umehara, T.; Hoque, S.A.M.; Zeng, W.; Shimada, M. Negative effects of ROS generated during linear sperm motility on gene expression and ATP generation in boar sperm mitochondria. Free Radic. Biol. Med. 2019, 141, 159–171. [Google Scholar] [CrossRef]
- Korotchkina, L.G.; Sidhu, S.; Patel, M.S. Characterization of testis-specific isoenzyme of human pyruvate dehydrogenase. J. Biol. Chem. 2006, 281, 9688–9696. [Google Scholar] [CrossRef] [PubMed]
- Bhandary, S.; Aguan, K. Pyruvate dehydrogenase complex deficiency and its relationship with epilepsy frequency—An overview. Epilepsy Res. 2015, 116, 40–52. [Google Scholar] [CrossRef] [PubMed]
- Kumar, V.; Kota, V.; Shivaji, S. Hamster sperm capacitation: Role of pyruvate dehydrogenase A and dihydrolipoamide dehydrogenase. Biol. Reprod. 2008, 79, 190–199. [Google Scholar] [CrossRef] [PubMed][Green Version]
- Peng, Z.; Yang, Q.; Yeerken, R.; Chen, J.; Liu, X.; Li, X. Multi-omics analyses reveal the mechanisms of Arsenic-induced male reproductive toxicity in mice. J. Hazard. Mater. 2022, 424, 127548. [Google Scholar] [CrossRef] [PubMed]
- Siva, A.B.; Panneerdoss, S.; Sailasree, P.; Singh, D.K.; Kameshwari, D.B.; Shivaji, S. Inhibiting sperm pyruvate dehydrogenase complex and its E3 subunit, dihydrolipoamide dehydrogenase affects fertilization in Syrian hamsters. PLoS ONE 2014, 9, e97916. [Google Scholar] [CrossRef] [PubMed]
- Wang, W.; Liang, K.; Chang, Y.; Ran, M.; Zhang, Y.; Ali, M.A.; Dai, D.; Qazi, I.H.; Zhang, M.; Zhou, G.; et al. miR-26a is Involved in Glycometabolism and Affects Boar Sperm Viability by Targeting PDHX. Cells 2020, 9, 146. [Google Scholar] [CrossRef] [PubMed]
- Zhang, S.; Hulver, M.W.; McMillan, R.P.; Cline, M.A.; Gilbert, E.R. The pivotal role of pyruvate dehydrogenase kinases in metabolic flexibility. Nutr. Metab. 2014, 11, 10. [Google Scholar] [CrossRef] [PubMed]
- Stacpoole, P.W. Therapeutic Targeting of the Pyruvate Dehydrogenase Complex/Pyruvate Dehydrogenase Kinase (PDC/PDK) Axis in Cancer. J. Natl. Cancer Inst. 2017, 109, djx071. [Google Scholar] [CrossRef]
- Wagman, A.S.; Nuss, J.M. Current therapies and emerging targets for the treatment of diabetes. Curr. Pharm. Des. 2001, 7, 417–450. [Google Scholar] [CrossRef]
- Sugden, M.C. PDK4: A factor in fatness? Obes. Res. 2003, 11, 167–169. [Google Scholar] [CrossRef]
- Soga, T. Cancer metabolism: Key players in metabolic reprogramming. Cancer Sci. 2013, 104, 275–281. [Google Scholar] [CrossRef] [PubMed]
- Martin, E.; Rosenthal, R.E.; Fiskum, G. Pyruvate dehydrogenase complex: Metabolic link to ischemic brain injury and target of oxidative stress. J. Neurosci. Res. 2005, 79, 240–247. [Google Scholar] [CrossRef] [PubMed]
- Hollidge-Horvat, M.G.; Parolin, M.L.; Wong, D.; Jones, N.L.; Heigenhauser, G.J. Effect of induced metabolic acidosis on human skeletal muscle metabolism during exercise. Am. J. Physiol. 1999, 277, E647–E658. [Google Scholar] [CrossRef] [PubMed]
- Ommati, M.M.; Shi, X.; Li, H.; Zamiri, M.J.; Farshad, O.; Jamshidzadeh, A.; Heidari, R.; Ghaffari, H.; Zaker, L.; Sabouri, S.; et al. The mechanisms of arsenic-induced ovotoxicity, ultrastructural alterations, and autophagic related paths: An enduring developmental study in folliculogenesis of mice. Ecotoxicol. Environ. Saf. 2020, 204, 110973. [Google Scholar] [CrossRef] [PubMed]
- Imanaka, S.; Shigetomi, H.; Kobayashi, H. Reprogramming of glucose metabolism of cumulus cells and oocytes and its therapeutic significance. Reprod. Sci. 2022, 29, 653–667. [Google Scholar] [CrossRef] [PubMed]
- Qin, H.; Zheng, G.; Li, Q.; Shen, L. Metabolic reprogramming induced by DCA enhances cisplatin sensitivity through increasing mitochondrial oxidative stress in cholangiocarcinoma. Front. Pharmacol. 2023, 14, 1128312. [Google Scholar] [CrossRef] [PubMed]
- Kankotia, S.; Stacpoole, P.W. Dichloroacetate and cancer: New home for an orphan drug? Biochim. Biophys. Acta 2014, 1846, 617–629. [Google Scholar] [CrossRef]
- Stacpoole, P.W.; Kerr, D.S.; Barnes, C.; Bunch, S.T.; Carney, P.R.; Fennell, E.M.; Felitsyn, N.M.; Gilmore, R.L.; Greer, M.; Henderson, G.N.; et al. Controlled clinical trial of dichloroacetate for treatment of congenital lactic acidosis in children. Pediatrics 2006, 117, 1519–1531. [Google Scholar] [CrossRef]
- Fadeev, N.P.; Kharisov, R.I.; Kovan’ko, E.G.; Pustovalov, Y.I. Study of Antitumor Activity of Sodium Phenylbutyrate, Histon Deacetylase Inhibitor, on Ehrlich Carcinoma Model. Bull. Exp. Biol. Med. 2015, 159, 652–654. [Google Scholar] [CrossRef]
- Karissa, P.; Simpson, T.; Dawson, S.P.; Low, T.Y.; Tay, S.H.; Nordin, F.D.A.; Zain, S.M.; Lee, P.Y.; Pung, Y.-F. Comparison between Dichloroacetate and Phenylbutyrate Treatment for Pyruvate Dehydrogenase Deficiency. Br. J. Biomed. Sci. 2022, 79, 10382. [Google Scholar] [CrossRef]
- Ferriero, R.; Manco, G.; Lamantea, E.; Nusco, E.; Ferrante, M.I.; Sordino, P.; Stacpoole, P.W.; Lee, B.; Zeviani, M.; Brunetti-Pierri, N. Phenylbutyrate therapy for pyruvate dehydrogenase complex deficiency and lactic acidosis. Sci. Transl. Med. 2013, 5, 175ra131. [Google Scholar] [CrossRef] [PubMed]
- Fouque, F.; Brivet, M.; Boutron, A.; Vequaud, C.; Marsac, C.; Zabot, M.-T.; Benelli, C. Differential effect of DCA treatment on the pyruvate dehydrogenase complex in patients with severe PDHC deficiency. Pediatr. Res. 2003, 53, 793–799. [Google Scholar] [CrossRef] [PubMed][Green Version]
- Ferriero, R.; Iannuzzi, C.; Manco, G.; Brunetti-Pierri, N. Differential inhibition of PDKs by phenylbutyrate and enhancement of pyruvate dehydrogenase complex activity by combination with dichloroacetate. J. Inherit. Metab. Dis. 2015, 38, 895–904. [Google Scholar] [CrossRef] [PubMed]
- Zhang, S.L.; Hu, X.; Zhang, W.; Yao, H.; Tam, K.Y. Development of pyruvate dehydrogenase kinase inhibitors in medicinal chemistry with particular emphasis as anticancer agents. Drug Discov. Today 2015, 20, 1112–1119. [Google Scholar] [CrossRef]
- Stacpoole, P.W.; Martyniuk, C.J.; James, M.O.; Calcutt, N.A. Dichloroacetate-induced peripheral neuropathy. Int. Rev. Neurobiol. 2019, 145, 211–238. [Google Scholar] [PubMed]
- Chen, Q.; Samidurai, A.; Thompson, J.; Hu, Y.; Das, A.; Willard, B.; Lesnefsky, E.J. Endoplasmic reticulum stress-mediated mitochondrial dysfunction in aged hearts. Biochim. Biophys. Acta Mol. Basis Dis. 2020, 1866, 165899. [Google Scholar] [CrossRef] [PubMed]
- Gillan, L.; Kroetsch, T.; Maxwell, W.M.; Evans, G. Assessment of in vitro sperm characteristics in relation to fertility in dairy bulls. Anim. Reprod. Sci. 2008, 103, 201–214. [Google Scholar] [CrossRef]
- Oliveira, L.Z.; de Arruda, R.P.; de Andrade, A.F.C.; Celeghini, E.C.C.; Reeb, P.D.; Martins, J.P.N.; dos Santos, R.M.; Beletti, M.E.; Peres, R.F.G.; Monteiro, F.M.; et al. Assessment of in vitro sperm characteristics and their importance in the prediction of conception rate in a bovine timed-AI program. Anim. Reprod. Sci. 2013, 137, 145–155. [Google Scholar] [CrossRef]
- Menegat, M.B.; Mellagi, A.P.G.; Bortolin, R.C.; Menezes, T.A.; Vargas, A.R.; Bernardi, M.L.; Wentz, I.; Gelain, D.P.; Moreira, J.C.F.; Bortolozzo, F.P. Sperm quality and oxidative status as affected by homogenization of liquid-stored boar semen diluted in short- and long-term extenders. Anim. Reprod. Sci. 2017, 179, 67–79. [Google Scholar] [CrossRef]
- Moraes, C.R.; Meyers, S. The sperm mitochondrion: Organelle of many functions. Anim. Reprod. Sci. 2018, 194, 71–80. [Google Scholar] [CrossRef]
- Awda, B.J.; Mackenzie-Bell, M.; Buhr, M.M. Reactive oxygen species and boar sperm function. Biol. Reprod. 2009, 81, 553–561. [Google Scholar] [CrossRef] [PubMed]
- Perumal, P.; Selvaraju, S.; Selvakumar, S.; Barik, A.K.; Mohanty, D.N.; Das, S.; Das, R.; Mishra, P. Effect of pre-freeze addition of cysteine hydrochloride and reduced glutathione in semen of crossbred Jersey bulls on sperm parameters and conception rates. Reprod. Domest. Anim. 2011, 46, 636–641. [Google Scholar] [CrossRef] [PubMed]
- Branco, C.S.; Garcez, M.E.; Pasqualotto, F.F.; Erdtman, B.; Salvador, M. Resveratrol and ascorbic acid prevent DNA damage induced by cryopreservation in human semen. Cryobiology 2010, 60, 235–237. [Google Scholar] [CrossRef] [PubMed]
- Brouwers, J.F.; Gadella, B.M. In situ detection and localization of lipid peroxidation in individual bovine sperm cells. Free Radic. Biol. Med. 2003, 35, 1382–1391. [Google Scholar] [CrossRef]
- Shen, Y.-C.; Ou, D.-L.; Hsu, C.; Lin, K.-L.; Chang, C.-Y.; Lin, C.-Y.; Liu, S.-H.; Cheng, A.-L. Activating oxidative phosphorylation by a pyruvate dehydrogenase kinase inhibitor overcomes sorafenib resistance of hepatocellular carcinoma. Br. J. Cancer. 2013, 108, 72–81. [Google Scholar] [CrossRef]
- Haugrud, A.B.; Zhuang, Y.; Coppock, J.D.; Miskimins, W.K. Dichloroacetate enhances apoptotic cell death via oxidative damage and attenuates lactate production in metformin-treated breast cancer cells. Breast Cancer Res. Treat. 2014, 147, 539–550. [Google Scholar] [CrossRef]
- Huang, D.; Liu, Q.; Zhang, M.; Guo, Y.; Cui, Z.; Li, T.; Luo, D.; Xu, B.; Huang, C.; Guo, J.; et al. A Mitochondria-Targeted Phenylbutyric Acid Prodrug Confers Drastically Improved Anticancer Activities. J. Med. Chem. 2022, 65, 9955–9973. [Google Scholar] [CrossRef]
- Zhao, X.; Li, S.; Mo, Y.; Li, R.; Huang, S.; Zhang, A.; Ni, X.; Dai, Q.; Wang, J. DCA Protects against Oxidation Injury Attributed to Cerebral Ischemia-Reperfusion by Regulating Glycolysis through PDK2-PDH-Nrf2 Axis. Oxid. Med. Cell Longev. 2021, 2021, 5173035. [Google Scholar] [CrossRef]
- Yang, G.; Peng, X.; Hu, Y.; Lan, D.; Wu, Y.; Li, T.; Liu, L. 4-Phenylbutyrate Benefits Traumatic Hemorrhagic Shock in Rats by Attenuating Oxidative Stress, Not by Attenuating Endoplasmic Reticulum Stress. Crit. Care Med. 2016, 44, e477–e491. [Google Scholar] [CrossRef]
- Qiu, J.-H.; Li, Y.-W.; Xie, H.-L.; Li, Q.; Dong, H.-B.; Sun, M.-J.; Gao, W.-Q.; Tan, J.-H. Effects of glucose metabolism pathways on sperm motility and oxidative status during long-term liquid storage of goat semen. Theriogenology 2016, 86, 839–849. [Google Scholar] [CrossRef]
- Du Plessis, S.S.; Agarwal, A.; Mohanty, G.; van der Linde, M. Oxidative phosphorylation versus glycolysis: What fuel do spermatozoa use? Asian J. Androl. 2015, 17, 230–235. [Google Scholar] [CrossRef] [PubMed]
- Chen, Q.; Han, H.; Lin, F.; Yang, L.; Feng, L.; Lai, X.; Wen, Z.; Yang, M.; Wang, C.; Ma, Y.; et al. Novel shikonin derivatives suppress cell proliferation, migration and induce apoptosis in human triple-negative breast cancer cells via regulating PDK1/PDHC axis. Life Sci. 2022, 310, 121077. [Google Scholar] [CrossRef] [PubMed]
- Gudi, R.; Bowker-Kinley, M.M.; Kedishvili, N.Y.; Zhao, Y.; Popov, K.M. Diversity of the pyruvate dehydrogenase kinase gene family in humans. J. Biol. Chem. 1995, 270, 28989–28994. [Google Scholar] [CrossRef] [PubMed]
- Wynn, R.M.; Kato, M.; Chuang, J.L.; Tso, S.C.; Li, J.; Chuang, D.T. Pyruvate dehydrogenase kinase-4 structures reveal a metastable open conformation fostering robust core-free basal activity. J. Biol. Chem. 2008, 283, 25305–25315. [Google Scholar] [CrossRef] [PubMed]
- Roche, T.E.; Baker, J.C.; Yan, X.; Hiromasa, Y.; Gong, X.; Peng, T.; Dong, J.; Turkan, A.; Kasten, S.A. Distinct regulatory properties of pyruvate dehydrogenase kinase and phosphatase isoforms. Prog. Nucleic Acid. Res. Mol. Biol. 2001, 70, 33–75. [Google Scholar]
- Harris, R.A.; Huang, B.; Wu, P. Control of pyruvate dehydrogenase kinase gene expression. Adv. Enzyme Regul. 2001, 41, 269–288. [Google Scholar] [CrossRef]
- Bowker-Kinley, M.M.; Davis, W.I.; Wu, P.; Harris, R.A.; Popov, K.M. Evidence for existence of tissue-specific regulation of the mammalian pyruvate dehydrogenase complex. Biochem. J. 1998, 329 Pt 1, 191–196. [Google Scholar] [CrossRef]
- Hur, H.; Xuan, Y.; Kim, Y.B.; Lee, G.; Shim, W.; Yun, J.; Ham, I.-H.; Han, S.-U. Expression of pyruvate dehydrogenase kinase-1 in gastric cancer as a potential therapeutic target. Int. J. Oncol. 2013, 42, 44–54. [Google Scholar] [CrossRef]
- Kluza, J.; Corazao-Rozas, P.; Touil, Y.; Jendoubi, M.; Maire, C.; Guerreschi, P.; Jonneaux, A.; Ballot, C.; Balayssac, S.; Valable, S. Inactivation of the HIF-1α/PDK3 signaling axis drives melanoma toward mitochondrial oxidative metabolism and potentiates the therapeutic activity of pro-oxidants. Cancer Res. 2012, 72, 5035–5047. [Google Scholar] [CrossRef]
- Gao, X.; Gao, Y.Y.; Yan, H.Y.; Liu, G.J.; Zhou, Y.; Tao, T.; Yue, T.T.; Pang, C.; Chen, X.X.; Gao, S.; et al. PDK4 Decrease Neuronal Apoptosis via Inhibiting ROS-ASK1/P38 Pathway in Early Brain Injury After Subarachnoid Hemorrhage. Antioxid. Redox Signal. 2022, 36, 505–524. [Google Scholar] [CrossRef]
- Kolb, P.S.; Ayaub, E.A.; Zhou, W.; Yum, V.; Dickhout, J.G.; Ask, K. The therapeutic effects of 4-phenylbutyric acid in maintaining proteostasis. Int. J. Biochem. Cell Biol. 2015, 61, 45–52. [Google Scholar] [CrossRef] [PubMed]
- Woolbright, B.L.; Rajendran, G.; Harris, R.A.; Taylor, J.A., 3rd. Metabolic Flexibility in Cancer: Targeting the Pyruvate Dehydrogenase Kinase:Pyruvate Dehydrogenase Axis. Mol. Cancer Ther. 2019, 18, 1673–1681. [Google Scholar] [CrossRef] [PubMed]
- Cooper, T.G.; Noonan, E.; von Eckardstein, S.; Auger, J.; Gordon Baker, H.W.; Behre, H.M.; Haugen, T.B.; Kruger, T.; Wang, C.; Mbizvo, M.T.; et al. World Health Organization reference values for human semen characteristics. Hum. Reprod. Update 2010, 16, 231–245. [Google Scholar] [CrossRef] [PubMed]
- Dardmeh, F.; Heidari, M.; Alipour, H. Comparison of commercially available chamber slides for computer-aided analysis of human sperm. Syst. Biol. Reprod. Med. 2021, 67, 168–175. [Google Scholar] [CrossRef]
- Prochowska, S.; Niżański, W.; Fontbonne, A. Hypo-Osmotic Swelling Test (HOST) for Feline Spermatozoa: The Simplified Procedure and the Aspect of Sperm Morphology. Animals 2022, 12, 903. [Google Scholar] [CrossRef]
- Feng, C.; Zhu, Z.; Bai, W.; Li, R.; Zheng, Y.; Tian, X.; Wu, D.; Lu, H.; Wang, Y.; Zeng, W. Proline Protects Boar Sperm against Oxidative Stress through Proline Dehydrogenase-Mediated Metabolism and the Amine Structure of Pyrrolidine. Animals 2020, 10, 1549. [Google Scholar] [CrossRef]
- Li, R.; Wu, X.; Zhu, Z.; Lv, Y.; Zheng, Y.; Lu, H.; Zhou, K.; Wu, D.; Zeng, W.; Dong, W.; et al. Polyamines protect boar sperm from oxidative stress in vitro. J. Anim. Sci. 2022, 100, skac069. [Google Scholar] [CrossRef]
- Ran, M.X.; Zhou, Y.M.; Liang, K.; Wang, W.C.; Zhang, Y.; Zhang, M.; Yang, J.D.; Zhou, G.B.; Wu, K.; Wang, C.D.; et al. Comparative Analysis of MicroRNA and mRNA Profiles of Sperm with Different Freeze Tolerance Capacities in Boar (Susscrofa) and Giant Panda (Ailuropodamelanoleuca). Biomolecules 2019, 9, 432. [Google Scholar] [CrossRef]
- Livak, K.J.; Schmittgen, T.D. Analysis of relative gene expression data using real-time quantitative PCR and the 2(-Delta Delta C(T)) Method. Methods 2001, 25, 402–408. [Google Scholar] [CrossRef]
- Wang, Y.; Yuan, X.; Ali, M.A.; Qin, Z.; Zhang, Y.; Zeng, C. piR-121380 Is Involved in Cryo-Capacitation and Regulates Post-Thawed Boar Sperm Quality Through Phosphorylation of ERK2 via Targeting PTPN7. Front. Cell Dev. Biol. 2021, 9, 792994. [Google Scholar] [CrossRef]
- Yuan, X.; Wang, Y.; Ali, M.A.; Qin, Z.; Guo, Z.; Zhang, Y.; Zhang, M.; Zhou, G.; Yang, J.; Chen, L.; et al. Odorant Receptor OR2C1 Is an Essential Modulator of Boar Sperm Capacitation by Binding with Heparin. Int. J. Mol. Sci. 2023, 24, 1664. [Google Scholar] [CrossRef] [PubMed]





| Storage Time | DCA Treatments | |||||
|---|---|---|---|---|---|---|
| 0 mM | 0.5 mM | 1 mM | 2 mM | 3 mM | 4 mM | |
| 0 h | 0.92 ± 0.02 a | 0.90 ± 0.01 a | 0.91 ± 0.01 a | 0.91 ± 0.01 a | 0.89 ± 0.01 a | 0.86 ± 0.03 a |
| 24 h | 0.82 ± 0.01 ab | 0.83 ± 0.01 ab | 0.84 ± 0.00 ab | 0.86 ± 0.01 a | 0.78 ± 0.02 bc | 0.76 ± 0.02 c |
| 48 h | 0.74 ± 0.01 bc | 0.76 ± 0.01 b | 0.76 ± 0.01 b | 0.82 ± 0.01 a | 0.75 ± 0.02 bc | 0.70 ± 0.01 c |
| 72 h | 0.69 ± 0.01 b | 0.69 ± 0.00 b | 0.70 ± 0.01 b | 0.76 ± 0.01 a | 0.64 ± 0.01 c | 0.58 ± 0.01 d |
| 96 h | 0.60 ± 0.01 ab | 0.58 ± 0.00 bc | 0.58 ± 0.00 bc | 0.63 ± 0.02 a | 0.55 ± 0.01 cd | 0.50 ± 0.01 d |
| 120 h | 0.50 ± 0.01 ab | 0.48 ± 0.01 ab | 0.49 ± 0.01 ab | 0.53 ± 0.00 a | 0.46 ± 0.02 b | 0.41 ± 0.01 c |
| 144 h | 0.43 ± 0.01 a | 0.42 ± 0.01 a | 0.43 ± 0.01 a | 0.46 ± 0.01 a | 0.41 ± 0.01 ab | 0.37 ± 0.01 b |
| Storage Time | 4-PBA Treatments | |||||
|---|---|---|---|---|---|---|
| 0 mM | 0.25 mM | 0.5 mM | 1 mM | 1.5 mM | 2 mM | |
| 0 h | 0.91 ± 0.01 a | 0.92 ± 0.01 a | 0.92 ± 0.01 a | 0.92 ± 0.01 a | 0.90 ± 0.02 a | 0.89 ± 0.02 a |
| 24 h | 0.82 ± 0.01 bc | 0.84 ± 0.02 ab | 0.87 ± 0.01 a | 0.82 ± 0.01 b | 0.82 ± 0.01 ab | 0.77 ± 0.01 c |
| 48 h | 0.75 ± 0.01 bc | 0.77 ± 0.00 b | 0.82 ± 0.01 a | 0.78 ± 0.01 b | 0.75 ± 0.01 bc | 0.73 ± 0.01 c |
| 72 h | 0.71 ± 0.01 bc | 0.72 ± 0.01 b | 0.79 ± 0.01 a | 0.73 ± 0.01 b | 0.67 ± 0.01 cd | 0.62 ± 0.01 d |
| 96 h | 0.59 ± 0.01 bc | 0.61 ± 0.01 bc | 0.68 ± 0.01 a | 0.62 ± 0.02 b | 0.56 ± 0.01 cd | 0.53 ± 0.01 d |
| 120 h | 0.51 ± 0.01 ab | 0.51 ± 0.03 ab | 0.55 ± 0.01 a | 0.52 ± 0.01 a | 0.49 ± 0.01 ab | 0.44 ± 0.01 b |
| 144 h | 0.44 ± 0.01 a | 0.42 ± 0.01 ab | 0.46 ± 0.01 a | 0.44 ± 0.01 ab | 0.43 ± 0.01 ab | 0.39 ± 0.01 b |
| Storage Time | Treatments | |||
|---|---|---|---|---|
| Control | 2 mM DCA | 0.5 mM 4-PBA | 2 mM DCA + 0.5 mM 4-PBA | |
| 0 h | 0.91 ± 0.01 a | 0.92 ± 0.01 a | 0.92 ± 0.01 a | 0.92 ± 0.01 a |
| 24 h | 0.82 ± 0.01 bc | 0.84 ± 0.02 ab | 0.87 ± 0.01 a | 0.82 ± 0.01 b |
| 48 h | 0.76 ± 0.02 b | 0.82 ± 0.01 a | 0.83 ± 0.00 a | 0.81 ± 0.01 a |
| 72 h | 0.71 ± 0.01 c | 0.75 ± 0.01 b | 0.79 ± 0.01 a | 0.74 ± 0.01 bc |
| 96 h | 0.59 ± 0.01 bc | 0.64 ± 0.01 b | 0.68 ± 0.01 a | 0.57 ± 0.02 c |
| 120 h | 0.51 ± 0.01 a | 0.54 ± 0.01 a | 0.55 ± 0.01 a | 0.50 ± 0.02 a |
| 144 h | 0.45 ± 0.02 a | 0.45 ± 0.00 a | 0.47 ± 0.01 a | 0.44 ± 0.01 a |
| Gene | Sequence (5′-3′) | Tm (°C) | Size (bp) |
|---|---|---|---|
| GAPDH | F: ACCCAGAAGACTGTGGATGG | 60.0 | 346 |
| R: CATGGCCTCCAAGGAGTAAG | |||
| PDK1 | F: TGAGAGCAACGATGGAGCAC | 55.0 | 106 |
| R: CCTCGGTCACTCATCTTCACA | |||
| PDK2 | F: GTCTATGTCCCCTCCCACCT | 60.0 | 100 |
| R: ATGGGAGAGTGAGGCTGGAT | |||
| PDK3 | F: AAGAACCGTGTCATGGGAGAG | 57.0 | 157 |
| R: CTCTGAACCAATCCCACCGA | |||
| PDK4 | F: GCTGGTGACTGGTGTATCCC | 55.0 | 138 |
| R: CACGCACACATTCAGGAAGC |
Disclaimer/Publisher’s Note: The statements, opinions and data contained in all publications are solely those of the individual author(s) and contributor(s) and not of MDPI and/or the editor(s). MDPI and/or the editor(s) disclaim responsibility for any injury to people or property resulting from any ideas, methods, instructions or products referred to in the content. |
© 2023 by the authors. Licensee MDPI, Basel, Switzerland. This article is an open access article distributed under the terms and conditions of the Creative Commons Attribution (CC BY) license (https://creativecommons.org/licenses/by/4.0/).
Share and Cite
Guo, Z.; Zhang, Y.; Huang, A.; Ni, Q.; Zeng, C. Phenylbutyrate and Dichloroacetate Enhance the Liquid-Stored Boar Sperm Quality via PDK1 and PDK3. Int. J. Mol. Sci. 2023, 24, 17091. https://doi.org/10.3390/ijms242317091
Guo Z, Zhang Y, Huang A, Ni Q, Zeng C. Phenylbutyrate and Dichloroacetate Enhance the Liquid-Stored Boar Sperm Quality via PDK1 and PDK3. International Journal of Molecular Sciences. 2023; 24(23):17091. https://doi.org/10.3390/ijms242317091
Chicago/Turabian StyleGuo, Zhihua, Yan Zhang, Anqi Huang, Qingyong Ni, and Changjun Zeng. 2023. "Phenylbutyrate and Dichloroacetate Enhance the Liquid-Stored Boar Sperm Quality via PDK1 and PDK3" International Journal of Molecular Sciences 24, no. 23: 17091. https://doi.org/10.3390/ijms242317091
APA StyleGuo, Z., Zhang, Y., Huang, A., Ni, Q., & Zeng, C. (2023). Phenylbutyrate and Dichloroacetate Enhance the Liquid-Stored Boar Sperm Quality via PDK1 and PDK3. International Journal of Molecular Sciences, 24(23), 17091. https://doi.org/10.3390/ijms242317091

