Next Article in Journal
Potential Protective Effects of Spirulina (Spirulina platensis) against In Vitro Toxicity Induced by Heavy Metals (Cadmium, Mercury, and Lead) on SH-SY5Y Neuroblastoma Cells
Next Article in Special Issue
Effect of THz Waves of Different Orientations on K+ Permeation Efficiency in the KcsA Channel
Previous Article in Journal
Vitamin D3 Receptors and Metabolic Enzymes in Hen Reproductive Tissues
Previous Article in Special Issue
Ahf-Caltide, a Novel Polypeptide Derived from Calpastatin, Protects against Oxidative Stress Injury by Stabilizing the Expression of CaV1.2 Calcium Channel
 
 
Font Type:
Arial Georgia Verdana
Font Size:
Aa Aa Aa
Line Spacing:
Column Width:
Background:
Article

Host-Cell-Dependent Roles of E-Cadherin in Serratia Invasion

Institute of Cytology, Russian Academy of Sciences, Tikhoretsky av. 4, 194064 St Petersburg, Russia
*
Author to whom correspondence should be addressed.
Int. J. Mol. Sci. 2023, 24(23), 17075; https://doi.org/10.3390/ijms242317075
Submission received: 17 October 2023 / Revised: 28 November 2023 / Accepted: 1 December 2023 / Published: 3 December 2023
(This article belongs to the Special Issue Ion Movements and Membrane Proteins)

Abstract

:
Bacteria use cell surface proteins to mediate host–pathogen interactions. Proteins responsible for cell adhesion, including E-cadherin, serve as receptors for entry into the host cell. We have previously shown that an increase in eukaryotic cell sensitivity to Serratia grimesii correlates with an increase in E-cadherin expression. On the other hand, Serratia proteamaculans invasion involves the EGFR, which can interact with E-cadherin on the surface of host cells. Therefore, we investigated the role of E-cadherin in Serratia invasion into M-HeLa and Caco-2 cells. Bacterial infection increased E-cadherin expression in both cell lines. Moreover, E-cadherin was detected in the Caco-2 cells in a full-length form and in the M-HeLa cells in only a truncated form in response to incubation with bacteria. Transfection with siRNA targeting E-cadherin inhibited S. proteamaculans invasion only into the Caco-2 cells. Thus, only full-length E-cadherin is involved in S. proteamaculans invasion. On the other hand, transfection with siRNA targeting E-cadherin inhibited S. grimesii invasion into both cell lines. Thus, not only may full-length E-cadherin but also truncated E-cadherin be involved in S. grimesii invasion. Truncated E-cadherin can be formed as a result of cleavage by bacterial proteases or the Ca2+-activated cellular protease ADAM10. The rate of Ca2+ accumulation in the host cells depends on the number of bacteria per cell upon infection. During incubation, Ca2+ accumulates only when more than 500 S. grimesii bacteria are infected per eukaryotic cell, and only under these conditions does the ADAM10 inhibitor reduce the sensitivity of the cells to bacteria. An EGFR inhibitor has the same quantitative effect on S. grimesii invasion. Apparently, as a result of infection with S. grimesii, Ca2+ accumulates in the host cells and may activate the ADAM10 sheddase, which can promote invasion by cleaving E-cadherin and, as a result, triggering EGFR signaling. Thus, the invasion of S. proteamaculans can only be promoted by full-length E-cadherin, and S. grimesii invasion can be promoted by both full-length and truncated E-cadherin.

1. Introduction

Cadherins form a large group of transmembrane receptors that mediate specific intercellular adhesion. All cadherins have extracellular domains that are usually organized in tandem repeats that mediate Ca2+-dependent homophilic interactions [1]. The extracellular domain of E-cadherin (epithelial cadherin) is involved in the Ca2+-dependent intercellular homotypic interactions required for the formation of adherens junctions, whereas its cytoplasmic domain interacts with the cell actin cytoskeleton via α- and β-catenins that stabilize cell junctions [2].
In addition to their adhesive function, cadherins mediate host–pathogen interactions. These cell surface proteins are used by a variety of pathogens during host cell entry to mediate host–pathogen interactions. The best-studied bacterial surface protein internalin A (InlA) of Listeria monocytogenes mediates the infection of nonphagocytic cells by facilitating bacterial adhesion through specific interaction with E-cadherin [3]. The interaction of InlA with E-cadherin activates the downstream signaling pathways that trigger the endocytosis of the pathogen [4]. In addition, while some virulence factors adhere and bind to cadherins to get endocytosed, other bacterial proteins promote infection by functioning as proteases that degrade cadherins and facilitate bacterial entry into the host cell [5]. At present, the physiological functions mediated by cadherins are well established, although the study of their roles as mediators of host–pathogen interactions is still in its nascent stages.
It was previously shown that the treatment of eukaryotic cells with the antioxidants N-acetylcysteine and dihydrolipoic acid, as well as with a selective inhibitor of Rho-associated protein kinase (ROCK), not only promotes the expression of E-cadherin but also increases the sensitivity of M-HeLa cells to invasion by the bacteria Serratia grimesii [6,7,8]. This allowed us to suggest that E-cadherin is involved in S. grimesii invasion. It was also shown that invasion of the bacteria Serratia proteamaculans involves the epidermal growth factor receptor (EGFR), which can interact with E-cadherin on the surface of eukaryotic cells [9,10]. Therefore, the aim of this work was to evaluate and compare the role of E-cadherin in S. grimesii and S. proteamaculans invasion.
Bacteria of the Serratia genus are known to be facultative pathogens able to induce nosocomial infections or infections in immunocompromised patients [11]. They are found in patients with pneumonia and infections of the urinary tract, wound infections and circulatory infections. In addition, Serratia can colonize the intestinal mucosa [11]. Therefore, in this work, we determined the mechanism used by Serratia to penetrate into the epithelial-like cells of cervical carcinoma M-HeLa and colorectal adenocarcinoma Caco-2 cell lines in vitro. In this work, we showed that infection with Serratia leads to an increase in E-cadherin expression and assessed the redistribution of the receptor in response to bacterial infection. After incubation with bacteria, E-cadherin remains full-length in Caco-2 cells and truncated in M-HeLa cells. E-cadherin can accumulate in a truncated form as a result of cleavage by bacterial proteases or Ca2+-activated disintegrin and metalloproteinase 10 (ADAM10). We showed that only S. grimesii infection leads to the accumulation of Ca2+ in the host cell, and their invasion is inhibited by a selective inhibitors of the host cell proteins, namely, ADAM10 and EGFR. Apparently, as a result of infection with S. grimesii, Ca2+ accumulates in the host cells and may activate the ADAM10 sheddase, which can promote invasion by cleaving E-cadherin and, as a result, triggering EGFR signaling. Moreover, we showed that E-cadherin is involved in the invasion of S. proteamaculans only into Caco-2 cells but not into M-HeLa cells. On the other hand, E-cadherin is involved in the invasion of S. grimesii into cells of both cell lines. Thus, the invasion of S. proteamaculans can be promoted only by full-length E-cadherin, and the invasion of S. grimesii can be promoted by both full-length and truncated E-cadherin.

2. Results

We have previously shown that treatment of eukaryotic cells with a ROCK inhibitor results in a 2–3-fold increase in the sensitivity of these cells to S. grimesii invasion [8]. This effect was correlated with a four-fold increase in E-cadherin expression [8]. Therefore, we compared how treatment with a ROCK inhibitor affects the sensitivity of cells of different origins to S. proteamaculans. Specifically, we quantified the effect of a ROCK inhibitor on the sensitivity to bacteria of cervical carcinoma M-HeLa cells, which normally do not synthesize E-cadherin [12], and adenocarcinoma alveolar basal epithelial A549 cells, which should synthesize the E-cadherin characteristic of epithelial cells [2]. Pre-incubation with a ROCK inhibitor reduced the sensitivity of the human M-HeLa cervical adenocarcinoma cells and adenocarcinoma A549 alveolar basal epithelial cells to bacteria by 20–25% (Figure 1A). The decrease in cell sensitivity in response to the inhibitor treatment did not depend on the origin of the cell lines. Thus, an increase in E-cadherin expression in response to the treatment with the Y-27632 inhibitor did not lead to an increase in S. proteamaculans invasion. Based on our results, we hypothesized that the contribution of E-cadherin to S. proteamaculans invasion is smaller than that to S. grimesii invasion. Therefore, we compared the participation of E-cadherin in the invasion of S. grimesii and S. proteamaculans.
In addition, the effect of S. proteamaculans infection on the accumulation of E-cadherin in host cells was evaluated by Western blot analysis (Figure 1B). Figure 1B shows that after co-incubation with S. proteamaculans, E-cadherin fragments of about 33 and 38 kDa were detected in the cells. Before infection, both cell lines did not synthesize E-cadherin in amounts sufficient for detection. These results confirm the data from confocal microscopy. It is probable that a small amount of E-cadherin accumulated due to the fact that the cells in the experiment did not form a 100% monolayer rich in intercellular contacts. Therefore, in further work, we chose colorectal adenocarcinoma Caco-2 cells as epithelial cells synthesizing E-cadherin.
We assessed the distribution of E-cadherin in response to incubation of cells with bacteria. The amount of E-cadherin in the M-HeLa cells did not allow us to assess the distribution of this receptor using immunofluorescent microscopy. Therefore, we used Caco-2 colorectal adenocarcinoma cells to assess the E-cadherin redistribution (Figure 2). In the control cells, E-cadherin was localized in the nuclei and in the cytoplasmic granules (Figure 2), which are endosomes [13]. After incubation with S. proteamaculans, the number and size of endosomes stained with antibodies to E-cadherin increased. When the cells were infected with S. grimesii, E-cadherin accumulated along the cell perimeter. Thus, according to the confocal microscopy results, infection by each of these bacterial strains led to the accumulation of E-cadherin (Figure 3A), but the receptor was redistributed in different compartments of the host cell (Figure 2).
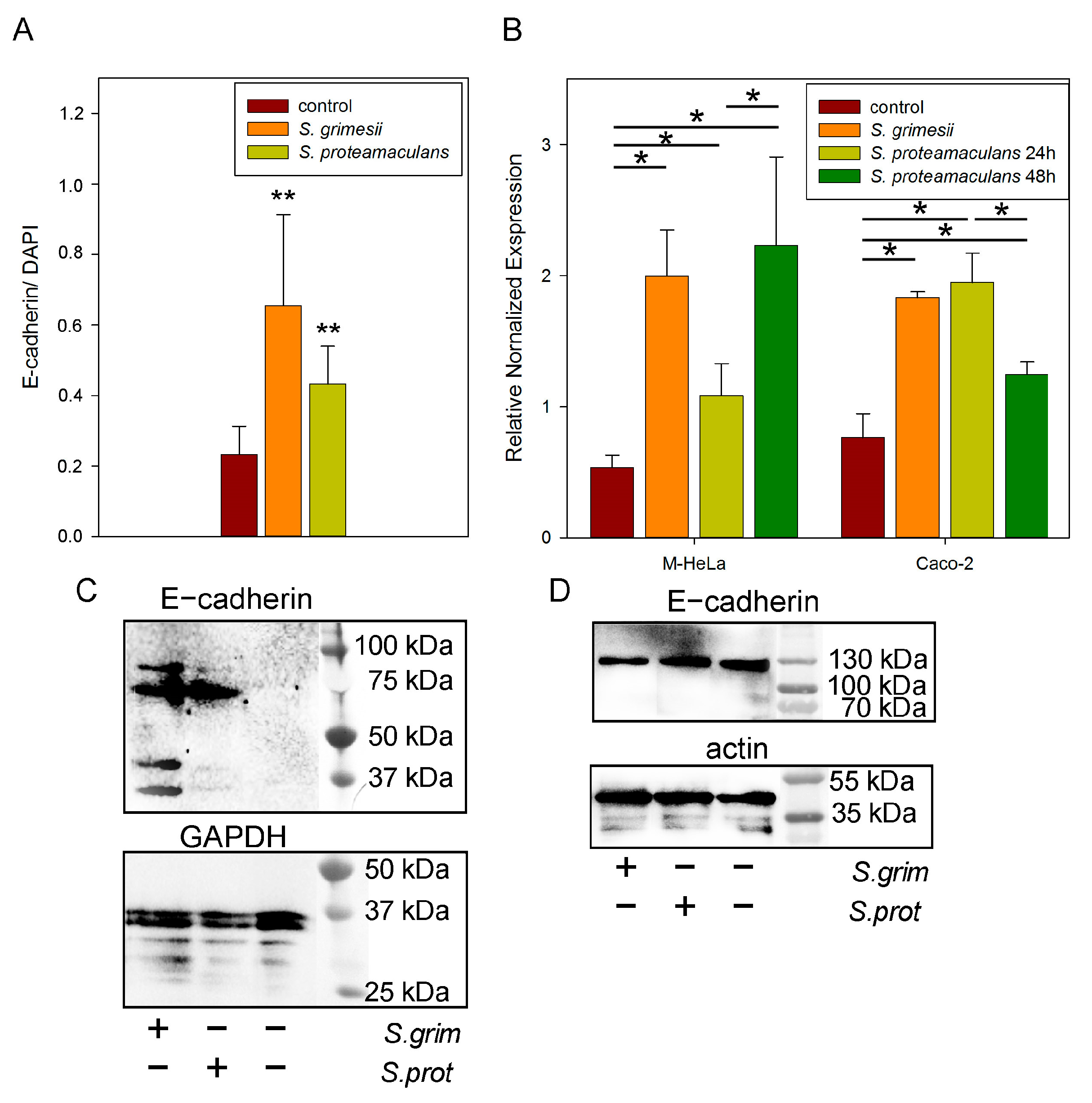
We have previously shown that infection with S. proteamaculans leads to an increase in the host cells’ expression of β1 integrin and EGF receptor involved in invasion [10]. Using real-time RT-PCR, here, we showed that infection with both bacteria strains increased the E-cadherin expression in the Caco-2 and M-Hela cells by 2.5 and 4 times, respectively (Figure 3B). At the same time, infection with S. proteamaculans at the early stationary phase of growth (24 h) of the HeLa cells and at the late stationary phase of growth (48 h) of the Caco-2 cells had a weaker effect on E-cadherin expression. Western blot analysis confirmed the accumulation of E-cadherin in response to bacterial infection only in the M-HeLa cells (Figure 3C,D). E-cadherin was only detected in the M-HeLa cells infected with Serratia. In the present experiment, E-cadherin accumulated not only in the fragments of 33 and 38 kDa but also with the formation of additional two fragments with a molecular weight of about 70 and 80 kDa. The 38 and 33 kDa fragments were found in the cells in smaller amounts after incubation with S. proteamaculans than after incubation with S. grimesii.
To confirm the involvement of E-cadherin in Serratia invasion, we used siRNA targeting E-cadherin. Transfection of the Caco-2 cells with siRNA reduced the intensity of the invasion of S. proteamaculans by 35% and of S. grimesii by 15% (Figure 4A). Thus, E-cadherin is involved in the invasion of Serratia into Caco-2 cells. On the other hand, transfection of the M-HeLa cells with siRNA reduced the intensity of the invasion of S. grimesii by 25% and increased the intensity of the invasion of S. proteamaculans by 5% (Figure 4A). Using real-time RT-PCR, we showed that transfection of the M-HeLa cells with siRNA targeting E-cadherin reduced the intensity of E-cadherin expression by 70% in the Caco-2 cells and by 35% in the M-HeLa cells (Figure 4B). On the other hand, after transfection of the cells with siRNA targeting E-cadherin, the growth medium was changed for 1–3 days, and then bacteria causing E-cadherin accumulation were added. Thus, the addition of bacteria may partially neutralize the transfection of cells with siRNA. According to the RT-PCR data, the addition of 1000 bacteria per cell to the siRNA-transfected cells increased the expression of E-cadherin to the level of expression in the control untransfected cells, and the addition of 10,000 bacteria per cell increased the expression of E-cadherin an additional 2-fold (Figure 4B).
E-cadherin in the M-HeLa cells accumulated in a cleaved form with the formation of fragments of about 80, 70, 38, and 33 kDa. Bacteria can induce E-cadherin cleavage both directly by bacterial proteases and by activating the host cell transmembrane metalloprotease ADAM10, which mediates the regulated shedding of the E-cadherin molecule in fibroblasts and keratinocytes [14]. ADAM10 can be activated by Ca2+ influx through host cell pores formed by pore-forming bacterial toxins, including the ShlA toxin from Serratia marcescens [15]. Therefore, we quantified Ca2+ accumulation in the eukaryotic cells at a multiplicity of infection (MOI) of 50 and 500 bacteria per cell. Our analysis showed that Ca2+ accumulated in cells during the two hours of incubation only when the infection intensity of S. grimesii increased to 500 bacteria per cell (Figure 5A). Ca2+ accumulated more intensively in response to S. grimesii infection compared to S. proteamaculans infection. It is possible that this was due to the fact that the bacteria S. grimesii divide during incubation, while the bacteria S. proteamaculans grow at a lower temperature and do not divide at 37 °C.
Previously, we have shown that only S. proteamaculans, but not S. grimesii, synthesizes the active ShlA toxin [16]. To quantify the toxin’s contribution to Ca2+ accumulation, we activated the ShlA toxin of S. proteamaculans using 2,2’-bipyridyl. The hemolytic activity of ShlA is dependent on the availability of iron [17], and iron limitation during bacterial growth in a medium with 2,2’-bipyridyl, which is an iron chelator, causes an increase in the hemolytic activity of ShlA [16,18]. However, infection with S. proteamaculans growing in an iron-depleted medium slowed rather than accelerated the accumulation of Ca2+ in the infected M-HeLa cells (Figure 5B). To test whether this effect was due to activation of the toxin ShlA, we evaluated the effect of 2,2’-bipyridyl on S. grimesii, which does not produce the active toxin ShlA [16]. Infection with S. grimesii growing in an iron-depleted medium also slowed down the accumulation of Ca2+ in the M-HeLa cells (Figure 5C). Thus, infection with S. grimesii and S. proteamaculans leads to the accumulation of Ca2+ in host cells by a mechanism independent of the pore-forming toxin ShlA.
The accumulation of Ca2+ activates ADAM10 sheddase in eukaryotic cells. Therefore, we evaluated the contribution of ADAM10 to the intensity of Serratia invasion. A quantitative microbiological invasion assay showed that the maximum intensity of Serratia invasion was achieved when 1000 bacteria per cell were infected. The 10-fold increase and decrease in the number of S. proteamaculans cells during infection reduced the intensity of invasion by 4 times. The 10-fold increase and decrease in the number of S. grimesii during infection reduced the intensity of invasion by 10 and 2 times, respectively. To quantify the effect of inhibitors on the sensitivity of the cells to bacteria, the number of intracellular bacteria was estimated as a percentage, taking the number of intracellular bacteria after incubation with control cells as 100%. We showed that when infected with 1000 and 10,000 bacteria per cell, the inhibitor of ADAM10 metalloprotease reduces the intensity of S. grimesii invasion. When the M-HeLa cells were infected with 100 S. grimesii bacteria per cell or with 100–10,000 S. proteamaculans bacteria per cell, which did not lead to Ca2+ accumulation in the 2 h of incubation, the ADAM10 inhibitor did not affect the invasion (Figure 6A). Thus, the ADAM10 inhibitor inhibits S. grimesii invasion only when Ca2+ accumulates in host cells upon their infection with bacteria.
The catalytic activity of sheddases triggers the extracellular release of a soluble E-cadherin (sE-cad) fragment of about 80 kDa from the cell surface. The soluble E-cadherin can have a role in EGFR signaling independent of traditional EGFR ligands. It can bind to EGFR and stimulate EGFR phosphorylation, downstream signaling, and proliferation [19,20]. Previously, we have shown that the treatment of M-HeLa cells with the EGFR inhibitor reduced the invasion of S. proteamaculans [10] but increased the infection with S. grimesii at an MOI of 100 by 1.5 times [21]. To determine whether the EGFR is involved in S. grimesii invasion at the level of 1000 and 10000 bacteria per cell, we used the selective EGFR inhibitor tyrphostin AG-1478 (Figure 6B). With this number of bacteria per cell during infection, the EGF receptor was involved in S. grimesii invasion. In addition, the quantitative effect on the intensity of the bacterial invasion of ADAM10 inhibition was similar to the effect of the inhibition of signal transduction from EGFR. Thus, soluble E-cadherin may promote S. grimesii invasion by playing a role in EGFR signaling (Figure 7).

3. Discussion

In the body, cell adhesion plays an important role in various processes, from cell differentiation to proliferation and morphogenesis. [22]. Cell-to-cell adhesion is mediated by surface receptors, which determine not only intercellular adhesion but also the barrier properties of the epithelium and endothelium. These membrane-anchored receptors consist of surface-exposed and intracellular domains that are associated with components of the cytoskeleton [23]. Cytoskeletal rearrangements are necessary for bacterial invasion [24]. Therefore, adhesion receptors are often targeted by pathogens to take over and exploit the host mechanism for adhesion and entry into the eukaryotic cell [23]. E-cadherin is one such protein that pathogens target for entry and survival inside host cells [5]. Many pathogens target E-cadherin early in pathogenesis, such as the bacterial surface protein internalin A (InlA) of Listeria monocytogenes [3,5]. The interaction of InlA with E-cadherin initially results in the bacterial adhesion to the host cell surface and then, by manipulating the E-cadherin/β-catenin system, activates downstream signaling pathways that trigger L. monocytogenes endocytosis [4]. In addition, binding of the bacterial proteins FadA of Fusobacterium nucleatum and CagA of Helicobacter pylori to E-cadherin results to the disruption of E-cadherin/β-catenin complexes and causes the translocation of β-catenin to the nucleus, where β-catenin activates target genes [25,26].
This work aimed at studying the role of E-cadherin in the mechanism of S. grimesii and S. proteamaculans invasion. Using real-time RT-PCR, it was shown that the E-cadherin gene expression increased in response to infection with Serratia. Confocal microscopy made it possible to evaluate the redistribution of E-cadherin as a result of incubation of Caco-2 cells with bacteria. It was shown that this receptor accumulates along the host cell perimeter in response to S. grimesii infection and in granules in response to S. proteamaculans infection. However, the confocal microscopy did not allow us to determine the distribution of E-cadherin in the M-HeLa cells. According to the Western blot analysis, E-cadherin was detected in the Caco-2 cells in a full-length form and in the M-HeLa cells in a truncated form only in response to incubation with bacteria. Transfection with siRNA targeting E-cadherin inhibited S. proteamaculans invasion into the Caco-2 cells by 35% but did not inhibit the invasion in M-HeLa cells. On the other hand, transfection with siRNA targeting E-cadherin inhibited S. grimesii invasion into both cell lines by 20%. Thus, full-length E-cadherin is involved in the invasion of S. proteamaculans more than in the invasion of S. grimesii, and truncated E-cadherin can only promote the invasion of S. grimesii.
Cleavage of intercellular junction proteins by secreted bacterial proteases is one of the mechanisms that facilitate bacterial entry into host cells. The serine protease HtrA of H. pylori, enteropathogenic Escherichia coli, Shigella flexneri, and Campylobacter jejuni, which is important for bacterial protein folding, promotes the bacterial entry by specifically cleaving cadherin, which leads to the destruction of the epithelial barrier [27]. In addition, bacteria can recruit host proteases such as ADAMs and MMPs (matrix metalloproteinase). ADAMs, a family of zinc-dependent transmembrane metalloproteases, are involved in the extracellular domain shedding of various membrane proteins. Sheddase ADAM10 cleaves E-cadherin, which affects the cell-to-cell adhesion, cell migration, and proliferation of epithelial cells [14]. Full-length E-cadherin is cleaved by metalloprotease near the transmembrane domain to form the 80 kDa N-terminal fragment (soluble E-cadherin) and the 38 kDa C-terminal fragment (CTF1), which can be further processed by γ-secretase-like activity into a 33 kDa soluble fragment (CTF2) [14]. ADAM10 is activated by Ca2+ influx in the host cells in particular due to the formation of pores in the cytoplasmic membrane [14]. The pore-forming delta toxin of Clostridium perfringens and alpha toxin of Staphylococcus aureus are capable of reducing the cell surface accumulation of E-cadherin by enhancing ADAM10 sheddase activity [28,29]. Similarly, the ShlA of S. marcescens and pore-forming toxin exolysin A (ExlA) of Pseudomonas aeruginosa can disrupt intercellular contacts of epithelial cells as a result of E-cadherin cleavage by Ca2+-activated ADAM10 [15].
Previously, we showed that S. proteamaculans bacteria synthesize the active ShlA toxin, while S. grimesii bacteria do not synthesize this toxin [16]. However, this work showed that, after 2 h of incubation with the bacteria, Ca2+ only accumulated in the cells infected with S. grimesii. The activation of the ShlA toxin reduced Ca2+ accumulation in the host cells upon infection with Serratia. Thus, S. grimesii and S. proteamaculans cause the ShlA-independent accumulation of Ca2+ in host cells, which can promote invasion. The increase in intracellular Ca2+ links receptor activation to downstream signaling pathways. Bacteria can induce an increase in free cytosolic Ca2+ in host cells, which is involved in signal transduction at various steps of bacterial infection [30]. During the infection of host cells with bacterial pathogens, among the wide variety of processes in which Ca2+ signaling is involved, the control of cytoskeletal reorganization and the expression of genes that lead to the accumulation and secretion of pro-inflammatory mediators is of particular importance [30]. The L. monocytogenes exotoxin (listeriolysin O) forms large pores across the host cell plasma membrane, causing a rapid influx of extracellular Ca2+. The Ca2+ influx leads to the activation of the small Rho-GTPase Rac1, which mediates the de novo assembly of the actin cytoskeleton required for the L. monocytogenes internalization [31].
Serratia-infection-induced Ca2+ influx can trigger ADAM10 activation, thereby leading to E-cadherin shedding. The cleavage of E-cadherin by sheddase results in the release of an extracellular soluble 80 kDa fragment of E-cadherin (sE-cad) from the cell surface. The sE-cad can bind to the surface of other cells with full-length E-cadherin, changing the cadherin-dependent cellular behavior [20]. It can have also a role in EGFR signaling independent of traditional EGFR ligands. The sE-cad can then bind to EGFR and stimulate EGFR phosphorylation, downstream signaling, and proliferation [19,20]. We showed that EGFR and sheddase ADAM10 are involved in S. grimesii invasion at an MOI of 1000 and 10,000. An addition, the quantitative effect on the intensity of bacterial invasion of ADAM10 inhibition is similar to the effect of the inhibition of signal transduction from EGFR. Apparently, as a result of infection with S. grimesii, Ca2+ accumulates in the host cells and may activate ADAM10 sheddase, which can promote invasion by cleaving E-cadherin and, as a result, triggering EGFR signaling. Thus, the invasion of S. proteamaculans can only be promoted by full-length E-cadherin, and the invasion of S. grimesii can be promoted by both full-length and truncated E-cadherin.

4. Materials and Methods

4.1. Cell Cultures, Bacterial Strains, and Growth Conditions

The cervical carcinoma M-HeLa, adenocarcinoma alveolar basal epithelial A549, and colorectal adenocarcinoma Caco-2 cell lines were obtained from the “Vertebrate cell culture collection” (Institute of Cytology, St. Petersburg, Russia) supported by the Ministry of Science and Higher Education of the Russian Federation (agreement ›075-15-2021-683). The M-HeLa cells were grown in MEM medium containing 1% nonessential amino acids (NEAAs) (Sigma-Aldrich, Munich, Germany) and 10% fetal bovine serum (Sigma-Aldrich, Munich, Germany). The A549 and Caco-2 cells were grown in DMEM medium contained 10% fetal bovine serum (Sigma-Aldrich, Munich, Germany).
S. proteamaculans strain 94 was isolated as described earlier [32]. S. grimesii strain 30063 was obtained from the German Collection of Microorganisms and Cell Cultures (DSMZ). S. proteamaculans and S. grimesii were grown as previously described [21].

4.2. siRNA Transfection

The expression of host cell proteins was inhibited using siRNA targeting E-cadherin (sc-35242) (Santa Cruz, Dallas, TX, USA). Transfection of siRNAs was performed using siRNA Transfection Reagent (sc-29528) as recommended by the manufacturer (Santa Cruz, Dallas, TX, USA). The RNA interference efficiency was controlled by Western blotting.

4.3. Quantitative Invasion Assay

Efficiency of invasion was evaluated by a quantitative invasion assay [33,34]. Cells forming a 50–70% monolayer were transfected with RNA or treated with inhibitors in DMEM for 30 min before adding bacteria. To inhibit the Rho/ROCK pathway, the cells were pretreated with 10 μM Y-27632 (Sigma-Aldrich, Munich, Germany). To inhibit the ADAM10 metalloprotease, the cells were pretreated with 20 μM GI 254023X (Santa Cruz, Dallas, TX, USA). To inhibit the EGFR, the cells were pretreated with 30 mkM tyrphostin AG-1478 (Sigma-Aldrich, Munich, Germany) for 1 h before adding bacteria. The host cells were infected at a ratio of 100, 1000, or 10,000 bacteria per cell, and the intensity of invasion was determined as previously described [21]. After co-cultivating the host cells and bacteria, the proportions of viable cells were measured after staining with trypan blue by counting in a Goryaev chamber. Cell viability in all experiments was at least 90%. The intensity of invasion was determined as the number of CFU normalized to the number of viable eukaryotic cells determined after incubation with bacteria. The results for each experiment were the average of an assay performed in triplicate and were independently repeated three times.

4.4. Western Blot Analysis

After incubation with Serratia, the amounts of the proteins in the cells were analyzed using Western blot analysis as described previously [21]. Antibodies against E-cadherin (ab15148) at a dilution of 1:500 (Abcam, Cambridge, UK) were used to stain the E-cadherin.

4.5. Fluorescence Microscopy

Cells were grown at 37 °C in an atmosphere of 5% CO2 on coverslips until a 70–80% monolayer was formed. If necessary, before the experiment, the cells were incubated with a selective inhibitor, i.e., 20 μM ADAM10 metalloprotease (GI 254023X), for 30 min. The bacteria S. grimesii and S. proteamaculans were grown in LB medium (Sigma-Aldrich, Munich, Germany) with aeration for 24 h at 37 °C and 30 °C, respectively. The bacterial suspension was centrifuged at 9600 g for 8 min. The pellet was resuspended in DMEM medium and added to the eukaryotic cells at a ratio of 10,000 bacteria per cell. The bacteria were deposited on the surface of the host cell by centrifugation for 5 min at 2000 rpm. The host cells and bacteria were co-cultivated at 37 °C in 5% CO2 for 2 h. The samples were stained and analyzed as previously described [10]. Antibodies against E-cadherin (ab15148) at a dilution of 1:100 (Abcam, Cambridge, UK) were used to stain the E-cadherin.

4.6. Real-Time RT-PCR

Total RNA was extracted from the cells using a Dia-M Extraction Kit according to the manufacturer’s instructions (Dia-M, Moscow, Russia). Gene expression was assessed using real-time PCR as described previously [21]. The gene-specific primer pairs (Evrogen, Moscow, Russia) designed using the BLAST-primer software and used for real-time PCR are listed in Table 1. Qualitative analysis prior to the real-time PCR confirmed that only one fragment with a molecular weight calculated using the BLAST software was synthesized from the cDNA template with the gene-specific primer pairs.

4.7. Quantitative Imaging Cytometry for Ca2+ Accumulation in Cells Analysis

The membranes of the eukaryotic cells were stained with a PKH26 red fluorescent fell linker kit (Sigma-Aldrich, Munich, Germany) according to the manufacturer’s instructions. After 2 washes with PBS, 5 × 106 M-HeLa cells were incubated with 1 mL of PKH26 for 5 min in the dark. The dye was inactivated by adding fetal bovine serum for 1 min. After washing with PBS, 25 × 104 cells were seeded per well in a 12-well plate. Cells were incubated for 2.5 h in a CO2 incubator to attach them to the plate. Ca2+ was stained with Fluo-4, AM (Invitrogen, Waltham, MA, USA), according to the manufacturer’s protocol. After 1 h of incubation in DMEM medium with the Fluo-4, the medium was changed to DMEM with 0.5 µg/mL Hoechst 33342 (Invitrogen, Waltham, MA, USA) for 30 min to stain the DNA. Either 500 or 50 bacteria per cell were added to the stained cells in fresh DMEM and pelleted by centrifugation for 5 min at 2000 rpm. For this, S. grimesii were grown in LB medium for 24 h at 37 °C and S. proteamaculans were grown in LB medium for 48 h at 30 °C in the absence or presence of 0.3 mM 2,2′-bipyridyl. Ca2+ accumulation in the host calls was analyzed by frame-by-frame imaging using a CQ1 confocal imaging cytometer (Yokogawa, Japan). Cell images were taken every 5 min for an 18 h period using a system of lasers with wavelengths of 405 (blue fluorescence), 488 (green fluorescence), and 561 nm (red fluorescence). The images were analyzed using the CQ1 software. Cells were identified by Hoechst 33342-stained nuclei, and their perimeter was determined by PKH26-stained membranes. Then, the mean intensity of the Fluo-4-stained Ca2+ per cell was determined in the obtained images.

4.8. Statistical Analysis

Each quantitative experiment was repeated at least three times. Significance testing in the comparisons was based on Student’s t-tests for pairs and analysis of variance (ANOVA) with the Excel Data Analysis Pack. A difference was considered significant at the p < 0.05 level.

Author Contributions

Conceptualization O.T.; methodology, O.T., Y.B. and E.L.; investigation, Y.B. and O.T.; formal analysis, O.T., Y.B. and E.L.; writing—original draft preparation O.T.; writing—review and editing, Y.B. and E.L. All authors have read and agreed to the published version of the manuscript.

Funding

This research was funded by the Ministry of Science and Higher Education of the Russian Federation (grant agreement no. 075-15-2020-773).

Data Availability Statement

Data available on request from the author.

Conflicts of Interest

The authors declare no conflict of interest.

References

  1. Steinberg, M.S.; McNutt, P.M. Cadherins and their connections: Adhesion junctions have broader functions. Curr. Opin. Cell Biol. 1999, 11, 554–560. [Google Scholar] [CrossRef]
  2. Van Roy, F.; Berx, G. The cell-cell adhesion molecule E-cadherin. Cell Mol. Life Sci. 2008, 65, 3756–3788. [Google Scholar] [CrossRef]
  3. Mengaud, J.; Ohayon, H.; Gounon, P.; Mege, R.M.; Cossart, P. E-cadherin is the receptor for internalin, a surface protein required for entry of L. monocytogenes into epithelial cells. Cell 1996, 84, 923–932. [Google Scholar] [CrossRef]
  4. Bonazzi, M.; Veiga, E.; Pizarro-Cerda, J.; Cossart, P. Successive post-translational modifications of E-cadherin are required for InlA-mediated internalization of Listeria monocytogenes. Cell Microbiol. 2008, 10, 2208–2222. [Google Scholar] [CrossRef]
  5. Dash, S.; Duraivelan, K.; Samanta, D. Cadherin-mediated host-pathogen interactions. Cell Microbiol. 2021, 23, e13316. [Google Scholar] [CrossRef]
  6. Bozhokina, E.; Vakhromova, E.; Gamaley, I.; Khaitlina, S. N-acetylcysteine increases susceptibility of HeLa cells to bacterial invasion. J. Cell Biochem. 2013, 114, 1568–1574. [Google Scholar] [CrossRef]
  7. Bozhokina, E.; Khaitlina, S.; Gamaley, I. Dihydrolipoic but not alpha-lipoic acid affects susceptibility of eukaryotic cells to bacterial invasion. Biochem. Biophys. Res. Commun. 2015, 460, 697–702. [Google Scholar] [CrossRef]
  8. Bozhokina, E.S.; Tsaplina, O.A.; Khaitlina, S.Y. The Opposite Effects of ROCK and Src Kinase Inhibitors on Susceptibility of Eukaryotic Cells to Invasion by Bacteria Serratia grimesii. Biochemistry 2019, 84, 663–671. [Google Scholar] [CrossRef]
  9. Proux-Gillardeaux, V.; Advedissian, T.; Perin, C.; Gelly, J.C.; Viguier, M.; Deshayes, F. Identification of a new regulation pathway of EGFR and E-cadherin dynamics. Sci. Rep. 2021, 11, 22705. [Google Scholar] [CrossRef]
  10. Tsaplina, O.; Bozhokina, E. Bacterial Outer Membrane Protein OmpX Regulates beta1 Integrin and Epidermal Growth Factor Receptor (EGFR) Involved in Invasion of M-HeLa Cells by Serratia proteamaculans. Int. J. Mol. Sci. 2021, 22, 13246. [Google Scholar] [CrossRef]
  11. Mahlen, S.D. Serratia infections: From military experiments to current practice. Clin. Microbiol. Rev. 2011, 24, 755–791. [Google Scholar] [CrossRef]
  12. Vessey, C.J.; Wilding, J.; Folarin, N.; Hirano, S.; Takeichi, M.; Soutter, P.; Stamp, G.W.; Pignatelli, M. Altered expression and function of E-cadherin in cervical intraepithelial neoplasia and invasive squamous cell carcinoma. J. Pathol. 1995, 176, 151–159. [Google Scholar] [CrossRef]
  13. Bruser, L.; Bogdan, S. Adherens Junctions on the Move-Membrane Trafficking of E-Cadherin. Cold Spring Harb. Perspect. Biol. 2017, 9, 29140. [Google Scholar] [CrossRef]
  14. Maretzky, T.; Reiss, K.; Ludwig, A.; Buchholz, J.; Scholz, F.; Proksch, E.; de Strooper, B.; Hartmann, D.; Saftig, P. ADAM10 mediates E-cadherin shedding and regulates epithelial cell-cell adhesion, migration, and beta-catenin translocation. Proc. Natl. Acad. Sci. USA 2005, 102, 9182–9187. [Google Scholar] [CrossRef]
  15. Reboud, E.; Bouillot, S.; Patot, S.; Beganton, B.; Attree, I.; Huber, P. Pseudomonas aeruginosa ExlA and Serratia marcescens ShlA trigger cadherin cleavage by promoting calcium influx and ADAM10 activation. PLoS Pathog. 2017, 13, e1006579. [Google Scholar] [CrossRef]
  16. Tsaplina, O.; Bozhokina, E.; Mardanova, A.; Khaitlina, S. Virulence factors contributing to invasive activities of Serratia grimesii and Serratia proteamaculans. Arch. Microbiol. 2015, 197, 481–488. [Google Scholar] [CrossRef]
  17. Hertle, R. The family of Serratia type pore forming toxins. Curr. Protein Pept. Sci. 2005, 6, 313–325. [Google Scholar] [CrossRef]
  18. Poole, K.; Braun, V. Influence of growth temperature and lipopolysaccharide on hemolytic activity of Serratia marcescens. J. Bacteriol. 1988, 170, 5146–5152. [Google Scholar] [CrossRef]
  19. Grabowska, M.M.; Sandhu, B.; Day, M.L. EGF promotes the shedding of soluble E-cadherin in an ADAM10-dependent manner in prostate epithelial cells. Cell Signal 2012, 24, 532–538. [Google Scholar] [CrossRef]
  20. Devaux, C.A.; Mezouar, S.; Mege, J.L. The E-Cadherin Cleavage Associated to Pathogenic Bacteria Infections Can Favor Bacterial Invasion and Transmigration, Dysregulation of the Immune Response and Cancer Induction in Humans. Front. Microbiol. 2019, 10, 2598. [Google Scholar] [CrossRef]
  21. Berson, Y.; Khaitlina, S.; Tsaplina, O. Involvement of Lipid Rafts in the Invasion of Opportunistic Bacteria Serratia into Eukaryotic Cells. Int. J. Mol. Sci. 2023, 24, 9029. [Google Scholar] [CrossRef]
  22. Saito, M.; Tucker, D.K.; Kohlhorst, D.; Niessen, C.M.; Kowalczyk, A.P. Classical and desmosomal cadherins at a glance. J. Cell Sci. 2012, 125, 2547–2552. [Google Scholar] [CrossRef]
  23. Cossart, P.; Roy, C.R. Manipulation of host membrane machinery by bacterial pathogens. Curr. Opin. Cell Biol. 2010, 22, 547–554. [Google Scholar] [CrossRef] [PubMed]
  24. Cossart, P.; Sansonetti, P.J. Bacterial invasion: The paradigms of enteroinvasive pathogens. Science 2004, 304, 242–248. [Google Scholar] [CrossRef] [PubMed]
  25. Rubinstein, M.R.; Wang, X.; Liu, W.; Hao, Y.; Cai, G.; Han, Y.W. Fusobacterium nucleatum promotes colorectal carcinogenesis by modulating E-cadherin/beta-catenin signaling via its FadA adhesin. Cell Host Microbe 2013, 14, 195–206. [Google Scholar] [CrossRef]
  26. Murata-Kamiya, N.; Kurashima, Y.; Teishikata, Y.; Yamahashi, Y.; Saito, Y.; Higashi, H.; Aburatani, H.; Akiyama, T.; Peek, R.M., Jr.; Azuma, T.; et al. Helicobacter pylori CagA interacts with E-cadherin and deregulates the beta-catenin signal that promotes intestinal transdifferentiation in gastric epithelial cells. Oncogene 2007, 26, 4617–4626. [Google Scholar] [CrossRef] [PubMed]
  27. Hoy, B.; Geppert, T.; Boehm, M.; Reisen, F.; Plattner, P.; Gadermaier, G.; Sewald, N.; Ferreira, F.; Briza, P.; Schneider, G.; et al. Distinct roles of secreted HtrA proteases from gram-negative pathogens in cleaving the junctional protein and tumor suppressor E-cadherin. J. Biol. Chem. 2012, 287, 10115–10120. [Google Scholar] [CrossRef] [PubMed]
  28. Seike, S.; Takehara, M.; Takagishi, T.; Miyamoto, K.; Kobayashi, K.; Nagahama, M. Delta-toxin from Clostridium perfringens perturbs intestinal epithelial barrier function in Caco-2 cell monolayers. Biochim. Biophys. Acta Biomembr. 2018, 1860, 428–433. [Google Scholar] [CrossRef] [PubMed]
  29. Inoshima, I.; Inoshima, N.; Wilke, G.A.; Powers, M.E.; Frank, K.M.; Wang, Y.; Bubeck Wardenburg, J. A Staphylococcus aureus pore-forming toxin subverts the activity of ADAM10 to cause lethal infection in mice. Nat. Med. 2011, 17, 1310–1314. [Google Scholar] [CrossRef]
  30. TranVan Nhieu, G.; Clair, C.; Grompone, G.; Sansonetti, P. Calcium signalling during cell interactions with bacterial pathogens. Biol. Cell 2004, 96, 93–101. [Google Scholar] [CrossRef]
  31. Lam, J.G.T.; Vadia, S.; Pathak-Sharma, S.; McLaughlin, E.; Zhang, X.; Swanson, J.; Seveau, S. Host cell perforation by listeriolysin O (LLO) activates a Ca(2+)-dependent cPKC/Rac1/Arp2/3 signaling pathway that promotes Listeria monocytogenes internalization independently of membrane resealing. Mol. Biol. Cell 2018, 29, 270–284. [Google Scholar] [CrossRef] [PubMed]
  32. Demidyuk, I.V.; Kalashnikov, A.E.; Gromova, T.Y.; Gasanov, E.V.; Safina, D.R.; Zabolotskaya, M.V.; Rudenskaya, G.N.; Kostrov, S.V. Cloning, sequencing, expression, and characterization of protealysin, a novel neutral proteinase from Serratia proteamaculans representing a new group of thermolysin-like proteases with short N-terminal region of precursor. Protein Expr. Purif. 2006, 47, 551–561. [Google Scholar] [CrossRef]
  33. Prouty, A.M.; Gunn, J.S. Salmonella enterica serovar typhimurium invasion is repressed in the presence of bile. Infect. Immun. 2000, 68, 6763–6769. [Google Scholar] [CrossRef] [PubMed]
  34. Tsaplina, O.; Demidyuk, I.; Artamonova, T.; Khodorkovsky, M.; Khaitlina, S. Cleavage of the outer membrane protein OmpX by protealysin regulates Serratia proteamaculans invasion. FEBS Lett. 2020, 594, 3095–3107. [Google Scholar] [CrossRef] [PubMed]
Figure 1. (A) The effect of pre-incubation of A549 and M-HeLa cells with ROCK inhibitor (10 µM Y-27632) for 30 min at 37 °C on the invasion intensity of S. proteamaculans after 48 h of growth. Control—intensity of invasion into untreated cells. The number of intracellular bacteria was estimated as a percentage, taking the number of intracellular bacteria in control samples as 100%. Values are expressed as mean S.D. (error bars). A difference to the control was considered significant at the * p < 0.05 level. (B) Total E-cadherin and internal control glyceraldehyde 3-phosphate dehydrogenase (GAPDH) in A549 and M-HeLa cells before and after 2 h of incubation with S. proteamaculans.
Figure 1. (A) The effect of pre-incubation of A549 and M-HeLa cells with ROCK inhibitor (10 µM Y-27632) for 30 min at 37 °C on the invasion intensity of S. proteamaculans after 48 h of growth. Control—intensity of invasion into untreated cells. The number of intracellular bacteria was estimated as a percentage, taking the number of intracellular bacteria in control samples as 100%. Values are expressed as mean S.D. (error bars). A difference to the control was considered significant at the * p < 0.05 level. (B) Total E-cadherin and internal control glyceraldehyde 3-phosphate dehydrogenase (GAPDH) in A549 and M-HeLa cells before and after 2 h of incubation with S. proteamaculans.
Ijms 24 17075 g001
Figure 2. Distribution of E-cadherin in Caco-2 cells as a result of S. grimesii and S. proteamaculans invasion. Cells were incubated with bacteria for 2 h after bacteria sedimentation by centrifugation. Control—uninfected Caco-2 cells. Cytoskeleton was stained with rhodamine-phalloidin; E-cadherin was stained with antibodies; DNA was stained with DAPI. Scale bar: 30 μm.
Figure 2. Distribution of E-cadherin in Caco-2 cells as a result of S. grimesii and S. proteamaculans invasion. Cells were incubated with bacteria for 2 h after bacteria sedimentation by centrifugation. Control—uninfected Caco-2 cells. Cytoskeleton was stained with rhodamine-phalloidin; E-cadherin was stained with antibodies; DNA was stained with DAPI. Scale bar: 30 μm.
Ijms 24 17075 g002
Figure 3. E-cadherin in Serratia invasion. (A). Effect of bacterial infection on E-cadherin in the host cell. The mean fluorescence intensity of E-cadherin normalized to the mean fluorescence intensity of DAPI estimated with ImageJ on 6–9 images obtained using confocal microscopy (Figure 2 shows an example). Values are expressed as mean S.D. (error bars). A difference to the control was considered significant at the ** p < 0.01 level. (B). Effect of bacterial infection on E-cadherin expression in the host cell. Using real-time RT-PCR, E-cadherin expression was determined after 2 h of incubation with S. grimesii and S. proteamaculans after 24 and 48 h of growth. Control—uninfected M-HeLa and Caco-2 cells. GADPH and β -actin served as an internal control. Values are expressed as mean S.D. (error bars). A difference was considered significant at the * p < 0.05 level. (C). The total amount of E-cadherin and internal control GAPDH in M-HeLa cells before and after infection with S. grimesii and S. proteamaculans. Before the experiment, bacteria were grown for 48 h. (D). The total amount of E-cadherin and internal control actin in Caco-2 cells before and after infection with S. grimesii and S. proteamaculans. Before the experiment, bacteria were grown for 24 h.
Figure 3. E-cadherin in Serratia invasion. (A). Effect of bacterial infection on E-cadherin in the host cell. The mean fluorescence intensity of E-cadherin normalized to the mean fluorescence intensity of DAPI estimated with ImageJ on 6–9 images obtained using confocal microscopy (Figure 2 shows an example). Values are expressed as mean S.D. (error bars). A difference to the control was considered significant at the ** p < 0.01 level. (B). Effect of bacterial infection on E-cadherin expression in the host cell. Using real-time RT-PCR, E-cadherin expression was determined after 2 h of incubation with S. grimesii and S. proteamaculans after 24 and 48 h of growth. Control—uninfected M-HeLa and Caco-2 cells. GADPH and β -actin served as an internal control. Values are expressed as mean S.D. (error bars). A difference was considered significant at the * p < 0.05 level. (C). The total amount of E-cadherin and internal control GAPDH in M-HeLa cells before and after infection with S. grimesii and S. proteamaculans. Before the experiment, bacteria were grown for 48 h. (D). The total amount of E-cadherin and internal control actin in Caco-2 cells before and after infection with S. grimesii and S. proteamaculans. Before the experiment, bacteria were grown for 24 h.
Ijms 24 17075 g003
Figure 4. Effect of transfection of eukaryotic cells with siRNA targeting E-cadherin on cell sensitivity to S. grimesii and S. proteamaculans invasion. (A). Effect of transfection of M-HeLa and Caco-2 cells with siRNA targeting E-cadherin on cell sensitivity to S. grimesii and S. proteamaculans invasion. Before the experiment, bacteria were grown for 24 h. Control—intensity of invasion into cells transfected with siRNA containing scrambled nucleotide sequence. The number of intracellular bacteria was estimated as a percentage, taking the number of intracellular bacteria in control samples as 100%. Values are expressed as mean S.D. (error bars). A difference to the control was considered significant at the * p < 0.05 level. (B). Effect of bacterial infection on E-cadherin expression in the host cell transfected with siRNA targeting E-cadherin. Using real-time RT-PCR, E-cadherin expression was determined after 2 h of incubation with S. grimesii and S. proteamaculans after 24 h of growth. Control—uninfected cells transfected with siRNA containing scrambled nucleotide sequence. GADPH and β -actin served as an internal control. Values are expressed as mean S.D. (error bars). A difference was considered significant at the * p < 0.05 level.
Figure 4. Effect of transfection of eukaryotic cells with siRNA targeting E-cadherin on cell sensitivity to S. grimesii and S. proteamaculans invasion. (A). Effect of transfection of M-HeLa and Caco-2 cells with siRNA targeting E-cadherin on cell sensitivity to S. grimesii and S. proteamaculans invasion. Before the experiment, bacteria were grown for 24 h. Control—intensity of invasion into cells transfected with siRNA containing scrambled nucleotide sequence. The number of intracellular bacteria was estimated as a percentage, taking the number of intracellular bacteria in control samples as 100%. Values are expressed as mean S.D. (error bars). A difference to the control was considered significant at the * p < 0.05 level. (B). Effect of bacterial infection on E-cadherin expression in the host cell transfected with siRNA targeting E-cadherin. Using real-time RT-PCR, E-cadherin expression was determined after 2 h of incubation with S. grimesii and S. proteamaculans after 24 h of growth. Control—uninfected cells transfected with siRNA containing scrambled nucleotide sequence. GADPH and β -actin served as an internal control. Values are expressed as mean S.D. (error bars). A difference was considered significant at the * p < 0.05 level.
Ijms 24 17075 g004
Figure 5. Effect of bacterial infection on Ca2+ accumulation in the host cells. Using a CQ1 confocal image cytometer Yokogawa, the mean intensity of Fluo-4-stained Ca2+ in the cell was quantified. Effect of infection with S. grimesii and S. proteamaculans at an MOI of 50 or 500 (A). Effect of infection with S. proteamaculans (B) and S. grimesii (C) growing in the absence or presence of 0.3 mM 2,2′-bipyridyl at an MOI of 50 or 500. Before the experiment, S. grimesii and S. proteamaculans were grown for 24 and 48 h, respectively. Control—uninfected M-HeLa cells.
Figure 5. Effect of bacterial infection on Ca2+ accumulation in the host cells. Using a CQ1 confocal image cytometer Yokogawa, the mean intensity of Fluo-4-stained Ca2+ in the cell was quantified. Effect of infection with S. grimesii and S. proteamaculans at an MOI of 50 or 500 (A). Effect of infection with S. proteamaculans (B) and S. grimesii (C) growing in the absence or presence of 0.3 mM 2,2′-bipyridyl at an MOI of 50 or 500. Before the experiment, S. grimesii and S. proteamaculans were grown for 24 and 48 h, respectively. Control—uninfected M-HeLa cells.
Ijms 24 17075 g005
Figure 6. The effect of pre-incubation of M-HeLa cells with inhibitors on the invasion intensity of Serratia. (A). The effect of pre-incubation of M-HeLa cells with inhibitor of ADAM10 metalloprotease (20 µM GI 254023X) for 30 min on the invasion intensity of S. grimesii and S. proteamaculans after 24 h of growth. Control—intensity of invasion into untreated cells. The number of intracellular bacteria was estimated as a percentage, taking the number of intracellular bacteria in control samples as 100%. Values are expressed as mean S.D. (error bars). A difference to the control was considered significant at the * p < 0.05 level. (B). The effect of pre-incubation of M-HeLa cells with inhibitor of EFGR (30 µM tyrphostin AG-1478) on the invasion intensity of S. grimesii. Control—intensity of invasion into untreated cells. The number of intracellular bacteria was estimated as a percentage, taking the number of intracellular bacteria in control samples as 100%. Values are expressed as mean S.D. (error bars). A difference to the control was considered significant at the * p < 0.05 level.
Figure 6. The effect of pre-incubation of M-HeLa cells with inhibitors on the invasion intensity of Serratia. (A). The effect of pre-incubation of M-HeLa cells with inhibitor of ADAM10 metalloprotease (20 µM GI 254023X) for 30 min on the invasion intensity of S. grimesii and S. proteamaculans after 24 h of growth. Control—intensity of invasion into untreated cells. The number of intracellular bacteria was estimated as a percentage, taking the number of intracellular bacteria in control samples as 100%. Values are expressed as mean S.D. (error bars). A difference to the control was considered significant at the * p < 0.05 level. (B). The effect of pre-incubation of M-HeLa cells with inhibitor of EFGR (30 µM tyrphostin AG-1478) on the invasion intensity of S. grimesii. Control—intensity of invasion into untreated cells. The number of intracellular bacteria was estimated as a percentage, taking the number of intracellular bacteria in control samples as 100%. Values are expressed as mean S.D. (error bars). A difference to the control was considered significant at the * p < 0.05 level.
Ijms 24 17075 g006
Figure 7. By inducing Ca2+ influx, S. grimesii infection may trigger ADAM10 activation, thereby leading to E-cadherin shedding. Cleavage of E-cadherin by sheddase results in the release of an extracellular soluble 80 kDa fragment of E-cadherin (sE-cad) from the cell surface [14]. The sE-cad can bind to EGFR and stimulate EGFR phosphorylation (p-EGFR) [19,20].
Figure 7. By inducing Ca2+ influx, S. grimesii infection may trigger ADAM10 activation, thereby leading to E-cadherin shedding. Cleavage of E-cadherin by sheddase results in the release of an extracellular soluble 80 kDa fragment of E-cadherin (sE-cad) from the cell surface [14]. The sE-cad can bind to EGFR and stimulate EGFR phosphorylation (p-EGFR) [19,20].
Ijms 24 17075 g007
Table 1. Gene-specific primer pairs.
Table 1. Gene-specific primer pairs.
Target GenePrimer Sequences
E-cadherinForward 5′-ATGCTGATGCCCCCAATACC-3′
Reverse 5′-GGGGGCTTCATTCACATCCA-3′
β-actinForward 5′-AATCTGGCACCACACCTTCTACA-3′
Reverse 5′-GACGTAGCACAGCTTCTCGTTA-3′
GADPHForward 5′-GGCATGGACTGTGGTCATGAG-3′
Reverse 5′-TGCACCACCAACTGCTTAGC-3′
Disclaimer/Publisher’s Note: The statements, opinions and data contained in all publications are solely those of the individual author(s) and contributor(s) and not of MDPI and/or the editor(s). MDPI and/or the editor(s) disclaim responsibility for any injury to people or property resulting from any ideas, methods, instructions or products referred to in the content.

Share and Cite

MDPI and ACS Style

Tsaplina, O.; Lomert, E.; Berson, Y. Host-Cell-Dependent Roles of E-Cadherin in Serratia Invasion. Int. J. Mol. Sci. 2023, 24, 17075. https://doi.org/10.3390/ijms242317075

AMA Style

Tsaplina O, Lomert E, Berson Y. Host-Cell-Dependent Roles of E-Cadherin in Serratia Invasion. International Journal of Molecular Sciences. 2023; 24(23):17075. https://doi.org/10.3390/ijms242317075

Chicago/Turabian Style

Tsaplina, Olga, Ekaterina Lomert, and Yuliya Berson. 2023. "Host-Cell-Dependent Roles of E-Cadherin in Serratia Invasion" International Journal of Molecular Sciences 24, no. 23: 17075. https://doi.org/10.3390/ijms242317075

APA Style

Tsaplina, O., Lomert, E., & Berson, Y. (2023). Host-Cell-Dependent Roles of E-Cadherin in Serratia Invasion. International Journal of Molecular Sciences, 24(23), 17075. https://doi.org/10.3390/ijms242317075

Note that from the first issue of 2016, this journal uses article numbers instead of page numbers. See further details here.

Article Metrics

Back to TopTop