Reprimo (RPRM) as a Potential Preventive and Therapeutic Target for Radiation-Induced Brain Injury via Multiple Mechanisms
Abstract
:1. Introduction
2. Results
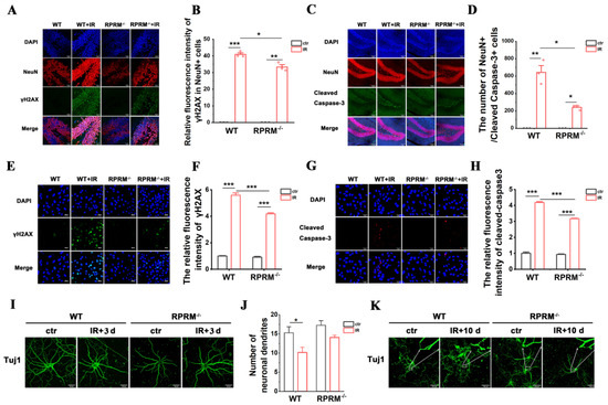
2.1. RPRM Knockout Mitigates Radiation-Induced Acute Hippocampal DNA Damage and Apoptosis
2.2. RPRM Knockout Ameliorates Radiation-Induced Cognitive Impairment
2.3. RPRM Knockout Attenuates Radiation-Induced Neurogenesis Inhibition
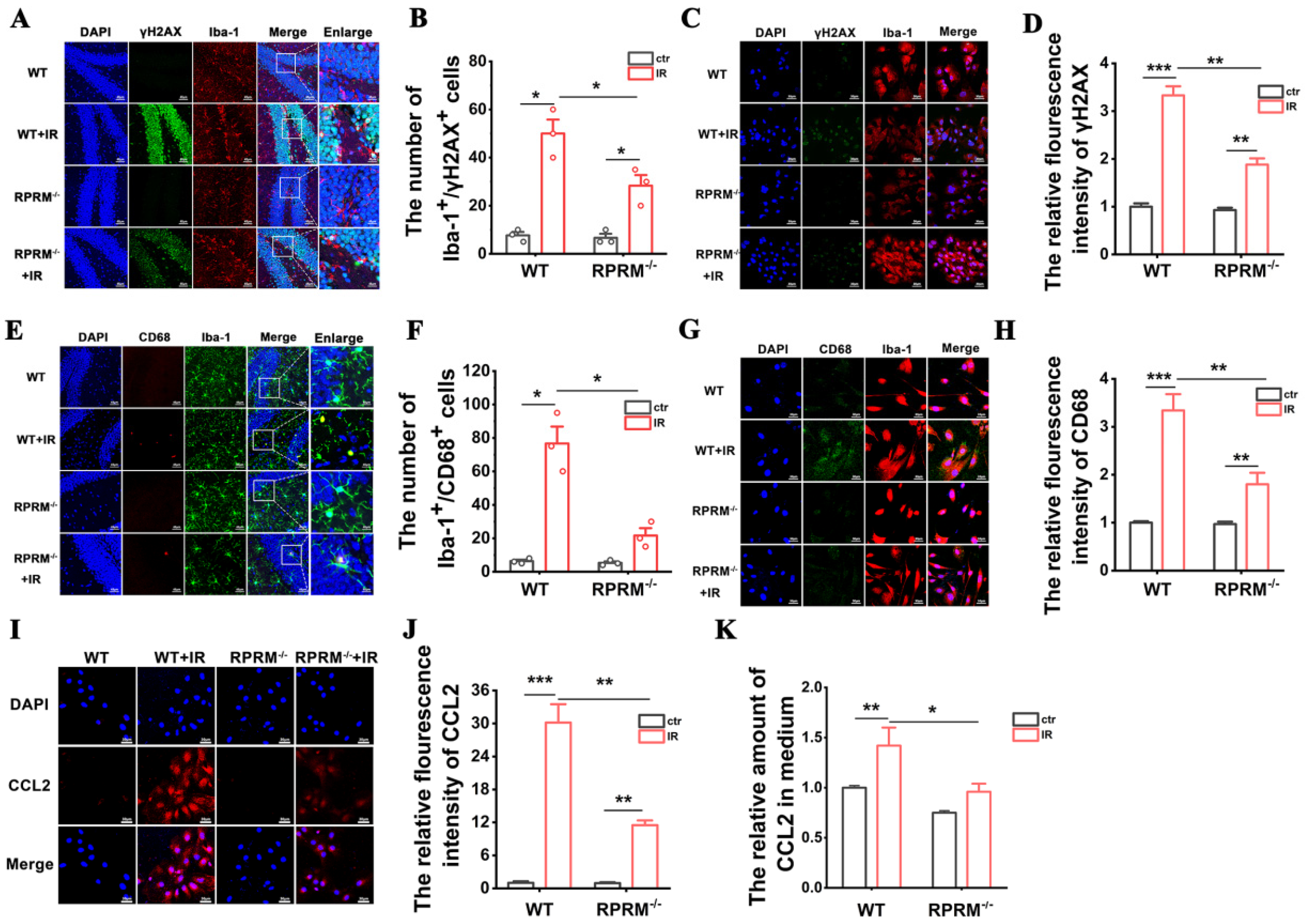
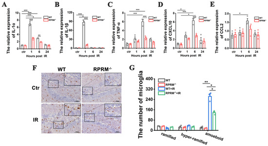
2.4. RPRM Knockout Diminishes Radiation-Induced Neuroinflammation
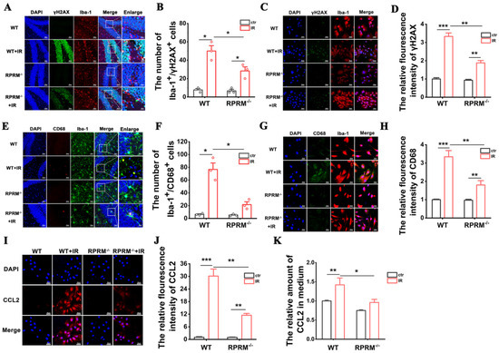
2.5. RPRM Knockout Protects Microglia against Radiation-Induced Damage and Attenuates Their Activation Both In Vivo and In Vitro
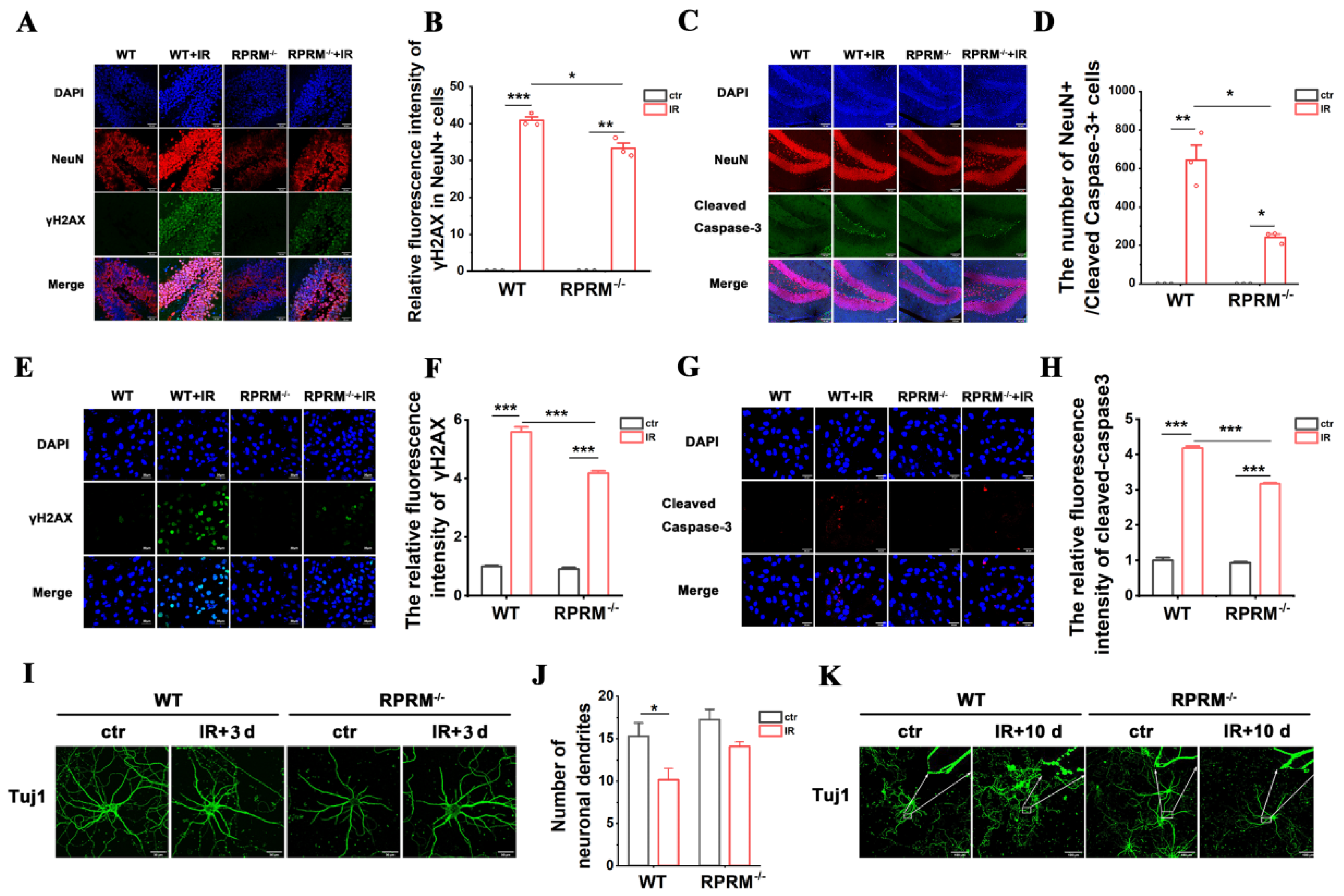
2.6. RPRM Knockout Protects Neurons against Radiation-Induced Damage Both In Vivo and In Vitro
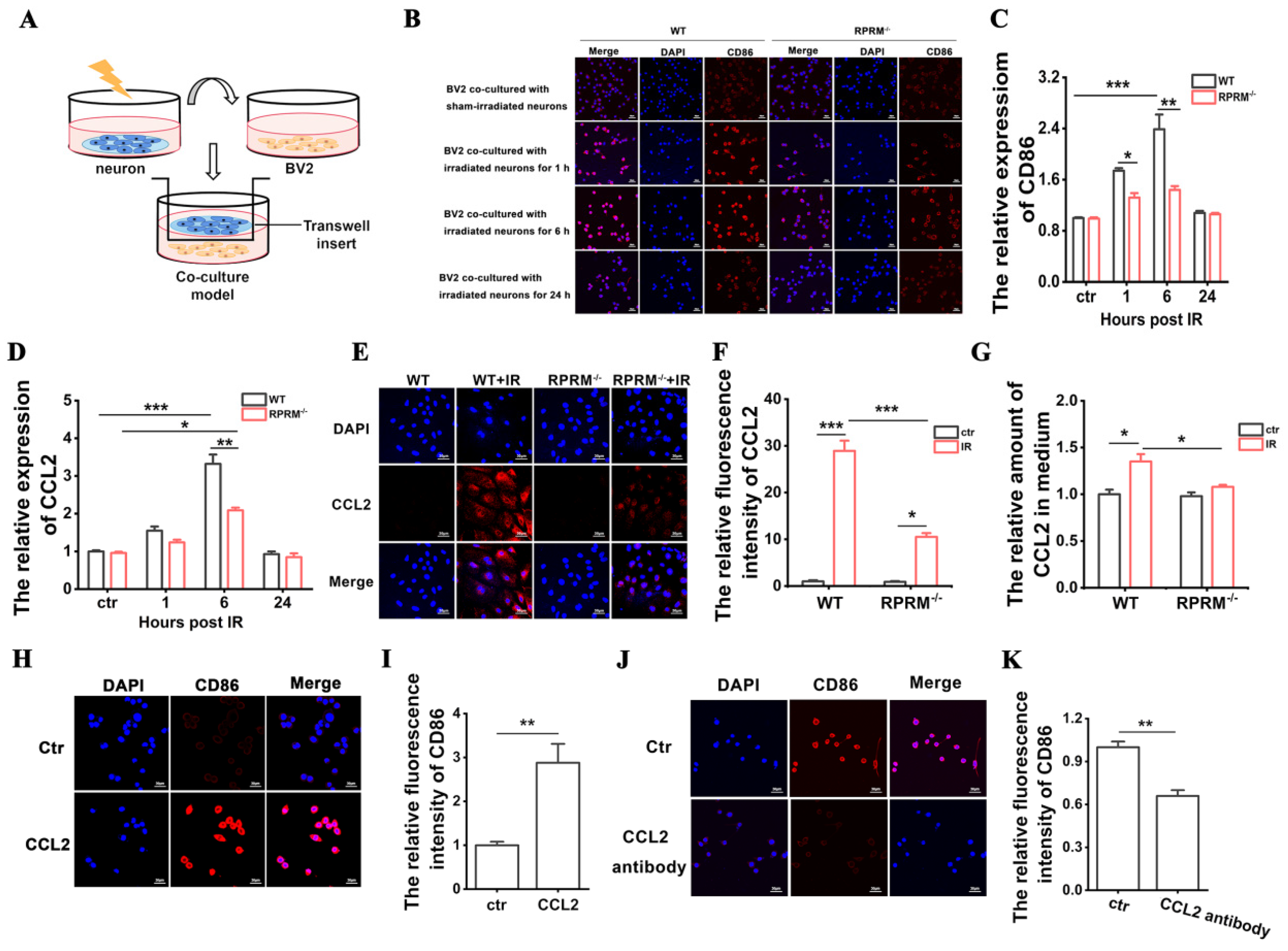
2.7. RPRM Knockout Diminishes the Activation of BV2 Cells Caused by Irradiated Primary Neurons, Which Involves Paracrine CCL2
3. Discussion
4. Methods and Materials
4.1. Animal Model and Irradiation
4.2. Cell Culture
4.3. Cell Irradiation and Co-Culture System
4.4. Western Blotting
4.5. Immunohistochemistry
4.6. BrdU Incorporation
4.7. Immunofluorescence Microscopy
4.8. Enzyme-Linked Immunosorbent Assay (ELISA)
4.9. Quantitative Real-Time Polymerase Chain Reaction (qRT-PCR)
4.10. Open Field Test (OF) and Morris Water Maze (MWM)
4.11. Statistical Analysis
5. Conclusions
Supplementary Materials
Author Contributions
Funding
Institutional Review Board Statement
Informed Consent Statement
Data Availability Statement
Conflicts of Interest
References
- Balentova, S.; Adamkov, M. Molecular, cellular and functional effects of radiation-induced brain injury: A review. Int. J. Mol. Sci. 2015, 16, 27796–27815. [Google Scholar] [CrossRef] [PubMed]
- Brown, P.D.; Pugh, S.; Laack, N.N.; Wefel, J.S.; Khuntia, D.; Meyers, C.; Choucair, A.; Fox, S.; Suh, J.H.; Roberge, D.; et al. Memantine for the prevention of cognitive dysfunction in patients receiving whole-brain radiotherapy: A randomized, double-blind, placebo-controlled trial. Neuro-Oncology 2013, 15, 1429–1437. [Google Scholar] [CrossRef]
- Greene-Schloesser, D.; Robbins, M.E. Radiation-induced cognitive impairment–from bench to bedside. Neuro-Oncology 2012, 14 (Suppl. S4), iv37–iv44. [Google Scholar] [CrossRef] [PubMed]
- Greene-Schloesser, D.; Moore, E.; Robbins, M.E. Molecular pathways: Radiation-induced cognitive impairment. Clin. Cancer Res. 2013, 19, 2294–2300. [Google Scholar] [CrossRef] [PubMed]
- Burns, T.C.; Awad, A.J.; Li, M.D.; Grant, G.A. Radiation-induced brain injury: Low-hanging fruit for neuroregeneration. Neurosurg. Focus 2016, 40, E3. [Google Scholar] [CrossRef]
- Gondi, V.; Pugh, S.L.; Tome, W.A.; Caine, C.; Corn, B.; Kanner, A.; Rowley, H.; Kundapur, V.; DeNittis, A.; Greenspoon, J.N.; et al. Preservation of memory with conformal avoidance of the hippocampal neural stem-cell compartment during whole-brain radiotherapy for brain metastases (RTOG0933): A phase II multi-institutional trial. J. Clin. Oncol. 2014, 32, 3810–3816. [Google Scholar] [CrossRef]
- Caine, C.; Deshmukh, S.; Gondi, V.; Mehta, M.; Tomé, W.; Corn, B.W.; Kanner, A.; Rowley, H.; Kundapur, V.; DeNittis, A.; et al. CogState computerized memory tests in patients with brain metastases: Secondary endpoint results of NRG Oncology RTOG 0933. J. Neurooncol. 2016, 126, 327–336. [Google Scholar] [CrossRef]
- Oh, S.B.; Park, H.R.; Jang, Y.J.; Choi, S.Y.; Son, T.G.; Lee, J. Baicalein attenuates impaired hippocampal neurogenesis and the neurocognitive deficits induced by γ-ray radiation. Br. J. Pharmacol. 2013, 168, 421–431. [Google Scholar] [CrossRef]
- Zanni, G.; Goto, S.; Fragopoulou, A.F.; Gaudenzi, G.; Naidoo, V.; Di Martino, E.; Levy, G.; Dominguez, C.A.; Dethlefsen, O.; Cedazo-Minguez, A.; et al. Lithium treatment reverses irradiation-induced changes in rodent neural progenitors and rescues cognition. Mol. Psychiatry 2021, 26, 322–340. [Google Scholar] [CrossRef]
- Acharya, M.M.; Christie, L.A.; Lan, M.L.; Giedzinski, E.; Fike, J.R.; Rosi, S.; Limoli, C.L. Human neural stem cell transplantation ameliorates radiation-induced cognitive dysfunction. Cancer Res. 2011, 71, 4834–4845. [Google Scholar] [CrossRef]
- Baulch, J.E.; Acharya, M.M.; Allen, B.D.; Ru, N.; Chmielewski, N.N.; Martirosian, V.; Giedzinski, E.; Syage, A.; Park, A.L.; Benke, S.N.; et al. Cranial grafting of stem cell-derived microvesicles improves cognition and reduces neuropathology in the irradiated brain. Proc. Natl. Acad. Sci. USA 2016, 113, 4836–4841. [Google Scholar] [CrossRef] [PubMed]
- Smith, S.M.; Giedzinski, E.; Angulo, M.C.; Lui, T.; Lu, C.; Park, A.L.; Tang, S.; Martirosian, V.; Ru, N.; Chmielewski, N.N.; et al. Functional equivalence of stem cell and stem cell-derived extracellular vesicle transplantation to repair the irradiated brain. Stem Cells Transl. Med. 2020, 9, 93–105. [Google Scholar] [CrossRef]
- Kale, A.; Piskin, Ö.; Bas, Y.; Aydin, B.G.; Can, M.; Elmas, Ö.; Büyükuysal, Ç. Neuroprotective effects of Quercetin on radiation-induced brain injury in rats. J. Radiat. Res. 2018, 59, 404–410. [Google Scholar] [CrossRef] [PubMed]
- Robbins, M.E.; Zhao, W.; Garcia-Espinosa, M.A.; Diz, D.I. Renin-angiotensin system blockers and modulation of radiation-induced brain injury. Curr. Drug Targets 2010, 11, 1413–1422. [Google Scholar] [CrossRef] [PubMed]
- Lee, T.C.; Greene-Schloesser, D.; Payne, V.; Diz, D.I.; Hsu, F.C.; Kooshki, M.; Mustafa, R.; Riddle, D.R.; Zhao, W.; Chan, M.D.; et al. Chronic administration of the angiotensin-converting enzyme inhibitor, ramipril, prevents fractionated whole-brain irradiation-induced perirhinal cortex-dependent cognitive impairment. Radiat. Res. 2012, 178, 46–56. [Google Scholar] [CrossRef] [PubMed]
- Turnquist, C.; Harris, B.T.; Harris, C.C. Radiation-induced brain injury: Current concepts and therapeutic strategies targeting neuroinflammation. Neurooncol. Adv. 2020, 2, vdaa057. [Google Scholar] [CrossRef] [PubMed]
- Ohki, R.; Nemoto, J.; Murasawa, H.; Oda, E.; Inazawa, J.; Tanaka, N.; Taniguchi, T. Reprimo, a new candidate mediator of the p53-mediated cell cycle arrest at the G2 phase. J. Biol. Chem. 2000, 275, 22627–22630. [Google Scholar] [CrossRef]
- Xu, M.; Knox, A.J.; Michaelis, K.A.; Kiseljak-Vassiliades, K.; Kleinschmidt-DeMasters, B.K.; Lillehei, K.O.; Wierman, M.E. Reprimo (RPRM) is a novel tumor suppressor in pituitary tumors and regulates survival, proliferation, and tumorigenicity. Endocrinology 2012, 153, 2963–2973. [Google Scholar] [CrossRef]
- Ooki, A.; Yamashita, K.; Yamaguchi, K.; Mondal, A.; Nishimiya, H.; Watanabe, M. DNA damage-inducible gene, reprimo functions as a tumor suppressor and is suppressed by promoter methylation in gastric cancer. Mol. Cancer Res. 2013, 11, 1362–1374. [Google Scholar] [CrossRef]
- Amigo, J.D.; Opazo, J.C.; Jorquera, R.; Wichmann, I.A.; Garcia-Bloj, B.A.; Alarcon, M.A.; Owen, G.I.; Corvalán, A.H. The Reprimo gene family: A novel gene lineage in gastric cancer with tumor suppressive properties. Int. J. Mol. Sci. 2018, 19, 1862. [Google Scholar] [CrossRef]
- Figueroa, R.J.; Carrasco-Avino, G.; Wichmann, I.A.; Lange, M.; Owen, G.I.; Siekmann, A.F.; Corvalán, A.H.; Opazo, J.C.; Amigo, J.D. Reprimo tissue-specific expression pattern is conserved between zebrafish and human. PLoS ONE 2017, 12, e0178274. [Google Scholar] [CrossRef] [PubMed]
- Zhang, Y.; Ou, G.; Ye, Z.; Zhou, Z.; Cao, Q.; Li, M.; Wang, J.; Cao, J.; Yang, H. RPRM negatively regulates ATM levels through its nuclear translocation on irradiation mediated by CDK4/6 and IPO11. iScience 2022, 25, 105115. [Google Scholar] [CrossRef]
- Li, Z.; Zhou, Z.; Tian, S.; Zhang, K.; An, G.; Zhang, Y.; Ma, R.; Sheng, B.; Wang, T.; Yang, H.; et al. RPRM deletion preserves hematopoietic regeneration by promoting EGFR-dependent DNA repair and hematopoietic stem cell proliferation post ionizing radiation. Cell Biol. Int. 2022, 46, 2158–2172. [Google Scholar] [CrossRef] [PubMed]
- Kinner, A.; Wu, W.; Staudt, C.; Iliakis, G. Gamma-H2AX in recognition and signaling of DNA double-strand breaks in the context of chromatin. Nucleic Acids Res. 2008, 36, 5678–5694. [Google Scholar] [CrossRef] [PubMed]
- Liu, Q.; Huang, Y.; Duan, M.; Yang, Q.; Ren, B.; Tang, F. Microglia as therapeutic target for radiation-induced brain injury. Int. J. Mol. Sci. 2022, 23, 8286. [Google Scholar] [CrossRef] [PubMed]
- Haas, C.B.; de Carvalho, A.K.; Muller, A.P.; Eggen, B.J.L.; Portela, L.V. Insulin activates microglia and increases COX-2/IL-1β expression in young but not in aged hippocampus. Brain Res. 2020, 1741, 146884. [Google Scholar] [CrossRef]
- Thacker, M.A.; Clark, A.K.; Bishop, T.; Grist, J.; Yip, P.K.; Moon, L.D.; Thompson, S.W.; Marchand, F.; McMahon, S.B. CCL2 is a key mediator of microglia activation in neuropathic pain states. Eur. J. Pain 2009, 13, 263–272. [Google Scholar] [CrossRef]
- Sheehan, J.J.; Zhou, C.; Gravanis, I.; Rogove, A.D.; Wu, Y.P.; Bogenhagen, D.F.; Tsirka, S.E. Proteolytic activation of monocyte chemoattractant protein-1 by plasmin underlies excitotoxic neurodegeneration in mice. J. Neurosci. 2007, 27, 1738–1745. [Google Scholar] [CrossRef]
- Plastira, I.; Bernhart, E.; Goeritzer, M.; Reicher, H.; Kumble, V.B.; Kogelnik, N.; Wintersperger, A.; Hammer, A.; Schlager, S.; Jandl, K.; et al. 1-Oleyl-lysophosphatidic acid (LPA) promotes polarization of BV-2 and primary murine microglia towards an M1-like phenotype. J. Neuroinflamm. 2016, 13, 205. [Google Scholar] [CrossRef]
- Pariset, E.; Malkani, S.; Cekanaviciute, E.; Costes, S.V. Ionizing radiation-induced risks to the central nervous system and countermeasures in cellular and rodent models. Int. J. Radiat. Biol. 2021, 97 (Suppl. S1), S132–S150. [Google Scholar] [CrossRef]
- Parihar, V.K.; Limoli, C.L. Cranial irradiation compromises neuronal architecture in the hippocampus. Proc. Natl. Acad. Sci. USA 2013, 110, 12822–12827. [Google Scholar] [CrossRef]
- Hwang, S.Y.; Jung, J.S.; Kim, T.H.; Lim, S.J.; Oh, E.S.; Kim, J.Y.; Ji, K.A.; Joe, E.H.; Cho, K.H.; Han, I.O. Ionizing radiation induces astrocyte gliosis through microglia activation. Neurobiol. Dis. 2006, 21, 457–467. [Google Scholar] [CrossRef] [PubMed]
- Xue, J.; Dong, J.H.; Huang, G.D.; Qu, X.F.; Wu, G.; Dong, X.R. NF-kappaB signaling modulates radiation induced microglial activation. Oncol. Rep. 2014, 31, 2555–2560. [Google Scholar] [CrossRef] [PubMed]
- Schnegg, C.I.; Kooshki, M.; Hsu, F.C.; Sui, G.; Robbins, M.E. PPARdelta prevents radiation-induced proinflammatory responses in microglia via transrepression of NF-kappaB and inhibition of the PKCalpha/MEK1/2/ERK1/2/AP-1 pathway. Free Radic. Biol. Med. 2012, 52, 1734–1743. [Google Scholar] [CrossRef]
- Biber, K.; Neumann, H.; Inoue, K.; Boddeke, H.W. Neuronal ‘On’ and ‘Off’ signals control microglia. Trends Neurosci. 2007, 30, 596–602. [Google Scholar] [CrossRef] [PubMed]
- Xu, P.; Xu, Y.; Hu, B.; Wang, J.; Pan, R.; Murugan, M.; Wu, L.J.; Tang, Y. Extracellular ATP enhances radiation-induced brain injury through microglial activation and paracrine signaling via P2X7 receptor. Brain Behav. Immun. 2015, 50, 87–100. [Google Scholar] [CrossRef]
- Wang, P.; Guo, F.; Han, L.; Wang, X.; Li, J.; Guo, Y.; Lü, Y. X-ray-induced changes in the expression of inflammation-related genes in human peripheral blood. Int. J. Mol. Sci. 2014, 15, 19516–19534. [Google Scholar] [CrossRef]
- Bravata, V.; Minafra, L.; Forte, G.I.; Cammarata, F.P.; Russo, G.; Di Maggio, F.M.; Augello, G.; Lio, D.; Gilardi, M.C. Cytokine profile of breast cell lines after different radiation doses. Int. J. Radiat. Biol. 2017, 93, 1217–1226. [Google Scholar] [CrossRef]
- Lumniczky, K.; Szatmári, T.; Sáfrány, G. Ionizing Radiation-induced immune and inflammatory reactions in the brain. Front. Immunol. 2017, 8, 517. [Google Scholar] [CrossRef]
- Shi, Z.; Yu, P.; Lin, W.J.; Chen, S.; Hu, X.; Chen, S.; Cheng, J.; Liu, Q.; Yang, Y.; Li, S.; et al. Microglia drive transient insult-induced brain injury by chemotactic recruitment of CD8+ T lymphocytes. Neuron 2023, 111, 696–710.e9. [Google Scholar] [CrossRef]
- Wang, L.; Jiang, J.; Chen, Y.; Jia, Q.; Chu, Q. The roles of CC chemokines in response to radiation. Radiat. Oncol. 2022, 17, 63. [Google Scholar] [CrossRef] [PubMed]
- Lee, S.W.; Haditsch, U.; Cord, B.J.; Guzman, R.; Kim, S.J.; Boettcher, C.; Priller, J.; Ormerod, B.K.; Palmer, T.D. Absence of CCL2 is sufficient to restore hippocampal neurogenesis following cranial irradiation. Brain Behav. Immun. 2013, 30, 33–44. [Google Scholar] [CrossRef] [PubMed]
- Belarbi, K.; Jopson, T.; Arellano, C.; Fike, J.R.; Rosi, S. CCR2 deficiency prevents neuronal dysfunction and cognitive impairments induced by cranial irradiation. Cancer Res. 2013, 73, 1201–1210. [Google Scholar] [CrossRef] [PubMed]
- Fan, T.; Lu, Z.; Liu, Y.; Wang, L.; Tian, H.; Zheng, Y.; Zheng, B.; Xue, L.; Tan, F.; Xue, Q.; et al. A novel immune-related seventeen-gene signature for predicting early stage lung squamous cell carcinoma prognosis. Front. Immunol. 2021, 12, 665407. [Google Scholar] [CrossRef] [PubMed]
- Dillon, M.T.; Bergerhoff, K.F.; Pedersen, M.; Whittock, H.; Crespo-Rodriguez, E.; Patin, E.C.; Pearson, A.; Smith, H.G.; Paget, J.T.E.; Patel, R.R.; et al. ATR inhibition potentiates the radiation-induced inflammatory tumor microenvironment. Clin. Cancer Res. 2019, 25, 3392–3403. [Google Scholar] [CrossRef]
- Stanic, K.; Quiroz, A.; Lemus, C.G.; Wichmann, I.A.; Corvalán, A.H.; Owen, G.I.; Opazo, J.C.; Concha, M.L.; Amigo, J.D. Expression of RPRM/rprm in the olfactory system of embryonic zebrafish (Danio rerio). Front. Neuroanat. 2018, 12, 23. [Google Scholar] [CrossRef]
- Malik, S.; Jiang, S.; Garee, J.P.; Verdin, E.; Lee, A.V.; O’Malley, B.W.; Zhang, M.; Belaguli, N.S.; Oesterreich, S. Histone deacetylase 7 and FoxA1 in estrogen-mediated repression of RPRM. Mol. Cell. Biol. 2010, 30, 399–412. [Google Scholar] [CrossRef]
- Buchegger, K.; Riquelme, I.; Viscarra, T.; Ili, C.; Brebi, P.; Huang, T.H.; Roa, J.C. Reprimo, a potential p53-dependent tumor suppressor gene, is frequently hypermethylated in estrogen receptor α-positive breast cancer. Int. J. Mol. Sci. 2017, 18, 1525. [Google Scholar] [CrossRef]
- van Veen, J.E.; Kammel, L.G.; Bunda, P.C.; Shum, M.; Reid, M.S.; Massa, M.G.; Arneson, D.; Park, J.W.; Zhang, Z.; Joseph, A.M.; et al. Hypothalamic estrogen receptor alpha establishes a sexually dimorphic regulatory node of energy expenditure. Nat. Metab. 2020, 2, 351–363. [Google Scholar] [CrossRef]
- Parihar, V.K.; Angulo, M.C.; Allen, B.D.; Syage, A.; Usmani, M.T.; Passerat de la Chapelle, E.; Amin, A.N.; Flores, L.; Lin, X.; Giedzinski, E.; et al. Sex-specific cognitive deficits following space radiation exposure. Front. Behav. Neurosci. 2020, 14, 535885. [Google Scholar] [CrossRef]
- Zhang, L.; Li, K.; Sun, R.; Zhang, Y.; Ji, J.; Huang, P.; Yang, H.; Tian, Y. Minocycline ameliorates cognitive impairment induced by whole-brain irradiation: An animal study. Radiat. Oncol. 2014, 9, 281. [Google Scholar] [CrossRef] [PubMed]








| GAPDH | forward primer | TGACCACAGTCCATGCCATC |
| reverse primer | GACGGACACATTGGGGGTAG | |
| CCL2 | forward primer | AGGTGTCCCAAAGAAGCTGTAG |
| reverse primer | AATGTATGTCTGGACCCATTCC | |
| IL-1α | forward primer | AGATGGTCAATGGCAGAACTGT |
| reverse primer | CGCTTGAGTCGGCAAAGAAA | |
| IL-1β | forward primer | TGCCACCTTTTGACAGTGATG |
| reverse primer | TGTGCTGCTGCGAGATTTGA | |
| TNF-α | forward primer | CAAATTCGAGTGACAAGCCTG |
| reverse primer | GAGATCCATGCCGTTGGC | |
| CXCL10 | forward primer | CAAGCCATGGTCCTGAGACA |
| reverse primer | TGAGCTAGGGAGGACAAGGA |
Disclaimer/Publisher’s Note: The statements, opinions and data contained in all publications are solely those of the individual author(s) and contributor(s) and not of MDPI and/or the editor(s). MDPI and/or the editor(s) disclaim responsibility for any injury to people or property resulting from any ideas, methods, instructions or products referred to in the content. |
© 2023 by the authors. Licensee MDPI, Basel, Switzerland. This article is an open access article distributed under the terms and conditions of the Creative Commons Attribution (CC BY) license (https://creativecommons.org/licenses/by/4.0/).
Share and Cite
Ye, Z.; Wang, J.; Shi, W.; Zhou, Z.; Zhang, Y.; Wang, J.; Yang, H. Reprimo (RPRM) as a Potential Preventive and Therapeutic Target for Radiation-Induced Brain Injury via Multiple Mechanisms. Int. J. Mol. Sci. 2023, 24, 17055. https://doi.org/10.3390/ijms242317055
Ye Z, Wang J, Shi W, Zhou Z, Zhang Y, Wang J, Yang H. Reprimo (RPRM) as a Potential Preventive and Therapeutic Target for Radiation-Induced Brain Injury via Multiple Mechanisms. International Journal of Molecular Sciences. 2023; 24(23):17055. https://doi.org/10.3390/ijms242317055
Chicago/Turabian StyleYe, Zhujing, Jin Wang, Wenyu Shi, Zhou Zhou, Yarui Zhang, Jingdong Wang, and Hongying Yang. 2023. "Reprimo (RPRM) as a Potential Preventive and Therapeutic Target for Radiation-Induced Brain Injury via Multiple Mechanisms" International Journal of Molecular Sciences 24, no. 23: 17055. https://doi.org/10.3390/ijms242317055
APA StyleYe, Z., Wang, J., Shi, W., Zhou, Z., Zhang, Y., Wang, J., & Yang, H. (2023). Reprimo (RPRM) as a Potential Preventive and Therapeutic Target for Radiation-Induced Brain Injury via Multiple Mechanisms. International Journal of Molecular Sciences, 24(23), 17055. https://doi.org/10.3390/ijms242317055

