Hereditary Spherocytosis: Can Next-Generation Sequencing of the Five Most Frequently Affected Genes Replace Time-Consuming Functional Investigations?
Abstract
:1. Introduction
2. Results
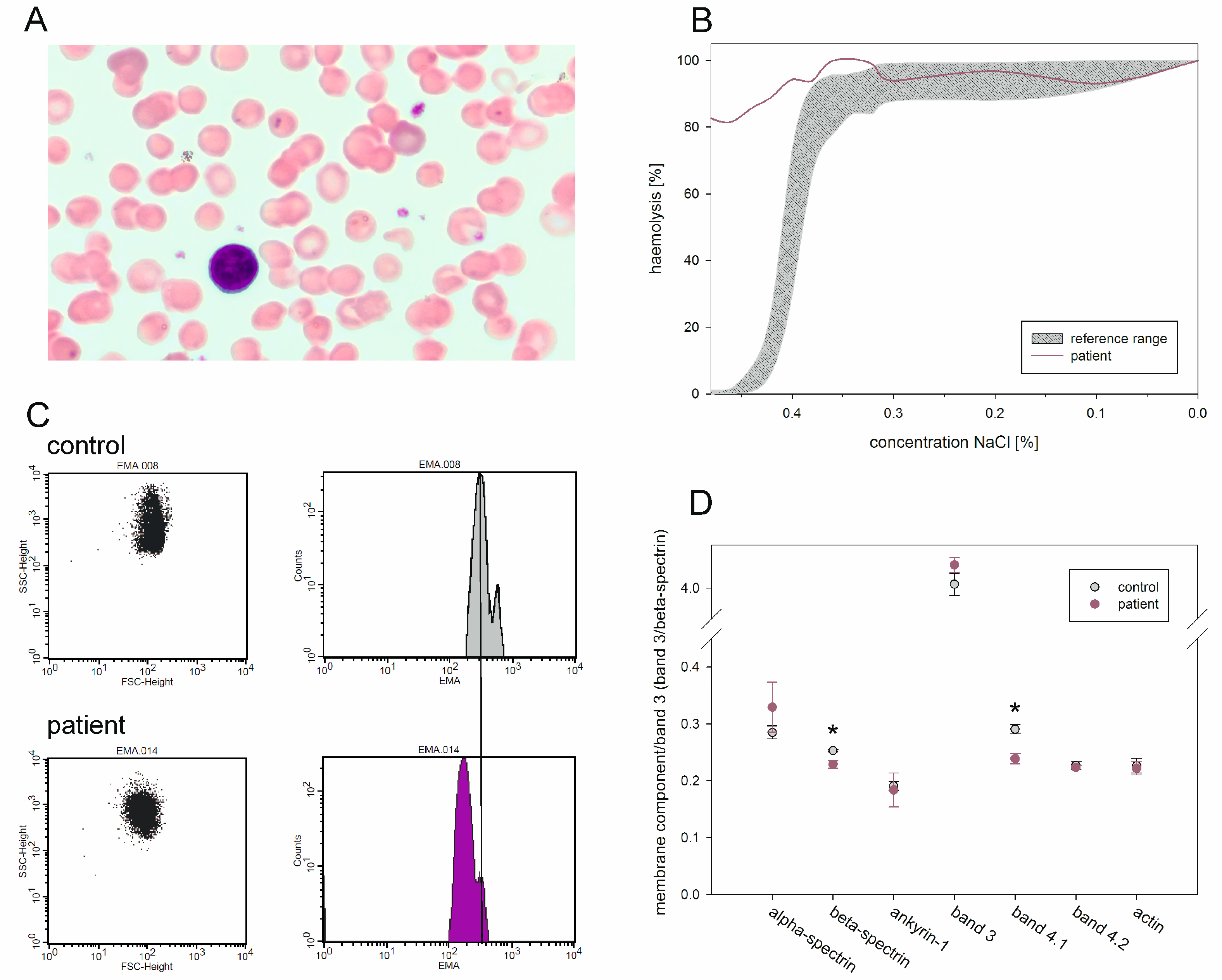
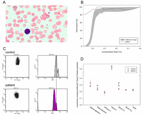
2.1. Exemplary Case Report
2.2. Clinical Characteristics of the Patients Included in the Retrospective Evaluation of Laboratory Tests for HS
2.2.1. Haematological Characteristics of the Included Patients (1-1–16-1)
2.2.2. Haematological Characteristics of the Excluded Patients (17-1–22-1)
2.2.3. Evaluation of NGS Results (1-1–18-1)
3. Discussion
3.1. Genetic Testing Characterised All Patients Correctly
3.2. Evaluation of Analytical Methods for HS That Provide a Reasonable Pre-Test Probability for Performing NGS
4. Materials and Methods
4.1. Patients
4.2. Complete Blood Count and Clinical Chemistry Parameters
4.3. Osmotic Fragility Test
4.4. Eosin-5-Maleimide Binding Test
4.5. Direct Coombs Test
4.6. SDS-PAGE
4.7. NGS
4.8. Prevalence Estimation Using GnomAD
5. Conclusions
Supplementary Materials
Author Contributions
Funding
Institutional Review Board Statement
Informed Consent Statement
Data Availability Statement
Conflicts of Interest
References
- Perrotta, S.; Gallagher, P.G.; Mohandas, N. Hereditary spherocytosis. Lancet 2008, 372, 1411–1426. [Google Scholar] [CrossRef]
- King, M.-J.; Zanella, A. Hereditary red cell membrane disorders and laboratory diagnostic testing. Int. J. Lab. Hematol. 2013, 35, 237–243. [Google Scholar] [CrossRef]
- Agarwal, A.M.; Nussenzveig, R.H.; Reading, N.S.; Patel, J.L.; Sangle, N.; Salama, M.E.; Prchal, J.T.; Perkins, S.L.; Yaish, H.M.; Christensen, R.D. Clinical utility of next-generation sequencing in the diagnosis of hereditary haemolytic anaemias. Br. J. Haematol. 2016, 174, 806–814. [Google Scholar] [CrossRef]
- Li, J.; Lykotrafitis, G.; Dao, M.; Suresh, S. Cytoskeletal dynamics of human erythrocyte. Proc. Natl. Acad. Sci. USA 2007, 104, 4937–4942. [Google Scholar] [CrossRef]
- Lux, S.E. Anatomy of the red cell membrane skeleton: Unanswered questions. Blood 2016, 127, 187–199. [Google Scholar] [CrossRef] [PubMed]
- Reithmeier, R.A.F.; Casey, J.R.; Kalli, A.C.; Sansom, M.S.P.; Alguel, Y.; Iwata, S. Band 3, the human red cell chloride/bicarbonate anion exchanger (AE1, SLC4A1), in a structural context. Biochim. Et Biophys. Acta 2016, 1858, 1507–1532. [Google Scholar] [CrossRef]
- Arakawa, T.; Kobayashi-Yurugi, T.; Alguel, Y.; Iwanari, H.; Hatae, H.; Iwata, M.; Abe, Y.; Hino, T.; Ikeda-Suno, C.; Kuma, H.; et al. Crystal structure of the anion exchanger domain of human erythrocyte band 3. Science 2015, 350, 680–684. [Google Scholar] [CrossRef] [PubMed]
- Iolascon, A.; Andolfo, I.; Russo, R. Advances in understanding the pathogenesis of red cell membrane disorders. Br. J. Haematol. 2019, 187, 13–24. [Google Scholar] [CrossRef] [PubMed]
- Da Costa, L.; Galimand, J.; Fenneteau, O.; Mohandas, N. Hereditary spherocytosis, elliptocytosis, and other red cell membrane disorders. Blood Rev. 2013, 27, 167–178. [Google Scholar] [CrossRef]
- Narla, J.; Mohandas, N. Red cell membrane disorders. Int. J. Lab. Hematol. 2017, 39, 47–52. [Google Scholar] [CrossRef]
- Risinger, M.; Kalfa, T.A. Red cell membrane disorders: Structure meets function. Blood 2020, 136, 1250–1261. [Google Scholar] [CrossRef]
- Da Costa, L.; Mohandas, N.; Sorette, M.; Grange, M.J.; Tchernia, G.; Cynober, T. Temporal differences in membrane loss lead to distinct reticulocyte features in hereditary spherocytosis and in immune hemolytic anemia. Blood 2001, 98, 2894–2899. [Google Scholar] [CrossRef] [PubMed]
- Gallagher, P.G. Hereditary elliptocytosis: Spectrin and protein 4.1R. Semin. Hematol. 2004, 41, 142–164. [Google Scholar] [CrossRef] [PubMed]
- Safeukui, I.; Buffet, P.A.; Deplaine, G.; Perrot, S.; Brousse, V.; Ndour, A.; Nguyen, M.; Mercereau-Puijalon, O.; David, P.H.; Milon, G.; et al. Quantitative assessment of sensing and sequestration of spherocytic erythrocytes by the human spleen. Blood 2012, 120, 424–430. [Google Scholar] [CrossRef] [PubMed]
- Kalfa, T.A. Diagnosis and clinical management of red cell membrane disorders. Hematology. Am. Soc. Hematology. Educ. Program 2021, 2021, 331–340. [Google Scholar] [CrossRef]
- Niss, O.; Chonat, S.; Dagaonkar, N.; Almansoori, M.O.; Kerr, K.; Rogers, Z.R.; McGann, P.T.; Quarmyne, M.-O.; Risinger, M.; Zhang, K.; et al. Genotype-phenotype correlations in hereditary elliptocytosis and hereditary pyropoikilocytosis. Blood Cells Mol. Dis. 2016, 61, 4–9. [Google Scholar] [CrossRef]
- Wilmotte, R.; Marechal, J.; Delaunay, J. Mutation at position -12 of intron 45 (c--t) plays a prevalent role in the partial skipping of exon 46 from the transcript of allele alphaLELY in erythroid cells. Br. J. Haematol. 1999, 104, 855–859. [Google Scholar] [CrossRef] [PubMed]
- Kalfa, T.A.; Begtrup, A.H. EPB42-Related Hereditary Spherocytosis, 13 March 2014 [Updated 7 April 2022]. In GeneReviews® [Internet]; University of Washington: Seattle, WA, USA, 1993–2023. Available online: https://www.ncbi.nlm.nih.gov/books/NBK190102/ (accessed on 16 October 2023).
- Iolascon, A.; Andolfo, I.; Barcellini, W.; Corcione, F.; Garçon, L.; de Franceschi, L.; Pignata, C.; Graziadei, G.; Pospisilova, D.; Rees, D.C.; et al. Recommendations regarding splenectomy in hereditary hemolytic anemias. Haematologica 2017, 102, 1304–1313. [Google Scholar] [CrossRef]
- Picard, V.; Guitton, C.; Thuret, I.; Rose, C.; Bendelac, L.; Ghazal, K.; Aguilar-Martinez, P.; Badens, C.; Barro, C.; Bénéteau, C.; et al. Clinical and biological features in PIEZO1-hereditary xerocytosis and Gardos channelopathy: A retrospective series of 126 patients. Haematologica 2019, 104, 1554–1564. [Google Scholar] [CrossRef]
- Eber, S.W.; Andres, O. S1-Leitlinie Hereditäre Sphärozytose: Registernummer 025-018. 2023. Available online: https://register.awmf.org/de/leitlinien/detail/025-0186 (accessed on 16 October 2023).
- Bolton-Maggs, P.H.B. Hereditary spherocytosis; new guidelines. Arch. Dis. Child. 2004, 89, 809–812. [Google Scholar] [CrossRef]
- Richards, S.; Aziz, N.; Bale, S.; Bick, D.; Das, S.; Gastier-Foster, J.; Grody, W.W.; Hegde, M.; Lyon, E.; Spector, E.; et al. Standards and guidelines for the interpretation of sequence variants: A joint consensus recommendation of the American College of Medical Genetics and Genomics and the Association for Molecular Pathology. Genet. Med. Off. J. Am. Coll. Med. Genet. 2015, 17, 405–424. [Google Scholar] [CrossRef] [PubMed]
- Wörmann, B.; Eber, S.; Goede, J.; Hoferer, A.; Schrezenmeier, H.; Sillaber, C. Hereditary Spherocytosis (Spherocytic Anemia) Date of Document: February 2012 Compliance Rules: Recommendations from the Society for Diagnosis and Therapy of Haematological and Oncological Diseases. Available online: https://www.onkopedia-guidelines.info/en/onkopedia/guidelines/hereditary-spherocytosis-spherocytic-anemia/@@guideline/html/index.html (accessed on 27 December 2022).
- Eber, S.W.; Andres, O. S1-Leitlinie Hereditäre Sphärozytose: Registernummer 025-018. 2016. Available online: https://register.awmf.org/de/leitlinien/detail/025-018 (accessed on 27 December 2022).
- Rets, A.; Clayton, A.L.; Christensen, R.D.; Agarwal, A.M. Molecular diagnostic update in hereditary hemolytic anemia and neonatal hyperbilirubinemia. Int. J. Lab. Hematol. 2019, 41, 95–101. [Google Scholar] [CrossRef] [PubMed]
- Lunati-Rozie, A.; Janin, A.; Faubert, E.; Nony, S.; Renoux, C.; Carcao, M.D.; Fanen, P.; Funalot, B.; Mansour-Hendili, L.; Joly, P. Use of minigene assays as a useful tool to confirm the pathogenic role of intronic variations of the ANK1 gene: Report of two cases of hereditary spherocytosis. Br. J. Haematol. 2023, 201, e46–e49. [Google Scholar] [CrossRef] [PubMed]
- Yang, L.; Shu, H.; Zhou, M.; Gong, Y. Literature review on genotype-phenotype correlation in patients with hereditary spherocytosis. Clin. Genet. 2022, 102, 474–482. [Google Scholar] [CrossRef] [PubMed]
- Eber, S.W.; Gonzalez, J.M.; Lux, M.L.; Scarpa, A.L.; Tse, W.T.; Dornwell, M.; Herbers, J.; Kugler, W.; Ozcan, R.; Pekrun, A.; et al. Ankyrin-1 mutations are a major cause of dominant and recessive hereditary spherocytosis. Nat. Genet. 1996, 13, 214–218. [Google Scholar] [CrossRef] [PubMed]
- Dhermy, D.; Galand, C.; Bournier, O.; Boulanger, L.; Cynober, T.; Schismanoff, P.O.; Bursaux, E.; Tchernia, G.; Boivin, P.; Garbarz, M. Heterogenous band 3 deficiency in hereditary spherocytosis related to different band 3 gene defects. Br. J. Haematol. 1997, 98, 32–40. [Google Scholar] [CrossRef]
- Wichterle, H.; Hanspal, M.; Palek, J.; Jarolim, P. Combination of two mutant alpha spectrin alleles underlies a severe spherocytic hemolytic anemia. J. Clin. Investig. 1996, 98, 2300–2307. [Google Scholar] [CrossRef]
- Delaunay, J.; Nouyrigat, V.; Proust, A.; Schischmanoff, P.-O.; Cynober, T.; Yvart, J.; Gaillard, C.; Danos, O.; Tchernia, G. Different impacts of alleles alphaLEPRA and alphaLELY as assessed versus a novel, virtually null allele of the SPTA1 gene in trans. Br. J. Haematol. 2004, 127, 118–122. [Google Scholar] [CrossRef]
- Wilmotte, R.; Maréchal, J.; Morlé, L.; Baklouti, F.; Philippe, N.; Kastally, R.; Kotula, L.; Delaunay, J.; Alloisio, N. Low expression allele alpha LELY of red cell spectrin is associated with mutations in exon 40 (alpha V/41 polymorphism) and intron 45 and with partial skipping of exon 46. J. Clin. Investig. 1993, 91, 2091–2096. [Google Scholar] [CrossRef]
- Andolfo, I.; Martone, S.; Rosato, B.E.; Marra, R.; Gambale, A.; Forni, G.L.; Pinto, V.; Göransson, M.; Papadopoulou, V.; Gavillet, M.; et al. Complex Modes of Inheritance in Hereditary Red Blood Cell Disorders: A Case Series Study of 155 Patients. Genes 2021, 12, 958. [Google Scholar] [CrossRef]
- Van Vuren, A.; van der Zwaag, B.; Huisjes, R.; Lak, N.; Bierings, M.; Gerritsen, E.; van Beers, E.; Bartels, M.; van Wijk, R. The Complexity of Genotype-Phenotype Correlations in Hereditary Spherocytosis: A Cohort of 95 Patients: Genotype-Phenotype Correlation in Hereditary Spherocytosis. HemaSphere 2019, 3, e276. [Google Scholar] [CrossRef]
- Agarwal, A.M.; McMurty, V.; Clayton, A.L.; Bolia, A.; Reading, N.S.; Mani, C.; Patel, J.L.; Rets, A. Clinical utility of targeted next-generation sequencing panel in routine diagnosis of hereditary hemolytic anemia: A national reference laboratory experience. Eur. J. Haematol. 2023, 110, 688–695. [Google Scholar] [CrossRef]
- Chonat, S.; Risinger, M.; Sakthivel, H.; Niss, O.; Rothman, J.A.; Hsieh, L.; Chou, S.T.; Kwiatkowski, J.L.; Khandros, E.; Gorman, M.F.; et al. The Spectrum of SPTA1-Associated Hereditary Spherocytosis. Front. Physiol. 2019, 10, 815. [Google Scholar] [CrossRef]
- Tole, S.; Dhir, P.; Pugi, J.; Drury, L.J.; Butchart, S.; Fantauzzi, M.; Langer, J.C.; Baker, J.M.; Blanchette, V.S.; Kirby-Allen, M.; et al. Genotype-phenotype correlation in children with hereditary spherocytosis. Br. J. Haematol. 2020, 191, 486–496. [Google Scholar] [CrossRef] [PubMed]
- Vives-Corrons, J.-L.; Krishnevskaya, E.; Rodriguez, I.H.; Ancochea, A. Characterization of hereditary red blood cell membranopathies using combined targeted next-generation sequencing and osmotic gradient ektacytometry. Int. J. Hematol. 2021, 113, 163–174. [Google Scholar] [CrossRef]
- Xue, J.; He, Q.; Xie, X.; Su, A.; Cao, S. Clinical utility of targeted gene enrichment and sequencing technique in the diagnosis of adult hereditary spherocytosis. Ann. Transl. Med. 2019, 7, 527. [Google Scholar] [CrossRef] [PubMed]
- Russo, R.; Andolfo, I.; Manna, F.; Gambale, A.; Marra, R.; Rosato, B.E.; Caforio, P.; Pinto, V.; Pignataro, P.; Radhakrishnan, K.; et al. Multi-gene panel testing improves diagnosis and management of patients with hereditary anemias. Am. J. Hematol. 2018, 93, 672–682. [Google Scholar] [CrossRef]
- Roy, N.B.A.; Wilson, E.A.; Henderson, S.; Wray, K.; Babbs, C.; Okoli, S.; Atoyebi, W.; Mixon, A.; Cahill, M.R.; Carey, P.; et al. A novel 33-Gene targeted resequencing panel provides accurate, clinical-grade diagnosis and improves patient management for rare inherited anaemias. Br. J. Haematol. 2016, 175, 318–330. [Google Scholar] [CrossRef]
- Bolton-Maggs, P.H.B.; Langer, J.C.; Iolascon, A.; Tittensor, P.; King, M.-J. Guidelines for the diagnosis and management of hereditary spherocytosis--2011 update. Br. J. Haematol. 2012, 156, 37–49. [Google Scholar] [CrossRef] [PubMed]
- Bianchi, P.; Fermo, E.; Vercellati, C.; Marcello, A.P.; Porretti, L.; Cortelezzi, A.; Barcellini, W.; Zanella, A. Diagnostic power of laboratory tests for hereditary spherocytosis: A comparison study in 150 patients grouped according to molecular and clinical characteristics. Haematologica 2012, 97, 516–523. [Google Scholar] [CrossRef]
- Hanspal, M.; Yoon, S.H.; Yu, H.; Hanspal, J.S.; Lambert, S.; Palek, J.; Prchal, J.T. Molecular basis of spectrin and ankyrin deficiencies in severe hereditary spherocytosis: Evidence implicating a primary defect of ankyrin. Blood 1991, 77, 165–173. [Google Scholar] [CrossRef]
- Da Costa, L.; Suner, L.; Galimand, J.; Bonnel, A.; Pascreau, T.; Couque, N.; Fenneteau, O.; Mohandas, N. Diagnostic tool for red blood cell membrane disorders: Assessment of a new generation ektacytometer. Blood Cells Mol. Dis. 2016, 56, 9–22. [Google Scholar] [CrossRef] [PubMed]
- Russo, R.; Marra, R.; Rosato, B.E.; Iolascon, A.; Andolfo, I. Genetics and Genomics Approaches for Diagnosis and Research Into Hereditary Anemias. Front. Physiol. 2020, 11, 613559. [Google Scholar] [CrossRef] [PubMed]
- Bianchi, P.; Vercellati, C.; Fermo, E. How will next generation sequencing (NGS) improve the diagnosis of congenital hemolytic anemia? Ann. Transl. Med. 2020, 8, 268. [Google Scholar] [CrossRef] [PubMed]
- Roy, N.B.A.; Da Costa, L.; Russo, R.; Bianchi, P.; Del Mar Mañú-Pereira, M.; Fermo, E.; Andolfo, I.; Clark, B.; Proven, M.; Sanchez, M.; et al. The Use of Next-generation Sequencing in the Diagnosis of Rare Inherited Anaemias: A Joint BSH/EHA Good Practice Paper. HemaSphere 2022, 6, e739. [Google Scholar] [CrossRef] [PubMed]
- Bain, B.J.; Lewis, S.M.; Dacie, J.V. (Eds.) Dacie and Lewis Practical Haematology, 11th ed.; ClinicalKey; Elsevier (Churchill Livingstone): London, UK, 2012. [Google Scholar]
- King, M.J.; Behrens, J.; Rogers, C.; Flynn, C.; Greenwood, D.; Chambers, K. Rapid flow cytometric test for the diagnosis of membrane cytoskeleton-associated haemolytic anaemia. Br. J. Haematol. 2000, 111, 924–933. [Google Scholar]
- Dodge, J.T.; Mitchell, C.; Hanahan, D.J. The preparation and chemical characteristics of hemoglobin-free ghosts of human erythrocytes. Arch. Biochem. Biophys. 1963, 100, 119–130. [Google Scholar] [CrossRef] [PubMed]
- Mariani, M.; Barcellini, W.; Vercellati, C.; Marcello, A.P.; Fermo, E.; Pedotti, P.; Boschetti, C.; Zanella, A. Clinical and hematologic features of 300 patients affected by hereditary spherocytosis grouped according to the type of the membrane protein defect. Haematologica 2008, 93, 1310–1317. [Google Scholar] [CrossRef]
- Reese, M.G.; Eeckman, F.H.; Kulp, D.; Haussler, D. Improved splice site detection in Genie. J. Comput. Biol. A J. Comput. Mol. Cell Biol. 1997, 4, 311–323. [Google Scholar] [CrossRef]
- Desmet, F.-O.; Hamroun, D.; Lalande, M.; Collod-Béroud, G.; Claustres, M.; Béroud, C. Human Splicing Finder: An online bioinformatics tool to predict splicing signals. Nucleic Acids Res. 2009, 37, e67. [Google Scholar] [CrossRef]
- Sim, N.-L.; Kumar, P.; Hu, J.; Henikoff, S.; Schneider, G.; Ng, P.C. SIFT web server: Predicting effects of amino acid substitutions on proteins. Nucleic Acids Res. 2012, 40, W452–W457. [Google Scholar] [CrossRef] [PubMed]
- Adzhubei, I.A.; Schmidt, S.; Peshkin, L.; Ramensky, V.E.; Gerasimova, A.; Bork, P.; Kondrashov, A.S.; Sunyaev, S.R. A method and server for predicting damaging missense mutations. Nat. Methods 2010, 7, 248–249. [Google Scholar] [CrossRef] [PubMed]
- Steinhaus, R.; Proft, S.; Schuelke, M.; Cooper, D.N.; Schwarz, J.M.; Seelow, D. MutationTaster2021. Nucleic Acids Res. 2021, 49, W446–W451. [Google Scholar] [CrossRef]
- Hardy, G.H. Mendelian Proportions In A Mixed Population. Science 1908, 28, 49–50. [Google Scholar] [CrossRef] [PubMed]
- Weinberg, W. Über den Nachweis der Vererbung beim Menschen. Jahresh. Ver. Vaterländische Natur. Württemberg 1908, 64, 369–382. [Google Scholar]
- Michaely, P.; Bennett, V. The ANK repeats of erythrocyte ankyrin form two distinct but cooperative binding sites for the erythrocyte anion exchanger. J. Biol. Chem. 1995, 270, 22050–22057. [Google Scholar] [CrossRef] [PubMed]
- Barneaud-Rocca, D.; Etchebest, C.; Guizouarn, H. Structural model of the anion exchanger 1 (SLC4A1) and identification of transmembrane segments forming the transport site. J. Biol. Chem. 2013, 288, 26372–26384. [Google Scholar] [CrossRef]
- Ipsaro, J.J.; Harper, S.L.; Messick, T.E.; Marmorstein, R.; Mondragón, A.; Speicher, D.W. Crystal structure and functional interpretation of the erythrocyte spectrin tetramerization domain complex. Blood 2010, 115, 4843–4852. [Google Scholar] [CrossRef]
- Stewart, L.; Turner, N.A. Channelling the Force to Reprogram the Matrix: Mechanosensitive Ion Channels in Cardiac Fibroblasts. Cells 2021, 10, 990. [Google Scholar] [CrossRef]
- Volkers, L.; Mechioukhi, Y.; Coste, B. Piezo channels: From structure to function. Pflug. Arch. Eur. J. Physiol. 2015, 467, 95–99. [Google Scholar] [CrossRef]
- Zhao, Q.; Zhou, H.; Chi, S.; Wang, Y.; Wang, J.; Geng, J.; Wu, K.; Liu, W.; Zhang, T.; Dong, M.-Q.; et al. Structure and mechanogating mechanism of the Piezo1 channel. Nature 2018, 554, 487–492. [Google Scholar] [CrossRef] [PubMed]
- Vallese, F.; Kim, K.; Yen, L.Y.; Johnston, J.D.; Noble, A.J.; Calì, T.; Clarke, O.B. Architecture of the human erythrocyte ankyrin-1 complex. Nat. Struct. Mol. Biol. 2022, 29, 706–718. [Google Scholar] [CrossRef] [PubMed]
- Vercellati, C.; Marcello, A.P.; Fattizzo, B.; Zaninoni, A.; Seresini, A.; Barcellini, W.; Bianchi, P.; Fermo, E. Effect of primary lesions in cytoskeleton proteins on red cell membrane stability in patients with hereditary spherocytosis. Front. Physiol. 2022, 13, 949044. [Google Scholar] [CrossRef] [PubMed]




| Family ID | Genotype | Inheritance | Spherocytes | Haemolysis | Phenotype/MIM Number | |
|---|---|---|---|---|---|---|
| 1 | 1-1 Index (4 m, F) | ANK1: c.[1405-9G>A];[=] | AD; de novo | yes | yes | Spherocytosis, type 1/# 182900 |
| 1-2 Index case’s father (34 y, M) | wt | no | not affected | |||
| 1-3 Index case’s mother (33 y, F) | wt | no | not affected | |||
| 2 | 2-1 Index (20 m, F) | SLC4A1: c.[2368G>C];[=], p.[(Gly790Arg)];[=] | AD | yes | yes | Spherocytosis, type 4/# 612653 |
| 2-2 Index case’s father (39 y, M) | wt | no | not affected | |||
| 2-3 Index case’s mother (37 y, F) | SLC4A1: c.[2368G>C];[=], p.[(Gly790Arg)];[=] | AD | sporadic | Spherocytosis, type 4/# 612653 | ||
| 3 | 3-1 Index (17 y, M) | SPTA1: c.[7082T>C];[6531-12C>T; 5572C>G], p.[(Phe2361Ser)];[αLELY] | AR | sporadic | yes | Pyropoikilocytosis/# 266140 |
| 3-2 Index case’s brother (20 y, M) | SPTA1: c.[7082T>C];[=], p.[(Phe2361Ser)];[=] | no | no | Elliptocytosis, type 2/# 130600 (carrier) | ||
| 4 | 4-1 Index (1 d, M) | SLC4A1: c.[1468C>T];[=], p.[Arg490Cys];[=] (Bicêtre I) | AD | yes | yes | Spherocytosis, type 4/# 612653 |
| 4-2 Index case’s father (32 y, M) | SLC4A1: c.[1468C>T];[=], p.[Arg490Cys];[=] (Bicêtre I) | AD | Spherocytosis, type 4/# 612653 | |||
| 4-3 Index case’s mother (26 y, F) | wt | no | not affected | |||
| 4-4 Index case’s sister (7 m, F) | SLC4A1: c.[1468C>T];[=], p.[Arg490Cys];[=] (Bicêtre I) | AD | yes | yes | Spherocytosis, type 4/# 612653 | |
| 5 | 5-1 Index (3 m, F) | SPTB: c.[3895delG];[=], p.[(Asp1299Metfs)];[=] | AD | yes | yes | Spherocytosis, type 2/# 616649 |
| 5-2 Index case’s father (28 y, M) | SPTB: c.[3895delG];[=], p.[(Asp1299Metfs)];[=] | AD | yes | yes | Spherocytosis, type 2/# 616649 | |
| 5-3 Index case’s mother (30 y, F) | wt | no | not affected | |||
| 5-4 Index case’s brother (1 d, M) | SPTB: c.[3895delG];[=], p.[(Asp1299Metfs)];[=] | AD | yes | yes | Spherocytosis, type 2/# 616649 | |
| 6 | 6-1 Index (2 m, M) | SPTA1: c.[4490G>A; 6531-12C>T];[=], p.[?];[=], PIEZO1: c.[6328C>T];[=], p.[(Arg2110Trp)];[=] | digenic? | yes | yes | Spherocytosis phenotype |
| 6-2 Index case’s father (37 y, M) | SPTA1: c.[4490G>A; 6531-12C>T];[6531-12C>T], p.[?];[αLELY] | yes | yes | Spherocytosis, type 3/#270970 | ||
| 6-3 Index case’s mother (31 y, F) | PIEZO1: c.[6328C>T];[=], p.[(Arg2110Trp)];[=] | no | Stomatocytosis/#194380 | |||
| 7 | 7-1 Index (14 m, M) | ANK1: c.[2638-1G>A];[=] | AD | yes | yes | Spherocytosis, type 1/# 182900 |
| 7-2 Index case’s mother (46 y, F) | wt | no | not affected | |||
| 8 | 8-1 Index (18 y, F) | SLC4A1: c.[1468C>T];[=], p.[Arg490Cys];[=] (Bicêtre I) | AD | yes | yes | Spherocytosis, type 4/# 612653 |
| 9 | 9-1 Index (8 y, F) | ANK1: c.[5383C>T];[=], p.[(Gln1795Ter)];[=] | AD | yes | yes | Spherocytosis, type 1/# 182900 |
| 10 | 10-1 Index (6 y, M) | SPTB: c.[4266+5G>C];[=] | AD | yes | yes | Spherocytosis, type 2/# 616649 |
| 11 | 11-1 Index (11 y, F) | ANK1: c.[4306C>T];[=], p.[(Arg1436Ter)];[=] | AD; de novo | yes | yes | Spherocytosis, type 1/# 182900 |
| 11-2 Index case’s father (45 y, M) | wt | no | no | not affected | ||
| 11-3 Index case’s mother (48 y, F) | wt | no | no | not affected | ||
| 12 | 12-1 Index (9 y, F) | SPTB: c.[4759C>T];[=], p.[(Gln1587Ter)];[=] | AD; de novo | yes | yes | Spherocytosis, type 2/# 616649 |
| 12-2 Index case’s father (50 y, M) | wt | no | not affected | |||
| 12-3 Index case’s mother (48 y, F) | wt | no | not affected | |||
| 13 | 13-1 Index (8 y, F) | SPTB: c.[c.4873C>T];[=], p.[(Arg1625Ter)];[=] | AD | yes | yes | Spherocytosis, type 2/# 616649 |
| 14 | 14-1 Index (10 y, M) | ANK1: c.[457C>T];[=], p.[(Gln153Ter)];[=] | AD | yes | yes | Spherocytosis, type 1/# 182900 |
| 14-2 Index case´s sister (3 d, F) | ANK1: c.[457C>T];[=], p.[(Gln153Ter)];[=] | AD | yes | yes | Spherocytosis, type 1/# 182900 | |
| 14-3 Index case’s mother (37 y, F) | wt | no | not affected | |||
| 15 | 15-1 Index (6 y, M) | SPTA1: c.[1677+1G>A;6531-12C>T; 5572C>G](;)[4339-99C>T], p.[(?)](;)[αLEPRA] | AR | yes | yes | Spherocytosis, type 3/# 270970 |
| 16 | 16-1 Index (6 y, F) | SPTA1: c.[5386C>T];[6531-12C>T], p.[(Gln1796Ter)];[αLELY], EPB42: c.[827G>A];[=], p.[(Arg276Gln)];[=] | digenic? | sporadic | yes | Spherocytosis phenotype |
| 16-2 Index case’s father (38 y, M) | SPTA1: c.[5386C>T];[6531-12C>T], p.[(Gln1796Ter)];[αLELY] | no | yes | Spherocytosis, type 3?/# 270970 | ||
| 17 | 17-1 Index (3 y, F) | ANK1: c.[1282dup];[=], p.[(Ala428fs)];[=] | AD; de novo? | yes | yes | Spherocytosis, type 1/# 182900 |
| 18 | 18-1 Index (17 y, F) | wt | inconclusive | yes | not affected | |
| New Variants | |||||||||||||
| Gene | RefSeq Number | Variant | MAF (dbSNP) | rsID (dbSNP) | Bioinformatic Analyses | Predicted Consequences on Protein Level | Classification (ACMG/AMP) | ||||||
| NNSplice/HSF 3.0 | Poly Phen2 | SIFT | Mutation Taster | ||||||||||
| ANK1 | NM_000037.4 | c.457C>T, p.(Gln153Ter) | x | x | x | x | x | deleterious | PTC, NMD assumed | pathogenic | |||
| ANK1 | NM_000037.4 | c.1282dup, p.(Ala428fs) | 0.00005 | rs769735016 | x | x | x | deleterious | PTC, NMD assumed | pathogenic | |||
| ANK1 | NM_000037.4 | c.2638-1G>A | x | x | broken acceptor site | x | x | deleterious | Splice defect | pathogenic | |||
| ANK1 | NM_000037.4 | c.5383C>T, p.(Gln1795Ter) | x | x | x | x | x | deleterious | PTC, NMD assumed | pathogenic | |||
| SLC4A1 | NM_000342.3 | c.2368G>C, p.(Gly790Arg) | x | x | x | probably damaging, score 1 | deleterious, score 0 | deleterious | Amino acid substitution | likely pathogenic | |||
| SPTA1 | NM_003126.2 | c.1677+1G>A | 0.000007 | rs1653872984 | broken donor site | x | x | deleterious | PTC, NMD assumed | pathogenic | |||
| SPTA1 | NM_003126.2 | c.7082T>C, p.(Phe2361Ser) | x | x | x | probably damaging, score 0.937 | deleterious, score 0 | deleterious | Amino acid substitution | likely pathogenic | |||
| SPTB | NM_001024858.2 | c.3895delG, p.(Asp1299Metfs) | x | x | x | x | x | deleterious | PTC, NMD assumed | pathogenic | |||
| SPTB | NM_001024858.2 | c.4266+5G>C | as G>A (0.000007) | rs1208350542 | broken donor site | x | x | benign | Splice defect | likely pathogenic | |||
| SPTB | NM_001024858.2 | c.4759C>T, p.(Gln1587Ter) | as C>G (0.00000) | rs2082338281 | x | x | x | deleterious | PTC, NMD assumed | pathogenic | |||
| EPB42 | NM_000119.3 | c.827G>A, p.(Arg276Gln) | 0.00003 | rs927148032 | x | probably damaging, score 0.933 | tolerated, score 0.36 | deleterious | Amino acid substitution | likely pathogenic | |||
| PIEZO1 | NM_001142864.4 | c.6328C>T, p.(Arg2110Trp) | 0.000006 | rs776531529 | x | probably damaging, score 0.994 | deleterious, score 0 | deleterious | Amino acid substitution | likely pathogenic | |||
| Known Variants | |||||||||||||
| Gene | RefSeq Number | Variant | ClinVar Allele ID | MAF (dbSNP) | rsID (dbSNP) | Bioinformatic Analyses | Predicted Consequences on Protein Level | Reference | |||||
| NNSplice/ HSF 3.0 | Poly Phen2 | SIFT | Mutation Taster | ||||||||||
| ANK1 | NM_000037.4 | c.1405-9G>A | x | x | x | broken acceptor site | x | x | benign | Splice defect | [27,28] | ||
| ANK1 | NM_000037.4 | c.4306C>T, p.(Arg1436Ter) | 799540 (pathogenic) | x | rs1586072383 | x | x | x | deleterious | PTC, NMD assumed | [29] | ||
| SLC4A1 | NM_000342.3 | Bicêtre I: c.1468C>T, p.(Arg490Cys) | x | 0.00007 | rs1398477044 | x | probably damaging, score 1 | damaging, score 0 | deleterious | Amino acid substitution | [30] | ||
| SPTA1 | NM_003126.2 | αLEPRA: c.4339-99C>T | 973143 (pathogenic) | 0.004 | rs200830867 | no effect | x | x | deleterious | Splice defect | [31,32] | ||
| SPTA1 | NM_003126.2 | c.4490G>A, p.(Gly1497Glu) | 249441 (conflicting) | 0.017 | rs41273523 | x | tolerated | benign | benign | Amino acid substitution | not listed in cis with αLELY or described in the literature | ||
| SPTA1 | NM_003126.2 | c.5386C>T, p.(Gln1796Ter) | 981247 (pathogenic) | 0.000008 | rs763899069 | x | x | x | deleterious | PTC, NMD assumed | not described in the literature | ||
| SPTA1 | NM_003126.2 | αLELY: c.(5572C>G; 6531-12C>T) | 249434/ 249428 (conflicting) | 0.28263/0.21386 | rs3737515/ rs28525570 | no effect | x | x | benign | Splice defect | [33] | ||
| SPTB | NM_001024858.2 | c.4873C>T, p.(Arg1625Ter) | 1451194 (pathogenic) | x | x | x | x | x | deleterious | PTC, NMD assumed | [3] | ||
Disclaimer/Publisher’s Note: The statements, opinions and data contained in all publications are solely those of the individual author(s) and contributor(s) and not of MDPI and/or the editor(s). MDPI and/or the editor(s) disclaim responsibility for any injury to people or property resulting from any ideas, methods, instructions or products referred to in the content. |
© 2023 by the authors. Licensee MDPI, Basel, Switzerland. This article is an open access article distributed under the terms and conditions of the Creative Commons Attribution (CC BY) license (https://creativecommons.org/licenses/by/4.0/).
Share and Cite
Häuser, F.; Rossmann, H.; Adenaeuer, A.; Shrestha, A.; Marandiuc, D.; Paret, C.; Faber, J.; Lackner, K.J.; Lämmle, B.; Beck, O. Hereditary Spherocytosis: Can Next-Generation Sequencing of the Five Most Frequently Affected Genes Replace Time-Consuming Functional Investigations? Int. J. Mol. Sci. 2023, 24, 17021. https://doi.org/10.3390/ijms242317021
Häuser F, Rossmann H, Adenaeuer A, Shrestha A, Marandiuc D, Paret C, Faber J, Lackner KJ, Lämmle B, Beck O. Hereditary Spherocytosis: Can Next-Generation Sequencing of the Five Most Frequently Affected Genes Replace Time-Consuming Functional Investigations? International Journal of Molecular Sciences. 2023; 24(23):17021. https://doi.org/10.3390/ijms242317021
Chicago/Turabian StyleHäuser, Friederike, Heidi Rossmann, Anke Adenaeuer, Annette Shrestha, Dana Marandiuc, Claudia Paret, Jörg Faber, Karl J. Lackner, Bernhard Lämmle, and Olaf Beck. 2023. "Hereditary Spherocytosis: Can Next-Generation Sequencing of the Five Most Frequently Affected Genes Replace Time-Consuming Functional Investigations?" International Journal of Molecular Sciences 24, no. 23: 17021. https://doi.org/10.3390/ijms242317021
APA StyleHäuser, F., Rossmann, H., Adenaeuer, A., Shrestha, A., Marandiuc, D., Paret, C., Faber, J., Lackner, K. J., Lämmle, B., & Beck, O. (2023). Hereditary Spherocytosis: Can Next-Generation Sequencing of the Five Most Frequently Affected Genes Replace Time-Consuming Functional Investigations? International Journal of Molecular Sciences, 24(23), 17021. https://doi.org/10.3390/ijms242317021

