Lipopolysaccharide Impedes Bone Repair in FcγRIIB-Deficient Mice
Abstract
:1. Introduction
2. Results
2.1. LPS Increases Serum Calcium and Decreases Renal Function
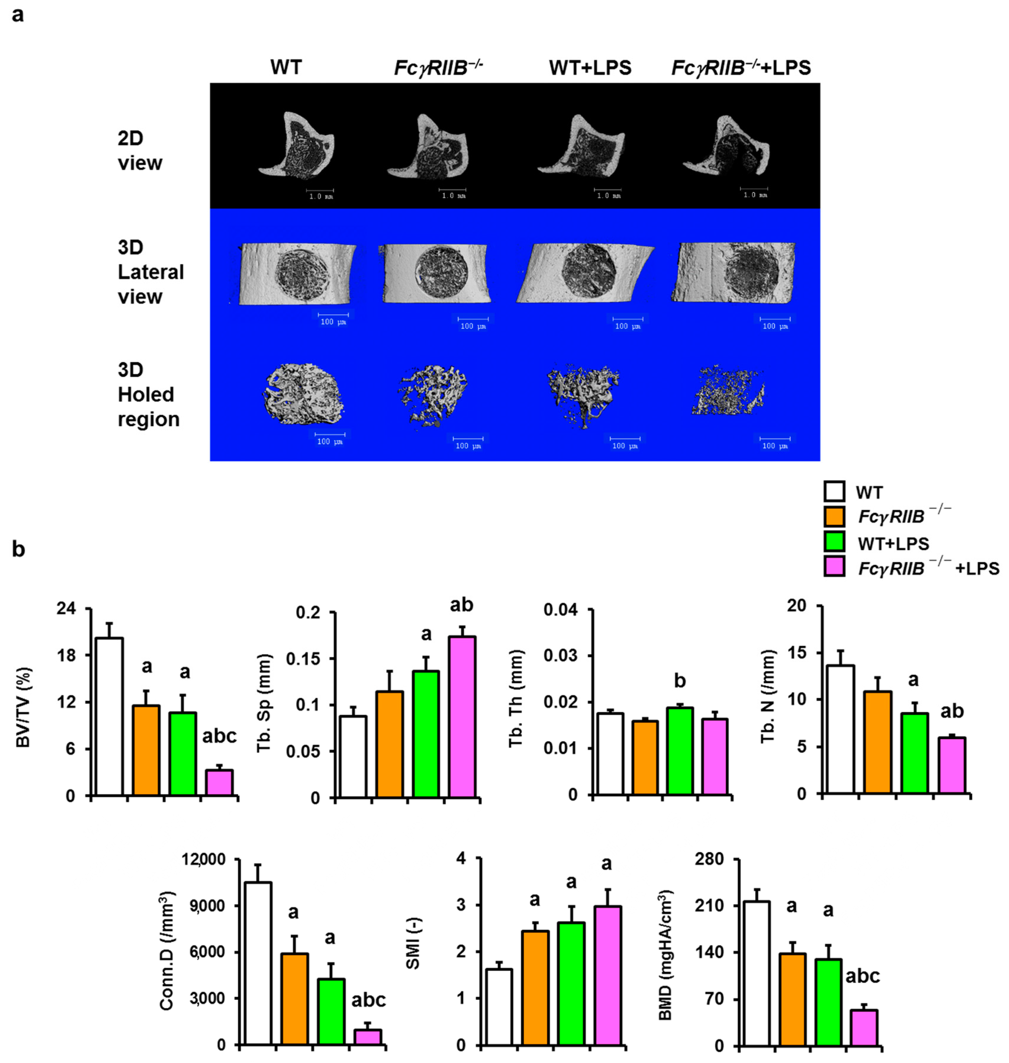
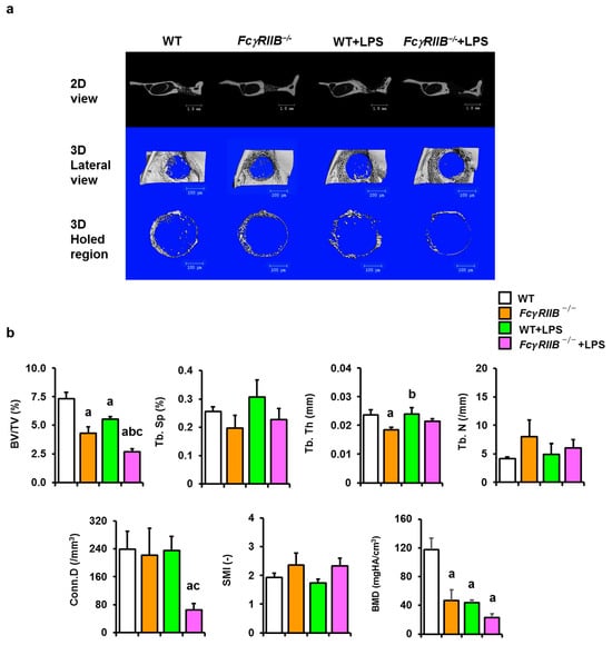
2.2. FcγRIIB−/− Mice Have Delayed Mandibular Bone Regeneration That Is Further Exacerbated by Local LPS
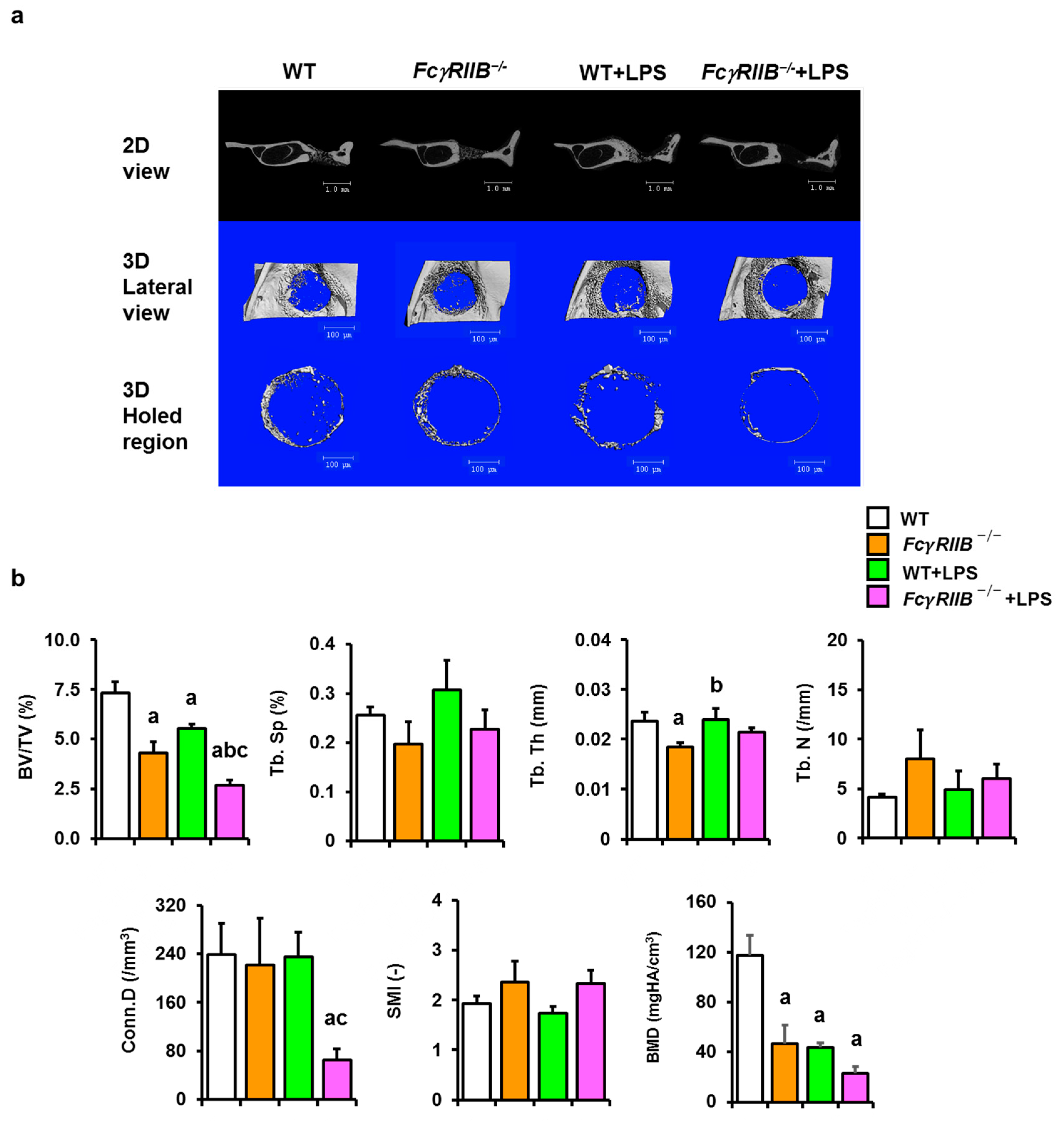
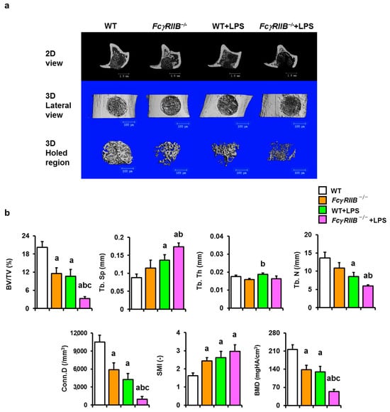
2.3. FcγRIIB Deficiency Causes a Decrease in Tibial Bone Regeneration and Local LPS Impaired Bone Repair
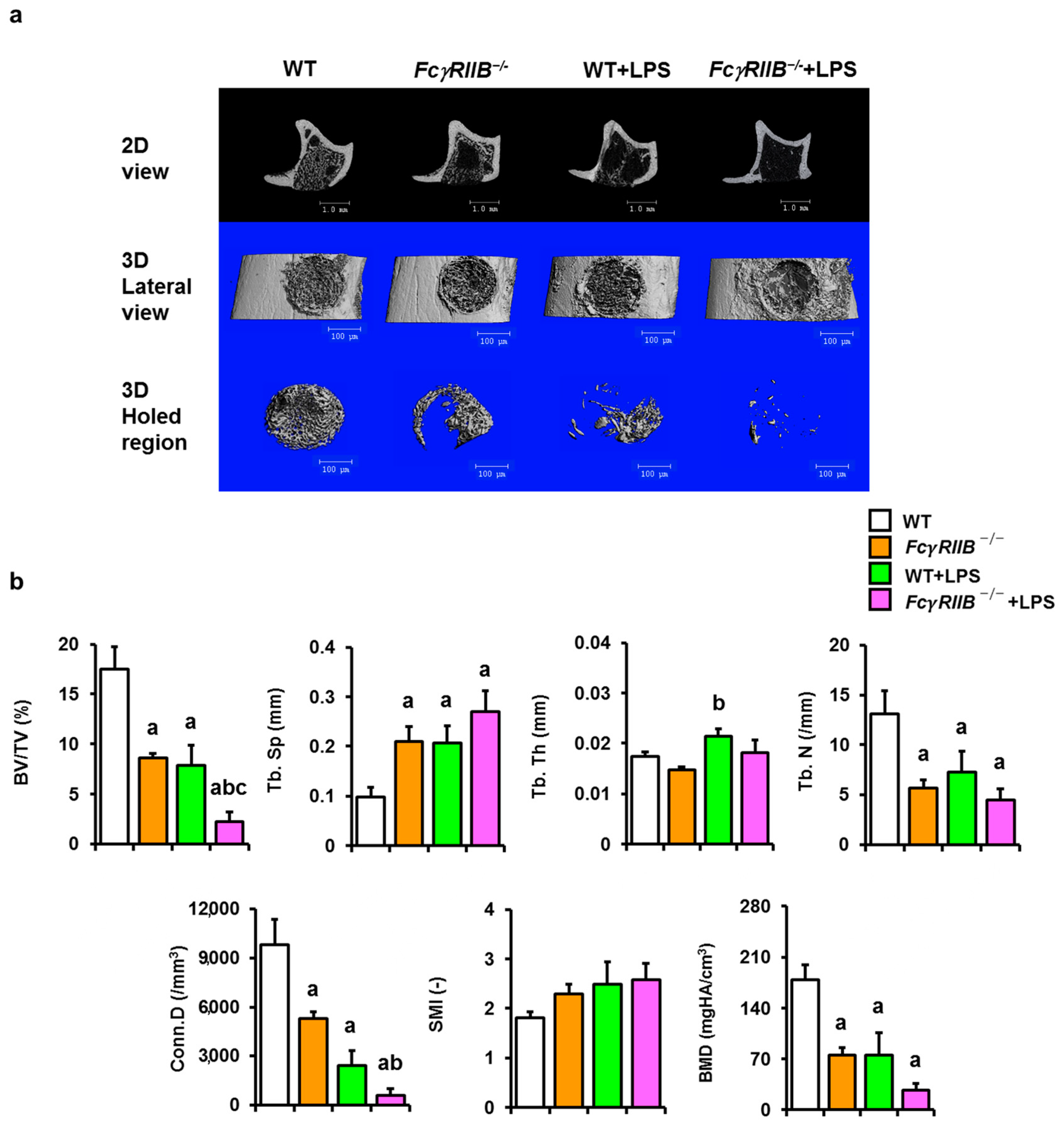
2.4. Systemic LPS Alleviates Skeletal Repair in Mice with FcγRIIB Ablation
2.5. Local and Systemic LPS Reduces Skeletal Mineralization to Collagen Ratio
2.6. Decreased Osteoblast-Associated Genes and Increased Tnfsf11/Tnfrsf11b Ratio in FcγRIIB-Deficient Mice Treated with Systemic LPS
2.7. LPS-Induced Enhanced Inflammation in FcγRIIB−/− Mice
3. Discussion
4. Materials and Methods
4.1. Animals
4.2. DNA Isolation and Genotyping
4.3. Monocortical Osseous Hole Drilling and LPS Administration
4.4. μCT Analysis
4.5. Osteoblast Culture
4.6. Osteoclast Culture
4.7. qPCR Analysis
4.8. Mineralization Assay
4.9. Biochemical Assays
4.10. Statistical Analysis
Supplementary Materials
Author Contributions
Funding
Institutional Review Board Statement
Data Availability Statement
Conflicts of Interest
References
- Bultink, I.E.M. Bone Disease in Connective Tissue Disease/Systemic Lupus Erythematosus. Calcif. Tissue Int. 2018, 102, 575–591. [Google Scholar] [CrossRef] [PubMed]
- Fenton, K.; Fismen, S.; Hedberg, A.; Seredkina, N.; Fenton, C.; Mortensen, E.S.; Rekvig, O.P. Anti-dsDNA antibodies promote initiation, and acquired loss of renal Dnase1 promotes progression of lupus nephritis in autoimmune (NZBxNZW)F1 mice. PLoS ONE 2009, 4, e8474. [Google Scholar] [CrossRef] [PubMed]
- Niederer, H.A.; Clatworthy, M.R.; Willcocks, L.C.; Smith, K.G. FcgammaRIIB, FcgammaRIIIB, and systemic lupus erythematosus. Ann. N. Y. Acad. Sci. 2010, 1183, 69–88. [Google Scholar] [CrossRef] [PubMed]
- Tarzi, R.M.; Davies, K.A.; Claassens, J.W.; Verbeek, J.S.; Walport, M.J.; Cook, H.T. Both Fcgamma receptor I and Fcgamma receptor III mediate disease in accelerated nephrotoxic nephritis. Am. J. Pathol. 2003, 162, 1677–1683. [Google Scholar] [CrossRef]
- Yilmaz-Elis, A.S.; Ramirez, J.M.; Asmawidjaja, P.; van der Kaa, J.; Mus, A.M.; Brem, M.D.; Claassens, J.W.; Breukel, C.; Brouwers, C.; Mangsbo, S.M.; et al. FcgammaRIIb on myeloid cells rather than on B cells protects from collagen-induced arthritis. J. Immunol. 2014, 192, 5540–5547. [Google Scholar] [CrossRef]
- Shushakova, N.; Skokowa, J.; Schulman, J.; Baumann, U.; Zwirner, J.; Schmidt, R.E.; Gessner, J.E. C5a anaphylatoxin is a major regulator of activating versus inhibitory FcgammaRs in immune complex-induced lung disease. J. Clin. Investig. 2002, 110, 1823–1830. [Google Scholar] [CrossRef]
- Saiworn, W.; Thim-Uam, A.; Visitchanakun, P.; Atjanasuppat, K.; Chantaraaumporn, J.; Mokdara, J.; Chungchatupornchai, S.; Pisitkun, P.; Leelahavanichkul, A.; Poolthong, S.; et al. Cortical Bone Loss in a Spontaneous Murine Model of Systemic Lupus Erythematosus. Calcif. Tissue Int. 2018, 103, 686–697. [Google Scholar] [CrossRef]
- Visitchanakun, P.; Saiworn, W.; Jongwattanapisan, P.; Leelahavanichkul, A.; Pisitkun, P.; Lotinun, S. Lupus-like Disease in FcgammaRIIB(-/-) Mice Induces Osteopenia. Sci. Rep. 2019, 9, 17342. [Google Scholar] [CrossRef]
- Sakunrangsit, N.; Pholtaisong, J.; Sucharitakul, J.; Wanna-Udom, S.; Prombutara, P.; Pisitkun, P.; Leelahavanichkul, A.; Aporntewan, C.; Greenblatt, M.B.; Lotinun, S. Identification of candidate regulators of mandibular bone loss in FcgammaRIIB(-/-) Mice. Sci. Rep. 2021, 11, 18726. [Google Scholar] [CrossRef]
- Kyogoku, C.; Dijstelbloem, H.M.; Tsuchiya, N.; Hatta, Y.; Kato, H.; Yamaguchi, A.; Fukazawa, T.; Jansen, M.D.; Hashimoto, H.; van de Winkel, J.G.; et al. Fcgamma receptor gene polymorphisms in Japanese patients with systemic lupus erythematosus: Contribution of FCGR2B to genetic susceptibility. Arthritis Rheum. 2002, 46, 1242–1254. [Google Scholar] [CrossRef]
- Yasuda, K.; Sugita, N.; Kobayashi, T.; Yamamoto, K.; Yoshie, H. FcgammaRIIB gene polymorphisms in Japanese periodontitis patients. Genes Immun. 2003, 4, 541–546. [Google Scholar] [CrossRef] [PubMed]
- Clatworthy, M.R.; Harford, S.K.; Mathews, R.J.; Smith, K.G. FcgammaRIIb inhibits immune complex-induced VEGF-A production and intranodal lymphangiogenesis. Proc. Natl. Acad. Sci. USA 2014, 111, 17971–17976. [Google Scholar] [CrossRef] [PubMed]
- Uehara, O.; Abiko, Y.; Saitoh, M.; Miyakawa, H.; Nakazawa, F. Lipopolysaccharide extracted from Porphyromonas gingivalis induces DNA hypermethylation of runt-related transcription factor 2 in human periodontal fibroblasts. J. Microbiol. Immunol. Infect. 2014, 47, 176–181. [Google Scholar] [CrossRef] [PubMed]
- Soetan, K.O.; Olaiya, C.O.; Oyewole, O.E. The importance of mineral elements for humans, domestic animals and plants: A review. Afr. J. Food Sci. 2010, 4, 200–222. [Google Scholar]
- Giannelou, M.; Skarlis, C.; Stamouli, A.; Antypa, E.; Moutsopoulos, H.M.; Mavragani, C.P. Atherosclerosis in SLE: A potential role for serum parathormone levels. Lupus Sci. Med. 2020, 7, e000393. [Google Scholar] [CrossRef]
- Bolland, S.; Yim, Y.S.; Tus, K.; Wakeland, E.K.; Ravetch, J.V. Genetic modifiers of systemic lupus erythematosus in FcgammaRIIB(-/-) mice. J. Exp. Med. 2002, 195, 1167–1174. [Google Scholar] [CrossRef] [PubMed]
- Horton, H.M.; Chu, S.Y.; Ortiz, E.C.; Pong, E.; Cemerski, S.; Leung, I.W.; Jacob, N.; Zalevsky, J.; Desjarlais, J.R.; Stohl, W.; et al. Antibody-mediated coengagement of FcgammaRIIb and B cell receptor complex suppresses humoral immunity in systemic lupus erythematosus. J. Immunol. 2011, 186, 4223–4233. [Google Scholar] [CrossRef]
- Kobayashi, T.; Ito, S.; Yasuda, K.; Kuroda, T.; Yamamoto, K.; Sugita, N.; Tai, H.; Narita, I.; Gejyo, F.; Yoshie, H. The combined genotypes of stimulatory and inhibitory Fc gamma receptors associated with systemic lupus erythematosus and periodontitis in Japanese adults. J. Periodontol. 2007, 78, 467–474. [Google Scholar] [CrossRef]
- Newling, M.; Fiechter, R.H.; Sritharan, L.; Hoepel, W.; van Burgsteden, J.A.; Hak, A.E.; van Vollenhoven, R.F.; van de Sande, M.G.H.; Baeten, D.L.P.; den Dunnen, J. Dysregulated Fcgamma receptor IIa-induced cytokine production in dendritic cells of lupus nephritis patients. Clin. Exp. Immunol. 2020, 199, 39–49. [Google Scholar] [CrossRef]
- Andrews, B.S.; Eisenberg, R.A.; Theofilopoulos, A.N.; Izui, S.; Wilson, C.B.; McConahey, P.J.; Murphy, E.D.; Roths, J.B.; Dixon, F.J. Spontaneous murine lupus-like syndromes. Clinical and immunopathological manifestations in several strains. J. Exp. Med. 1978, 148, 1198–1215. [Google Scholar] [CrossRef]
- Kikuchi, S.; Santiago-Raber, M.L.; Amano, H.; Amano, E.; Fossati-Jimack, L.; Moll, T.; Kotzin, B.L.; Izui, S. Contribution of NZB autoimmunity 2 to Y-linked autoimmune acceleration-induced monocytosis in association with murine systemic lupus. J. Immunol. 2006, 176, 3240–3247. [Google Scholar] [CrossRef] [PubMed]
- Tucureanu, M.M.; Rebleanu, D.; Constantinescu, C.A.; Deleanu, M.; Voicu, G.; Butoi, E.; Calin, M.; Manduteanu, I. Lipopolysaccharide-induced inflammation in monocytes/macrophages is blocked by liposomal delivery of G(i)-protein inhibitor. Int. J. Nanomed. 2018, 13, 63–76. [Google Scholar] [CrossRef] [PubMed]
- Iyer, S.S.; Cheng, G. Role of interleukin 10 transcriptional regulation in inflammation and autoimmune disease. Crit. Rev. Immunol. 2012, 32, 23–63. [Google Scholar] [CrossRef] [PubMed]
- Quinn, J.M.; Sims, N.A.; Saleh, H.; Mirosa, D.; Thompson, K.; Bouralexis, S.; Walker, E.C.; Martin, T.J.; Gillespie, M.T. IL-23 inhibits osteoclastogenesis indirectly through lymphocytes and is required for the maintenance of bone mass in mice. J. Immunol. 2008, 181, 5720–5729. [Google Scholar] [CrossRef] [PubMed]
- Wang, X.F.; Wang, Y.J.; Li, T.Y.; Guo, J.X.; Lv, F.; Li, C.L.; Ge, X.T. Colony-stimulating factor 1 receptor inhibition prevents against lipopolysaccharide -induced osteoporosis by inhibiting osteoclast formation. Biomed. Pharmacother. 2019, 115, 108916. [Google Scholar] [CrossRef] [PubMed]
- Cho, H.H.; Shin, K.K.; Kim, Y.J.; Song, J.S.; Kim, J.M.; Bae, Y.C.; Kim, C.D.; Jung, J.S. NF-kappaB activation stimulates osteogenic differentiation of mesenchymal stem cells derived from human adipose tissue by increasing TAZ expression. J. Cell Physiol. 2010, 223, 168–177. [Google Scholar] [CrossRef]
- Croes, M.; Oner, F.C.; Kruyt, M.C.; Blokhuis, T.J.; Bastian, O.; Dhert, W.J.; Alblas, J. Proinflammatory Mediators Enhance the Osteogenesis of Human Mesenchymal Stem Cells after Lineage Commitment. PLoS ONE 2015, 10, e0132781. [Google Scholar] [CrossRef]
- Abu-Amer, Y.; Ross, F.P.; Edwards, J.; Teitelbaum, S.L. Lipopolysaccharide-stimulated osteoclastogenesis is mediated by tumor necrosis factor via its P55 receptor. J. Clin. Investig. 1997, 100, 1557–1565. [Google Scholar] [CrossRef]
- Liu, R.; Desta, T.; Raptis, M.; Darveau, R.P.; Graves, D.T. P. gingivalis and E. coli lipopolysaccharides exhibit different systemic but similar local induction of inflammatory markers. J. Periodontol. 2008, 79, 1241–1247. [Google Scholar] [CrossRef]
- Pussinen, P.J.; Vilkuna-Rautiainen, T.; Alfthan, G.; Palosuo, T.; Jauhiainen, M.; Sundvall, J.; Vesanen, M.; Mattila, K.; Asikainen, S. Severe periodontitis enhances macrophage activation via increased serum lipopolysaccharide. Arterioscler. Thromb. Vasc. Biol. 2004, 24, 2174–2180. [Google Scholar] [CrossRef]
- Perez-Ferro, M.; Serrano Del Castillo, C.; Sanchez-Pernaute, O. Cell Membrane-bound TLR2 and TLR4: Potential Predictors of Active Systemic Lupus Erythematosus and Lupus Nephritis. J. Rheumatol. 2016, 43, 1444–1445. [Google Scholar] [CrossRef] [PubMed]
- Kontoyiannis, D.; Kollias, G. Accelerated autoimmunity and lupus nephritis in NZB mice with an engineered heterozygous deficiency in tumor necrosis factor. Eur. J. Immunol. 2000, 30, 2038–2047. [Google Scholar] [CrossRef] [PubMed]
- Lee, T.P.; Tang, S.J.; Wu, M.F.; Song, Y.C.; Yu, C.L.; Sun, K.H. Transgenic overexpression of anti-double-stranded DNA autoantibody and activation of Toll-like receptor 4 in mice induce severe systemic lupus erythematosus syndromes. J. Autoimmun. 2010, 35, 358–367. [Google Scholar] [CrossRef] [PubMed]
- AlQranei, M.S.; Senbanjo, L.T.; Aljohani, H.; Hamza, T.; Chellaiah, M.A. Lipopolysaccharide- TLR-4 Axis regulates Osteoclastogenesis independent of RANKL/RANK signaling. BMC Immunol. 2021, 22, 23. [Google Scholar] [CrossRef] [PubMed]
- Koide, M.; Kobayashi, Y.; Ninomiya, T.; Nakamura, M.; Yasuda, H.; Arai, Y.; Okahashi, N.; Yoshinari, N.; Takahashi, N.; Udagawa, N. Osteoprotegerin-deficient male mice as a model for severe alveolar bone loss: Comparison with RANKL-overexpressing transgenic male mice. Endocrinology 2013, 154, 773–782. [Google Scholar] [CrossRef]
- Ozaki, Y.; Koide, M.; Furuya, Y.; Ninomiya, T.; Yasuda, H.; Nakamura, M.; Kobayashi, Y.; Takahashi, N.; Yoshinari, N.; Udagawa, N. Treatment of OPG-deficient mice with WP9QY, a RANKL-binding peptide, recovers alveolar bone loss by suppressing osteoclastogenesis and enhancing osteoblastogenesis. PLoS ONE 2017, 12, e0184904. [Google Scholar] [CrossRef] [PubMed]
- Takami, M.; Kim, N.; Rho, J.; Choi, Y. Stimulation by toll-like receptors inhibits osteoclast differentiation. J. Immunol. 2002, 169, 1516–1523. [Google Scholar] [CrossRef] [PubMed]
- Guo, C.; Yuan, L.; Wang, J.G.; Wang, F.; Yang, X.K.; Zhang, F.H.; Song, J.L.; Ma, X.Y.; Cheng, Q.; Song, G.H. Lipopolysaccharide (LPS) induces the apoptosis and inhibits osteoblast differentiation through JNK pathway in MC3T3-E1 cells. Inflammation 2014, 37, 621–631. [Google Scholar] [CrossRef]
- Xu, M.X.; Sun, X.X.; Li, W.; Xie, G.; Yang, Q.; Qu, Z.W.; Meng, Q.G. LPS at low concentration promotes the fracture healing through regulating the autophagy of osteoblasts via NF-kappaB signal pathway. Eur. Rev. Med. Pharmacol. Sci. 2018, 22, 1569–1579. [Google Scholar] [CrossRef]
- Amamoto, S.; Yoshiga, D.; Tabe, S.; Kokabu, S.; Fujii, W.; Hikiji, H.; Tominaga, K.; Yoshioka, I. Zoledronate and lipopolysaccharide suppress osteoblast differentiation through downregulating phosphorylation of Smad in pre-osteoblastic MC3T3-E1 cells. J. Oral Maxillofac. Surg. Med. Pathol. 2022, 34, 472–479. [Google Scholar] [CrossRef]
- Zhang, R.; Edwards, J.R.; Ko, S.Y.; Dong, S.; Liu, H.; Oyajobi, B.O.; Papasian, C.; Deng, H.W.; Zhao, M. Transcriptional regulation of BMP2 expression by the PTH-CREB signaling pathway in osteoblasts. PLoS ONE 2011, 6, e20780. [Google Scholar] [CrossRef] [PubMed]
- Onodera, S.; Saito, A.; Hojo, H.; Nakamura, T.; Zujur, D.; Watanabe, K.; Morita, N.; Hasegawa, D.; Masaki, H.; Nakauchi, H.; et al. Hedgehog Activation Regulates Human Osteoblastogenesis. Stem Cell Rep. 2020, 15, 125–139. [Google Scholar] [CrossRef] [PubMed]
- Du, X.; Zhao, D.; Wang, Y.; Sun, Z.; Yu, Q.; Jiang, H.; Wang, L. Low Serum Calcium Concentration in Patients With Systemic Lupus Erythematosus Accompanied by the Enhanced Peripheral Cellular Immunity. Front. Immunol. 2022, 13, 901854. [Google Scholar] [CrossRef] [PubMed]
- Takahashi, K.; Mizukami, H.; Kamata, K.; Inaba, W.; Kato, N.; Hibi, C.; Yagihashi, S. Amelioration of acute kidney injury in lipopolysaccharide-induced systemic inflammatory response syndrome by an aldose reductase inhibitor, fidarestat. PLoS ONE 2012, 7, e30134. [Google Scholar] [CrossRef] [PubMed]
- Bouxsein, M.L.; Boyd, S.K.; Christiansen, B.A.; Guldberg, R.E.; Jepsen, K.J.; Muller, R. Guidelines for assessment of bone microstructure in rodents using micro-computed tomography. J. Bone Miner. Res. 2010, 25, 1468–1486. [Google Scholar] [CrossRef]
- Chevalier, C.; Colakoglu, M.; Brun, J.; Thouverey, C.; Bonnet, N.; Ferrari, S.; Trajkovski, M. Primary mouse osteoblast and osteoclast culturing and analysis. STAR Protoc. 2021, 2, 100452. [Google Scholar] [CrossRef]
- Hu, K.; Olsen, B.R. Osteoblast-derived VEGF regulates osteoblast differentiation and bone formation during bone repair. J. Clin. Investig. 2016, 126, 509–526. [Google Scholar] [CrossRef]










| Disclaimer/Publisher’s Note: The statements, opinions and data contained in all publications are solely those of the individual author(s) and contributor(s) and not of MDPI and/or the editor(s). MDPI and/or the editor(s) disclaim responsibility for any injury to people or property resulting from any ideas, methods, instructions or products referred to in the content. | 
© 2023 by the authors. Licensee MDPI, Basel, Switzerland. This article is an open access article distributed under the terms and conditions of the Creative Commons Attribution (CC BY) license (https://creativecommons.org/licenses/by/4.0/).
Share and Cite
Jantaboon, S.; Sakunrangsit, N.; Toejing, P.; Leelahavanichkul, A.; Pisitkun, P.; Greenblatt, M.B.; Lotinun, S. Lipopolysaccharide Impedes Bone Repair in FcγRIIB-Deficient Mice. Int. J. Mol. Sci. 2023, 24, 16944. https://doi.org/10.3390/ijms242316944
Jantaboon S, Sakunrangsit N, Toejing P, Leelahavanichkul A, Pisitkun P, Greenblatt MB, Lotinun S. Lipopolysaccharide Impedes Bone Repair in FcγRIIB-Deficient Mice. International Journal of Molecular Sciences. 2023; 24(23):16944. https://doi.org/10.3390/ijms242316944
Chicago/Turabian StyleJantaboon, Sirikanda, Nithidol Sakunrangsit, Parichart Toejing, Asada Leelahavanichkul, Prapaporn Pisitkun, Matthew B. Greenblatt, and Sutada Lotinun. 2023. "Lipopolysaccharide Impedes Bone Repair in FcγRIIB-Deficient Mice" International Journal of Molecular Sciences 24, no. 23: 16944. https://doi.org/10.3390/ijms242316944
APA StyleJantaboon, S., Sakunrangsit, N., Toejing, P., Leelahavanichkul, A., Pisitkun, P., Greenblatt, M. B., & Lotinun, S. (2023). Lipopolysaccharide Impedes Bone Repair in FcγRIIB-Deficient Mice. International Journal of Molecular Sciences, 24(23), 16944. https://doi.org/10.3390/ijms242316944
 
        


