Transcriptional Landscape of Repetitive Elements in Psoriatic Skin from Large Cohort Studies: Relevance to Psoriasis Pathophysiology
Abstract
:1. Introduction
2. Results
2.1. GSE54456
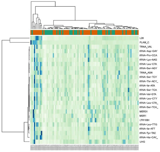
2.2. GSE121212
2.2.1. Differentially Expressed Repetitive Elements: LP vs. C and NLP vs. C
2.2.2. Pairwise Comparison: LP vs. NLP Samples
3. Discussion
4. Materials and Methods
4.1. Datasets Used in Our Study
4.2. Statistical Analysis
Supplementary Materials
Author Contributions
Funding
Institutional Review Board Statement
Informed Consent Statement
Data Availability Statement
Conflicts of Interest
References
- Zhang, Q.; Pan, J.; Cong, Y.; Mao, J. Transcriptional Regulation of Endogenous Retroviruses and Their Misregulation in Human Diseases. Int. J. Mol. Sci. 2022, 23, 10112. [Google Scholar] [CrossRef]
- Saleh, A.; Macia, A.; Muotri, A.R. Transposable Elements, Inflammation, and Neurological Disease. Front. Neurol. 2019, 10, 894. [Google Scholar] [CrossRef]
- Volkman, H.E.; Stetson, D.B. The enemy within: Endogenous retroelements and autoimmune disease. Nat. Immunol. 2014, 15, 415–422. [Google Scholar] [CrossRef] [PubMed]
- Thomas, C.A.; Tejwani, L.; Trujillo, C.A.; Negraes, P.D.; Herai, R.H.; Mesci, P.; Macia, A.; Crow, Y.J.; Muotri, A.R. Modeling of TREX1-Dependent Autoimmune Disease using Human Stem Cells Highlights L1 Accumulation as a Source of Neuroinflammation. Cell Stem Cell 2017, 21, 319–331.e8. [Google Scholar] [CrossRef] [PubMed]
- Krishnan, V.S.; Koks, S. Transcriptional Basis of Psoriasis from Large Scale Gene Expression Studies: The Importance of Moving towards a Precision Medicine Approach. Int. J. Mol. Sci. 2022, 23, 6130. [Google Scholar] [CrossRef] [PubMed]
- Raposo, R.A.; Gupta, R.; Abdel-Mohsen, M.; Dimon, M.; Debbaneh, M.; Jiang, W.; York, V.A.; Leadabrand, K.S.; Brown, G.; Malakouti, M.; et al. Antiviral gene expression in psoriasis. J. Eur. Acad. Dermatol. Venereol. 2015, 29, 1951–1957. [Google Scholar] [CrossRef] [PubMed]
- Moles, J.P.; Tesniere, A.; Guilhou, J.J. A new endogenous retroviral sequence is expressed in skin of patients with psoriasis. Br. J. Dermatol. 2005, 153, 83–89. [Google Scholar] [CrossRef] [PubMed]
- Dalen, A.B.; Hellgren, L.; Iversen, O.J.; Vincent, J. A virus-like particle associated with psoriasis. Acta Pathol. Microbiol. Scand. Ser. B Microbiol. 1983, 91B, 221–229. [Google Scholar] [CrossRef] [PubMed]
- Iversen, O.J. Isolation of virus-like particles in urine from a psoriatic patient. Acta Pathol. Microbiol. Immunol. Scand. B 1983, 91, 407–412. [Google Scholar] [CrossRef]
- Hohenadl, C.; Germaier, H.; Walchner, M.; Hagenhofer, M.; Herrmann, M.; Sturzl, M.; Kind, P.; Hehlmann, R.; Erfle, V.; Leib-Mosch, C. Transcriptional activation of endogenous retroviral sequences in human epidermal keratinocytes by UVB irradiation. J. Investig. Dermatol. 1999, 113, 587–594. [Google Scholar] [CrossRef]
- Bessis, D.; Moles, J.P.; Basset-Seguin, N.; Tesniere, A.; Arpin, C.; Guilhou, J.J. Differential expression of a human endogenous retrovirus E transmembrane envelope glycoprotein in normal, psoriatic and atopic dermatitis human skin. Br. J. Dermatol. 2004, 151, 737–745. [Google Scholar] [CrossRef]
- Lattekivi, F.; Koks, S.; Keermann, M.; Reimann, E.; Prans, E.; Abram, K.; Silm, H.; Koks, G.; Kingo, K. Transcriptional landscape of human endogenous retroviruses (HERVs) and other repetitive elements in psoriatic skin. Sci. Rep. 2018, 8, 4358. [Google Scholar] [CrossRef] [PubMed]
- Foerster, J.; Nolte, I.; Junge, J.; Bruinenberg, M.; Schweiger, S.; Spaar, K.; van der Steege, G.; Ehlert, C.; Mulder, M.; Kalscheuer, V.; et al. Haplotype sharing analysis identifies a retroviral dUTPase as candidate susceptibility gene for psoriasis. J. Investig. Dermatol. 2005, 124, 99–102. [Google Scholar] [CrossRef] [PubMed]
- Ariza, M.E.; Williams, M.V. A human endogenous retrovirus K dUTPase triggers a TH1, TH17 cytokine response: Does it have a role in psoriasis? J. Investig. Dermatol. 2011, 131, 2419–2427. [Google Scholar] [CrossRef] [PubMed]
- Lai, O.Y.; Chen, H.; Michaud, H.A.; Hayashi, G.; Kuebler, P.J.; Hultman, G.K.; Ariza, M.E.; Williams, M.V.; Batista, M.D.; Nixon, D.F.; et al. Protective effect of human endogenous retrovirus K dUTPase variants on psoriasis susceptibility. J. Investig. Dermatol. 2012, 132, 1833–1840. [Google Scholar] [CrossRef] [PubMed]
- Gupta, R.; Michaud, H.A.; Zeng, X.; Debbaneh, M.; Arron, S.T.; Jones, R.B.; Ormsby, C.E.; Nixon, D.F.; Liao, W. Diminished humoral responses against and reduced gene expression levels of human endogenous retrovirus-K (HERV-K) in psoriasis. J. Transl. Med. 2014, 12, 256. [Google Scholar] [CrossRef] [PubMed]
- Frohlich, A.; Pfaff, A.L.; Bubb, V.J.; Quinn, J.P.; Koks, S. Reference LINE-1 insertion polymorphisms correlate with Parkinson’s disease progression and differential transcript expression in the PPMI cohort. Sci. Rep. 2023, 13, 13857. [Google Scholar] [CrossRef]
- Mavragani, C.P.; Sagalovskiy, I.; Guo, Q.; Nezos, A.; Kapsogeorgou, E.K.; Lu, P.; Liang Zhou, J.; Kirou, K.A.; Seshan, S.V.; Moutsopoulos, H.M.; et al. Expression of Long Interspersed Nuclear Element 1 Retroelements and Induction of Type I Interferon in Patients with Systemic Autoimmune Disease. Arthritis Rheumatol. 2016, 68, 2686–2696. [Google Scholar] [CrossRef]
- Yooyongsatit, S.; Ruchusatsawat, K.; Noppakun, N.; Hirankarn, N.; Mutirangura, A.; Wongpiyabovorn, J. Patterns and functional roles of LINE-1 and Alu methylation in the keratinocyte from patients with psoriasis vulgaris. J. Hum. Genet. 2015, 60, 349–355. [Google Scholar] [CrossRef]
- Tsoi, L.C.; Rodriguez, E.; Degenhardt, F.; Baurecht, H.; Wehkamp, U.; Volks, N.; Szymczak, S.; Swindell, W.R.; Sarkar, M.K.; Raja, K.; et al. Atopic Dermatitis Is an IL-13-Dominant Disease with Greater Molecular Heterogeneity Compared to Psoriasis. J. Investig. Dermatol. 2019, 139, 1480–1489. [Google Scholar] [CrossRef]
- Li, B.; Tsoi, L.C.; Swindell, W.R.; Gudjonsson, J.E.; Tejasvi, T.; Johnston, A.; Ding, J.; Stuart, P.E.; Xing, X.; Kochkodan, J.J.; et al. Transcriptome analysis of psoriasis in a large case-control sample: RNA-seq provides insights into disease mechanisms. J. Investig. Dermatol. 2014, 134, 1828–1838. [Google Scholar] [CrossRef]
- Maksakova, I.A.; Mager, D.L.; Reiss, D. Keeping active endogenous retroviral-like elements in check: The epigenetic perspective. Cell Mol. Life Sci. 2008, 65, 3329–3347. [Google Scholar] [CrossRef]
- Groh, S.; Schotta, G. Silencing of endogenous retroviruses by heterochromatin. Cell Mol. Life Sci. 2017, 74, 2055–2065. [Google Scholar] [CrossRef]
- Zhang, P.; Zhao, M.; Liang, G.; Yin, G.; Huang, D.; Su, F.; Zhai, H.; Wang, L.; Su, Y.; Lu, Q. Whole-genome DNA methylation in skin lesions from patients with psoriasis vulgaris. J. Autoimmun. 2013, 41, 17–24. [Google Scholar] [CrossRef]
- Dokmanovic, M.; Clarke, C.; Marks, P.A. Histone deacetylase inhibitors: Overview and perspectives. Mol. Cancer Res. 2007, 5, 981–989. [Google Scholar] [CrossRef]
- Dokmanovic, M.; Perez, G.; Xu, W.; Ngo, L.; Clarke, C.; Parmigiani, R.B.; Marks, P.A. Histone deacetylase inhibitors selectively suppress expression of HDAC7. Mol. Cancer Ther. 2007, 6, 2525–2534. [Google Scholar] [CrossRef]
- Daskalakis, M.; Brocks, D.; Sheng, Y.H.; Islam, M.S.; Ressnerova, A.; Assenov, Y.; Milde, T.; Oehme, I.; Witt, O.; Goyal, A.; et al. Reactivation of endogenous retroviral elements via treatment with DNMT- and HDAC-inhibitors. Cell Cycle 2018, 17, 811–822. [Google Scholar] [CrossRef]
- Keermann, M.; Koks, S.; Reimann, E.; Prans, E.; Abram, K.; Kingo, K. Transcriptional landscape of psoriasis identifies the involvement of IL36 and IL36RN. BMC Genom. 2015, 16, 322. [Google Scholar] [CrossRef]
- Tugnet, N.; Rylance, P.; Roden, D.; Trela, M.; Nelson, P. Human Endogenous Retroviruses (HERVs) and Autoimmune Rheumatic Disease: Is There a Link? Open Rheumatol. J. 2013, 7, 13–21. [Google Scholar] [CrossRef]
- Rolland, A.; Jouvin-Marche, E.; Viret, C.; Faure, M.; Perron, H.; Marche, P.N. The envelope protein of a human endogenous retrovirus-W family activates innate immunity through CD14/TLR4 and promotes Th1-like responses. J. Immunol. 2006, 176, 7636–7644. [Google Scholar] [CrossRef]
- Roberson, E.D.; Liu, Y.; Ryan, C.; Joyce, C.E.; Duan, S.; Cao, L.; Martin, A.; Liao, W.; Menter, A.; Bowcock, A.M. A subset of methylated CpG sites differentiate psoriatic from normal skin. J. Investig. Dermatol. 2012, 132 Pt 1, 583–592. [Google Scholar] [CrossRef]
- Grandi, N.; Tramontano, E. Human Endogenous Retroviruses Are Ancient Acquired Elements Still Shaping Innate Immune Responses. Front. Immunol. 2018, 9, 2039. [Google Scholar] [CrossRef]
- Xu, J.; Zoltick, P.W.; Gamero, A.M.; Gallucci, S. TLR ligands up-regulate Trex1 expression in murine conventional dendritic cells through type I Interferon and NF-kappaB-dependent signaling pathways. J. Leukoc. Biol. 2014, 96, 93–103. [Google Scholar] [CrossRef]
- Xia, J.; Joyce, C.E.; Bowcock, A.M.; Zhang, W. Noncanonical microRNAs and endogenous siRNAs in normal and psoriatic human skin. Hum. Mol. Genet. 2013, 22, 737–748. [Google Scholar] [CrossRef]
- Shallev, L.; Kopel, E.; Feiglin, A.; Leichner, G.S.; Avni, D.; Sidi, Y.; Eisenberg, E.; Barzilai, A.; Levanon, E.Y.; Greenberger, S. Decreased A-to-I RNA editing as a source of keratinocytes’ dsRNA in psoriasis. RNA 2018, 24, 828–840. [Google Scholar] [CrossRef]
- Bao, W.; Kojima, K.K.; Kohany, O. Repbase Update, a database of repetitive elements in eukaryotic genomes. Mob. DNA 2015, 6, 11. [Google Scholar] [CrossRef]
- Lawrence, C.B.; McDonnell, D.P.; Ramsey, W.J. Analysis of repetitive sequence elements containing tRNA-like sequences. Nucleic Acids Res. 1985, 13, 4239–4252. [Google Scholar] [CrossRef]
- Li, S.; Xu, Z.; Sheng, J. tRNA-Derived Small RNA: A Novel Regulatory Small Non-Coding RNA. Genes 2018, 9, 246. [Google Scholar] [CrossRef]
- Geng, G.; Wang, H.; Xin, W.; Liu, Z.; Chen, J.; Danting, Z.; Han, F.; Ye, S. tRNA derived fragment (tRF)-3009 participates in modulation of IFN-alpha-induced CD4(+) T cell oxidative phosphorylation in lupus patients. J. Transl. Med. 2021, 19, 305. [Google Scholar] [CrossRef]
- Zhang, Y.; Deng, Q.; Tu, L.; Lv, D.; Liu, D. tRNA-derived small RNAs: A novel class of small RNAs in human hypertrophic scar fibroblasts. Int. J. Mol. Med. 2020, 45, 115–130. [Google Scholar] [CrossRef]
- Yan, B.X.; Chen, X.Y.; Wang, Z.Y.; Cui, Y.Z.; Landeck, L.; Fu, N.C.; Yang, X.Y.; Xu, F.; Zhou, Y.; Chen, J.Q.; et al. Mupirocin blocks imiquimod-induced psoriasis-like skin lesion by inhibiting epidermal isoleucyl-tRNA synthetase. Cell Commun. Signal 2022, 20, 185. [Google Scholar] [CrossRef]
- Zeng, J.; Xie, Y.; Zhang, H.; Zhang, Y.; Zhang, Y.; Liu, L.; Hu, Q.; Zhou, L.; Gao, L.; Tan, W.; et al. Protective roles of tRNA-derived small RNA tRF-Ile-AAT-019 in pathological progression of psoriasis. Exp. Dermatol. 2023, 32, 135–145. [Google Scholar] [CrossRef]




| Element | Class | Family | log2FC | padj |
|---|---|---|---|---|
| LTR57 | ERV3 | LTR | 2.156 | 3.15 × 10−99 |
| MER53 | other | other | 1.764 | 8.16 × 10−20 |
| MER93B | ERV1 | LTR | 1.761 | 7.12 × 10−21 |
| MLT1G2 | ERV3 | LTR | 1.754 | 2.60 × 10−20 |
| E1 | snRNA | snRNA | 1.626 | 2.74 × 10−9 |
| LTR39 | ERV1 | LTR | 1.613 | 7.72 × 10−65 |
| HUERS-P1 | ERV1 | LTR | 1.543 | 1.48 × 10−45 |
| HARLEQUINLTR | ERV1 | LTR | 1.456 | 2.52 × 10−113 |
| MER65D | ERV1 | LTR | 1.391 | 2.80 × 10−11 |
| MER4I | ERV1 | LTR | 1.383 | 3.71 × 10−90 |
| MER57B1 | ERV1 | LTR | 1.366 | 5.61 × 10−32 |
| MER76 | ERV3 | LTR | 1.363 | 0.033410871 |
| MER76 | other | other | 1.363 | 0.033410871 |
| MER84 | ERV1 | LTR | 1.332 | 1.00 × 10−41 |
| HAL1M8 | L1 | Non-LTR | 1.270754855 | 1.61 × 10−38 |
| AluSx1 | SINE | Non-LTR | −3.653 | 8.88 × 10−9 |
| MER61C | ERV1 | ERV | −2.068 | 9.14 × 10−29 |
| HERV52I | other | other | −1.547 | 2.35 × 10−6 |
| HERVI | ERV1 | ERV | −1.421 | 2.64 × 10−39 |
| LTR77 | ERV1 | ERV | −1.383 | 2.53 × 10−27 |
| L1PA12_5 | L1 | Non-LTR | −1.325 | 9.00 × 10−45 |
| LTR21C | ERV1 | LTR | −1.320 | 4.53 × 10−5 |
| LTR72B | ERV1 | LTR | −1.312 | 4.63 × 10−26 |
| HERV-Fc1 | ERV1 | LTR | −1.270 | 2.12 × 10−61 |
| LTR10B2 | ERV1 | LTR | −1.249 | 9.21 × 10−7 |
| HERVL74 | ERV3 | LTR | −1.166 | 2.22 × 10−6 |
| (GCCCA)n | other | other | −1.152 | 0.030751947 |
| LTR1E | ERV1 | ERV | −1.133 | 2.27 × 10−16 |
| CHARLIE10 | hAT | DNA transposon | −1.001 | 0.003068318 |
| HERV-Fc1_LTR1 | ERV1 | LTR | −0.999 | 6.73 × 10−18 |
| Element | Class | Family | LP vs. C | NLP vs. C |
|---|---|---|---|---|
| tRNA-Thr-ACY_ | tRNA | tRNA | 1.293066904 | 1.286132114 |
| tRNA-Ser-TCA | tRNA | tRNA | 1.391230455 | 1.159456422 |
| FLAM_C | Non-LTR | SINE | 1.451903358 | 1.111635811 |
| tRNA-Ser-AGY | tRNA | tRNA | 1.604957915 | 1.043426732 |
| TRNA_ASN | tRNA | tRNA | 1.116827011 | 0.990743553 |
| tRNA-His-CAY_ | tRNA | tRNA | 1.328332924 | 0.968344648 |
| tRNA-Pro-CCA | tRNA | tRNA | 1.157233665 | 0.919001556 |
| tRNA-Tyr-TAC | tRNA | tRNA | 1.191472628 | 0.902250375 |
| tRNA-Leu-CTY | tRNA | tRNA | 1.290108017 | 0.852243554 |
| tRNA-Leu-CTA | tRNA | tRNA | 1.02644584 | 0.840100875 |
| tRNA-Leu-CTA_ | tRNA | tRNA | 1.298613682 | 0.837939122 |
| tRNA-Val-GTA | tRNA | tRNA | 1.161453322 | 0.834499718 |
| tRNA-Ser-TCA_ | tRNA | tRNA | 0.690630021 | 0.82749649 |
| tRNA-Leu-TTG | tRNA | tRNA | 1.244496472 | 0.798066989 |
| TRNA_VAL | tRNA | tRNA | 1.172542094 | 0.722428146 |
| tRNA-Ser-TCY | tRNA | tRNA | 0.824762217 | 0.718736735 |
| tRNA-Ile-ATA | tRNA | tRNA | 0.746887007 | 0.656307557 |
| tRNA-Ile-ATT | tRNA | tRNA | 0.660847114 | 0.627303069 |
| tRNA-Asp-GAY | tRNA | tRNA | 0.703518619 | 0.569808645 |
| tRNA-Lys-AAG | tRNA | tRNA | 1.151490313 | 0.56568494 |
| L28 | other | other | 1.087847047 | 0.470932855 |
| LTR10B1 | LTR | ERV | 0.94710745 | 0.454790786 |
| UHG | snRNA | snRNA | 1.000824342 | 0.454790786 |
| MSR1 | MSAT | Satellite DNA | 0.867625814 | 0.441008334 |
| LTR39 | LTR | ERV1 | 1.678442238 | 0.384521163 |
| HERVFH19I | other | other | 1.37129888 | 0.316848192 |
| LTR22A | LTR | ERV2 | 0.421760889 | 0.286088783 |
| SVA_D | other | other | 0.47558032 | 0.221054458 |
| LTR7Y | LTR | ERV3 | 0.177098265 | 0.201687074 |
| SVA_E | other | other | 0.284551435 | 0.187221514 |
| MIR | Non-LTR | SINE | 0.484129605 | 0.178523372 |
| LTR7B | LTR | ERV3 | 0.19895453 | 0.173423136 |
| LTR5_Hs | LTR | ERV2 | 0.16541693 | 0.154152109 |
| TIGGER1 | Mariner/Tc1 | DNA transposon | −0.129994204 | −0.084887324 |
| MER57A_I | other | other | −0.184037934 | −0.168413678 |
| Element | Class | Family | log2FC | padj |
|---|---|---|---|---|
| tRNA-Leu-TTA | tRNA | tRNA | 2.045392601 | 2.04482 × 10−10 |
| MER65D | LTR | ERV1 | 1.953056271 | 4.34672 × 10−17 |
| MER65B | LTR | ERV1 | 1.453383936 | 0.002831687 |
| tRNA-Met | tRNA | tRNA | 1.32433835 | 0.000874453 |
| Tigger12A | Mariner/Tc1 | DNA transposon | 1.310202088 | 3.54274 × 10−11 |
| LTR39 | LTR | ERV1 | 1.290613523 | 7.5422 × 10−18 |
| tRNA-Ala-GCY_ | tRNA | tRNA | 1.12708805 | 0.008585785 |
| HERVFH19I | other | other | 1.051720902 | 1.58521 × 10−21 |
| LTR57 | LTR | ERV3 | 1.049730212 | 6.56032 × 10−13 |
| tRNA-Gln-CAG | tRNA | tRNA | 0.99476115 | 8.84789 × 10−5 |
| LTR77 | LTR | ERV1 | −1.426539627 | 7.03882 × 10−20 |
| MER61C | LTR | ERV1 | −1.376418897 | 2.98499 × 10−17 |
| MER113 | hAT | DNA transposon | −1.290109724 | 0.015784932 |
| HSAT5 | Satellite | Satellite | −1.270343041 | 0.010678003 |
| GSATX | Satellite | Satellite | −1.258391507 | 0.007646945 |
| MLT1HI | LTR | ERV3 | −1.002012749 | 0.012945334 |
| HERV-Fc1 | LTR | ERV1 | −0.981094421 | 6.71427 × 10−20 |
| LTR10B2 | LTR | ERV1 | −0.916546193 | 6.33106 × 10−6 |
| LTR72B | LTR | ERV1 | −0.898530987 | 1.67584 × 10−6 |
| CHARLIE10 | hAT | DNA transposon | −0.880609909 | 0.002559105 |
Disclaimer/Publisher’s Note: The statements, opinions and data contained in all publications are solely those of the individual author(s) and contributor(s) and not of MDPI and/or the editor(s). MDPI and/or the editor(s) disclaim responsibility for any injury to people or property resulting from any ideas, methods, instructions or products referred to in the content. |
© 2023 by the authors. Licensee MDPI, Basel, Switzerland. This article is an open access article distributed under the terms and conditions of the Creative Commons Attribution (CC BY) license (https://creativecommons.org/licenses/by/4.0/).
Share and Cite
Krishnan, V.S.; Kõks, S. Transcriptional Landscape of Repetitive Elements in Psoriatic Skin from Large Cohort Studies: Relevance to Psoriasis Pathophysiology. Int. J. Mol. Sci. 2023, 24, 16725. https://doi.org/10.3390/ijms242316725
Krishnan VS, Kõks S. Transcriptional Landscape of Repetitive Elements in Psoriatic Skin from Large Cohort Studies: Relevance to Psoriasis Pathophysiology. International Journal of Molecular Sciences. 2023; 24(23):16725. https://doi.org/10.3390/ijms242316725
Chicago/Turabian StyleKrishnan, Vidya S., and Sulev Kõks. 2023. "Transcriptional Landscape of Repetitive Elements in Psoriatic Skin from Large Cohort Studies: Relevance to Psoriasis Pathophysiology" International Journal of Molecular Sciences 24, no. 23: 16725. https://doi.org/10.3390/ijms242316725
APA StyleKrishnan, V. S., & Kõks, S. (2023). Transcriptional Landscape of Repetitive Elements in Psoriatic Skin from Large Cohort Studies: Relevance to Psoriasis Pathophysiology. International Journal of Molecular Sciences, 24(23), 16725. https://doi.org/10.3390/ijms242316725
