Genomic and Metabolic Characterization of Plant Growth-Promoting Rhizobacteria Isolated from Nodules of Clovers Grown in Non-Farmed Soil
Abstract
1. Introduction
2. Results
2.1. Microbiota Profiling of Clover Rhizo-Soil from Non-Farmed Land
2.2. Phenotypic and Symbiotic Profiling of R. leguminosarum Isolates
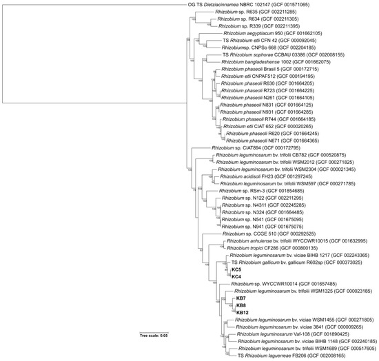
2.3. Genome Sequencing and Analysis
3. Discussion
3.1. Agricultural Practices Did Not Affect the Clover Rhizosphere Microbiota Composition
3.2. The Clover Nodule Bacteria Display Potentially Useful PGT
3.3. The Genomes of Clover Nodule Isolates Are Enriched in the Metabolically Adaptive Genes
4. Materials and Methods
4.1. Rhizosphere Soil Sampling
4.2. Soil Microbiota Profiling: DNA Isolation, 16S rDNA Sequencing, and Data Processing
4.3. Bioinformatic Analysis of Metagenomic Sequencing Data
4.4. Isolation of Rhizobia from Clover Nodules, Morphological Analyses, and Taxonomic Assessment
4.5. Metabolic Profiling of R. leguminosarum Isolates
4.6. Plant Tests
4.7. Genome Sequencing and Analysis
4.8. Screening for ACC Deaminase-Producing Bacteria
4.9. Phosphorus Solubilization
4.10. Metallophore Production
5. Conclusions
Supplementary Materials
Author Contributions
Funding
Institutional Review Board Statement
Informed Consent Statement
Data Availability Statement
Conflicts of Interest
References
- Compant, S.; Samad, A.; Faist, H.; Sessitsch, A. A Review on the Plant Microbiome: Ecology, Functions, and Emerging Trends in Microbial Application. J. Adv. Res. 2019, 19, 29–37. [Google Scholar] [CrossRef] [PubMed]
- Dini-Andreote, F.; de Cássia Pereira e Silva, M.; Triadó-Margarit, X.; Casamayor, E.O.; van Elsas, J.D.; Salles, J.F. Dynamics of Bacterial Community Succession in a Salt Marsh Chronosequence: Evidences for Temporal Niche Partitioning. ISME J. 2014, 8, 1989–2001. [Google Scholar] [CrossRef] [PubMed]
- Chen, W.; Modi, D.; Picot, A. Soil and Phytomicrobiome for Plant Disease Suppression and Management under Climate Change: A Review. Plants 2023, 12, 2736. [Google Scholar] [CrossRef] [PubMed]
- Chialva, M.; Bonfante, P. Plant Microbiota: From Model Plants to Mediterranean Crops. Phytopathol. Mediterr. 2018, 57, 123–145. [Google Scholar] [CrossRef]
- Moe, L.A. Amino Acids in the Rhizosphere: From Plants to Microbes. Am. J. Bot. 2013, 100, 1692–1705. [Google Scholar] [CrossRef] [PubMed]
- Pérez-Jaramillo, J.E.; Carrión, V.J.; de Hollander, M.; Raaijmakers, J.M. The Wild Side of Plant Microbiomes. Microbiome 2018, 6, 143. [Google Scholar] [CrossRef] [PubMed]
- Backer, R.; Rokem, J.S.; Ilangumaran, G.; Lamont, J.; Praslickova, D.; Ricci, E.; Subramanian, S.; Smith, D.L. Plant Growth-Promoting Rhizobacteria: Context, Mechanisms of Action, and Roadmap to Commercialization of Biostimulants for Sustainable Agriculture. Front. Plant Sci. 2018, 9, 1473. [Google Scholar] [CrossRef] [PubMed]
- de Andrade, L.A.; Santos, C.H.B.; Frezarin, E.T.; Sales, L.R.; Rigobelo, E.C. Plant Growth-Promoting Rhizobacteria for Sustainable Agricultural Production. Microorganisms 2023, 11, 1088. [Google Scholar] [CrossRef]
- Bhadrecha, P.; Singh, S.; Dwibedi, V. ‘A Plant’s Major Strength in Rhizosphere’: The Plant Growth Promoting Rhizobacteria. Arch. Microbiol. 2023, 205, 165. [Google Scholar] [CrossRef]
- Hayat, R.; Ali, S.; Amara, U.; Khalid, R.; Ahmed, I. Soil Beneficial Bacteria and Their Role in Plant Growth Promotion: A Review. Ann. Microbiol. 2010, 60, 579–598. [Google Scholar] [CrossRef]
- Fahde, S.; Boughribil, S.; Sijilmassi, B.; Amri, A. Rhizobia: A Promising Source of Plant Growth-Promoting Molecules and Their Non-Legume Interactions: Examining Applications and Mechanisms. Agriculture 2023, 13, 1279. [Google Scholar] [CrossRef]
- Han, Q.; Ma, Q.; Chen, Y.; Tian, B.; Xu, L.; Bai, Y.; Chen, W.; Li, X. Variation in Rhizosphere Microbial Communities and Its Association with the Symbiotic Efficiency of Rhizobia in Soybean. ISME J. 2020, 14, 1915–1928. [Google Scholar] [CrossRef] [PubMed]
- El Yahyaoui, F.; Küster, H.; Ben Amor, B.; Hohnjec, N.; Pühler, A.; Becker, A.; Gouzy, J.; Vernié, T.; Gough, C.; Niebel, A.; et al. Expression Profiling in Medicago Truncatula Identifies More than 750 Genes Differentially Expressed during Nodulation, Including Many Potential Regulators of the Symbiotic Program. Plant Physiol. 2004, 136, 3159–3176. [Google Scholar] [CrossRef] [PubMed]
- Prell, J.; Poole, P. Metabolic Changes of Rhizobia in Legume Nodules. Trends Microbiol. 2006, 14, 161–168. [Google Scholar] [CrossRef] [PubMed]
- Konstantinidis, K.T.; Tiedje, J.M. Trends between Gene Content and Genome Size in Prokaryotic Species with Larger Genomes. Proc. Natl. Acad. Sci. USA 2004, 101, 3160–3165. [Google Scholar] [CrossRef] [PubMed]
- Sánchez-Cañizares, C.; Jorrín, B.; Durán, D.; Nadendla, S.; Albareda, M.; Rubio-Sanz, L.; Lanza, M.; González-Guerrero, M.; Prieto, R.I.; Brito, B.; et al. Genomic Diversity in the Endosymbiotic Bacterium Rhizobium leguminosarum. Genes 2018, 9, 60. [Google Scholar] [CrossRef] [PubMed]
- Kuzmanović, N.; diCenzo, G.C.; Bunk, B.; Spröer, C.; Frühling, A.; Neumann-Schaal, M.; Overmann, J.; Smalla, K. Genomics of the “Tumorigenes” Clade of the Family Rhizobiaceae and Description of Rhizobium Rhododendri sp. nov. MicrobiologyOpen 2023, 12, e1352. [Google Scholar] [CrossRef]
- Reeve, W.; Chain, P.; O’Hara, G.; Ardley, J.; Nandesena, K.; Bräu, L.; Tiwari, R.; Malfatti, S.; Kiss, H.; Lapidus, A.; et al. Complete Genome Sequence of the Medicago Microsymbiont Ensifer (Sinorhizobium) medicae Strain WSM419. Stand. Genomic Sci. 2010, 2, 77–86. [Google Scholar] [CrossRef]
- Hall, J.P.J.; Botelho, J.; Cazares, A.; Baltrus, D.A. What Makes a Megaplasmid? Philos. Trans. R. Soc. Lond. B Biol. Sci. 2022, 377, 20200472. [Google Scholar] [CrossRef]
- Provorov, N.A.; Andronov, E.E.; Kimeklis, A.K.; Onishchuk, O.P.; Igolkina, A.A.; Karasev, E.S. Microevolution, Speciation and Macroevolution in Rhizobia: Genomic Mechanisms and Selective Patterns. Front. Plant Sci. 2022, 13, 1026943. [Google Scholar] [CrossRef]
- Liu, S.; Jiao, J.; Tian, C.-F. Adaptive Evolution of Rhizobial Symbiosis beyond Horizontal Gene Transfer: From Genome Innovation to Regulation Reconstruction. Genes 2023, 14, 274. [Google Scholar] [CrossRef] [PubMed]
- Wardell, G.E.; Hynes, M.F.; Young, P.J.; Harrison, E. Why Are Rhizobial Symbiosis Genes Mobile? Philos. Trans. R. Soc. B Biol. Sci. 2022, 377, 20200471. [Google Scholar] [CrossRef] [PubMed]
- Mazur, A.; Stasiak, G.; Wielbo, J.; Koper, P.; Kubik-Komar, A.; Skorupska, A. Phenotype Profiling of Rhizobium leguminosarum Bv. trifolii Clover Nodule Isolates Reveal Their Both Versatile and Specialized Metabolic Capabilities. Arch. Microbiol. 2013, 195, 255–267. [Google Scholar] [CrossRef] [PubMed]
- Checcucci, A.; Azzarello, E.; Bazzicalupo, M.; De Carlo, A.; Emiliani, G.; Mancuso, S.; Spini, G.; Viti, C.; Mengoni, A. Role and Regulation of ACC Deaminase Gene in Sinorhizobium meliloti: Is It a Symbiotic, Rhizospheric or Endophytic Gene? Front. Genet. 2017, 8, 244802. [Google Scholar] [CrossRef] [PubMed]
- Reyes-Pérez, A.; Vargas, M.; Hernández, M.; Aguirre-von-Wobeser, E.; Perez-Rueda, E.; Encarnacion, S. Transcriptomic Analysis of the Process of Biofilm Formation in Rhizobium etli CFN42. Arch. Microbiol. 2016, 198, 847–860. [Google Scholar] [CrossRef] [PubMed]
- Durand, S.; Guillier, M. Transcriptional and Post-Transcriptional Control of the Nitrate Respiration in Bacteria. Front. Mol. Biosci. 2021, 8, 667758. [Google Scholar] [CrossRef] [PubMed]
- Rojas-Sánchez, B.; Guzmán-Guzmán, P.; Morales-Cedeño, L.R.; Orozco-Mosqueda, M.D.C.; Saucedo-Martínez, B.C.; Sánchez-Yáñez, J.M.; Fadiji, A.E.; Babalola, O.O.; Glick, B.R.; Santoyo, G. Bioencapsulation of Microbial Inoculants: Mechanisms, Formulation Types and Application Techniques. Appl. Biosci. 2022, 1, 198–220. [Google Scholar] [CrossRef]
- Shah, K.; Tripathi, S.; Tiwari, I.; Shrestha, J.; Modi, B.; Paudel, N.; Das, B. Role of Soil Microbes in Sustainable Crop Production and Soil Health: A Review. Agric. Sci. Technol. 2021, 13, 109–118. [Google Scholar] [CrossRef]
- Girkin, N.T.; Cooper, H.V. Nitrogen and Ammonia in Soils. In Encyclopedia of Soils in the Environment, 2nd ed.; Goss, M.J., Oliver, M., Eds.; Academic Press: Oxford, UK, 2023; pp. 142–151. ISBN 978-0-323-95133-3. [Google Scholar]
- Jayaraman, S.; Naorem, A.K.; Lal, R.; Dalal, R.C.; Sinha, N.K.; Patra, A.K.; Chaudhari, S.K. Disease-Suppressive Soils—Beyond Food Production: A Critical Review. J. Soil Sci. Plant Nutr. 2021, 21, 1437–1465. [Google Scholar] [CrossRef]
- Costa, O.Y.A.; Raaijmakers, J.M.; Kuramae, E.E. Microbial Extracellular Polymeric Substances: Ecological Function and Impact on Soil Aggregation. Front. Microbiol. 2018, 9, 1636. [Google Scholar] [CrossRef]
- Lakshmanan, V.; Ray, P.; Craven, K.D. Toward a Resilient, Functional Microbiome: Drought Tolerance-Alleviating Microbes for Sustainable Agriculture. Methods Mol. Biol. Clifton NJ 2017, 1631, 69–84. [Google Scholar] [CrossRef]
- Bloemberg, G.V.; Lugtenberg, B.J. Molecular Basis of Plant Growth Promotion and Biocontrol by Rhizobacteria. Curr. Opin. Plant Biol. 2001, 4, 343–350. [Google Scholar] [CrossRef]
- Turner, T.R.; James, E.K.; Poole, P.S. The Plant Microbiome. Genome Biol. 2013, 14, 209. [Google Scholar] [CrossRef] [PubMed]
- Abdul Rahman, N.S.N.; Abdul Hamid, N.W.; Nadarajah, K. Effects of Abiotic Stress on Soil Microbiome. Int. J. Mol. Sci. 2021, 22, 9036. [Google Scholar] [CrossRef] [PubMed]
- Lundberg, D.S.; Lebeis, S.L.; Paredes, S.H.; Yourstone, S.; Gehring, J.; Malfatti, S.; Tremblay, J.; Engelbrektson, A.; Kunin, V.; Del Rio, T.G.; et al. Defining the Core Arabidopsis Thaliana Root Microbiome. Nature 2012, 488, 86–90. [Google Scholar] [CrossRef] [PubMed]
- Bulgarelli, D.; Rott, M.; Schlaeppi, K.; Ver Loren van Themaat, E.; Ahmadinejad, N.; Assenza, F.; Rauf, P.; Huettel, B.; Reinhardt, R.; Schmelzer, E.; et al. Revealing Structure and Assembly Cues for Arabidopsis Root-Inhabiting Bacterial Microbiota. Nature 2012, 488, 91–95. [Google Scholar] [CrossRef]
- Bais, H.P.; Weir, T.L.; Perry, L.G.; Gilroy, S.; Vivanco, J.M. The Role of Root Exudates in Rhizosphere Interactions with Plants and Other Organisms. Annu. Rev. Plant Biol. 2006, 57, 233–266. [Google Scholar] [CrossRef]
- Broeckling, C.D.; Broz, A.K.; Bergelson, J.; Manter, D.K.; Vivanco, J.M. Root Exudates Regulate Soil Fungal Community Composition and Diversity. Appl. Environ. Microbiol. 2008, 74, 738–744. [Google Scholar] [CrossRef]
- Micallef, S.A.; Shiaris, M.P.; Colón-Carmona, A. Influence of Arabidopsis Thaliana Accessions on Rhizobacterial Communities and Natural Variation in Root Exudates. J. Exp. Bot. 2009, 60, 1729–1742. [Google Scholar] [CrossRef]
- Cavaglieri, L.; Orlando, J.; Etcheverry, M. Rhizosphere Microbial Community Structure at Different Maize Plant Growth Stages and Root Locations. Microbiol. Res. 2009, 164, 391–399. [Google Scholar] [CrossRef]
- Ganesh, J.; Singh, V.; Hewitt, K.; Kaundal, A. Exploration of the Rhizosphere Microbiome of Native Plant Ceanothus Velutinus—An Excellent Resource of Plant Growth-Promoting Bacteria. Front. Plant Sci. 2022, 13, 979069. [Google Scholar] [CrossRef] [PubMed]
- Eisenhauer, N.; Lanoue, A.; Strecker, T.; Scheu, S.; Steinauer, K.; Thakur, M.P.; Mommer, L. Root Biomass and Exudates Link Plant Diversity with Soil Bacterial and Fungal Biomass. Sci. Rep. 2017, 7, 44641. [Google Scholar] [CrossRef]
- Morella, N.M.; Weng, F.C.-H.; Joubert, P.M.; Metcalf, C.J.E.; Lindow, S.; Koskella, B. Successive Passaging of a Plant-Associated Microbiome Reveals Robust Habitat and Host Genotype-Dependent Selection. Proc. Natl. Acad. Sci. USA 2020, 117, 1148–1159. [Google Scholar] [CrossRef] [PubMed]
- Bertin, C.; Yang, X.; Weston, L.A. The Role of Root Exudates and Allelochemicals in the Rhizosphere. Plant Soil 2003, 256, 67–83. [Google Scholar] [CrossRef]
- Gunina, A.; Kuzyakov, Y. Sugars in Soil and Sweets for Microorganisms: Review of Origin, Content, Composition and Fate. Soil Biol. Biochem. 2015, 90, 87–100. [Google Scholar] [CrossRef]
- Knief, C.; Delmotte, N.; Chaffron, S.; Stark, M.; Innerebner, G.; Wassmann, R.; von Mering, C.; Vorholt, J.A. Metaproteogenomic Analysis of Microbial Communities in the Phyllosphere and Rhizosphere of Rice. ISME J. 2012, 6, 1378–1390. [Google Scholar] [CrossRef] [PubMed]
- Vance, C.P.; Uhde-Stone, C.; Allan, D.L. Phosphorus Acquisition and Use: Critical Adaptations by Plants for Securing a Nonrenewable Resource. New Phytol. 2003, 157, 423–447. [Google Scholar] [CrossRef]
- Elhaissoufi, W.; Ghoulam, C.; Barakat, A.; Zeroual, Y.; Bargaz, A. Phosphate Bacterial Solubilization: A Key Rhizosphere Driving Force Enabling Higher P Use Efficiency and Crop Productivity. J. Adv. Res. 2022, 38, 13–28. [Google Scholar] [CrossRef]
- Glick, B.R. Modulation of Plant Ethylene Levels by the Bacterial Enzyme ACC Deaminase. FEMS Microbiol. Lett. 2005, 251, 1–7. [Google Scholar] [CrossRef]
- Wang, Y.; Zhang, G.; Huang, Y.; Guo, M.; Song, J.; Zhang, T.; Long, Y.; Wang, B.; Liu, H. A Potential Biofertilizer—Siderophilic Bacteria Isolated From the Rhizosphere of Paris polyphylla Var. Yunnanensis. Front. Microbiol. 2022, 13, 870413. [Google Scholar] [CrossRef]
- Wu, D.; Baigalmaa, L.; Yao, Y.; Li, G.; Su, M.; Fan, L.; Morigen, M. The Escherichia Coli QseB/QseC Signaling Is Required for Correct Timing of Replication Initiation and Cell Motility. Gene 2021, 773, 145374. [Google Scholar] [CrossRef] [PubMed]
- Zhu, Y.; Dou, Q.; Du, L.; Wang, Y. QseB/QseC: A Two-Component System Globally Regulating Bacterial Behaviors. Trends Microbiol. 2023, 31, 749–762. [Google Scholar] [CrossRef] [PubMed]
- Son, M.R.; Shchepetov, M.; Adrian, P.V.; Madhi, S.A.; de Gouveia, L.; von Gottberg, A.; Klugman, K.P.; Weiser, J.N.; Dawid, S. Conserved Mutations in the Pneumococcal Bacteriocin Transporter Gene, blpA, Result in a Complex Population Consisting of Producers and Cheaters. mBio 2011, 2, e00179-11. [Google Scholar] [CrossRef] [PubMed]
- van den Berg van Saparoea, H.B.; Bakkes, P.J.; Moll, G.N.; Driessen, A.J.M. Distinct Contributions of the Nisin Biosynthesis Enzymes NisB and NisC and Transporter NisT to Prenisin Production by Lactococcus Lactis. Appl. Environ. Microbiol. 2008, 74, 5541–5548. [Google Scholar] [CrossRef]
- Carter, R.A.; Yeoman, K.H.; Klein, A.; Hosie, A.H.F.; Sawers, G.; Poole, P.S.; Johnston, A.W.B. Dpp Genes of Rhizobium leguminosarum Specify Uptake of Delta-Aminolevulinic Acid. Mol. Plant-Microbe Interact. MPMI 2002, 15, 69–74. [Google Scholar] [CrossRef] [PubMed]
- Leong, S.A.; Ditta, G.S.; Helinski, D.R. Heme Biosynthesis in Rhizobium. Identification of a Cloned Gene Coding for Delta-Aminolevulinic Acid Synthetase from Rhizobium meliloti. J. Biol. Chem. 1982, 257, 8724–8730. [Google Scholar] [CrossRef] [PubMed]
- Vos, K.; Braeken, K.; Fauvart, M.; Ndayizeye, M.; Verhaert, J.; Zachurzok, S.; Lambrichts, I.; Michiels, J. The Rhizobium Etli Opt Operon Is Required for Symbiosis and Stress Resistance. Environ. Microbiol. 2007, 9, 1665–1674. [Google Scholar] [CrossRef] [PubMed]
- Kaneko, T.; Nakamura, Y.; Sato, S.; Asamizu, E.; Kato, T.; Sasamoto, S.; Watanabe, A.; Idesawa, K.; Ishikawa, A.; Kawashima, K.; et al. Complete Genome Structure of the Nitrogen-Fixing Symbiotic Bacterium Mesorhizobium loti. DNA Res. Int. J. Rapid Publ. Rep. Genes Genomes 2000, 7, 331–338. [Google Scholar] [CrossRef]
- Galibert, F.; Finan, T.M.; Long, S.R.; Puhler, A.; Abola, P.; Ampe, F.; Barloy-Hubler, F.; Barnett, M.J.; Becker, A.; Boistard, P.; et al. The Composite Genome of the Legume Symbiont Sinorhizobium meliloti. Science 2001, 293, 668–672. [Google Scholar] [CrossRef]
- Wood, D.W.; Setubal, J.C.; Kaul, R.; Monks, D.E.; Kitajima, J.P.; Okura, V.K.; Zhou, Y.; Chen, L.; Wood, G.E.; Almeida, N.F.; et al. The Genome of the Natural Genetic Engineer Agrobacterium Tumefaciens C58. Science 2001, 294, 2317–2323. [Google Scholar] [CrossRef]
- Mulley, G.; Lopez-Gomez, M.; Zhang, Y.; Terpolilli, J.; Prell, J.; Finan, T.; Poole, P. Pyruvate Is Synthesized by Two Pathways in Pea Bacteroids with Different Efficiencies for Nitrogen Fixation. J. Bacteriol. 2010, 192, 4944–4953. [Google Scholar] [CrossRef] [PubMed]
- Poole, P.; Allaway, D. Carbon and Nitrogen Metabolism in Rhizobium. Adv. Microb. Physiol. 2000, 43, 117–163. [Google Scholar] [CrossRef] [PubMed]
- Schulte, C.C.M.; Borah, K.; Wheatley, R.M.; Terpolilli, J.J.; Saalbach, G.; Crang, N.; de Groot, D.H.; Ratcliffe, R.G.; Kruger, N.J.; Papachristodoulou, A.; et al. Metabolic Control of Nitrogen Fixation in Rhizobium-Legume Symbioses. Sci. Adv. 2021, 7, eabh2433. [Google Scholar] [CrossRef]
- Li, D.; Yan, Y.; Ping, S.; Chen, M.; Zhang, W.; Li, L.; Lin, W.; Geng, L.; Liu, W.; Lu, W.; et al. Genome-Wide Investigation and Functional Characterization of the β-Ketoadipate Pathway in the Nitrogen-Fixing and Root-Associated Bacterium Pseudomonas stutzeri A1501. BMC Microbiol. 2010, 10, 36. [Google Scholar] [CrossRef] [PubMed][Green Version]
- Teng, Y.; Wang, X.; Li, L.; Li, Z.; Luo, Y. Rhizobia and Their Bio-Partners as Novel Drivers for Functional Remediation in Contaminated Soils. Front. Plant Sci. 2015, 6, 32. [Google Scholar] [CrossRef] [PubMed]
- Magoč, T.; Salzberg, S.L. FLASH: Fast Length Adjustment of Short Reads to Improve Genome Assemblies. Bioinforma. Oxf. Engl. 2011, 27, 2957–2963. [Google Scholar] [CrossRef] [PubMed]
- Bokulich, N.A.; Subramanian, S.; Faith, J.J.; Gevers, D.; Gordon, J.I.; Knight, R.; Mills, D.A.; Caporaso, J.G. Quality-Filtering Vastly Improves Diversity Estimates from Illumina Amplicon Sequencing. Nat. Methods 2013, 10, 57–59. [Google Scholar] [CrossRef]
- Caporaso, J.G.; Kuczynski, J.; Stombaugh, J.; Bittinger, K.; Bushman, F.D.; Costello, E.K.; Fierer, N.; Peña, A.G.; Goodrich, J.K.; Gordon, J.I.; et al. QIIME Allows Analysis of High-Throughput Community Sequencing Data. Nat. Methods 2010, 7, 335–336. [Google Scholar] [CrossRef]
- Edgar, R.C.; Haas, B.J.; Clemente, J.C.; Quince, C.; Knight, R. UCHIME Improves Sensitivity and Speed of Chimera Detection. Bioinformatics 2011, 27, 2194–2200. [Google Scholar] [CrossRef]
- Haas, B.J.; Gevers, D.; Earl, A.M.; Feldgarden, M.; Ward, D.V.; Giannoukos, G.; Ciulla, D.; Tabbaa, D.; Highlander, S.K.; Sodergren, E.; et al. Chimeric 16S rRNA Sequence Formation and Detection in Sanger and 454-Pyrosequenced PCR Amplicons. Genome Res. 2011, 21, 494–504. [Google Scholar] [CrossRef]
- Altschul, S.F.; Gish, W.; Miller, W.; Myers, E.W.; Lipman, D.J. Basic Local Alignment Search Tool. J. Mol. Biol. 1990, 215, 403–410. [Google Scholar] [CrossRef] [PubMed]
- Wang, Q.; Garrity, G.M.; Tiedje, J.M.; Cole, J.R. Naive Bayesian Classifier for Rapid Assignment of rRNA Sequences into the New Bacterial Taxonomy. Appl. Environ. Microbiol. 2007, 73, 5261–5267. [Google Scholar] [CrossRef] [PubMed]
- Quast, C.; Pruesse, E.; Yilmaz, P.; Gerken, J.; Schweer, T.; Yarza, P.; Peplies, J.; Glöckner, F.O. The SILVA Ribosomal RNA Gene Database Project: Improved Data Processing and Web-Based Tools. Nucleic Acids Res. 2013, 41, D590–D596. [Google Scholar] [CrossRef] [PubMed]
- Vincent, J.M. Influence of Calcium and Magnesium on the Growth of Rhizobium. Microbiology 1962, 28, 653–663. [Google Scholar] [CrossRef] [PubMed]
- Beringer, J.E. R Factor Transfer in Rhizobium leguminosarum. J. Gen. Microbiol. 1974, 84, 188–198. [Google Scholar] [CrossRef] [PubMed]
- Brown, C.M.; Dilworth, M.J. Ammonia Assimilation by Rhizobium Cultures and Bacteroids. J. Gen. Microbiol. 1975, 86, 39–48. [Google Scholar] [CrossRef] [PubMed]
- Kowalczuk, E.; Lorkiewicz, Z. Transfer of RP4 and R68.45 Factors to Rhizobium. Acta Microbiol. Pol. 1979, 28, 221–229. [Google Scholar]
- Eckhardt, T. A Rapid Method for the Identification of Plasmid Desoxyribonucleic Acid in Bacteria. Plasmid 1978, 1, 584–588. [Google Scholar] [CrossRef]
- Young, J.P.W.; Downer, H.L.; Eardly, B.D. Phylogeny of the phototrophic rhizobium strain BTAi1 by polymerase chain reaction—Based sequencing of a 16S rRNA gene segment. J. Bacteriol. 1991, 173, 2271–2277. [Google Scholar] [CrossRef]
- Huakka, K.; Lindström, K.; Young, J.P.W. Three phylogenetic groups of nodA and nifH genes in Sinorhizobium and Mesorhizobium isolates from leguminous trees growing in Africa and Latin America. Appl. Environ. Microbiol. 1998, 64, 419–426. [Google Scholar] [CrossRef]
- Vincent, J.M. Appendix III. The Modified Fåhraeus Slide Technique. In A Manual for the Practical Study of Root Nodule Bacteria; Vincent, J.M., Ed.; Blackwell Scientific: Oxford, UK, 1970. [Google Scholar]
- Andrews, S. FastQC: A Quality Control Tool for High Throughput Sequence Data. Available online: https://www.bioinformatics.babraham.ac.uk/projects/fastqc/ (accessed on 25 October 2023).
- Bolger, A.M.; Lohse, M.; Usadel, B. Trimmomatic: A Flexible Trimmer for Illumina Sequence Data. Bioinformatics 2014, 30, 2114–2120. [Google Scholar] [CrossRef]
- Wick, R.R.; Judd, L.M.; Gorrie, C.L.; Holt, K.E. Unicycler: Resolving Bacterial Genome Assemblies from Short and Long Sequencing Reads. PLoS Comput. Biol. 2017, 13, e1005595. [Google Scholar] [CrossRef]
- Alonge, M.; Lebeigle, L.; Kirsche, M.; Jenike, K.; Ou, S.; Aganezov, S.; Wang, X.; Lippman, Z.B.; Schatz, M.C.; Soyk, S. Automated Assembly Scaffolding Using RagTag Elevates a New Tomato System for High-Throughput Genome Editing. Genome Biol. 2022, 23, 258. [Google Scholar] [CrossRef] [PubMed]
- Tatusova, T.; DiCuccio, M.; Badretdin, A.; Chetvernin, V.; Nawrocki, E.P.; Zaslavsky, L.; Lomsadze, A.; Pruitt, K.D.; Borodovsky, M.; Ostell, J. NCBI Prokaryotic Genome Annotation Pipeline. Nucleic Acids Res. 2016, 44, 6614–6624. [Google Scholar] [CrossRef] [PubMed]
- Brettin, T.; Davis, J.J.; Disz, T.; Edwards, R.A.; Gerdes, S.; Olsen, G.J.; Olson, R.; Overbeek, R.; Parrello, B.; Pusch, G.D.; et al. RASTtk: A Modular and Extensible Implementation of the RAST Algorithm for Building Custom Annotation Pipelines and Annotating Batches of Genomes. Sci. Rep. 2015, 5, 8365. [Google Scholar] [CrossRef] [PubMed]
- Gurevich, A.; Saveliev, V.; Vyahhi, N.; Tesler, G. QUAST: Quality Assessment Tool for Genome Assemblies. Bioinforma. Oxf. Engl. 2013, 29, 1072–1075. [Google Scholar] [CrossRef] [PubMed]
- Parks, D.H.; Imelfort, M.; Skennerton, C.T.; Hugenholtz, P.; Tyson, G.W. CheckM: Assessing the Quality of Microbial Genomes Recovered from Isolates, Single Cells, and Metagenomes. Genome Res. 2015, 25, 1043–1055. [Google Scholar] [CrossRef] [PubMed]
- Eren, A.M.; Kiefl, E.; Shaiber, A.; Veseli, I.; Miller, S.E.; Schechter, M.S.; Fink, I.; Pan, J.N.; Yousef, M.; Fogarty, E.C.; et al. Community-Led, Integrated, Reproducible Multi-Omics with Anvi’o. Nat. Microbiol. 2021, 6, 3–6. [Google Scholar] [CrossRef] [PubMed]
- Wu, T.; Hu, E.; Xu, S.; Chen, M.; Guo, P.; Dai, Z.; Feng, T.; Zhou, L.; Tang, W.; Zhan, L.; et al. clusterProfiler 4.0: A Universal Enrichment Tool for Interpreting Omics Data. Innovation 2021, 2, 100141. [Google Scholar] [CrossRef]
- Dworkin, M.; Foster, J.W. Experiments with Some Microorganisms Which Utilize Ethane and Hydrogen. J. Bacteriol. 1958, 75, 592–603. [Google Scholar] [CrossRef]
- Joe, M.M.; Deivaraj, S.; Benson, A.; Henry, A.J.; Narendrakumar, G. Soil Extract Calcium Phosphate Media for Screening of Phosphate-Solubilizing Bacteria. Agric. Nat. Resour. 2018, 52, 305–308. [Google Scholar] [CrossRef]
- Ibarra-Galeana, J.A.; Castro-Martínez, C.; Fierro-Coronado, R.A.; Armenta-Bojórquez, A.D.; Maldonado-Mendoza, I.E. Characterization of Phosphate-Solubilizing Bacteria Exhibiting the Potential for Growth Promotion and Phosphorus Nutrition Improvement in Maize (Zea mays L.) in Calcareous Soils of Sinaloa, Mexico. Ann. Microbiol. 2017, 67, 801–811. [Google Scholar] [CrossRef]
- Schwyn, B.; Neilands, J.B. Universal Chemical Assay for the Detection and Determination of Siderophores. Anal. Biochem. 1987, 160, 47–56. [Google Scholar] [CrossRef]
- Alexander, D.B.; Zuberer, D.A. Use of chrome azurol S reagents to evaluate siderophore production by rhizosphere bacteria. Biol. Fertil. Soils 1991, 12, 39–45. [Google Scholar] [CrossRef]
- Das, S.; Barooah, M. Characterization of Siderophore Producing Arsenic-Resistant Staphylococcus Sp. Strain TA6 Isolated from Contaminated Groundwater of Jorhat, Assam and Its Possible Role in Arsenic Geocycle. BMC Microbiol. 2018, 18, 104. [Google Scholar] [CrossRef]







| Strain | ||||||||
|---|---|---|---|---|---|---|---|---|
| Gene Function | Gene | R. gallicum M101 | Rlt WSM1325 | KB7 | KB8 | KB12 | KC4 | KC5 |
| Biofilm formation | bolA | + | + | + | + | + | + | + |
| cvpA | + | + | + | + | + | + | + | |
| Lowering the ethylene level | luxI (rail) | + | + | + | + | + | − | − |
| Nodulation | nodA | + | + | + | + | + | + | + |
| nodS | + | + | + | + | + | + | + | |
| pqqC | + | − | + | + | + | − | − | |
| Nitric oxide reductase | norD | + | + | + | + | + | − | − |
| norQ | − | − | − | + | + | − | − | |
| Nitrate reduction | nirD | + | + | + | + | + | + | + |
| Auxin synthesis | ipdC | + | + | − | − | − | + | + |
| yfdV | + | + | + | + | + | + | + | |
| ACC deamination | acdS | + | + | − | − | − | + | + |
| Petrobactin siderophore | aslA | + | + | + | + | + | + | + |
| Nitrogen fixation | glnG | + | + | + | + | + | + | + |
| glnL | + | + | + | + | + | + | + | |
| cheY | + | + | + | + | + | + | + | |
| cfbC | + | + | + | + | + | + | + | |
| glnK | + | + | + | + | + | + | + | |
| ntrX | + | + | + | + | + | + | + | |
| fixH | + | + | + | + | + | + | + | |
| nifT | + | + | + | + | + | + | + | |
| nifN | + | + | + | + | + | + | + | |
| ntrB | + | + | + | + | + | + | + | |
| ntrY | + | + | + | + | + | + | + | |
| lysR | + | + | + | + | + | + | + | |
| nifB | + | + | + | + | + | + | + | |
| nifE | + | + | + | + | + | + | + | |
| fdxB | + | + | + | + | + | + | + | |
| nifD | + | + | + | + | + | + | + | |
| nifH | + | + | + | + | + | + | + | |
| nifK | + | + | + | + | + | + | + | |
Disclaimer/Publisher’s Note: The statements, opinions and data contained in all publications are solely those of the individual author(s) and contributor(s) and not of MDPI and/or the editor(s). MDPI and/or the editor(s) disclaim responsibility for any injury to people or property resulting from any ideas, methods, instructions or products referred to in the content. |
© 2023 by the authors. Licensee MDPI, Basel, Switzerland. This article is an open access article distributed under the terms and conditions of the Creative Commons Attribution (CC BY) license (https://creativecommons.org/licenses/by/4.0/).
Share and Cite
Wójcik, M.; Koper, P.; Żebracki, K.; Marczak, M.; Mazur, A. Genomic and Metabolic Characterization of Plant Growth-Promoting Rhizobacteria Isolated from Nodules of Clovers Grown in Non-Farmed Soil. Int. J. Mol. Sci. 2023, 24, 16679. https://doi.org/10.3390/ijms242316679
Wójcik M, Koper P, Żebracki K, Marczak M, Mazur A. Genomic and Metabolic Characterization of Plant Growth-Promoting Rhizobacteria Isolated from Nodules of Clovers Grown in Non-Farmed Soil. International Journal of Molecular Sciences. 2023; 24(23):16679. https://doi.org/10.3390/ijms242316679
Chicago/Turabian StyleWójcik, Magdalena, Piotr Koper, Kamil Żebracki, Małgorzata Marczak, and Andrzej Mazur. 2023. "Genomic and Metabolic Characterization of Plant Growth-Promoting Rhizobacteria Isolated from Nodules of Clovers Grown in Non-Farmed Soil" International Journal of Molecular Sciences 24, no. 23: 16679. https://doi.org/10.3390/ijms242316679
APA StyleWójcik, M., Koper, P., Żebracki, K., Marczak, M., & Mazur, A. (2023). Genomic and Metabolic Characterization of Plant Growth-Promoting Rhizobacteria Isolated from Nodules of Clovers Grown in Non-Farmed Soil. International Journal of Molecular Sciences, 24(23), 16679. https://doi.org/10.3390/ijms242316679

