Melatonin Inhibits Testosterone Synthesis in Rooster Leydig Cells by Targeting CXCL14 through miR-7481-3p
Abstract
:1. Introduction
2. Result
2.1. Effect of Melatonin on Testosterone Synthesis in Rooster Leydig Cells
2.2. Differentially Expressed miRNA with Melatonin Treatment in Rooster Leydig Cells
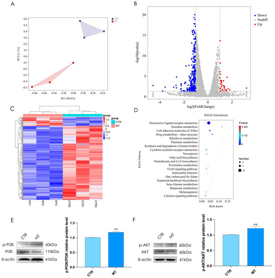
2.3. Differentially Expressed mRNA with Melatonin Treatment in Rooster Leydig Cells
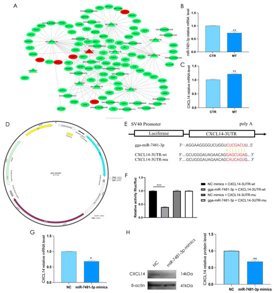
2.4. CXCL14 Is the Direct Target Gene of miR-7481-3p in Rooster Leydig Cells
2.5. Effect of miR-7481-3p on Testosterone Synthesis in Rooster Leydig Cells
2.6. miR-7481-3p Inhibits Rooster Leydig Cell Testosterone Synthesis via CXCL14
2.7. Melatonin Inhibits Testosterone Synthesis via miR-7481-3p in Rooster Leydig Cells
2.8. Effect of CXCL14 on Testosterone Synthesis in Rooster Leydig Cells
2.9. Melatonin Inhibits Testosterone Synthesis via CXCL14 in Rooster Leydig Cells
2.10. Melatonin Inhibits Testosterone Synthesis in Rooster Leydig Cells via the PI3K/AKT Pathway
3. Discussion
4. Materials and Methods
4.1. Animals and Cells Isolation
4.2. Rooster Leydig Cell Treatment
4.3. Testosterone Enzyme-Linked Immunosorbent Assay (ELISA)
4.4. Quantitative Real-time Polymerase Chain Reaction (qRT-PCR) Analysis
4.5. Western Blot Analysis
4.6. Small RNA Sequencing and Transcriptome Sequencing Data Analysis
4.7. Dual-Luciferase Reporter Assay
4.8. Statistical Analysis
5. Conclusions
Author Contributions
Funding
Institutional Review Board Statement
Informed Consent Statement
Data Availability Statement
Acknowledgments
Conflicts of Interest
References
- Rastrelli, G.; Corona, G.; Maggi, M. Testosterone and sexual function in men. Maturitas 2018, 112, 46–52. [Google Scholar] [CrossRef] [PubMed]
- Zirkin, B.R.; Papadopoulos, V. Leydig cells: Formation, function, and regulation†. Biol. Reprod. 2018, 99, 101–111. [Google Scholar] [CrossRef] [PubMed]
- Elzenaty, R.N.; Du Toit, T.; Fluck, C.E. Basics of androgen synthesis and action. Best Pract. Res. Clin. Endocrinol. Metab. 2022, 36, 101665. [Google Scholar] [CrossRef] [PubMed]
- Ewing, L.L.; Eik-Nes, K.B. On the Formation of Testosterone by the Perfused Rabbit Testis. Can. J. Biochem. 1966, 44, 1327–1344. [Google Scholar] [CrossRef]
- Hall, P.F.; Irby, D.C.; De Kretser, D.M. Conversion of Cholesterol to Androgens by Rat Testes: Comparison of Interstitial Cells and Seminiferous Tubules. Endocrinology 1969, 84, 488–496. [Google Scholar] [CrossRef]
- Wiesenberg, I.; Missbach, M.; Carlberg, C. The potential role of the transcription factor RZR/ROR as a mediator of nuclear melatonin signaling. Restor. Neurol. Neurosci. 1998, 12, 143–150. [Google Scholar]
- Zhao, W.; Adjei, M.; Zhang, Z.; Yuan, Z.; Cisang, Z.; Song, T. The role of GnRH in Tibetan male sheep and goat reproduction. Reprod. Domest. Anim. 2023, 58, 1179–1187. [Google Scholar] [CrossRef]
- Carvajal-Serna, M.; Neira-Rivera, E.; Cardozo, J.A.; Grajales-Lombana, H.; Cebrián-Pérez, J.; Muiño-Blanco, T.; Pérez-Pé, R.; Casao, A. Melatonin membrane receptors MT1 and MT2 are expressed in ram spermatozoa from non-seasonal breeds. Trop. Anim. Heal. Prod. 2020, 52, 2549–2557. [Google Scholar] [CrossRef]
- Contreras-Correa, Z.E.; Cochran, T.; Metcalfe, A.; Burnett, D.D.; Lemley, C.O. Seasonal and temporal variation in the placenta during melatonin supplementation in a bovine compromised pregnancy model. J. Anim. Sci. 2022, 100, skac372. [Google Scholar] [CrossRef]
- Xu, G.; Yuan, Z.; Hou, J.; Zhao, J.; Liu, H.; Lu, W.; Wang, J. Prolonging photoperiod promotes testosterone synthesis of Leydig cells by directly targeting local melatonin system in rooster testes. Biol. Reprod. 2021, 105, 1317–1329. [Google Scholar] [CrossRef]
- Saliminejad, K.; Khorshid, H.R.K.; Fard, S.S.; Ghaffari, S.H. An overview of microRNAs: Biology, functions, therapeutics, and analysis methods. J. Cell. Physiol. 2019, 234, 5451–5465. [Google Scholar] [CrossRef] [PubMed]
- Lu, T.X.; Rothenberg, M.E. MicroRNA. J. Allergy Clin. Immunol. 2018, 141, 1202–1207. [Google Scholar] [CrossRef]
- Mohr, A.M.; Mott, J.L. Overview of MicroRNA Biology. Semin. Liver Dis. 2015, 35, 003–011. [Google Scholar] [CrossRef]
- Bushati, N.; Cohen, S.M. microRNA functions. Annu. Rev. Cell Dev. Biol. 2007, 23, 175–205. [Google Scholar] [CrossRef]
- An, S.-Y.; Zhang, G.-M.; Liu, Z.-F.; Zhou, C.; Yang, P.-C.; Wang, F. MiR-1197-3p regulates testosterone secretion in goat Leydig cells via targeting PPARGC1A. Gene 2019, 710, 131–139. [Google Scholar] [CrossRef]
- Duan, P.; Ha, M.; Huang, X.; Zhang, P.; Liu, C. Intronic miR-140-5p contributes to beta-cypermethrin-mediated testosterone decline. Sci. Total Environ. 2022, 806, 150517. [Google Scholar] [CrossRef] [PubMed]
- Ma, J.; Fan, Y.; Zhang, J.; Feng, S.; Hu, Z.; Qiu, W.; Long, K.; Jin, L.; Tang, Q.; Wang, X.; et al. Testosterone-Dependent miR-26a-5p and let-7g-5p Act as Signaling Mediators to Regulate Sperm Apoptosis via Targeting PTEN and PMAIP1. Int. J. Mol. Sci. 2018, 19, 1233. [Google Scholar] [CrossRef] [PubMed]
- Zhou, J.; Dai, R.; Lei, L.; Lin, P.; Lu, X.; Wang, X.; Tang, K.; Wang, A.; Jin, Y. Establishment and evaluation of a stable steroidogenic goat Leydig cell line. Anim. Sci. J. 2015, 87, 492–502. [Google Scholar] [CrossRef]
- Reiter, R.J. Functional Pleiotropy of the Neurohormone Melatonin: Antioxidant Protection and Neuroendocrine Regulation. Front. Neuroendocr. 1995, 16, 383–415. [Google Scholar] [CrossRef] [PubMed]
- Cajochen, C.; Kräuchi, K.; Wirz-Justice, A. Role of Melatonin in the Regulation of Human Circadian Rhythms and Sleep. J. Neuroendocr. 2003, 15, 432–437. [Google Scholar] [CrossRef]
- Muñoz-Jurado, A.; Escribano, B.M.; Caballero-Villarraso, J.; Galván, A.; Agüera, E.; Santamaría, A.; Túnez, I. Melatonin and multiple sclerosis: Antioxidant, anti-inflammatory and immunomodulator mechanism of action. Inflammopharmacology 2022, 30, 1569–1596. [Google Scholar] [CrossRef]
- Zhu, Q.; Guo, L.; An, W.; Huang, Z.; Liu, H.; Zhao, J.; Lu, W.; Wang, J. Melatonin inhibits testosterone synthesis in Roosters Leydig cells by regulating lipolysis of lipid droplets. Theriogenology 2022, 189, 118–126. [Google Scholar] [CrossRef]
- Krol, J.; Loedige, I.; Filipowicz, W. The widespread regulation of microRNA biogenesis, function and decay. Nat. Rev. Genet. 2010, 11, 597–610. [Google Scholar] [CrossRef]
- Pietrykowska, H.; Sierocka, I.; Zielezinski, A.; Alisha, A.; Carrasco-Sanchez, J.C.; Jarmolowski, A.; Karlowski, W.M.; Szweykowska-Kulinska, Z. Biogenesis, conservation, and function of miRNA in liverworts. J. Exp. Bot. 2022, 73, 4528–4545. [Google Scholar] [CrossRef] [PubMed]
- Zhang, J.; Campion, S.; Catlin, N.; Reagan, W.J.; Palyada, K.; Ramaiah, S.K.; Ramanathan, R. Circulating microRNAs as promising testicular translatable safety biomarkers: Current state and future perspectives. Arch. Toxicol. 2023, 97, 947–961. [Google Scholar] [CrossRef]
- Geng, X.-J.; Zhao, D.-M.; Mao, G.-H.; Tan, L. MicroRNA-150 regulates steroidogenesis of mouse testicular Leydig cells by targeting STAR. Reproduction 2017, 154, 229–236. [Google Scholar] [CrossRef] [PubMed]
- Shabgah, A.G.; Al-Qaim, Z.H.; Markov, A.; Yumashev, A.V.; Ezzatifar, F.; Ahmadi, M.; Gheibihayat, S.M.; Navashenaq, J.G. Chemokine CXCL14; a double-edged sword in cancer development. Int. Immunopharmacol. 2021, 97, 107681. [Google Scholar] [CrossRef] [PubMed]
- Westrich, J.A.; Vermeer, D.W.; Colbert, P.L.; Spanos, W.C.; Pyeon, D. The multifarious roles of the chemokine CXCL14 in cancer progression and immune responses. Mol. Carcinog. 2020, 59, 794–806. [Google Scholar] [CrossRef]
- Cereijo, R.; Gavaldà-Navarro, A.; Cairó, M.; Quesada-López, T.; Villarroya, J.; Morón-Ros, S.; Sánchez-Infantes, D.; Peyrou, M.; Iglesias, R.; Mampel, T.; et al. CXCL14, a Brown Adipokine that Mediates Brown-Fat-to-Macrophage Communication in Thermogenic Adaptation. Cell Metab. 2018, 28, 750–763. [Google Scholar] [CrossRef]
- Qi, J.; Li, J.; Wang, Y.; Wang, W.; Zhu, Q.; He, Y.; Lu, Y.; Wu, H.; Li, X.; Zhu, Z.; et al. Novel role of CXCL14 in modulating STAR expression in luteinized granulosa cells: Implication for progesterone synthesis in PCOS patients. Transl. Res. 2020, 230, 55–67. [Google Scholar] [CrossRef]
- Yu, J.S.L.; Cui, W. Proliferation, survival and metabolism: The role of PI3K/AKT/mTOR signalling in pluripotency and cell fate determination. Development 2016, 143, 3050–3060. [Google Scholar] [CrossRef] [PubMed]
- Ersahin, T.; Tuncbag, N.; Cetin-Atalay, R. The PI3K/AKT/mTOR interactive pathway. Mol. Biosyst. 2015, 11, 1946–1954. [Google Scholar] [CrossRef] [PubMed]
- Xie, Y.; Shi, X.; Sheng, K.; Han, G.; Li, W.; Zhao, Q.; Jiang, B.; Feng, J.; Li, J.; Gu, Y. PI3K/Akt signaling transduction pathway, erythropoiesis and glycolysis in hypoxia (Review). Mol. Med. Rep. 2018, 19, 783–791. [Google Scholar] [CrossRef]
- Tewari, D.; Patni, P.; Bishayee, A.; Sah, A.N.; Bishayee, A. Natural products targeting the PI3K-Akt-mTOR signaling pathway in cancer: A novel therapeutic strategy. Semin. Cancer Biol. 2022, 80, 1–17. [Google Scholar] [CrossRef] [PubMed]
- Koundouros, N.; Poulogiannis, G. Phosphoinositide 3-Kinase/Akt Signaling and Redox Metabolism in Cancer. Front. Oncol. 2018, 8, 160. [Google Scholar] [CrossRef]
- Wang, Y.; Yuan, Y.; Gao, Y.; Li, X.; Tian, F.; Liu, F.; Du, R.; Li, P.; Wang, F.; Xu, S.; et al. MicroRNA-31 regulating apoptosis by mediating the phosphatidylinositol-3 kinase/protein kinase B signaling pathway in treatment of spinal cord injury. Brain Dev. 2019, 41, 649–661. [Google Scholar] [CrossRef]
- Chen, F.L.; Wang, Y.J.; Liu, Q.Q.; Hu, J.H.; Jin, J.Q.; Ma, Z.Y.; Zhang, J.L. ERO1 alpha promotes testosterone secretion in hCG-stimulated mouse Leydig cells via activation of the PI3K/AKT/mTOR signaling pathway. J. Cell. Physiol. 2020, 235, 5666–5678. [Google Scholar] [CrossRef]
- Zhou, Z.; Tu, Z.; Zhang, J.; Tan, C.; Shen, X.; Wan, B.; Li, Y.; Wang, A.; Zhao, L.; Hu, J.; et al. Follicular Fluid-Derived Exosomal MicroRNA-18b-5p Regulates PTEN-Mediated PI3K/Akt/mTOR Signaling Pathway to Inhibit Polycystic Ovary Syndrome Development. Mol. Neurobiol. 2022, 59, 2520–2531. [Google Scholar] [CrossRef]
- Wang, X.; Meng, K.; He, Y.; Wang, H.; Zhang, Y.; Quan, F. Melatonin Stimulates STAR Expression and Progesterone Production via Activation of the PI3K/AKT Pathway in Bovine Theca Cells. Int. J. Biol. Sci. 2019, 15, 404–415. [Google Scholar] [CrossRef]
- Wu, D.; Zhao, W.; Xu, C.; Zhou, X.; Leng, X.; Li, Y. Melatonin suppresses serum starvation-induced autophagy of ovarian granulosa cells in premature ovarian insufficiency. BMC Women’s Heal. 2022, 22, 474. [Google Scholar] [CrossRef]










| Name | Sequence (5′-3′) |
|---|---|
| NC | Sense: UUCUCCGAACGUGUCACGUTT |
| Antisense: ACGUGACACGUUCGGAGAATT | |
| miR-7481-3p mimics | Sense: UUCAGCUCUGGUCUGGGGAAGGA |
| Antisense: CUUCCCCAGACCAGAGCUGAAUU | |
| si-CXCL14 | Sense: GAUUCUCUAACGUACGGAATT |
| Antisense: UUCCGUACGUUAGAGAAUCTT |
| Gene | Primer Sequence(5′→3′) | Annealing Temperatures/°C |
|---|---|---|
| StAR | F: GCGGACAACGGAGACAAAGT R: TGATCCACCACCACCTCCAG | 60 |
| CYP11A1 | F: GCCACGCTCTTCAAGTCAGA R: GGTAGTCACGGTATGCCACC | 59 |
| 3β-HSD | F: TAAGCGTGTTATCATCTC R: CTGGGGAAACAGCAACAGCAG | 54 |
| miR-7481-3p | F: CGTTCAGCTCTGGTCTGGG R: AGTGCAGGGTCCGAGGTATT | 60 |
| CXCL14 | F: GTGACCCTGTGGACGAAAGTGAG R: ACCCTGCCCTTCTCCTTCCATAC | 60 |
| ACTB | F: TAAGCGTGTTATCATCTC R: GGGACTTGTCATATTTCT | 52–60 |
Disclaimer/Publisher’s Note: The statements, opinions and data contained in all publications are solely those of the individual author(s) and contributor(s) and not of MDPI and/or the editor(s). MDPI and/or the editor(s) disclaim responsibility for any injury to people or property resulting from any ideas, methods, instructions or products referred to in the content. |
© 2023 by the authors. Licensee MDPI, Basel, Switzerland. This article is an open access article distributed under the terms and conditions of the Creative Commons Attribution (CC BY) license (https://creativecommons.org/licenses/by/4.0/).
Share and Cite
Xu, H.; Pu, J.; Teng, Y.; Zhu, Q.; Guo, L.; Zhao, J.; Ding, H.; Fang, Y.; Ma, X.; Liu, H.; et al. Melatonin Inhibits Testosterone Synthesis in Rooster Leydig Cells by Targeting CXCL14 through miR-7481-3p. Int. J. Mol. Sci. 2023, 24, 16552. https://doi.org/10.3390/ijms242316552
Xu H, Pu J, Teng Y, Zhu Q, Guo L, Zhao J, Ding H, Fang Y, Ma X, Liu H, et al. Melatonin Inhibits Testosterone Synthesis in Rooster Leydig Cells by Targeting CXCL14 through miR-7481-3p. International Journal of Molecular Sciences. 2023; 24(23):16552. https://doi.org/10.3390/ijms242316552
Chicago/Turabian StyleXu, Haoran, Jingxin Pu, Yunkun Teng, Qingyu Zhu, Lewei Guo, Jing Zhao, He Ding, Yi Fang, Xin Ma, Hongyu Liu, and et al. 2023. "Melatonin Inhibits Testosterone Synthesis in Rooster Leydig Cells by Targeting CXCL14 through miR-7481-3p" International Journal of Molecular Sciences 24, no. 23: 16552. https://doi.org/10.3390/ijms242316552
APA StyleXu, H., Pu, J., Teng, Y., Zhu, Q., Guo, L., Zhao, J., Ding, H., Fang, Y., Ma, X., Liu, H., Guo, J., Lu, W., & Wang, J. (2023). Melatonin Inhibits Testosterone Synthesis in Rooster Leydig Cells by Targeting CXCL14 through miR-7481-3p. International Journal of Molecular Sciences, 24(23), 16552. https://doi.org/10.3390/ijms242316552
