Role of the p38/AKT Pathway in the Promotion of Cell Proliferation by Serum Heat Inactivation
Abstract
1. Introduction
2. Results
2.1. Promotive Effect of Heat-Inactivated Medium on Cell Proliferation
2.2. Promotive Effect of Heat-Inactivated Medium on the AKT Pathway
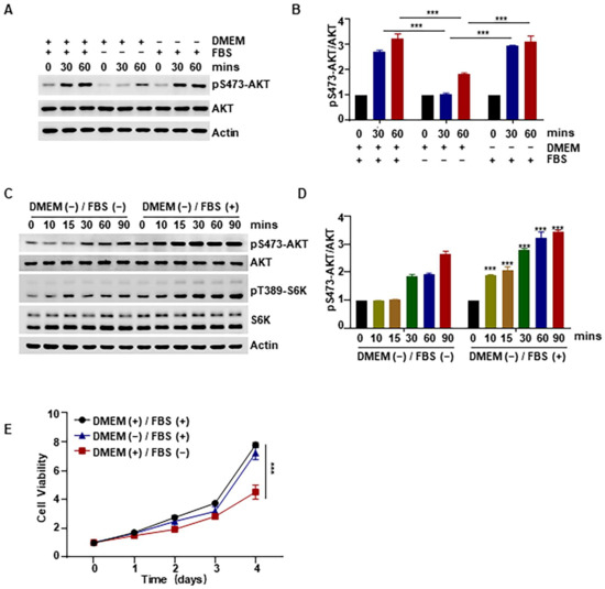
2.3. Promotive Effect of Heat-Inactivated FBS, but Not DMEM, on the AKT Pathway and Cell Viability
2.4. Role of p38 in the Effect of Heat-Inactivated FBS on the AKT Pathway and Cell Viability
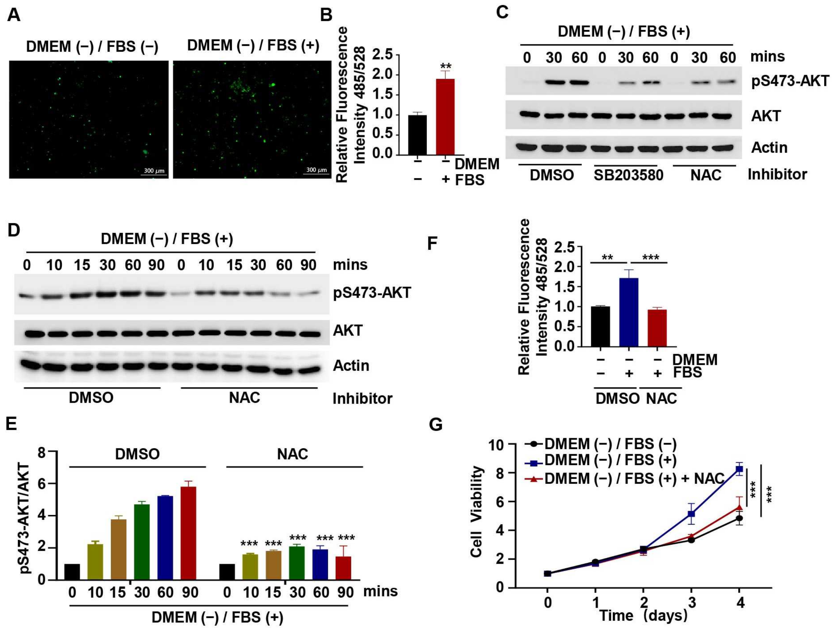
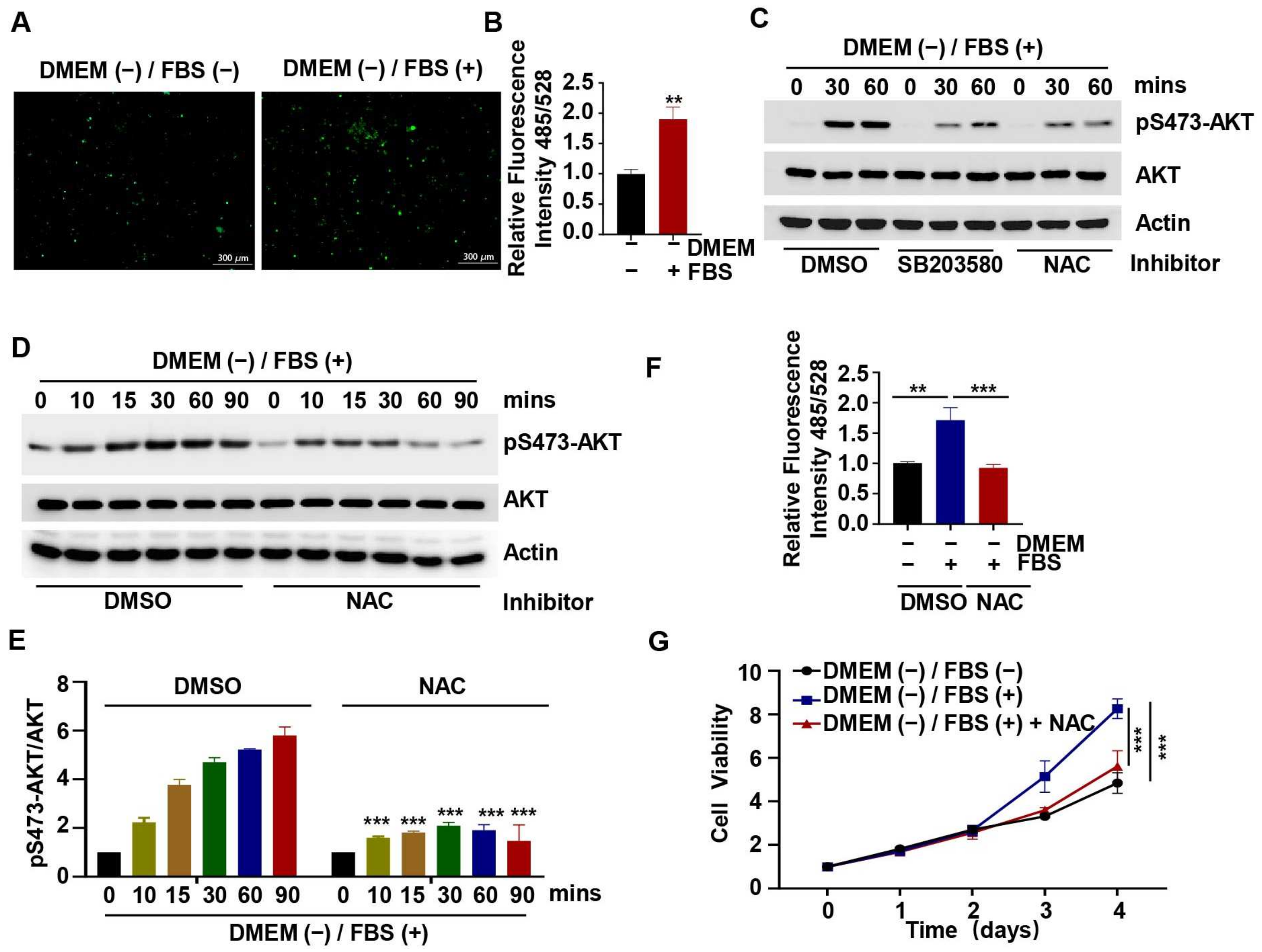
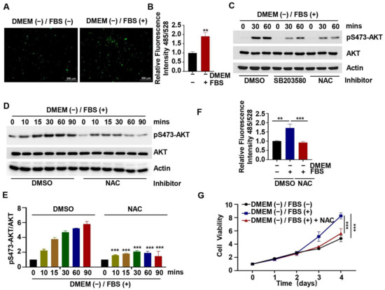
2.5. Role of ROS in the Effect of Heat-Inactivated FBS on AKT Signaling and Cell Viability
3. Discussion
4. Materials and Methods
4.1. Reagents
4.2. Cell Culture
4.3. Cell Viability Assay
4.4. Colony Formation Assay
4.5. siRNA Knockdown
4.6. Western Blot Assay
4.7. Detection of ROS
4.8. Statistical Analysis
5. Conclusions
Author Contributions
Funding
Institutional Review Board Statement
Informed Consent Statement
Data Availability Statement
Conflicts of Interest
References
- Bruinink, A.; Tobler, U.; Halg, M.; Grunert, J. Effects of serum and serum heat-inactivation on human bone derived osteoblast progenitor cells. J. Mater. Sci. Mater. Med. 2004, 15, 497–501. [Google Scholar] [CrossRef] [PubMed]
- Mankovich, A.R.; Lee, C.Y.; Heinrich, V. Differential effects of serum heat treatment on chemotaxis and phagocytosis by human neutrophils. PLoS ONE 2013, 8, e54735. [Google Scholar] [CrossRef] [PubMed]
- McKenna, M.; Balasuriya, N.; Zhong, S.; Li, S.S.; O’Donoghue, P. Phospho-Form Specific Substrates of Protein Kinase B (AKT1). Front. Bioeng. Biotechnol. 2020, 8, 619252. [Google Scholar] [CrossRef] [PubMed]
- Hu, X.; An, T.; Situ, B.; Hu, Y.; Ou, Z.; Li, Q.; He, X.; Zhang, Y.; Tian, P.; Sun, D.; et al. Heat inactivation of serum interferes with the immunoanalysis of antibodies to SARS-CoV-2. J. Clin. Lab. Anal. 2020, 34, e23411. [Google Scholar] [CrossRef]
- Mitchell, S.W.; McCormick, J.B. Physicochemical inactivation of Lassa, Ebola, and Marburg viruses and effect on clinical laboratory analyses. J. Clin. Microbiol. 1984, 20, 486–489. [Google Scholar] [CrossRef]
- Chong, Y.K.; Ng, W.Y.; Chen, S.P.; Mak, C.M. Effects of a plasma heating procedure for inactivating Ebola virus on common chemical pathology tests. Hong Kong Med. J. 2015, 21, 201–207. [Google Scholar] [CrossRef][Green Version]
- Hu, X.; Zhang, R.; An, T.; Li, Q.; Situ, B.; Ou, Z.; Wu, C.; Yang, B.; Tian, P.; Hu, Y.; et al. Impact of heat-inactivation on the detection of SARS-CoV-2 IgM and IgG antibody by ELISA. Clin. Chim. Acta 2020, 509, 288–292. [Google Scholar] [CrossRef] [PubMed]
- Hirst, G.K. The nature of the virus receptors of red cells; the effect of partial heat inactivation of influenza virus on the destruction of red cell receptors and the use of inactivated virus in the measurement of serum inhibitor. J. Exp. Med. 1948, 87, 315–328. [Google Scholar] [CrossRef]
- Soltis, R.D.; Hasz, D.; Morris, M.J.; Wilson, I.D. The effect of heat inactivation of serum on aggregation of immunoglobulins. Immunology 1979, 36, 37–45. [Google Scholar]
- Nowosad, A.; Jeannot, P.; Callot, C.; Creff, J.; Perchey, R.T.; Joffre, C.; Codogno, P.; Manenti, S.; Besson, A. p27 controls Ragulator and mTOR activity in amino acid-deprived cells to regulate the autophagy-lysosomal pathway and coordinate cell cycle and cell growth. Nat. Cell Biol. 2020, 22, 1076–1090. [Google Scholar] [CrossRef]
- Arya, S.C. Enhancement of field stability and utility of future biologicals through prior accelerated degradation testing. Vaccine 1988, 6, 386. [Google Scholar] [CrossRef]
- Souza, K.; Maddock, D.A.; Zhang, Q.; Chen, J.; Chiu, C.; Mehta, S.; Wan, Y. Arsenite activation of P13K/AKT cell survival pathway is mediated by p38 in cultured human keratinocytes. Mol. Med. 2001, 7, 767–772. [Google Scholar] [CrossRef]
- Li, J.; Huang, Q.; Long, X.; Zhang, J.; Huang, X.; Aa, J.; Yang, H.; Chen, Z.; Xing, J. CD147 reprograms fatty acid metabolism in hepatocellular carcinoma cells through Akt/mTOR/SREBP1c and P38/PPARalpha pathways. J. Hepatol. 2015, 63, 1378–1389. [Google Scholar] [CrossRef]
- Tewari, D.; Patni, P.; Bishayee, A.; Sah, A.N.; Bishayee, A. Natural products targeting the PI3K-Akt-mTOR signaling pathway in cancer: A novel therapeutic strategy. Semin. Cancer Biol. 2022, 80, 1–17. [Google Scholar] [CrossRef] [PubMed]
- Fang, J.Y.; Richardson, B.C. The MAPK signalling pathways and colorectal cancer. Lancet Oncol. 2005, 6, 322–327. [Google Scholar] [CrossRef] [PubMed]
- Iroegbu, J.D.; Ijomone, O.K.; Femi-Akinlosotu, O.M.; Ijomone, O.M. ERK/MAPK signalling in the developing brain: Perturbations and consequences. Neurosci. Biobehav. Rev. 2021, 131, 792–805. [Google Scholar] [CrossRef] [PubMed]
- Chiu, W.C.; Fang, P.T.; Lee, Y.C.; Wang, Y.Y.; Su, Y.H.; Hu, S.C.; Chen, Y.K.; Tsui, Y.T.; Kao, Y.H.; Huang, M.Y.; et al. DNA Repair Protein Rad51 Induces Tumor Growth and Metastasis in Esophageal Squamous Cell Carcinoma via a p38/Akt-Dependent Pathway. Ann. Surg. Oncol. 2020, 27, 2090–2101. [Google Scholar] [CrossRef]
- Wheelock, M.J.; Shintani, Y.; Maeda, M.; Fukumoto, Y.; Johnson, K.R. Cadherin switching. J. Cell Sci. 2008, 121(Pt. 6), 727–735. [Google Scholar] [CrossRef]
- Sarbassov, D.D.; Guertin, D.A.; Ali, S.M.; Sabatini, D.M. Phosphorylation and regulation of Akt/PKB by the rictor-mTOR complex. Science 2005, 307, 1098–1101. [Google Scholar] [CrossRef]
- Ruan, C.; Ouyang, X.; Liu, H.; Li, S.; Jin, J.; Tang, W.; Xia, Y.; Su, B. Sin1-mediated mTOR signaling in cell growth, metabolism and immune response. Natl. Sci. Rev. 2019, 6, 1149–1162. [Google Scholar] [CrossRef]
- Guo, B.; Zhang, W.; Xu, S.; Lou, J.; Wang, S.; Men, X. GSK-3beta mediates dexamethasone-induced pancreatic beta cell apoptosis. Life Sci. 2016, 144, 1–7. [Google Scholar] [CrossRef] [PubMed]
- Jacobs, K.M.; Bhave, S.R.; Ferraro, D.J.; Jaboin, J.J.; Hallahan, D.E.; Thotala, D. GSK-3beta: A Bifunctional Role in Cell Death Pathways. Int. J. Cell Biol. 2012, 2012, 930710. [Google Scholar] [CrossRef]
- Ma, Z.G.; Yuan, Y.P.; Zhang, X.; Xu, S.C.; Wang, S.S.; Tang, Q.Z. Piperine Attenuates Pathological Cardiac Fibrosis Via PPAR-gamma/AKT Pathways. EBioMedicine 2017, 18, 179–187. [Google Scholar] [CrossRef]
- Oh, D.S.; Park, J.H.; Jung, H.E.; Kim, H.J.; Lee, H.K. Autophagic protein ATG5 controls antiviral immunity via glycolytic reprogramming of dendritic cells against respiratory syncytial virus infection. Autophagy 2021, 17, 2111–2127. [Google Scholar] [CrossRef]
- Magnuson, B.; Ekim, B.; Fingar, D.C. Regulation and function of ribosomal protein S6 kinase (S6K) within mTOR signalling networks. Biochem. J. 2012, 441, 1–21. [Google Scholar] [CrossRef] [PubMed]
- Torres, M.; Forman, H.J. Redox signaling and the MAP kinase pathways. Biofactors 2003, 17, 287–296. [Google Scholar] [CrossRef] [PubMed]
- Marnett, L.J. Oxyradicals and DNA damage. Carcinogenesis 2000, 21, 361–370. [Google Scholar] [CrossRef]
- Stadtman, E.R.; Levine, R.L. Protein oxidation. Ann. N. Y. Acad. Sci. 2000, 899, 191–208. [Google Scholar] [CrossRef]
- Hancock, J.T.; Desikan, R.; Neill, S.J. Role of reactive oxygen species in cell signalling pathways. Biochem. Soc. Trans. 2001, 29(Pt. 2), 345–350. [Google Scholar] [CrossRef]
- Khalid, S.; Yamazaki, H.; Socorro, M.; Monier, D.; Beniash, E.; Napierala, D. Reactive oxygen species (ROS) generation as an underlying mechanism of inorganic phosphate (P(i))-induced mineralization of osteogenic cells. Free Radic. Biol. Med. 2020, 153, 103–111. [Google Scholar] [CrossRef]
- Sauer, H.; Wartenberg, M.; Hescheler, J. Reactive oxygen species as intracellular messengers during cell growth and differentiation. Cell Physiol. Biochem. 2001, 11, 173–186. [Google Scholar] [CrossRef]
- Hong, S.H.; Koo, M.A.; Lee, M.H.; Seon, G.M.; Park, Y.J.; Jeong, H.; Kim, D.; Park, J.C. An effective method to generate controllable levels of ROS for the enhancement of HUVEC proliferation using a chlorin e6-immobilized PET film as a photo-functional biomaterial. Regen. Biomater. 2021, 8, rbab005. [Google Scholar] [CrossRef] [PubMed]
- Stone, J.R.; Yang, S. Hydrogen peroxide: A signaling messenger. Antioxid. Redox Signal 2006, 8, 243–270. [Google Scholar] [CrossRef] [PubMed]
- Wang, X.; Liu, J.Z.; Hu, J.X.; Wu, H.; Li, Y.L.; Chen, H.L.; Bai, H.; Hai, C.X. ROS-activated p38 MAPK/ERK-Akt cascade plays a central role in palmitic acid-stimulated hepatocyte proliferation. Free Radic. Biol. Med. 2011, 51, 539–551. [Google Scholar] [CrossRef]
- Yang, G.; Murashige, D.S.; Humphrey, S.J.; James, D.E. A Positive Feedback Loop between Akt and mTORC2 via SIN1 Phosphorylation. Cell Rep. 2015, 12, 937–943. [Google Scholar] [CrossRef]
- Majewska, E.; Szeliga, M. AKT/GSK3beta Signaling in Glioblastoma. Neurochem. Res. 2017, 42, 918–924. [Google Scholar] [CrossRef] [PubMed]
- Wang, G.; Chen, L.; Qin, S.; Zhang, T.; Yao, J.; Yi, Y.; Deng, L. Mechanistic Target of Rapamycin Complex 1: From a Nutrient Sensor to a Key Regulator of Metabolism and Health. Adv. Nutr. 2022, 13, 1882–1900. [Google Scholar] [CrossRef]
- Phelan, K.; May, K.M. Basic techniques in mammalian cell tissue culture. Curr. Protoc. Cell Biol. 2015, 66, 111–1122. [Google Scholar] [CrossRef]
- Hyclone Labs. Heat inactivation: Are you wasting your time? Art Sci. 1996, 5, 1–5. [Google Scholar]
- Triglia, R.P.; Linscott, W.D. Titers of nine complement components, conglutinin and C3b-inactivator in adult and fetal bovine sera. Mol. Immunol. 1980, 17, 741–748. [Google Scholar] [CrossRef]
- Balk, S.D. Stimulation of the proliferation of chicken fibroblasts by folic acid or a serum factor(s) in a plasma-containing medium. Proc. Natl. Acad. Sci. USA 1971, 68, 1689–1692. [Google Scholar] [CrossRef]
- Giard, D.J. Routine heat inactivation of serum reduces its capacity to promote cell attachment. In Vitro Cell Dev. Biol. 1987, 23, 691–697. [Google Scholar] [CrossRef] [PubMed]
- Leshem, B.; Yogev, D.; Fiorentini, D. Heat inactivation of fetal calf serum is not required for in vitro measurement of lymphocyte functions. J. Immunol. Methods 1999, 223, 249–254. [Google Scholar] [CrossRef] [PubMed]
- Van de Griend, R.J.; Van Krimpen, B.A.; Bol, S.J.; Thompson, A.; Bolhuis, R.L. Rapid expansion of human cytotoxic T cell clones: Growth promotion by a heat-labile serum component and by various types of feeder cells. J. Immunol. Methods 1984, 66, 285–298. [Google Scholar] [CrossRef]
- Wang, G.; Chen, L.; Qin, S.; Zheng, Y.; Xia, C.; Yao, J.; Wang, P.; Deng, L. Cystine Induced-mTORC2 Activation through Promoting Sin1 Phosphorylation to Suppress Cancer Cell Ferroptosis. Mol. Nutr. Food Res. 2022, 66, e2200186. [Google Scholar] [CrossRef] [PubMed]
- Rushworth, G.F.; Megson, I.L. Existing and potential therapeutic uses for N-acetylcysteine: The need for conversion to intracellular glutathione for antioxidant benefits. Pharmacol. Ther. 2014, 141, 150–159. [Google Scholar] [CrossRef]
- Wang, G.; Qin, S.; Zheng, Y.; Xia, C.; Zhang, P.; Zhang, L.; Yao, J.; Yi, Y.; Deng, L. T-2 Toxin Induces Ferroptosis by Increasing Lipid Reactive Oxygen Species (ROS) and Downregulating Solute Carrier Family 7 Member 11 (SLC7A11). J. Agric. Food Chem. 2021, 69, 15716–15727. [Google Scholar] [CrossRef]





Disclaimer/Publisher’s Note: The statements, opinions and data contained in all publications are solely those of the individual author(s) and contributor(s) and not of MDPI and/or the editor(s). MDPI and/or the editor(s) disclaim responsibility for any injury to people or property resulting from any ideas, methods, instructions or products referred to in the content. |
© 2023 by the authors. Licensee MDPI, Basel, Switzerland. This article is an open access article distributed under the terms and conditions of the Creative Commons Attribution (CC BY) license (https://creativecommons.org/licenses/by/4.0/).
Share and Cite
Geng, H.; Li, R.; Feng, D.; Zhu, Y.; Deng, L. Role of the p38/AKT Pathway in the Promotion of Cell Proliferation by Serum Heat Inactivation. Int. J. Mol. Sci. 2023, 24, 16538. https://doi.org/10.3390/ijms242216538
Geng H, Li R, Feng D, Zhu Y, Deng L. Role of the p38/AKT Pathway in the Promotion of Cell Proliferation by Serum Heat Inactivation. International Journal of Molecular Sciences. 2023; 24(22):16538. https://doi.org/10.3390/ijms242216538
Chicago/Turabian StyleGeng, Huijun, Rongnuo Li, Dingping Feng, Yuanyuan Zhu, and Lu Deng. 2023. "Role of the p38/AKT Pathway in the Promotion of Cell Proliferation by Serum Heat Inactivation" International Journal of Molecular Sciences 24, no. 22: 16538. https://doi.org/10.3390/ijms242216538
APA StyleGeng, H., Li, R., Feng, D., Zhu, Y., & Deng, L. (2023). Role of the p38/AKT Pathway in the Promotion of Cell Proliferation by Serum Heat Inactivation. International Journal of Molecular Sciences, 24(22), 16538. https://doi.org/10.3390/ijms242216538
