C-C Motif Chemokine Ligand 5 (CCL5) Promotes Irradiation-Evoked Osteoclastogenesis
Abstract
:1. Introduction
2. Results
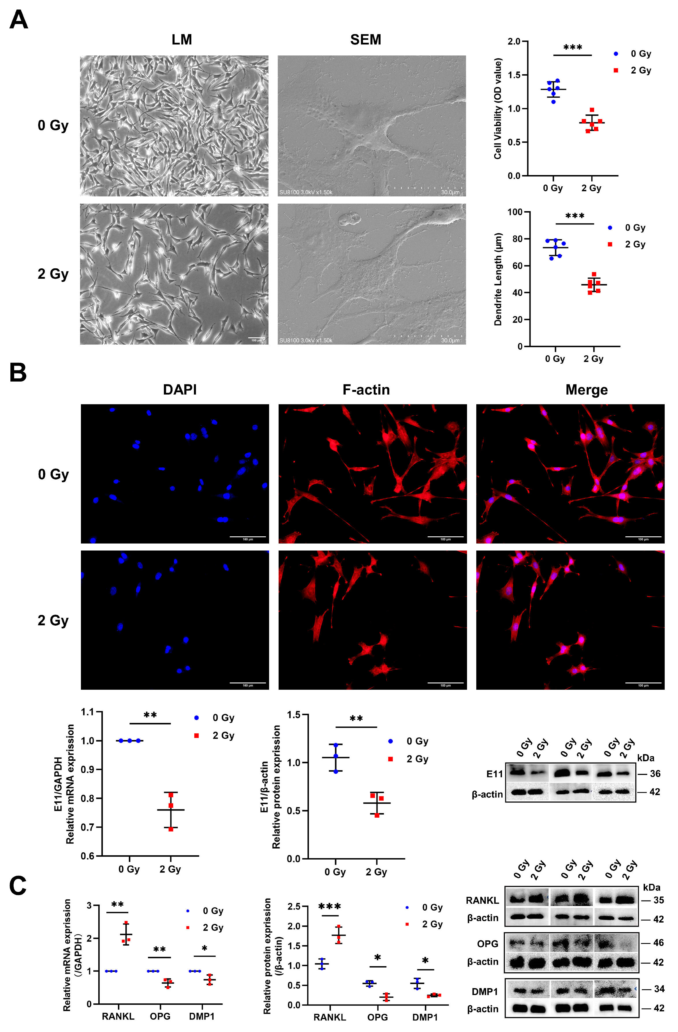
2.1. Radiation Impairs the Morphology and Function of OCYs
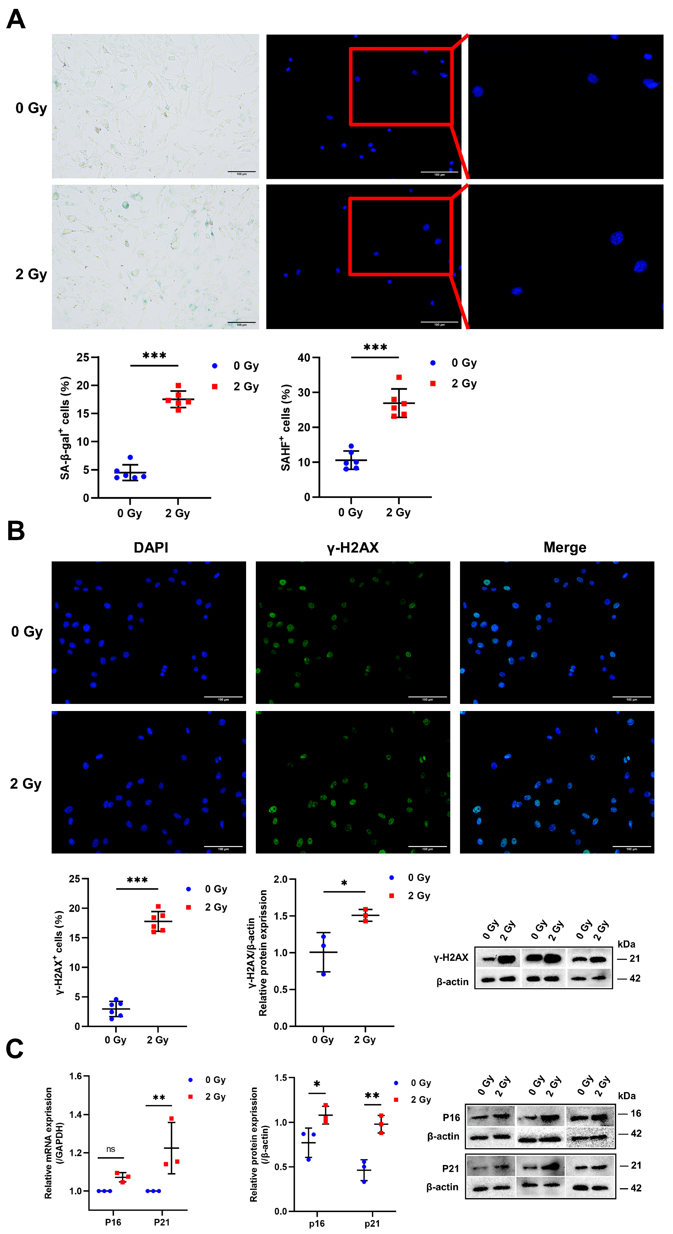
2.2. Radiation Initiates Cellular Senescence in OCYs
2.3. Radiation Enhances SASP Secretion in OCYs
2.4. CCL5 Plays an Important Role in Promoting Osteoclastogenesis
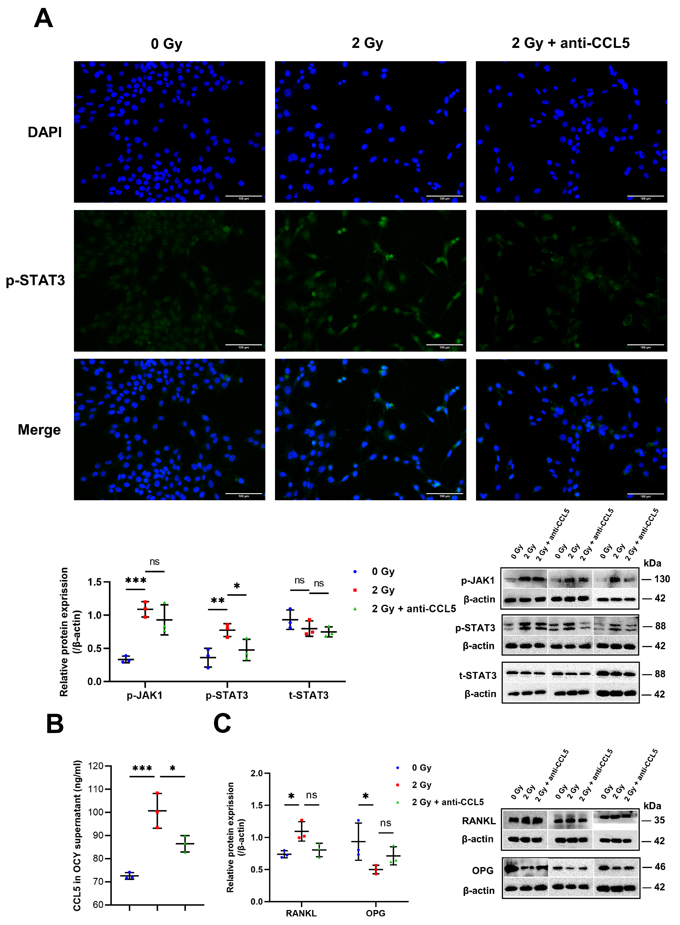
2.5. CCL5 Activates the JAK1/STAT3 Pathway
3. Discussion
4. Materials and Methods
4.1. Isolation of Primary OCYs
4.2. Cell Culture and IR Treatment
4.3. IR-Induced Morphological and Functional Changes in OCYs
4.4. IR-Induced OCY Senescence and Secretory Phenotype
4.5. IR-Induced Senescent-OCY-Mediated Active Osteoclastogenesis
4.6. Western Blot Analysis
4.7. RNA Extraction and Reverse-Transcription Quantitative PCR (RT-qPCR)
4.8. Statistical Analysis
5. Conclusions
Supplementary Materials
Author Contributions
Funding
Institutional Review Board Statement
Informed Consent Statement
Data Availability Statement
Conflicts of Interest
Abbreviations
| OCY | Osteocyte |
| OB | Osteoblast |
| OC | Osteoclast |
| SASP | Senescence-associated secretory phenotype |
| CCL5 | C-C motif chemokine ligand 5 |
| OPG | Osteoprotegerin |
| RANKL | Receptor activator for nuclear factor-kB ligand |
| JAK1/STAT3 | Janus kinase1-signal transducer and activator of transcription 3 |
| LM | Light microscopy |
| SEM | Scanning electron microscopy |
| CCK-8 | Cell counting kit-8 |
| SAHF | Senescence-associated heterochromatin foci |
| SA-β-gal | Senescence-associated β-galactosidase |
| TRAP | Tartrate-resistant acid phosphatase |
| CM | Conditioned medium |
| DMP-1 | Dentin matrix acidic phosphoprotein l |
| NFATc1 | Nuclear factor of activated T-cell cytoplasmic 1 |
| CTSK | Cathepsin K |
| MMP-9 | Matrix metallopeptidase 9 |
| Ocstamp | Osteoclast stimulatory transmembrane protein |
| Oscar | Osteoclast-related receptor |
References
- Zhang, R.; Zhang, Z.; Peng, Y.; Zhai, S.; Zhou, J.; Chen, J. The multi-subject cooperation mechanism of home care for the disabled elderly in Beijing: A qualitative research. BMC Prim. Care 2022, 23, 186. [Google Scholar] [CrossRef]
- Yin, H.; Brauer, M.; Zhang, J.J.; Cai, W.; Navrud, S.; Burnett, R.; Howard, C.; Deng, Z.; Kammen, D.M.; Schellnhuber, H.J.; et al. Population ageing and deaths attributable to ambient PM(2·5) pollution: A global analysis of economic cost. Lancet Planet Health 2021, 5, e356–e367. [Google Scholar] [CrossRef]
- Hu, D.; Yan, W.; Zhu, J.; Zhu, Y.; Chen, J. Age-Related Disease Burden in China, 1997-2017: Findings From the Global Burden of Disease Study. Front. Public Health 2021, 9, 638704. [Google Scholar] [CrossRef]
- Gritsenko, A.; Green, J.P.; Brough, D.; Lopez-Castejon, G. Mechanisms of NLRP3 priming in inflammaging and age related diseases. Cytokine Growth Factor Rev. 2020, 55, 15–25. [Google Scholar] [CrossRef] [PubMed]
- Coradduzza, D.; Congiargiu, A.; Chen, Z.; Zinellu, A.; Carru, C.; Medici, S. Ferroptosis and Senescence: A Systematic Review. Int. J. Mol. Sci. 2023, 24, 3658. [Google Scholar] [CrossRef]
- Ye, C.; Leslie, W.D. Fracture risk and assessment in adults with cancer. Osteoporos. Int. 2023, 34, 449–466. [Google Scholar] [CrossRef]
- Sauer, K.; Zizak, I.; Forien, J.B.; Rack, A.; Scoppola, E.; Zaslansky, P. Primary radiation damage in bone evolves via collagen destruction by photoelectrons and secondary emission self-absorption. Nat. Commun. 2022, 13, 7829. [Google Scholar] [CrossRef] [PubMed]
- Xu, L.; Wang, Y.; Wang, J.; Zhai, J.; Ren, L.; Zhu, G. Radiation-Induced Osteocyte Senescence Alters Bone Marrow Mesenchymal Stem Cell Differentiation Potential via Paracrine Signaling. Int. J. Mol. Sci. 2021, 22, 9323. [Google Scholar] [CrossRef] [PubMed]
- Zhao, Y.; Kang, H.; Wu, X.; Zhuang, P.; Tu, R.; Goto, T.; Li, F.; Dai, H. Multifunctional scaffold for osteoporotic pathophysiological microenvironment improvement and vascularized bone defect regeneration. Adv. Healthc. Mater. 2023, 12, e2203099. [Google Scholar] [CrossRef]
- Al-Bari, A.A.; Al Mamun, A. Current advances in regulation of bone homeostasis. FASEB Bioadv. 2020, 2, 668–679. [Google Scholar] [CrossRef]
- Kim, R.; Kim, S.W.; Kim, H.; Ku, S.Y. The impact of sex steroids on osteonecrosis of the jaw. Osteoporos. Sarcopenia 2022, 8, 58–67. [Google Scholar] [CrossRef] [PubMed]
- Srivichit, B.; Thonusin, C.; Chattipakorn, N.; Chattipakorn, S.C. Impacts of bisphosphonates on the bone and its surrounding tissues: Mechanistic insights into medication-related osteonecrosis of the jaw. Arch. Toxicol. 2022, 96, 1227–1255. [Google Scholar] [CrossRef]
- Ding, P.; Gao, C.; Gao, Y.; Liu, D.; Li, H.; Xu, J.; Chen, X.; Huang, Y.; Zhang, C.; Zheng, M.; et al. Osteocytes regulate senescence of bone and bone marrow. Elife 2022, 11, e81480. [Google Scholar] [CrossRef] [PubMed]
- Geng, Q.; Wang, S.; Heng, K.; Zhai, J.; Song, X.; Xia, L.; Wang, L.; Lin, Q.; Li, H.; Guo, Y. Astaxanthin attenuates IR-induced osteoporosis in mice by inhibiting oxidative stress, osteocyte senescence, and SASP. Food Funct. 2022, 13, 11770–11779. [Google Scholar] [CrossRef]
- Gardinier, J.D.; Chougule, A.; Zhang, C. The mechanotransduction of MLO-Y4 cells is disrupted by the senescence-associated secretory phenotype of neighboring cells. J. Cell. Physiol. 2022, 237, 2249–2257. [Google Scholar] [CrossRef]
- Wu, C.J.; Liu, R.X.; Huan, S.W.; Tang, W.; Zeng, Y.K.; Zhang, J.C.; Yang, J.; Li, Z.Y.; Zhou, Y.; Zha, Z.G.; et al. Senescent skeletal cells cross-talk with synovial cells plays a key role in the pathogenesis of osteoarthritis. Arthritis Res. Ther. 2022, 24, 59. [Google Scholar] [CrossRef] [PubMed]
- Wang, Y.; Xu, L.; Wang, J.; Bai, J.; Zhai, J.; Zhu, G. Radiation induces primary osteocyte senescence phenotype and affects osteoclastogenesis in vitro. Int. J. Mol. Med. 2021, 47, 76. [Google Scholar] [CrossRef]
- Anandarajah, A.P.; Schwarz, E.M. Bone loss in the spondyloarthropathies: Role of osteoclast, RANKL, RANK and OPG in the spondyloarthropathies. Adv. Exp. Med. Biol. 2009, 649, 85–99. [Google Scholar]
- Zhu, J.; Ma, Y.; Wang, J.; Wang, Y.; Ali, W.; Zou, H.; Zhao, H.; Tong, X.; Song, R.; Liu, Z. The mechanism of osteoprotegerin-induced osteoclast pyroptosis in vitro. Int. J. Mol. Sci. 2023, 24, 1518. [Google Scholar] [CrossRef]
- Feng, S.Y.; Lei, J.; Li, Y.X.; Shi, W.G.; Wang, R.R.; Yap, A.U.; Wang, Y.X.; Fu, K.Y. Increased joint loading induces subchondral bone loss of the temporomandibular joint via the RANTES-CCRs-Akt2 axis. JCI Insight 2022, 7, e158874. [Google Scholar] [CrossRef]
- Feng, S.Y.; Lei, J.; Chen, H.M.; Wang, Y.X.; Yap, A.U.; Fu, K.Y. Increased chemokine RANTES in synovial fluid and its role in early-stage degenerative temporomandibular joint disease. J. Oral Rehabil. 2020, 47, 1150–1160. [Google Scholar] [CrossRef] [PubMed]
- Xiang, P.; Jin, S.; Yang, Y.; Sheng, J.; He, Q.; Song, Y.; Yu, W.; Hu, S.; Jin, J. Infiltrating CD4+ T cells attenuate chemotherapy sensitivity in prostate cancer via CCL5 signaling. Prostate 2019, 79, 1018–1031. [Google Scholar] [CrossRef] [PubMed]
- Hu, L.; Liu, R.; Zhang, L. Advance in bone destruction participated by JAK/STAT in rheumatoid arthritis and therapeutic effect of JAK/STAT inhibitors. Int. Immunopharmacol. 2022, 111, 109095. [Google Scholar] [CrossRef] [PubMed]
- Barilli, A.; Visigalli, R.; Ferrari, F.; Recchia Luciani, G.; Soli, M.; Dall’Asta, V.; Rotoli, B.M. The jak1/2 inhibitor baricitinib mitigates the spike-induced inflammatory response of immune and endothelial cells in vitro. Biomedicines 2022, 10, 2324. [Google Scholar] [CrossRef] [PubMed]
- Creecy, A.; Damrath, J.G.; Wallace, J.M. Control of bone matrix properties by osteocytes. Front. Endocrinol. 2020, 11, 578477. [Google Scholar] [CrossRef]
- Rupp, M.; Merboth, F.; Daghma, D.E.; Biehl, C.; El Khassawna, T.; Heiß, C. Osteocytes. Z. Orthop. Unfall. 2019, 157, 154–163. [Google Scholar] [CrossRef]
- Michigami, T. Paracrine and endocrine functions of osteocytes. Clin. Pediatr. Endocrinol. 2023, 32, 1–10. [Google Scholar] [CrossRef]
- Azab, E.; Chandler, K.B.; Uda, Y.; Sun, N.; Hussein, A.; Shuwaikan, R.; Lu, V.; Costello, C.E.; McComb, M.E.; Divieti Pajevic, P. Osteocytes control myeloid cell proliferation and differentiation through Gsα-dependent and -independent mechanisms. FASEB J. 2020, 34, 10191–10211. [Google Scholar] [CrossRef]
- Lee, C.G.; Kim, D.W.; Kim, J.; Uprety, L.P.; Oh, K.I.; Singh, S.; Yoo, J.; Jin, H.S.; Choi, T.H.; Park, E.; et al. Effects of loganin on bone formation and resorption in vitro and in vivo. Int. J. Mol. Sci. 2022, 23, 14128. [Google Scholar] [CrossRef]
- Wu, Z.; Stangl, S.; Hernandez-Schnelzer, A.; Wang, F.; Hasanzadeh Kafshgari, M.; Bashiri Dezfouli, A.; Multhoff, G. Functionalized hybrid iron oxide-gold nanoparticles targeting membrane hsp70 radiosensitize triple-negative breast cancer cells by ros-mediated apoptosis. Cancers 2023, 15, 1167. [Google Scholar] [CrossRef]
- Yachi, Y.; Matsuya, Y.; Yoshii, Y.; Fukunaga, H.; Date, H.; Kai, T. An analytical method for quantifying the yields of dna double-strand breaks coupled with strand breaks by γ-h2ax focus formation assay based on track-structure simulation. Int. J. Mol. Sci. 2023, 24, 1386. [Google Scholar] [CrossRef] [PubMed]
- Isermann, A.; Mann, C.; Rübe, C.E. Histone Variant H2A.J Marks persistent dna damage and triggers the secretory phenotype in radiation-induced senescence. Int. J. Mol. Sci. 2020, 21, 9130. [Google Scholar] [CrossRef] [PubMed]
- Moon, E.Y.; Kim, H.S.; Im, Y.S. Gi-protein inhibitor, guanosine 5′-O-(2-thiodiphosphate), induces senescence-associated beta-galactosidase positive cell formation through CREB phosphorylation. Life Sci. 2010, 86, 683–690. [Google Scholar] [CrossRef]
- Zheng, Y.; Wu, S.; Ke, H.; Peng, S.; Hu, C. Secretion of IL-6 and IL-8 in the senescence of bone marrow mesenchymal stem cells is regulated by autophagy via FoxO3a. Exp. Gerontol. 2023, 172, 112062. [Google Scholar] [CrossRef]
- Chandra, A.; Lagnado, A.B.; Farr, J.N.; Doolittle, M.; Tchkonia, T.; Kirkland, J.L.; LeBrasseur, N.K.; Robbins, P.D.; Niedernhofer, L.J.; Ikeno, Y.; et al. Targeted clearance of p21- but not p16-positive senescent cells prevents radiation-induced osteoporosis and increased marrow adiposity. Aging Cell 2022, 21, e13602. [Google Scholar] [CrossRef]
- Liu, X.; Zhan, Y.; Xu, W.; Liu, L.; Liu, X.; Da, J.; Zhang, K.; Zhang, X.; Wang, J.; Liu, Z.; et al. Characterization of transcriptional landscape in bone marrow-derived mesenchymal stromal cells treated with aspirin by RNA-seq. PeerJ 2022, 10, e12819. [Google Scholar] [CrossRef]
- Wang, T.; He, C. TNF-α and IL-6: The Link between Immune and Bone System. Curr. Drug Targets 2020, 21, 213–227. [Google Scholar]
- Wu, Q.; Zhou, X.; Huang, D.; Ji, Y.; Kang, F. IL-6 Enhances Osteocyte-Mediated Osteoclastogenesis by Promoting JAK2 and RANKL Activity In Vitro. Cell. Physiol. Biochem. 2017, 41, 1360–1369. [Google Scholar]
- Szatmári, T.; Persa, E.; Kis, E.; Benedek, A.; Hargitai, R.; Sáfrány, G.; Lumniczky, K. Extracellular vesicles mediate low dose IR-induced immune and inflammatory responses in the blood. Int. J. Radiat. Biol. 2019, 95, 12–22. [Google Scholar] [CrossRef]
- Tong, L.; Wang, Y.; Wang, J.; He, F.; Zhai, J.; Bai, J.; Zhu, G. Radiation alters osteoclastogenesis by regulating the cytoskeleton and lytic enzymes in RAW 264.7 cells and mouse bone marrow-derived macrophages. Int. J. Radiat. Biol. 2020, 96, 1296–1308. [Google Scholar] [CrossRef] [PubMed]
- Lai, C.; Heinemann, J.; Schleicher, U.; Schett, G.; Bogdan, C.; Bozec, A.; Soulat, D. Chronic systemic infection of mice with leishmania infantum leads to increased bone mass. J. Bone Miner. Res. 2023, 38, 86–102. [Google Scholar] [CrossRef] [PubMed]
- Lee, J.W.; Hoshino, A.; Inoue, K.; Saitou, T.; Uehara, S.; Kobayashi, Y.; Ueha, S.; Matsushima, K.; Yamaguchi, A.; Imai, Y.; et al. The HIV co-receptor CCR5 regulates osteoclast function. Nat. Commun. 2017, 8, 2226. [Google Scholar] [CrossRef] [PubMed]
- Monasterio, G.; Castillo, F.; Rojas, L.; Cafferata, E.A.; Alvarez, C.; Carvajal, P.; Núñez, C.; Flores, G.; Díaz, W.; Vernal, R. Th1/Th17/Th22 immune response and their association with joint pain, imagenological bone loss, RANKL expression and osteoclast activity in temporomandibular joint osteoarthritis: A preliminary report. J. Oral Rehabil. 2018, 45, 589–597. [Google Scholar] [CrossRef]
- Kitaura, H.; Marahleh, A.; Ohori, F.; Noguchi, T.; Shen, W.R.; Qi, J.; Nara, Y.; Pramusita, A.; Kinjo, R.; Mizoguchi, I. Osteocyte-related cytokines regulate osteoclast formation and bone resorption. Int. J. Mol. Sci. 2020, 21, 5169. [Google Scholar] [CrossRef]
- Hu, Z.; Luo, D.; Wang, D.; Ma, L.; Zhao, Y.; Li, L. IL-17 activates the il-6/stat3 signal pathway in the proliferation of hepatitis b virus-related hepatocellular carcinoma. cell. Physiol. Biochem. 2017, 43, 2379–2390. [Google Scholar]
- Qiu, X.; Luo, H.; Liu, X.; Guo, Q.; Zheng, K.; Fan, D.; Shen, J.; Lu, C.; He, X.; Zhang, G.; et al. Therapeutic potential of pien tze huang on experimental autoimmune encephalomyelitis Rat. J. Immunol. Res. 2018, 27, 2952471. [Google Scholar] [CrossRef] [PubMed]
- Yang, J.; Liao, X.; Agarwal, M.K.; Barnes, L.; Auron, P.E.; Stark, G.R. Unphosphorylated STAT3 accumulates in response to IL-6 and activates transcription by binding to NFkappaB. Genes Dev. 2007, 21, 1396–1408. [Google Scholar] [CrossRef]






| Target Genes | Primer Sequence |
|---|---|
| GAPDH | S 5′-AGGTCGGTGTGAACGGATTTG-3′ |
| A 5′-GGGGTCGTTGATGGCAACA-3′ | |
| E11 | S 5′-ACCGTGCCAGTGTTGTTCTG-3′ |
| A 5′-AGCACCTGTGGTTGTTATTTTGT-3′ | |
| RANKL | S 5′-CGCTCTGTTCCTGTACTTTCG-3′ |
| A 5′-GAGTCCTGCAAATCTGCGTT-3′ | |
| OPG | S 5′-CCTTGCCCTGACCACTCTTAT-3′ |
| A 5′-CACACACTCGGTTGTGGGT-3′ | |
| p16 | S 5′-CGCAGGTTCTTGGTCACTGT-3′ |
| A 5′-TGTTCACGAAAGCCAGAGCG-3′ | |
| p21 | S 5′-CCTGGTGATGTCCGACCTG-3′ |
| A 5′-CCATGAGCGCATCGCAATC-3′ | |
| TNF-α | S 5′-TCAGAATGAGGCTGGATAAG-3′ |
| A 5′-GGAGGCAACAAGGTAGAG-3′ | |
| NF-κB | S 5′-TGCGATTCCGCTATAAATGCG-3′ |
| A 5′-ACAAGTTCATGTGGATGAGGC-3′ | |
| IL-1α | S 5′-CTGAAGAAGAGACGGCTGAGT-3′ |
| A 5′-CTGGTAGGTGTAAGGTGCTGAT-3′ | |
| IL-10 | S 5′-GCTCTTACTGACTGGCATGAG-3′ |
| A 5′-CGCAGCTCTAGGAGCATGTG-3′ | |
| IL-13 | S 5′-CCTGGCTCTTGCTTGCCTT-3′ |
| A 5′-GGTCTTGTGTGATGTTGCTCA-3′ | |
| CCL5/RANTES | S 5′-GCCCACGTCAAGGAGTATTTCT-3′ |
| A 5′-ACAAACACGACTGCAAGATTGG-3′ | |
| MMP-3 | S 5′-AGGGATGATGATGCTGGTATG-3′ |
| A 5′-AACACCACACCTGGGCTTAT-3′ | |
| MMP-9 | S 5′-CTGGACAGCCAGACACTAAAG-3′ |
| A 5′-CTCGCGGCAAGTCTTCAGAG-3′ | |
| MMP-13 | S 5′-CCTTGATGCCATTACCAGTCTC-3′ |
| A 5′-TCCACATGGTTGGGAAGTTCT-3′ | |
| Oscar | S 5′-GCTATTACCACACGCCTTCTG-3′ |
| A 5′-CCAAGCAGATGAGGACCATTC-3′ | |
| Ocstamp | S 5′-AGCCACGGAACACCTCTT-3′ |
| A 5′-TGGGTCAGTAGTTCGTTACAG-3′ | |
| TRAP | S 5′-CACTCCCACCCTGAGATTTGT-3′ |
| A 5′-CATCGTCTGCACGGTTCTG-3′ | |
| CTSK | S 5′-CAGCAGAACGGAGGCATTGA-3′ |
| A 5′-CCTTTGCCGTGGCGTTATAC-3′ | |
| αV | S 5′-CTCAGGCTCTTCCACCACAT-3′ |
| A 5′-GACGGATACTGGCAAAAACG-3′ | |
| β3 | S 5′-ATCCAAAATACGCAGCCATC-3′ |
| A 5′-GTTCCAAGAGCAGCAAGGAC-3′ |
Disclaimer/Publisher’s Note: The statements, opinions and data contained in all publications are solely those of the individual author(s) and contributor(s) and not of MDPI and/or the editor(s). MDPI and/or the editor(s) disclaim responsibility for any injury to people or property resulting from any ideas, methods, instructions or products referred to in the content. |
© 2023 by the authors. Licensee MDPI, Basel, Switzerland. This article is an open access article distributed under the terms and conditions of the Creative Commons Attribution (CC BY) license (https://creativecommons.org/licenses/by/4.0/).
Share and Cite
Wang, J.; Zhao, F.; Xu, L.; Wang, J.; Zhai, J.; Ren, L.; Zhu, G. C-C Motif Chemokine Ligand 5 (CCL5) Promotes Irradiation-Evoked Osteoclastogenesis. Int. J. Mol. Sci. 2023, 24, 16168. https://doi.org/10.3390/ijms242216168
Wang J, Zhao F, Xu L, Wang J, Zhai J, Ren L, Zhu G. C-C Motif Chemokine Ligand 5 (CCL5) Promotes Irradiation-Evoked Osteoclastogenesis. International Journal of Molecular Sciences. 2023; 24(22):16168. https://doi.org/10.3390/ijms242216168
Chicago/Turabian StyleWang, Jing, Fanyu Zhao, Linshan Xu, Jianping Wang, Jianglong Zhai, Li Ren, and Guoying Zhu. 2023. "C-C Motif Chemokine Ligand 5 (CCL5) Promotes Irradiation-Evoked Osteoclastogenesis" International Journal of Molecular Sciences 24, no. 22: 16168. https://doi.org/10.3390/ijms242216168
APA StyleWang, J., Zhao, F., Xu, L., Wang, J., Zhai, J., Ren, L., & Zhu, G. (2023). C-C Motif Chemokine Ligand 5 (CCL5) Promotes Irradiation-Evoked Osteoclastogenesis. International Journal of Molecular Sciences, 24(22), 16168. https://doi.org/10.3390/ijms242216168

