Transcriptome Profiling of Cardiac Glycoside Treatment Reveals EGR1 and Downstream Proteins of MAPK/ERK Signaling Pathway in Human Breast Cancer Cells
Abstract
:1. Introduction
2. Results
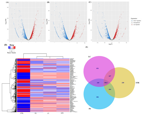
2.1. Transcriptome Profiling of Cardiac Glycoside Induction in MCF-7 Cells Reveals Variability in Genes Associated with Cytotoxicity
2.2. The Biological Significance of DEGs in P53, MAPK, and Immune Regulatory Pathway
2.3. Protein–Protein Interaction (PPI) Analysis
2.4. Confirmation of RNA-Seq Data through qRT-PCR
2.5. Cardiac Glycosides Exhibit Cell Growth Arrest in Breast Cancer Cells Altering p53 Dependent MAPK Signaling Pathway
2.6. Cardiac Glycosides Effectively Downregulated EGR1 Expression Via Influencing MAPK Signaling Cascade Controlling Cell Fate Decision
2.7. Protein–Ligand Interaction Analysis
3. Discussion
4. Materials and Methods
4.1. Cell Culture Reagents and Chemicals
4.2. RNA Isolation and Quality Assessment
4.3. Library Preparation and Sequencing
4.4. Transcriptome Data Analysis
4.5. Gene Set Enrichment and Gene Interaction Network Analysis
4.6. Protein–Protein Interaction (PPI) Analysis
4.7. Quantitative Real-Time PCR Analysis
4.8. Immunoblotting Analysis
4.9. Immunocytochemical Analysis of Protein Co-Localization
4.10. Molecular Docking
4.11. Statistical Analysis
5. Conclusions
Supplementary Materials
Author Contributions
Funding
Institutional Review Board Statement
Informed Consent Statement
Data Availability Statement
Acknowledgments
Conflicts of Interest
References
- Deo, S.V.S.; Sharma, J.; Kumar, S. GLOBOCAN 2020 Report on Global Cancer Burden: Challenges and Opportunities for Surgical Oncologists. Ann. Surg. Oncol. 2022, 29, 6497–6500. [Google Scholar] [CrossRef]
- Turashvili, G.; Brogi, E. Tumor Heterogeneity in Breast Cancer. Front. Med. 2017, 4, 227. Available online: https://www.frontiersin.org/articles/10.3389/fmed.2017.00227 (accessed on 27 September 2023). [CrossRef] [PubMed]
- Libson, S.; Lippman, M. A review of clinical aspects of breast cancer. Int. Rev. Psychiatry 2014, 26, 4–15. [Google Scholar] [CrossRef] [PubMed]
- Li, Y.; Zhang, H.; Merkher, Y.; Chen, L.; Liu, N.; Leonov, S.; Chen, Y. Recent advances in therapeutic strategies for triple-negative breast cancer. J. Hematol. Oncol. 2022, 15, 121. [Google Scholar] [CrossRef] [PubMed]
- Pushpakom, S.; Iorio, F.; Eyers, P.A.; Escott, K.J.; Hopper, S.; Wells, A.; Doig, A.; Guilliams, T.; Latimer, J.; McNamee, C.; et al. Drug repurposing: Progress, challenges, and recommendations. Nat. Rev. Drug. Discov. 2019, 18, E144–E146. [Google Scholar] [CrossRef] [PubMed]
- Guerrero, A.; Herranz, N.; Sun, B.; Wagner, V.; Gallage, S.; Guiho, R.; Wolter, K.; Pombo, J.; Irvine, E.E.; Innes, A.J.; et al. Cardiac glycosides are broad-spectrum senolytics. Nat. Metab. 2019, 1, 1074–1088. [Google Scholar] [CrossRef]
- Kumavath, R.; Paul, S.; Pavithran, H.; Paul, M.K.; Ghosh, P.; Barh, D.; Azevedo, V. Emergence of Cardiac Glycosides as Potential Drugs: Current and Future Scope for Cancer Therapeutics. Biomolecules 2021, 11, 1275. [Google Scholar] [CrossRef] [PubMed]
- Botelho, A.F.M.; Pierezan, F.; Soto-Blanco, B.; Melo, M.M. A review of cardiac glycosides: Structure, tox-icokinetics, clinical signs, diagnosis, and antineoplastic potential. Toxicon 2019, 158, 63–68. [Google Scholar] [CrossRef] [PubMed]
- Patel, S. Plant-derived cardiac glycosides: Role in heart ailments and cancer management. Biomed. Pharmacother. 2016, 84, 1036–1041. [Google Scholar] [CrossRef] [PubMed]
- Cerella, C.; Dicato, M.; Diederich, M. Assembling the puzzle of anti-cancer mechanisms triggered by cardiac glycosides. Mitochondrion 2013, 13, 225–234. [Google Scholar] [CrossRef] [PubMed]
- Schneider, N.F.Z.; Cerella, C.; Simões, C.M.O.; Diederich, M. Anticancer and Immunogenic Properties of Cardiac Glycosides. Molecules 2017, 22, 1932. [Google Scholar] [CrossRef]
- Geng, X.; Wang, F.; Tian, D.; Huang, L.; Streator, E.; Zhu, J.; Kurihara, H.; He, R.; Yao, X.; Zhang, Y.; et al. Cardiac glycosides inhibit cancer through Na/K-ATPase-dependent cell death induction. Biochem. Pharmacol. 2020, 182, 114226. [Google Scholar] [CrossRef]
- Reddy, D.; Kumavath, R.; Ghosh, P.; Barh, D.; Lanatoside, C. Induces G2/M Cell Cycle Arrest and Suppresses Cancer Cell Growth by Attenuating MAPK, Wnt, JAK-STAT, and PI3K/AKT/mTOR Signaling Pathways. Biomolecules 2019, 9, 792. [Google Scholar] [CrossRef]
- Reddy, D.; Kumavath, R.; Tan, T.Z.; Ampasala, D.R.; Kumar, A.P. Peruvoside targets apoptosis and au-tophagy through MAPK Wnt/β-catenin and PI3K/AKT/mTOR signaling pathways in human cancers. Life. Sci. 2020, 241, 117147. [Google Scholar] [CrossRef] [PubMed]
- Reddy, D.; Ghosh, P.; Kumavath, R. Strophanthidin Attenuates MAPK, PI3K/AKT/mTOR, and Wnt/β-Catenin Signaling Pathways in Human Cancers. Front. Oncol. 2020, 9, 1469. [Google Scholar] [CrossRef] [PubMed]
- De, S.; Campbell, C.; Venkitaraman, A.R.; Esposito, A. Pulsatile MAPK Signaling Modulates p53 Activity to Control Cell Fate Decisions at the G2 Checkpoint for DNA Damage. Cell. Rep. 2020, 30, 2083–2093.e5. [Google Scholar] [CrossRef]
- Baron, V.; Adamson, E.D.; Calogero, A.; Ragona, G.; Mercola, D. The transcription factor Egr1 is a direct regulator of multiple tumor suppressors including TGFβ1, PTEN, p53 and fibronectin. Cancer Gene Ther. 2006, 13, 115–124. [Google Scholar] [CrossRef]
- Trivedi, J.; Mohan, M.; Byrareddy, S.N. Drug repurposing approaches to combating viral infections. J. Clin. Med. 2020, 9, 3777. [Google Scholar] [CrossRef] [PubMed]
- Singh, T.U.; Parida, S.; Lingaraju, M.C.; Kesavan, M.; Kumar, D.; Singh, R.K. Drug repurposing approach to fight COVID-19. Pharmacol. Rep. 2020, 72, 1479–1508. [Google Scholar] [CrossRef] [PubMed]
- Pizzorno, A.; Padey, B.; Terrier, O.; Rosa-Calatrava, M. Drug Repurposing Approaches for the Treatment of Influenza Viral Infection: Reviving Old Drugs to Fight Against a Long-Lived Enemy. Front. Immunol. 2019, 10, 531. Available online: https://www.frontiersin.org/articles/10.3389/fimmu.2019.00531 (accessed on 27 September 2023). [CrossRef]
- Farha, M.A.; Brown, E.D. Drug repurposing for antimicrobial discovery. Nat. Microbiol. 2019, 4, 565–577. [Google Scholar] [CrossRef]
- Rodrigues, R.; Duarte, D.; Vale, N. Drug Repurposing in Cancer Therapy: Influence of Patient’s Genetic Background in Breast Cancer Treatment. Int. J. Mol. Sci. 2022, 23, 4280. [Google Scholar] [CrossRef]
- Reddy, D.; Kumavath, R.; Barh, D.; Azevedo, V.; Ghosh, P. Anticancer and Antiviral Properties of Cardiac Glycosides: A Review to Explore the Mechanism of Actions. Molecules 2020, 25, 3596. [Google Scholar] [CrossRef]
- Bray, N.L.; Pimentel, H.; Melsted, P.; Pachter, L. Cardiac Glycosides in Cancer Research and Cancer Therapy. Near-optimal probabilistic RNA-seq quantification. Nat. Biotechnol. 2016, 34, 525–527. [Google Scholar] [CrossRef]
- Newman, R.A.; Yang, P.; Pawlus, A.D.; Block, K.I. Cardiac Glycosides as Novel Cancer Therapeutic Agents. Mol. Interv. 2008, 8, 36. [Google Scholar] [CrossRef]
- Khatri, H.R.; Bhattarai, B.; Kaplan, W.; Li, Z.; Curtis Long, M.J.; Aye, Y.; Nagorny, P. Modular Total Synthesis and Cell-Based Anticancer Activity Evaluation of Ouabagenin and Other Cardiotonic Steroids with Varying Degrees of Oxygenation. J. Am. Chem. Soc. 2019, 141, 4849–4860. [Google Scholar] [CrossRef] [PubMed]
- Triana-Martínez, F.; Picallos-Rabina, P.; Da Silva-Álvarez, S.; Pietrocola, F.; Llanos, S.; Rodilla, V.; Soprano, E.; Ped-rosa, P.; Ferreirós, A.; Barradas, M.; et al. Identification and characterization of Cardiac Glycosides as senolytic compounds. Nat. Commun. 2019, 10, 4731. [Google Scholar] [CrossRef] [PubMed]
- He, X.; Xiang, H.; Zong, X.; Yan, X.; Yu, Y.; Liu, G.; Zou, D.; Yang, H. CDK2-AP1 inhibits growth of breast cancer cells by regulating cell cycle and increasing docetaxel sensitivity in vivo and in vitro. Cancer. Cell. Int. 2014, 14, 130. [Google Scholar] [CrossRef]
- Duclot, F.; Kabbaj, M. The Role of Early Growth Response 1 (EGR1) in Brain Plasticity and Neuropsychiatric Disorders. Front. Behav. Neurosci. 2017, 11, 35. Available online: https://www.frontiersin.org/articles/10.3389/fnbeh.2017.00035 (accessed on 27 September 2023). [CrossRef] [PubMed]
- Koyani, C.N.; Kitz, K.; Rossmann, C.; Bernhart, E.; Huber, E.; Trummer, C.; Windischhofer, W.; Sattler, W.; Malle, E. Activation of the MAPK/Akt/Nrf2-Egr1/HO-1-GCLc axis protects MG-63 osteosarcoma cells against 15d-PGJ2-mediated cell death. Biochem. Pharmacol. 2016, 104, 29–41. [Google Scholar] [CrossRef] [PubMed]
- Jansson, D.; Dieriks, V.B.; Rustenhoven, J.; Smyth, L.C.D.; Scotter, E.; Aalderink, M.; Feng, S.; Johnson, R.; Schweder, P.; Mee, E.; et al. Cardiac glycosides target barrier inflammation of the vasculature, meninges and choroid plexus. Commun. Biol. 2021, 4, 260. [Google Scholar] [CrossRef]
- Titus, H.E.; Xu, H.; Robinson, A.P.; Patel, P.A.; Chen, Y.; Fantini, D.; Eaton, V.; Karl, M.; Garrison, E.D.; Rose, I.V.L.; et al. Re-purposing the cardiac glycoside digoxin to stimulate myelin regeneration in chemically-induced and im-mune-mediated mouse models of multiple sclerosis. Glia 2022, 70, 1950–1970. [Google Scholar] [CrossRef] [PubMed]
- Cheng, C.; Wang, J.; Chen, J.; Kuo, K.T.; Tang, J.; Gao, H.; Chen, L.; Chen, Z.; Meng, Z. New therapeutic aspects of steroidal cardiac glycosides: The anticancer properties of Huachansu and its main active constituent Bufalin. Cancer. Cell. Int. 2019, 19, 92. [Google Scholar] [CrossRef] [PubMed]
- Škubník, J.; Pavlíčková, V.; Rimpelová, S. Cardiac Glycosides as Immune System Modulators. Biomolecules 2021, 11, 659. [Google Scholar] [CrossRef]
- Che, Y.; Wang, G.; Xia, Q. CDK2AP1 Influences Immune Infiltrates and Serves as a Prognostic Indicator for Hepatocellular Carcinoma. Front. Genet. 2022, 13, 937310. Available online: https://www.frontiersin.org/articles/10.3389/fgene.2022.937310 (accessed on 27 September 2023). [CrossRef] [PubMed]
- Wang, B.; Guo, H.; Yu, H.; Chen, Y.; Xu, H.; Zhao, G. The Role of the Transcription Factor EGR1 in Cancer. Front. Oncol. 2021, 11, 642547. Available online: https://www.frontiersin.org/articles/10.3389/fonc.2021.642547 (accessed on 27 September 2023). [CrossRef]
- Li, N.; Xu, H.; Ou, Y.; Feng, Z.; Zhang, Q.; Zhu, Q.; Cai, Z. LPS-induced CXCR7 expression promotes gastric Cancer proliferation and migration via the TLR4/MD-2 pathway. Diagn Pathol. 2019, 14, 13. [Google Scholar] [CrossRef] [PubMed]
- Inoue, K.; Fry, E.A. Tumor suppression by the EGR1, DMP1, ARF, p53, and PTEN network. Cancer. Investig. 2018, 36, 520–536. [Google Scholar] [CrossRef]
- Shan, J.; Dudenhausen, E.; Kilberg, M.S. Induction of early growth response gene 1 (EGR1) by endoplasmic reticulum stress is mediated by the extracellular regulated kinase (ERK) arm of the MAPK pathways. Biochim. Biophys. Acta. Mol. Cell. Res. 2019, 1866, 371–381. [Google Scholar] [CrossRef]
- Ten Hoeve, A.L.; Hakimi, M.-A.; Barragan, A. Sustained Egr-1 Response via p38 MAP Kinase Signaling Modulates Early Immune Responses of Dendritic Cells Parasitized by Toxoplasma gondii. Front. Cell. Infect. Microbiol. 2019, 9, 349. [Google Scholar] [CrossRef]
- Sun, Z.; Li, Y.; Tan, X.; Liu, W.; He, X.; Pan, D.; Li, E.; Xu, L.; Long, L. Friend or Foe: Regulation, Downstream Effectors of RRAD in Cancer. Biomolecules 2023, 13, 477. [Google Scholar] [CrossRef] [PubMed]
- Feng, Y.-H.; Su, Y.-C.; Lin, S.-F.; Lin, P.-R.; Wu, C.-L.; Tung, C.-L.; Li, C.-F.; Shieh, G.-S.; Shiau, A.-L. Oct4 upregulates osteopontin via Egr1 and is associated with poor outcome in human lung cancer. BMC Cancer 2019, 19, 1–10. [Google Scholar] [CrossRef]
- Li, L.; Ameri, A.H.; Wang, S.; Jansson, K.H.; Casey, O.M.; Yang, Q.; Beshiri, M.L.; Fang, L.; Lake, R.G.; Agarwal, S.; et al. EGR1 regulates angiogenic and osteoclastogenic factors in prostate cancer and promotes metastasis. Oncogene 2019, 38, 6241–6255. [Google Scholar] [CrossRef]
- Saha, S.K.; Islam, S.M.R.; Saha, T.; Nishat, A.; Biswas, P.K.; Gil, M.; Nkenyereye, L.; El-Sappagh, S.; Islam, M.S.; Cho, S.-G. Prognostic role of EGR1 in breast cancer: A systematic review. BMB Rep. 2021, 54, 497–504. [Google Scholar] [CrossRef]
- Yu, J.; Baron, V.; Mercola, D.; Mustelin, T.; Adamson, E.D. A network of p73, p53 and Egr1 is required for efficient apoptosis in tumor cells. Cell. Death. Differ. 2007, 14, 436–446. [Google Scholar] [CrossRef]
- Yoon, T.M.; Kim, S.-A.; Lee, D.H.; Lee, J.K.; Park, Y.-L.; Lee, K.-H.; Chung, I.-J.; Joo, Y.-E.; Lim, S.C. EGR1 regulates radiation-induced apoptosis in head and neck squamous cell carcinoma. Oncol. Rep. 2015, 33, 1717–1722. [Google Scholar] [CrossRef] [PubMed]
- Zhao, K.; Yu, M.; Zhu, Y.; Liu, D.; Wu, Q.; Hu, Y. EGR-1/ASPP1 inter-regulatory loop promotes apoptosis by inhibiting cyto-protective autophagy. Cell. Death. Dis. 2017, 8, e2869. [Google Scholar] [CrossRef] [PubMed]
- Chen, S.; Zhou, Y.; Chen, Y.; Gu, J. fastp: An ultra-fast all-in-one FASTQ preprocessor. Bioinformatics 2018, 34, i884–i890. [Google Scholar] [CrossRef] [PubMed]
- Huber, W.; Carey, V.J.; Gentleman, R.; Anders, S.; Carlson, M.; Carvalho, B.S.; Bravo, H.C.; Davis, S.; Gatto, L.; Girke, T.; et al. Orchestrating high-throughput genomic analysis with Bioconductor. Nat. Methods 2015, 12, 115–121. [Google Scholar] [CrossRef] [PubMed]
- Soneson, C.; Love, M.I.; Robinson, M.D. Differential analyses for RNA-seq: Transcript-level estimates im-prove gene-level inferences. F1000Research 2016, 4, 1521. [Google Scholar] [CrossRef]
- Robinson, M.D.; McCarthy, D.J.; Smyth, G.K. edgeR: A Bioconductor package for differential expression analysis of digital gene expression data. Bioinformatics 2010, 26, 139–140. [Google Scholar] [CrossRef] [PubMed]
- Pathan, M.; Keerthikumar, S.; Ang, C.-S.; Gangoda, L.; Quek, C.Y.J.; Williamson, N.A.; Mouradov, D.; Sieber, O.M.; Simpson, R.J.; Salim, A.; et al. FunRich: An open access standalone functional enrichment and interaction network analysis tool. Proteomics 2015, 15, 2597–2601. [Google Scholar] [CrossRef] [PubMed]
- Szklarczyk, D.; Gable, A.L.; Lyon, D.; Junge, A.; Wyder, S.; Huerta-Cepas, J.; Simonovic, M.; Doncheva, N.T.; Morris, J.H.; Bork, P.; et al. STRING v11: Protein–protein association networks with in-creased coverage, supporting functional discovery in genome-wide experimental datasets. Nucleic. Acids. Res. 2019, 47, D607–D613. [Google Scholar] [CrossRef] [PubMed]
- Dallakyan, S.; Olson, A.J. Small-Molecule Library Screening by Docking with PyRx. In Chemical Biology: Methods and Protocols; Hempel, J.E., Williams, C.H., Hong, C.C., Eds.; Springer: Berlin/Heidelberg, Germany, 2015; pp. 243–250. [Google Scholar] [CrossRef]









| Gene ID | logFC | Log CPM | p-Value | FTR |
|---|---|---|---|---|
| EGR1 | −8.54101 | 5.887722 | 3.054027 × 10−38 | 2.010161 × 10−34 |
| CDK2 | −2.190541 | 6.222022 | 4.543721 × 10−7 | 2.986198 × 10−6 |
| CDK7 | −2.971352 | 7.432732 | 2.432360 × 10−11 | 4.535352 × 10−10 |
| CDKN2AIP | −2.589947 | 5.061544 | 8.223606 × 10−9 | 8.372433 × 10−8 |
| CCNK | −2.220707 | 6.667618 | 2.973957 × 10−7 | 2.04648 × 10−6 |
| MAPK1 | −1.575896 | 6.162307 | 2.133276 × 10−4 | 7.070103 × 10−4 |
| CDKN1A | 1.625336 | 6.646884 | 0.0001267927 | 0.0004421453 |
| BCL2L1 | 1.751856 | 5.82682000 | 4.467876 × 10−5 | 0.0001757249 |
| CASP9 | 1.735179 | 2.647814 | 3.450492 × 10−4 | 1.080197 × 10−3 |
| TP53 | 2.372977 | 5.134613 | 8.836985 × 10−8 | 7.003616 × 10−7 |
| Interacting Protein | Compound | Gibbs Free Energy (Kcal/mol) | Hydrogen Bonding | Van Der Waals Interactions |
|---|---|---|---|---|
| EGR1 | LC | −8.8 | LYS 366, ARG 375, SER 378 | THR 385, ARG 407, THR 389, ARG379, ASN 376 |
| PS | −6.8 | GLU 410, ARG 407, HIS 382, ARG 379, ARG 357 | ILE 361, ARG 360, HIS 358, LYS 404, ALA 406, LYS 394, PHE 405, ARG 413, THR 389, LEU 383, HIS 386, PHE 377, ARG 375, LYS 366, SER 378 | |
| STR | −7.2 | HIS 382, ARG 407, ARG 379 | LYS 366, ARG 375, HIS 386, THR 385, THR 389, SER 378, ILE 361 | |
| MAPK1 | LC | −9.6 | SER 158, LYS 151, TYR 96, GLU 71, LYS 54, ARG 67 | PRO 152, TRP 192, ASP 149, THR 190, VAL 188, LEU 170, GLY 169, THR 68, ILE 56, ASP 167, THR 63ARG 191, TYR 193, TYR 113 |
| PS | −8.2 | ALA 219, ILE 211, TRP 212 | LEU 218, LEU 290, ILE 217, LEU 294, VAL 214, SER 213, CYS 216, MET 293 | |
| STR | −7.3 | ARG 67, LYS 151, THR 190 | THR 63, TYR 64, VAL 188, TYR 36, ALA 189, LEU 170, ASP 167, ASP 149 | |
| CCNK | LC | −9.4 | VAL 106, LYS 754, GLN 156 | LYS 172, GLN 179, LYS 175, LEU 171, ILE 178, LYS 985, VAL 182, ALA 168, PRO 939, LYS 166, ARG 868, GLN 162, GLU 107, ASP 69, LEU 861, GLU 158, HIS 159, VAL 157, PHE 833, GLN 758, GLU 108 |
| PS | −9.2 | ASP 855, GLN 1015 | GLU 752, PHE 791, ILE 765, ALA 732, LEU 844, HIS 796, MET 794, TRP 1014, LYS 721, TYR 793, ASP 795, ILE 711, ASP 797, VAL 719, LYS 734, ALA 854 | |
| STR | −9.5 | GLN 1015 | ASP 795, ASP 797, HIS 796, TYR 793, MET 794, ILE 711, ALA 732, VAL 719, PHE 791, ILE 765, ALA 854, LYS 734, ASP 855, LEU 844 | |
| CASP9 | LC | −9.5 | GLU 261, GLN 245, THR 337, SER 339, PHE 267, GLY 269 | LEU 256, LYS 328, SER 242, HIS 302, CYS 303, ARG 258, ASN 265, PRO 338, ASN 268, ILE 341, LYS 280, GLY 276, GLY 277, LEU 335, PHE 246 |
| PS | −7.6 | ILE 396, LYS 398, TYR 397, PHE 351 | GLN 399, PHE 348, PRO 357, ARG 355, TRP 354, GLY 350, PRO 349, GLY 395 | |
| STR | −6.9 | ASN 265 | LYS 299, GLY 305, PHE 319, TYR 324, GLN 320, GLN 245, THR 337, VAL 264, PHE 246, ARG 258, GLY 304, GLY 306 | |
| BCL2L1 | LC | −8.2 | LYS 366, ARG 375, SER 378 | HIS 382, HIS 386, PHE 377 |
| PS | −7.7 | GLU 410, ARG 407, HIS 382, ARG 379, ARG 357 | ||
| STR | −6.5 | HIS 382, ARG 407, ARG 379 | PHE 377 | |
| CDK7 | LC | −10.8 | GLU 95, ASP 97, ASP 137, LYS 139, LYS 41, LYS 103, SER 106, | ASN 311, PRO 310, THR 96, MET 94, VAL 26, ASN 141, GLY 157, HIS 135, SER 161, GLN 22, GLY 21, ASP 155, LEU 18, ASN 105, ASP 104, LEU 107 |
| PS | −8.2 | ASN 142, LYS 41 | GLY 19, THR 96, VAL 100, ASP 97, LYS 139, ASP 155, GLY 157, ASP 137, GLN 22, SER 161, PHE 23, LYS 160, GLY 21, LEU 144, VAL 26, LEU 18, GLU 95 | |
| STR | −9.3 | MET 94 | GLN 172, VAL 26, LYS 41, LEU 18, PHE 91, ASP 92, ILE 75, PHE 93, GLU 95, THR 96, ASP 97, ASN 142, GLY 21, ASN 141, GLU 20, TPO 170 GLU 99 | |
| CDK2N1A | LC | −9.2 | ARG 103, ALA 134, GLY 139, ARG 131, GLU 149, ARG 144, ARG 107 | GLY 135, VAL 115, ARG 138, THR 137, SER 140, ASP 116, ALA 148, ALA 147, GLY 111, ARG 112, ALA 143, ASP 105, VAL 106 |
| PS | −7.6 | TYR 44, GLN 50, MET 54, ARG 87, ASP 84, ARG 46 | THR 18, VAL 51, MET 52, MET 53, GLU 88, ALA 21, ARG 22 | |
| STR | −7.2 | ARG 87, GLU 88, MET 54, ARG 46 | TYR 44, GLY 55, MET 53, MET 52, VAL 51, ASP 84, GLN 50 | |
| CDKN1A | LC | −9 | ARG 210, ASN 213, ARG 146, GLU 143, LYS 110 | ASP 156, HIS 158, SER 152, CYS 148, THR 216, ALA 145, GLU 85, GLY 83, ASN 84, ASP 86, PRO 106, ALA 105, ARG 149, GLY 142, THR 219, LYS 217, LEU 209 |
| PS | −7.9 | ILE 30, GLN 125, LYS 248 | TYR 250, HIS 246, GLN 49, THR 51, SER 31, ASN 65, ASP 29, ASN 36, GLN 38, ILE 128, GLU 130 | |
| STR | −7.6 | MET 40, SER 39 | SER 42, ASP 41, LEU 121, GLU 25, CYS 27, ALA 26, ILE 23, GLU 124, HIS 44, ASP 122, ARG 155 | |
| CDK2 | LC | −8.2 | ASP 86, ILE 10, LEU 83, HIS 84 | LYS 89, LYS 88, GLY 11, GLU 12, GLN 131, VAL 18, LYS 33, GLY 13, ASP 145, THR 14, ALA 31, PHE 80, GLU 81, GLN 85, LEU 134, ASN 132, VAL 64, PHE 82, LYS 20, LEU 298 |
| PS | −7.7 | - | PRO 254, THR 198, LYS 250, VAL 251, ALA 201, LEU 202, ARG 214, PHE 203, THR 218, ARG 200 | |
| STR | −6.5 | ARG 214 | ARG 200, THR 198, VAL 252, ALA 194, VAL 251, LEU 202, THR 218, PHE 203 | |
| P53 | LC | −10.5 | GLN 260, THR 230, ARG 90, GLN 23, ASN 17, ALA 200, GLU 89, TYR 92, ARG 10 | ASN 264, LEU 263, VAL 229, SER 228, CYS 114, LEU 108, PRO 115, GLY 199, HIS 198, ILE 22, ARG 104, LYS 20, ASN 232, GLN 98, THR 94, LYS 97 |
| PS | −9.2 | ILE 21, ARG 90, ASN 232 | CYS 114, LEU 103, ALA 200, TYR 92 ARG 203, GLU 13, LYS 18, GLN 38, PRO 231, ARG 10, ASN 17, LYS 20, ILE 22, LEU 100, PHE 16, PRO 115 | |
| STR | −8.9 | ASN 17, PHE 16, ILE 21 | PRO 115, ARG 104, ARG 203, ARG 10, LYS 20, GLN 23, GLU 89, TYR 92, LEU 100, SER 228 |
Disclaimer/Publisher’s Note: The statements, opinions and data contained in all publications are solely those of the individual author(s) and contributor(s) and not of MDPI and/or the editor(s). MDPI and/or the editor(s) disclaim responsibility for any injury to people or property resulting from any ideas, methods, instructions or products referred to in the content. |
© 2023 by the authors. Licensee MDPI, Basel, Switzerland. This article is an open access article distributed under the terms and conditions of the Creative Commons Attribution (CC BY) license (https://creativecommons.org/licenses/by/4.0/).
Share and Cite
Pavithran, H.; Kumavath, R.; Ghosh, P. Transcriptome Profiling of Cardiac Glycoside Treatment Reveals EGR1 and Downstream Proteins of MAPK/ERK Signaling Pathway in Human Breast Cancer Cells. Int. J. Mol. Sci. 2023, 24, 15922. https://doi.org/10.3390/ijms242115922
Pavithran H, Kumavath R, Ghosh P. Transcriptome Profiling of Cardiac Glycoside Treatment Reveals EGR1 and Downstream Proteins of MAPK/ERK Signaling Pathway in Human Breast Cancer Cells. International Journal of Molecular Sciences. 2023; 24(21):15922. https://doi.org/10.3390/ijms242115922
Chicago/Turabian StylePavithran, Honey, Ranjith Kumavath, and Preetam Ghosh. 2023. "Transcriptome Profiling of Cardiac Glycoside Treatment Reveals EGR1 and Downstream Proteins of MAPK/ERK Signaling Pathway in Human Breast Cancer Cells" International Journal of Molecular Sciences 24, no. 21: 15922. https://doi.org/10.3390/ijms242115922
APA StylePavithran, H., Kumavath, R., & Ghosh, P. (2023). Transcriptome Profiling of Cardiac Glycoside Treatment Reveals EGR1 and Downstream Proteins of MAPK/ERK Signaling Pathway in Human Breast Cancer Cells. International Journal of Molecular Sciences, 24(21), 15922. https://doi.org/10.3390/ijms242115922

