Efficacy of Mesenchymal-Stromal-Cell-Derived Extracellular Vesicles in Ameliorating Cisplatin Nephrotoxicity, as Modeled Using Three-Dimensional, Gravity-Driven, Two-Layer Tubule-on-a-Chip (3D-MOTIVE Chip)
Abstract
:1. Introduction
2. Results
2.1. MSC-EV Treatment Increases Cell Viability in a Cisplatin-Induced Nephrotoxicity Model
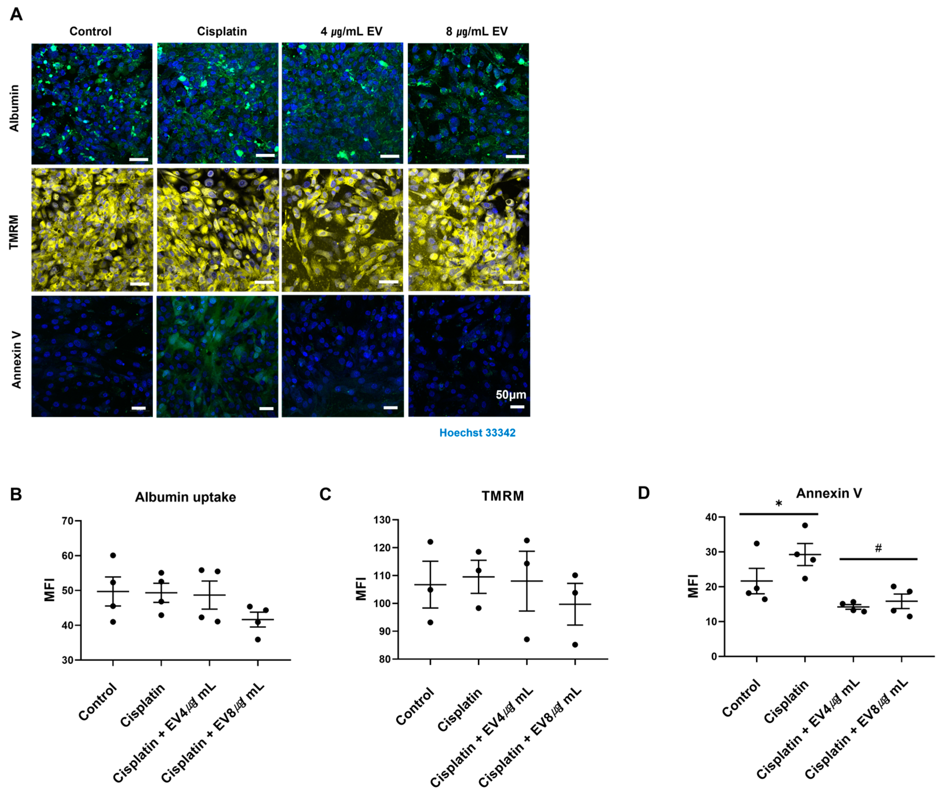
2.2. Tubular Function and Apoptosis in a Cisplatin-Induced Nephrotoxic Model Treated with MSC-Derived EVs
2.3. Protective Effect of Oxidative Stress of MSC-Derived EVs
3. Discussion
4. Materials and Methods
4.1. Cell Culture
4.2. Tubular-on-a-Chip in 3D-Motive Chip and Cisplatin-Induced Nephrotoxicity Model
4.3. Extracellular Vesicle Collection
4.4. Cell Viability Assay (Calcein AM)
4.5. Albumin Endocytosis
4.6. Estimation of Mitochondrial Membrane Potential
4.7. Detection of ROS Generation
4.8. FITC-Labeled Annexin V Staining
4.9. Statistical Analysis
5. Conclusions
Supplementary Materials
Author Contributions
Funding
Institutional Review Board Statement
Informed Consent Statement
Data Availability Statement
Acknowledgments
Conflicts of Interest
References
- Li, X.-Q.; Liu, J.-F.; Liu, H.; Meng, Y. Extracellular vesicles for ischemia/reperfusion injury-induced acute kidney injury: A systematic review and meta-analysis of data from animal models. Syst. Rev. 2022, 11, 197. [Google Scholar] [CrossRef] [PubMed]
- Wan, Y.; Yu, Y.; Yu, C.; Luo, J.; Wen, S.; Shen, L.; Wei, G.; Hua, Y. Human umbilical cord mesenchymal stem cell exosomes alleviate acute kidney injury by inhibiting pyroptosis in rats and NRK-52E cells. Ren Fail 2023, 45, 2221138. [Google Scholar] [CrossRef] [PubMed]
- Cheng, L.; Hill, A.F. Therapeutically harnessing extracellular vesicles. Nat. Rev. Drug Discov. 2022, 21, 379–399. [Google Scholar] [CrossRef]
- Grange, C.; Bussolati, B. Extracellular vesicles in kidney disease. Nat. Rev. Nephrol. 2022, 18, 499–513. [Google Scholar] [CrossRef]
- Jang, S.C.; Kim, O.Y.; Yoon, C.M.; Choi, D.S.; Roh, T.Y.; Park, J.; Nilsson, J.; Lötvall, J.; Kim, Y.K.; Gho, Y.S. Bioinspired exosome-mimetic nanovesicles for targeted delivery of chemotherapeutics to malignant tumors. ACS Nano 2013, 7, 7698–7710. [Google Scholar] [CrossRef] [PubMed]
- Konoshenko, M.Y.; Lekchnov, E.A.; Vlassov, A.V.; Laktionov, P.P. Isolation of Extracellular Vesicles: General Methodologies and Latest Trends. Biomed Res. Int. 2018, 2018, 8545347. [Google Scholar] [CrossRef]
- Liu, H.; Zhang, H.; Han, Y.; Hu, Y.; Geng, Z.; Su, J. Bacterial extracellular vesicles-based therapeutic strategies for bone and soft tissue tumors therapy. Theranostics 2022, 12, 6576–6594. [Google Scholar] [CrossRef] [PubMed]
- Kang, H.; Bae, Y.H.; Kwon, Y.; Kim, S.; Park, J. Extracellular Vesicles Generated Using Bioreactors and their Therapeutic Effect on the Acute Kidney Injury Model. Adv. Healthc. Mater. 2022, 11, e2101606. [Google Scholar] [CrossRef]
- Kim, S.; Takayama, S. Organ-on-a-chip and the kidney. Kidney Res. Clin. Pract. 2015, 34, 165–169. [Google Scholar] [CrossRef]
- Daems, M.; Peacock, H.M.; Jones, E.A.V. Fluid flow as a driver of embryonic morphogenesis. Development 2020, 147, dev185579. [Google Scholar] [CrossRef]
- Birdsall, H.H.; Hammond, T.G. Role of Shear Stress on Renal Proximal Tubular Cells for Nephrotoxicity Assays. J. Toxicol. 2021, 2021, 6643324. [Google Scholar] [CrossRef]
- Fliedl, L.; Wieser, M.; Manhart, G.; Gerstl, M.P.; Khan, A.; Grillari, J.; Grillari-Voglauer, R. Controversial role of gamma-glutamyl transferase activity in cisplatin nephrotoxicity. ALTEX Altern. Anim. Exp. 2014, 31, 269–278. [Google Scholar]
- Mapuskar, K.A.; Steinbach, E.J.; Zaher, A.; Riley, D.P.; Beardsley, R.A.; Keene, J.L.; Holmlund, J.T.; Anderson, C.M.; Zepeda-Orozco, D.; Buatti, J.M.; et al. Mitochondrial Superoxide Dismutase in Cisplatin-Induced Kidney Injury. Antioxidants 2021, 10, 1329. [Google Scholar] [CrossRef] [PubMed]
- Davis, C.A.; Nick, H.S.; Agarwal, A. Manganese Superoxide Dismutase Attenuates Cisplatin-Induced Renal Injury: Importance of Superoxide. J. Am. Soc. Nephrol. 2001, 12, 2683–2690. [Google Scholar] [CrossRef] [PubMed]
- Guo, J.; Wang, F.; Hu, Y.; Luo, Y.; Wei, Y.; Xu, K.; Zhang, H.; Liu, H.; Bo, L.; Lv, S.; et al. Exosome-based bone-targeting drug delivery alleviates impaired osteoblastic bone formation and bone loss in inflammatory bowel diseases. Cell Rep. Med. 2023, 4, 100881. [Google Scholar] [CrossRef]
- Zhang, Y.; Bi, J.; Huang, J.; Tang, Y.; Du, S.; Li, P. Exosome: A Review of Its Classification, Isolation Techniques, Storage, Diagnostic and Targeted Therapy Applications. Int. J. Nanomed. 2020, 15, 6917–6934. [Google Scholar] [CrossRef]
- Pi, F.; Binzel, D.W.; Lee, T.J.; Li, Z.; Sun, M.; Rychahou, P.; Li, H.; Haque, F.; Wang, S.; Croce, C.M.; et al. Nanoparticle orientation to control RNA loading and ligand display on extracellular vesicles for cancer regression. Nat. Nanotechnol. 2018, 13, 82–89. [Google Scholar] [CrossRef]
- Zhong, Z.; Tian, Y.; Luo, X.; Zou, J.; Wu, L.; Tian, J. Extracellular Vesicles Derived from Human Umbilical Cord Mesenchymal Stem Cells Protect Against DOX-Induced Heart Failure Through the miR-100-5p/NOX4 Pathway. Front. Bioeng. Biotechnol. 2021, 9, 703241. [Google Scholar] [CrossRef]
- Bodega, G.; Alique, M.; Puebla, L.; Carracedo, J.; Ramírez, R.M. Microvesicles: ROS scavengers and ROS producers. J. Extracell. Vesicles 2019, 8, 1626654. [Google Scholar] [CrossRef] [PubMed]
- Zhou, Y.; Xu, H.; Xu, W.; Wang, B.; Wu, H.; Tao, Y.; Zhang, B.; Wang, M.; Mao, F.; Yan, Y.; et al. Exosomes released by human umbilical cord mesenchymal stem cells protect against cisplatin-induced renal oxidative stress and apoptosis in vivo and in vitro. Stem Cell Res. Ther. 2013, 4, 34. [Google Scholar] [CrossRef]
- Cao, J.; Wang, B.; Tang, T.; Lv, L.; Ding, Z.; Li, Z.; Hu, R.; Wei, Q.; Shen, A.; Fu, Y.; et al. Three-dimensional culture of MSCs produces exosomes with improved yield and enhanced therapeutic efficacy for cisplatin-induced acute kidney injury. Stem. Cell Res. Ther. 2020, 11, 206. [Google Scholar] [CrossRef]
- Nassar, W.; El-Ansary, M.; Sabry, D.; Mostafa, M.A.; Fayad, T.; Kotb, E.; Temraz, M.; Saad, A.-N.; Essa, W.; Adel, H. Umbilical cord mesenchymal stem cells derived extracellular vesicles can safely ameliorate the progression of chronic kidney diseases. Biomater. Res. 2016, 20, 21. [Google Scholar] [CrossRef]
- Ferrell, N.; Ricci, K.B.; Groszek, J.; Marmerstein, J.T.; Fissell, W.H. Albumin handling by renal tubular epithelial cells in a microfluidic bioreactor. Biotechnol. Bioeng. 2012, 109, 797–803. [Google Scholar] [CrossRef]
- Carracedo, M.; Robinson, S.; Alaei, B.; Clausen, M.; Hicks, R.; Belfield, G.; Althage, M.; Bak, A.; Lewis, J.A.; Hansen, P.B.L.; et al. 3D vascularised proximal tubules-on-a-multiplexed chip model for enhanced cell phenotypes. Lab Chip 2023, 23, 3226–3237. [Google Scholar] [CrossRef]
- Aceves, J.O.; Heja, S.; Kobayashi, K.; Robinson, S.S.; Miyoshi, T.; Matsumoto, T.; Schäffers, O.J.M.; Morizane, R.; Lewis, J.A. 3D proximal tubule-on-chip model derived from kidney organoids with improved drug uptake. Sci. Rep. 2022, 12, 14997. [Google Scholar] [CrossRef]
- Nookala, A.R.; Ronxhi, J.; Sliz, J.; Jeanty, S.; Manatakis, D.V.; Jadalannagari, S.; Hamilton, G.; Park, H.; He, Y.; Lavarias, M. Assessment of Human Renal Transporter Based Drug-Drug Interactions Using Proximal Tubule Kidney-Chip. bioRxiv 2022. [Google Scholar] [CrossRef]
- Jang, K.-J.; Mehr, A.P.; Hamilton, G.A.; McPartlin, L.A.; Chung, S.; Suh, K.-Y.; Ingber, D.E. Human kidney proximal tubule-on-a-chip for drug transport and nephrotoxicity assessment. Integr. Biol. 2013, 5, 1119–1129. [Google Scholar] [CrossRef] [PubMed]
- Hamilton, C.R.; Bliss, J.M.; Horwich, A. The late effects of cis-platinum on renal function. Eur. J. Cancer Clin. Oncol. 1989, 25, 185–189. [Google Scholar] [CrossRef] [PubMed]
- Lin, H.Y.; Lee, S.C.; Lin, S.F.; Hsiao, H.H.; Liu, Y.C.; Yang, W.C.; Hwang, D.Y.; Hung, C.C.; Chen, H.C.; Guh, J.Y. Urinary neutrophil gelatinase-associated lipocalin levels predict cisplatin-induced acute kidney injury better than albuminuria or urinary cystatin C levels. Kaohsiung J. Med. Sci. 2013, 29, 304–311. [Google Scholar] [CrossRef]
- Higuchi, K.; Yanagawa, T. Evaluating dose of cisplatin responsible for causing nephrotoxicity. PLoS ONE 2019, 14, e0215757. [Google Scholar] [CrossRef]
- Kobayashi, R.; Suzuki, A.; Matsuura, K.; Yamada, N.; Nakano, M.; Deguchi, T.; Yasuda, K.; Itoh, Y. Risk analysis for cisplatin-induced nephrotoxicity during first cycle of chemotherapy. Int. J. Clin. Exp. Med. 2016, 9, 3635–3641. [Google Scholar]
- Ibrahim, M.E.; Chang, C.; Hu, Y.; Hogan, S.L.; Mercke, N.; Gomez, M.; O’Bryant, C.L.; Bowles, D.W.; George, B.; Wen, X.; et al. Pharmacokinetic determinants of cisplatin-induced subclinical kidney injury in oncology patients. Eur. J. Clin. Pharmacol. 2019, 75, 51–57. [Google Scholar] [CrossRef] [PubMed]
- Lee, Y.; Choi, J.W.; Yu, J.; Park, D.; Ha, J.; Son, K.; Lee, S.; Chung, M.; Kim, H.Y.; Jeon, N.L. Microfluidics within a well: An injection-molded plastic array 3D culture platform. Lab Chip 2018, 18, 2433–2440. [Google Scholar] [CrossRef] [PubMed]
- Ogończyk, D.; Wegrzyn, J.; Jankowski, P.; Dabrowski, B.; Garstecki, P. Bonding of microfluidic devices fabricated in polycarbonate. Lab Chip 2010, 10, 1324–1327. [Google Scholar] [CrossRef]
- ISO 10993-5; Biological Evaluation of Medical Devices—Part 5: Tests for In Vitro Cytotoxicity. ISO: Geneva, Switzerland, 2009.




Disclaimer/Publisher’s Note: The statements, opinions and data contained in all publications are solely those of the individual author(s) and contributor(s) and not of MDPI and/or the editor(s). MDPI and/or the editor(s) disclaim responsibility for any injury to people or property resulting from any ideas, methods, instructions or products referred to in the content. |
© 2023 by the authors. Licensee MDPI, Basel, Switzerland. This article is an open access article distributed under the terms and conditions of the Creative Commons Attribution (CC BY) license (https://creativecommons.org/licenses/by/4.0/).
Share and Cite
Kwon, E.-J.; Hwang, S.-H.; Seo, S.; Park, J.; Park, S.; Kim, S. Efficacy of Mesenchymal-Stromal-Cell-Derived Extracellular Vesicles in Ameliorating Cisplatin Nephrotoxicity, as Modeled Using Three-Dimensional, Gravity-Driven, Two-Layer Tubule-on-a-Chip (3D-MOTIVE Chip). Int. J. Mol. Sci. 2023, 24, 15726. https://doi.org/10.3390/ijms242115726
Kwon E-J, Hwang S-H, Seo S, Park J, Park S, Kim S. Efficacy of Mesenchymal-Stromal-Cell-Derived Extracellular Vesicles in Ameliorating Cisplatin Nephrotoxicity, as Modeled Using Three-Dimensional, Gravity-Driven, Two-Layer Tubule-on-a-Chip (3D-MOTIVE Chip). International Journal of Molecular Sciences. 2023; 24(21):15726. https://doi.org/10.3390/ijms242115726
Chicago/Turabian StyleKwon, Eun-Jeong, Seong-Hye Hwang, Seungwan Seo, Jaesung Park, Seokwoo Park, and Sejoong Kim. 2023. "Efficacy of Mesenchymal-Stromal-Cell-Derived Extracellular Vesicles in Ameliorating Cisplatin Nephrotoxicity, as Modeled Using Three-Dimensional, Gravity-Driven, Two-Layer Tubule-on-a-Chip (3D-MOTIVE Chip)" International Journal of Molecular Sciences 24, no. 21: 15726. https://doi.org/10.3390/ijms242115726
APA StyleKwon, E.-J., Hwang, S.-H., Seo, S., Park, J., Park, S., & Kim, S. (2023). Efficacy of Mesenchymal-Stromal-Cell-Derived Extracellular Vesicles in Ameliorating Cisplatin Nephrotoxicity, as Modeled Using Three-Dimensional, Gravity-Driven, Two-Layer Tubule-on-a-Chip (3D-MOTIVE Chip). International Journal of Molecular Sciences, 24(21), 15726. https://doi.org/10.3390/ijms242115726

