Potential Role of the Intratumoral Microbiota in Prognosis of Head and Neck Cancer
Abstract
:1. Introduction
2. Results
2.1. Microbiome Profiling of 18 Selected Microbes at the Genus Level
2.2. Prognostic Significance of 18 Selected Microbes at the Genus Level in HNSCC Patients in TCGA Database
2.3. Relationships between Classical Prognostic Factors and Survival Rates Associated with Leptotrichia in TCGA-HNSCC Patients
2.4. Cox Regression Analysis of Relationships of 18 Selected Microbes at the Genus Level and Classical Prognostic Factors with Survival in TCGA-HNSCC Patients
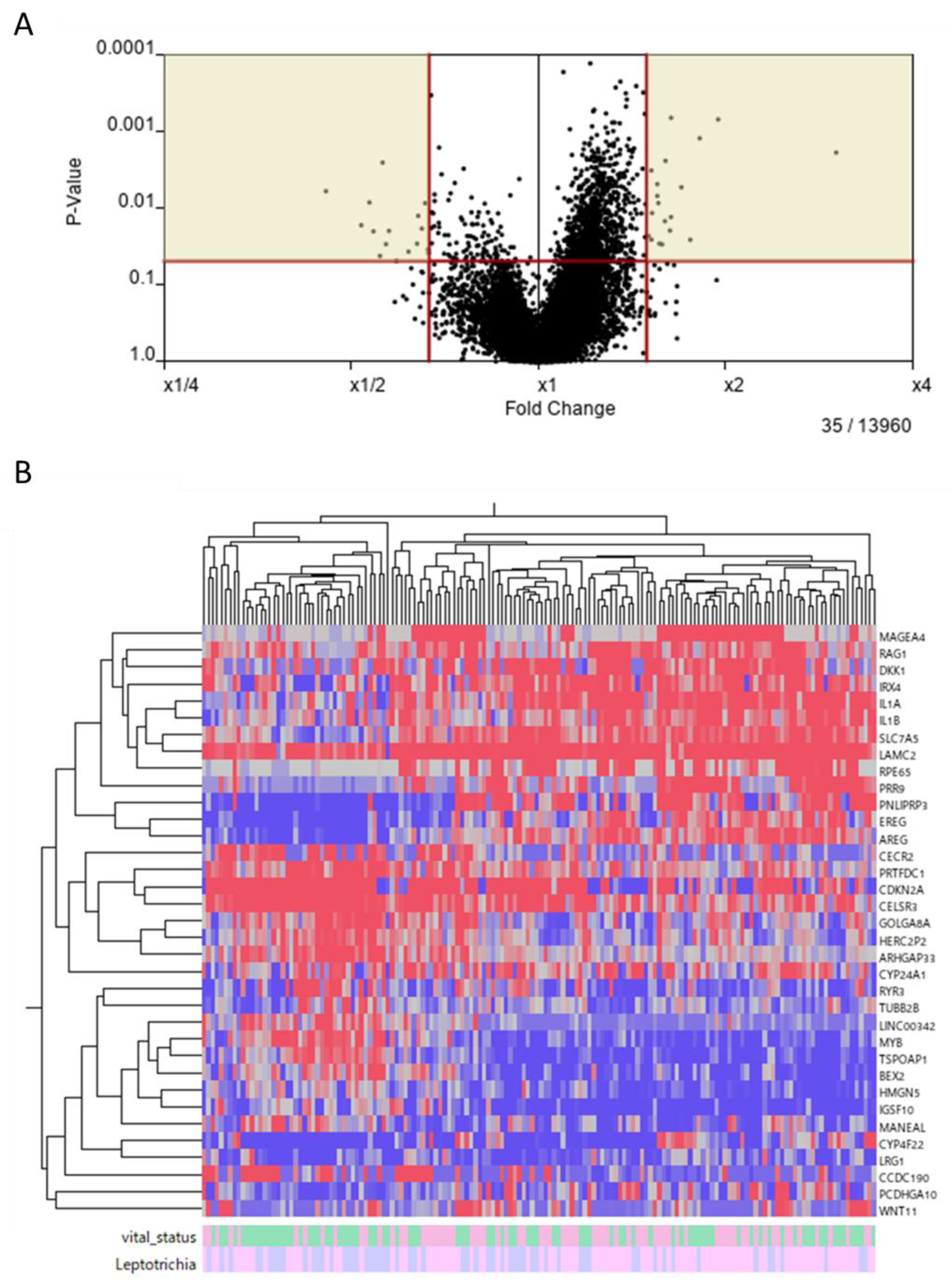
2.5. Extraction of Differentially Expressed Genes between over- and under-the-Median-for-Leptotrichia Groups
2.6. Functional and Protein–Protein Interaction (PPI) Analyses of Leptotrichia-Related Genes
3. Discussion
4. Materials and Methods
4.1. Data Collection from TCGA and TCMA Databases
4.2. Filtering of TCMA Genus Microbes
4.3. Kaplan–Meier Survival Analysis
4.4. Extraction of Differentially Expressed Genes between over and under the Median for Leptotrichia Groups
4.5. Functional Pathway and PPI Analyses
4.6. Statistical Analyses
5. Conclusions
Author Contributions
Funding
Institutional Review Board Statement
Informed Consent Statement
Data Availability Statement
Acknowledgments
Conflicts of Interest
References
- The Cancer Genome Atlas Research Network. Comprehensive genomic characterization defines human glioblastoma genes and core pathways. Nature 2008, 455, 1061–1068. [Google Scholar] [CrossRef] [PubMed]
- Garraway, L.A.; Lander, E.S. Lessons from the cancer genome. Cell 2013, 153, 17–37. [Google Scholar] [CrossRef] [PubMed]
- Nakagawa, H.; Fujita, M. Whole genome sequencing analysis for cancer genomics and precision medicine. Cancer Sci. 2018, 109, 513–522. [Google Scholar] [CrossRef]
- The Cancer Genome Atlas Network. Comprehensive genomic characterization of head and neck squamous cell carcinomas. Nature 2015, 517, 576–582. [Google Scholar] [CrossRef] [PubMed]
- Jemal, A.; Bray, F.; Center, M.M.; Ferlay, J.; Ward, E.; Forman, D. Global cancer statistics. CA Cancer J. Clin. 2011, 61, 69–90. [Google Scholar] [CrossRef]
- Wong, N.; Khwaja, S.S.; Baker, C.M.; Gay, H.A.; Thorstad, W.L.; Daly, M.D.; Lewis, J.S., Jr.; Wang, X. Prognostic microRNA signatures derived from The Cancer Genome Atlas for head and neck squamous cell carcinomas. Cancer Med. 2016, 5, 1619–1628. [Google Scholar] [CrossRef] [PubMed]
- Zhao, Y.; Ruan, X. Identification of PGRMC1 as a Candidate Oncogene for Head and Neck Cancers and Its Involvement in Metabolic Activities. Front. Bioeng. Biotechnol. 2019, 7, 438. [Google Scholar] [CrossRef]
- Wang, X.; Yin, Z.; Zhao, Y.; He, M.; Dong, C.; Zhong, M. Identifying potential prognostic biomarkers in head and neck cancer based on the analysis of microRNA expression profiles in TCGA database. Mol. Med. Rep. 2020, 21, 1647–1657. [Google Scholar] [CrossRef]
- Hamada, M.; Inaba, H.; Nishiyama, K.; Yoshida, S.; Yura, Y.; Matsumoto-Nakano, M.; Uzawa, N. Prognostic association of starvation-induced gene expression in head and neck cancer. Sci. Rep. 2021, 11, 19130. [Google Scholar] [CrossRef]
- Gillison, M.L.; Koch, W.M.; Capone, R.B.; Spafford, M.; Westra, W.H.; Wu, L.; Zahurak, M.L.; Daniel, R.W.; Viglione, M.; Symer, D.E.; et al. Evidence for a causal association between human papillomavirus and a subset of head and neck cancers. J. Natl. Cancer Inst. 2000, 92, 709–720. [Google Scholar] [CrossRef]
- Bird, T.; De Felice, F.; Michaelidou, A.; Thavaraj, S.; Jeannon, J.P.; Lyons, A.; Oakley, R.; Simo, R.; Lei, M.; Guerrero Urbano, T. Outcomes of intensity-modulated radiotherapy as primary treatment for oropharyngeal squamous cell carcinoma—A European singleinstitution analysis. Clin. Otolaryngol. 2017, 42, 115–122. [Google Scholar] [CrossRef] [PubMed]
- De Felice, F.; Tombolini, V.; Valentini, V.; de Vincentiis, M.; Mezi, S.; Brugnoletti, O.; Polimeni, A. Advances in the Management of HPV-Related Oropharyngeal Cancer. J. Oncol. 2019, 2019, 9173729. [Google Scholar] [CrossRef] [PubMed]
- Inaba, H.; Sugita, H.; Kuboniwa, M.; Iwai, S.; Hamada, M.; Noda, T.; Morisaki, I.; Lamont, R.J.; Amano, A. Porphyromonas gingivalis promotes invasion of oral squamous cell carcinoma through induction of proMMP9 and its activation. Cell. Microbiol. 2014, 16, 131–145. [Google Scholar] [CrossRef] [PubMed]
- Zhou, Y.; Sztukowska, M.; Wang, Q.; Inaba, H.; Potempa, J.; Scott, D.A.; Wang, H.; Lamont, R.J. Noncanonical activation of β-catenin by Porphyromonas gingivalis. Infect. Immun. 2015, 83, 3195–3203. [Google Scholar] [CrossRef]
- Tsai, M.S.; Chen, Y.Y.; Chen, W.C.; Chen, M.F. Streptococcus mutans promotes tumor progression in oral squamous cell carcinoma. J. Cancer 2022, 13, 3358–3367. [Google Scholar] [CrossRef]
- Orlandi, E.; Iacovelli, N.A.; Tombolini, V.; Rancati, T.; Polimeni, A.; De Cecco, L.; Valdagni, R.; De Felice, F. Potential role of microbiome in oncogenesis, outcome prediction and therapeutic targeting for head and neck cancer. Oral Oncol. 2019, 99, 104453. [Google Scholar] [CrossRef]
- Sepich-Poore, G.D.; Zitvogel, L.; Straussman, R.; Hasty, J.; Wargo, J.A.; Knight, R. The microbiome and human cancer. Science 2021, 371, eabc4552. [Google Scholar] [CrossRef]
- Xie, Y.; Xie, F.; Zhou, X.; Zhang, L.; Yang, B.; Huang, J.; Wang, F.; Yan, H.; Zeng, L.; Zhang, L.; et al. Microbiota in Tumors: From Understanding to Application. Adv. Sci. 2022, 9, e2200470. [Google Scholar] [CrossRef]
- Li, R.; Gao, X.; Sun, H.; Sun, L.; Hu, X. Expression characteristics of long non-coding RNA in colon adenocarcinoma and its potential value for judging the survival and prognosis of patients: Bioinformatics analysis based on The Cancer Genome Atlas database. J. Gastrointest. Oncol. 2022, 13, 1178. [Google Scholar] [CrossRef]
- Lehr, K.; Nikitina, D.; Vilchez-Vargas, R.; Steponaitiene, R.; Thon, C.; Skieceviciene, J.; Schanze, D.; Zenker, M.; Malfertheiner, P.; Kupcinskas, J.; et al. Microbial composition of tumorous and adjacent gastric tissue is associated with prognosis of gastric cancer. Sci. Rep. 2023, 13, 4640. [Google Scholar] [CrossRef]
- Wang, Y.; Wang, Y.; Wang, J. A comprehensive analysis of intratumor microbiome in head and neck squamous cell carcinoma. Eur. Arch. Otorhinolaryngol. 2022, 279, 4127–4136. [Google Scholar] [CrossRef]
- Metsäniitty, M.; Hasnat, S.; Salo, T.; Salem, A. Oral Microbiota-A New Frontier in the Pathogenesis and Management of Head and Neck Cancers. Cancers 2021, 14, 46. [Google Scholar] [CrossRef]
- Mosaddad, S.A.; Tahmasebi, E.; Yazdanian, A.; Rezvani, M.B.; Seifalian, A.; Yazdanian, M.; Tebyanian, H. Oral microbial biofilms: An update. Eur. J. Clin. Microbiol. Infect. Dis. 2019, 38, 2005–2019. [Google Scholar] [CrossRef]
- Dohlman, A.B.; Arguijo Mendoza, D.; Ding, S.; Gao, M.; Dressman, H.; Iliev, I.D.; Lipkin, S.M.; Shen, X. The cancer microbiome atlas: A pan-cancer comparative analysis to distinguish tissue-resident microbiota from contaminants. Cell Host Microbe 2021, 29, 281–298.e285. [Google Scholar] [CrossRef]
- Yu, S.; Chen, J.; Yan, F.; Chen, X.; Zhao, Y.; Zhang, P. Intratumoral Leptotrichia is a novel microbial marker for favorable clinical outcomes in head and neck cancer patients. MedComm 2023, 4, e344. [Google Scholar] [CrossRef]
- Qiao, H.; Li, H.; Wen, X.; Tan, X.; Yang, C.; Liu, N. Multi-Omics Integration Reveals the Crucial Role of Fusobacterium in the Inflammatory Immune Microenvironment in Head and Neck Squamous Cell Carcinoma. Microbiol. Spectr. 2022, 10, e0106822. [Google Scholar] [CrossRef]
- Eribe, E.R.; Olsen, I. Leptotrichia species in human infections. Anaerobe 2008, 14, 131–137. [Google Scholar] [CrossRef]
- Pérez-Losada, M.; Castro-Nallar, E.; Laerte Boechat, J.; Delgado, L.; Azenha Rama, T.; Berrios-Farías, V.; Oliveira, M. The oral bacteriomes of patients with allergic rhinitis and asthma differ from that of healthy controls. Front. Microbiol. 2023, 14, 1197135. [Google Scholar] [CrossRef]
- Fujinami, W.; Nishikawa, K.; Ozawa, S.; Hasegawa, Y.; Takebe, J. Correlation between the relative abundance of oral bacteria and Candida albicans in denture and dental plaques. J. Oral Biosci. 2021, 63, 175–183. [Google Scholar] [CrossRef]
- Theofilou, V.I.; Alfaifi, A.; Montelongo-Jauregui, D.; Pettas, E.; Georgaki, M.; Nikitakis, N.G.; Jabra-Rizk, M.A.; Sultan, A.S. The oral mycobiome: Oral epithelial dysplasia and oral squamous cell carcinoma. J. Oral Pathol. Med. 2022, 51, 413–420. [Google Scholar] [CrossRef]
- Wang, X.; Zhao, W.; Zhang, W.; Wu, S.; Yan, Z. Candida albicans induces upregulation of programmed death ligand 1 in oral squamous cell carcinoma. J. Oral Pathol. Med. 2022, 51, 444–453. [Google Scholar] [CrossRef]
- Nakatsu, G.; Li, X.; Zhou, H.; Sheng, J.; Wong, S.H.; Wu, W.K.; Ng, S.C.; Tsoi, H.; Dong, Y.; Zhang, N.; et al. Gut mucosal microbiome across stages of colorectal carcinogenesis. Nat. Commun. 2015, 6, 8727. [Google Scholar] [CrossRef]
- Kim, Y.K.; Kwon, E.J.; Yu, Y.; Kim, J.; Woo, S.Y.; Choi, H.S.; Kwon, M.; Jung, K.; Kim, H.S.; Park, H.R.; et al. Microbial and molecular differences according to the location of head and neck cancers. Cancer Cell Int. 2022, 22, 135. [Google Scholar] [CrossRef]
- Available online: https://portal.gdc.cancer.gov (accessed on 20 March 2019).
- Available online: https://tcma.pratt.duke.edu/ (accessed on 13 July 2023).
- Available online: https://www.subioplatform.com (accessed on 20 March 2019).






| Univariate | Multivariate | ||||||||||
|---|---|---|---|---|---|---|---|---|---|---|---|
| HR | 95% CI | p-Value | HR | 95% CI | p-Value | ||||||
| Actinomyces_High (vs. Low) | 1.350 | 0.813 | - | 2.240 | 0.246 | 4.090 | 1.553 | - | 10.774 | 0.004 | |
| Aggregatibacter_High (vs. Low) | 0.508 | 0.204 | - | 1.266 | 0.146 | 0.546 | 0.202 | - | 1.478 | 0.234 | |
| Alloprevotella_High (vs. Low) | 0.578 | 0.324 | - | 1.030 | 0.063 | 0.620 | 0.283 | - | 1.359 | 0.233 | |
| Campylobacter_High (vs. Low) | 0.644 | 0.389 | - | 1.067 | 0.088 | 0.560 | 0.291 | - | 1.079 | 0.083 | |
| Capnocytophaga_High (vs. Low) | 0.714 | 0.438 | - | 1.162 | 0.175 | 0.766 | 0.392 | - | 1.496 | 0.435 | |
| Fusobacterium_High (vs. Low) | 0.722 | 0.442 | - | 1.178 | 0.192 | 1.446 | 0.701 | - | 2.981 | 0.318 | |
| Granulicatella_High (vs. Low) | 1.503 | 0.602 | - | 3.750 | 0.383 | 5.873 | 1.495 | - | 23.079 | 0.011 | |
| Haemophilus_High (vs. Low) | 0.890 | 0.536 | - | 1.476 | 0.651 | 0.809 | 0.373 | - | 1.753 | 0.590 | |
| Lactobacillus_High (vs. Low) | 1.747 | 0.796 | - | 3.832 | 0.164 | 1.463 | 0.407 | - | 5.259 | 0.560 | |
| Leptotrichia_High (vs. Low) | 0.380 | 0.215 | - | 0.669 | 0.001 | 0.273 | 0.116 | - | 0.645 | 0.003 | |
| Mycoplasma_High (vs. Low) | 0.758 | 0.303 | - | 1.895 | 0.554 | 1.305 | 0.437 | - | 3.891 | 0.633 | |
| Neisseria_High (vs. Low) | 0.880 | 0.523 | - | 1.480 | 0.630 | 1.429 | 0.677 | - | 3.016 | 0.349 | |
| Porphyromonas_High (vs. Low) | 0.978 | 0.591 | - | 1.618 | 0.931 | 1.435 | 0.765 | - | 2.692 | 0.260 | |
| Prevotella_High (vs. Low) | 1.589 | 0.971 | - | 2.600 | 0.065 | 2.378 | 1.123 | - | 5.034 | 0.024 | |
| Rothia_High (vs. Low) | 0.876 | 0.457 | - | 1.677 | 0.689 | 1.114 | 0.375 | - | 3.313 | 0.846 | |
| Streptococcus_High (vs. Low) | 1.037 | 0.637 | - | 1.689 | 0.883 | 0.723 | 0.322 | - | 1.621 | 0.430 | |
| Treponema_High (vs. Low) | 0.805 | 0.475 | - | 1.366 | 0.422 | 0.792 | 0.337 | - | 1.863 | 0.593 | |
| Veillonella_High (vs. Low) | 0.915 | 0.562 | - | 1.492 | 0.722 | 0.453 | 0.183 | - | 1.121 | 0.087 | |
| Age (per 1 year) | 1.000 | 0.979 | - | 1.021 | 0.993 | 1.022 | 0.991 | - | 1.055 | 0.168 | |
| Sex_male (vs. female) | 0.825 | 0.491 | - | 1.388 | 0.469 | 0.936 | 0.464 | - | 1.889 | 0.854 | |
| HPV status_Positive (vs. Negative) | 0.693 | 0.384 | - | 1.253 | 0.225 | 0.499 | 0.206 | - | 1.208 | 0.123 | |
| Alcohol_history_Yes (vs. No) | 1.302 | 0.736 | - | 2.304 | 0.365 | 1.054 | 0.460 | - | 2.410 | 0.902 | |
| Cigarettes per day_>0 (vs. 0) | 1.308 | 0.797 | - | 2.146 | 0.288 | 1.069 | 0.547 | - | 2.091 | 0.845 | |
| M stage_m1 (vs. m0) | 8.793 | 1.166 | - | 66.316 | 0.035 | 45.367 | 1.018 | - | 2022.711 | 0.049 | |
| N stage (Continuous variable per 1) | 1.093 | 0.966 | - | 1.236 | 0.158 | ||||||
| N stage (Category) | |||||||||||
| n0 | 1.000 | ref | 1.000 | ref | |||||||
| n1 | 1.121 | 0.563 | - | 2.230 | 0.746 | 1.855 | 0.769 | - | 4.472 | 0.169 | |
| n2 | 2.924 | 1.119 | - | 7.640 | 0.029 | 3.238 | 0.684 | - | 15.332 | 0.139 | |
| n2a | 2.774 | 0.835 | - | 9.215 | 0.096 | 3.365 | 0.780 | - | 14.517 | 0.104 | |
| n2b | 0.767 | 0.332 | - | 1.768 | 0.533 | 1.328 | 0.468 | - | 3.767 | 0.594 | |
| n2c | 2.360 | 1.097 | - | 5.077 | 0.028 | 2.215 | 0.822 | - | 5.967 | 0.116 | |
| n3 | 2.110 | 0.499 | - | 8.926 | 0.310 | 4.001 | 0.400 | - | 39.979 | 0.238 | |
| T stage (Continuous variable per 1) | 1.160 | 0.895 | - | 1.503 | 0.262 | ||||||
| T stage (Category) | |||||||||||
| t1 | 1.000 | ref | 1.000 | ref | |||||||
| t2 | 0.852 | 0.252 | - | 2.882 | 0.797 | 1.542 | 0.264 | - | 9.025 | 0.631 | |
| t3 | 0.912 | 0.264 | - | 3.155 | 0.884 | 1.988 | 0.319 | - | 12.393 | 0.462 | |
| t4a | 1.198 | 0.363 | - | 3.952 | 0.767 | 2.101 | 0.345 | - | 12.794 | 0.421 | |
| t4b | 1.752 | 0.181 | - | 16.908 | 0.628 | 1.760 | 0.034 | - | 91.851 | 0.779 | |
Disclaimer/Publisher’s Note: The statements, opinions and data contained in all publications are solely those of the individual author(s) and contributor(s) and not of MDPI and/or the editor(s). MDPI and/or the editor(s) disclaim responsibility for any injury to people or property resulting from any ideas, methods, instructions or products referred to in the content. |
© 2023 by the authors. Licensee MDPI, Basel, Switzerland. This article is an open access article distributed under the terms and conditions of the Creative Commons Attribution (CC BY) license (https://creativecommons.org/licenses/by/4.0/).
Share and Cite
Hamada, M.; Inaba, H.; Nishiyama, K.; Yoshida, S.; Yura, Y.; Matsumoto-Nakano, M.; Uzawa, N. Potential Role of the Intratumoral Microbiota in Prognosis of Head and Neck Cancer. Int. J. Mol. Sci. 2023, 24, 15456. https://doi.org/10.3390/ijms242015456
Hamada M, Inaba H, Nishiyama K, Yoshida S, Yura Y, Matsumoto-Nakano M, Uzawa N. Potential Role of the Intratumoral Microbiota in Prognosis of Head and Neck Cancer. International Journal of Molecular Sciences. 2023; 24(20):15456. https://doi.org/10.3390/ijms242015456
Chicago/Turabian StyleHamada, Masakazu, Hiroaki Inaba, Kyoko Nishiyama, Sho Yoshida, Yoshiaki Yura, Michiyo Matsumoto-Nakano, and Narikazu Uzawa. 2023. "Potential Role of the Intratumoral Microbiota in Prognosis of Head and Neck Cancer" International Journal of Molecular Sciences 24, no. 20: 15456. https://doi.org/10.3390/ijms242015456
APA StyleHamada, M., Inaba, H., Nishiyama, K., Yoshida, S., Yura, Y., Matsumoto-Nakano, M., & Uzawa, N. (2023). Potential Role of the Intratumoral Microbiota in Prognosis of Head and Neck Cancer. International Journal of Molecular Sciences, 24(20), 15456. https://doi.org/10.3390/ijms242015456
