PTPN13 Participates in the Regulation of Epithelial–Mesenchymal Transition and Platinum Sensitivity in High-Grade Serous Ovarian Carcinoma Cells
Abstract
1. Introduction
2. Results
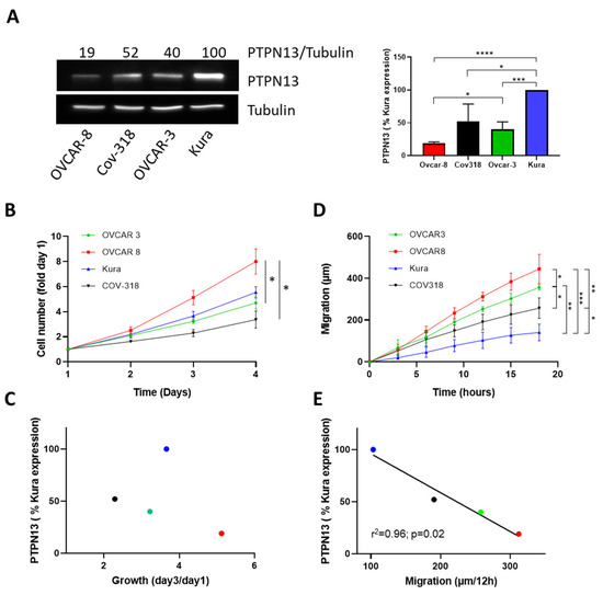
2.1. PTPN13 and HGSOC Cell Line Aggressivity
2.2. PTPN13 and HGSOC Cell Line Sensitivity to Chemotherapy Treatments
3. Discussion
4. Materials and Methods
4.1. Cell Lines and Antibodies
4.2. Western Blot Analysis
4.3. Wound Healing Assay and Invasion Assay
4.4. Cell Growth Assay
4.5. Cell Survival Assay
4.6. Droplet-Based Digital PCR (ddPCR)
4.7. Patients and Tumor Samples
4.8. Immunofluorescence Analysis
4.9. Quantitative RT-PCR
Supplementary Materials
Author Contributions
Funding
Institutional Review Board Statement
Informed Consent Statement
Data Availability Statement
Acknowledgments
Conflicts of Interest
References
- Siegel, R.L.; Miller, K.D.; Fuchs, H.E.; Jemal, A. Cancer Statistics, 2022. CA Cancer J. Clin. 2022, 72, 7–33. [Google Scholar] [CrossRef]
- Ray-Coquard, I.; Pautier, P.; Pignata, S.; Pérol, D.; González-Martín, A.; Berger, R.; Fujiwara, K.; Vergote, I.; Colombo, N.; Mäenpää, J.; et al. Olaparib plus Bevacizumab as First-Line Maintenance in Ovarian Cancer. N. Engl. J. Med. 2019, 381, 2416–2428. [Google Scholar] [CrossRef]
- Ray-Coquard, I.; Leary, A.; Pignata, S.; Cropet, C.; González-Martín, A.; Marth, C.; Nagao, S.; Vergote, I.; Colombo, N.; Mäenpää, J.; et al. Olaparib plus Bevacizumab First-Line Maintenance in Ovarian Cancer: Final Overall Survival Results from the PAOLA-1/ENGOT-Ov25 Trial. Ann. Oncol. 2023, 34, 681–692. [Google Scholar] [CrossRef] [PubMed]
- González-Martín, A.; Pothuri, B.; Vergote, I.; DePont Christensen, R.; Graybill, W.; Mirza, M.R.; McCormick, C.; Lorusso, D.; Hoskins, P.; Freyer, G.; et al. Niraparib in Patients with Newly Diagnosed Advanced Ovarian Cancer. N. Engl. J. Med. 2019, 381, 2391–2402. [Google Scholar] [CrossRef] [PubMed]
- Monk, B.J.; Parkinson, C.; Lim, M.C.; O’Malley, D.M.; Oaknin, A.; Wilson, M.K.; Coleman, R.L.; Lorusso, D.; Bessette, P.; Ghamande, S.; et al. A Randomized, Phase III Trial to Evaluate Rucaparib Monotherapy as Maintenance Treatment in Patients With Newly Diagnosed Ovarian Cancer (ATHENA-MONO/GOG-3020/ENGOT-Ov45). J. Clin. Oncol. 2022, 40, 3952–3964. [Google Scholar] [CrossRef] [PubMed]
- Coleman, R.L.; Monk, B.J.; Sood, A.K.; Herzog, T.J. Latest Research and Treatment of Advanced-Stage Epithelial Ovarian Cancer. Nat. Rev. Clin. Oncol. 2013, 10, 211–224. [Google Scholar] [CrossRef]
- Lainé, A.; Sims, T.T.; Le Saux, O.; Ray-Coquard, I.; Coleman, R.L. Treatment Perspectives for Ovarian Cancer in Europe and the United States: Initial Therapy and Platinum-Sensitive Recurrence after PARP Inhibitors or Bevacizumab Therapy. Curr. Oncol. Rep. 2021, 23, 148. [Google Scholar] [CrossRef] [PubMed]
- Friedlander, M.; Trimble, E.; Tinker, A.; Alberts, D.; Avall-Lundqvist, E.; Brady, M.; Harter, P.; Pignata, S.; Pujade-Lauraine, E.; Sehouli, J.; et al. Clinical Trials in Recurrent Ovarian Cancer. Int. J. Gynecol. Cancer 2011, 21, 771–775. [Google Scholar] [CrossRef]
- Alsop, K.; Fereday, S.; Meldrum, C.; deFazio, A.; Emmanuel, C.; George, J.; Dobrovic, A.; Birrer, M.J.; Webb, P.M.; Stewart, C.; et al. BRCA Mutation Frequency and Patterns of Treatment Response in BRCA Mutation-Positive Women with Ovarian Cancer: A Report from the Australian Ovarian Cancer Study Group. J. Clin. Oncol. 2012, 30, 2654–2663. [Google Scholar] [CrossRef]
- Inazawa, J.; Ariyama, T.; Abe, T.; Druck, T.; Ohta, M.; Huebner, K.; Yanagisawa, J.; Reed, J.C.; Sato, T. PTPN13, a Fas-Associated Protein Tyrosine Phosphatase, Is Located on the Long Arm of Chromosome 4 at Band Q21.3. Genomics 1996, 31, 240–242. [Google Scholar] [CrossRef]
- Freiss, G.; Puech, C.; Vignon, F. Extinction of Insulin-like Growth Factor-I Mitogenic Signaling by Antiestrogen-Stimulated Fas-Associated Protein Tyrosine Phosphatase-1 in Human Breast Cancer Cells. Mol. Endocrinol. 1998, 12, 568–579. [Google Scholar] [CrossRef][Green Version]
- Dromard, M.; Bompard, G.; Glondu-Lassis, M.; Puech, C.; Chalbos, D.; Freiss, G. The Putative Tumor Suppressor Gene PTPN13/PTPL1 Induces Apoptosis through Insulin Receptor Substrate-1 Dephosphorylation. Cancer Res. 2007, 67, 6806–6813. [Google Scholar] [CrossRef]
- Révillion, F.; Puech, C.; Rabenoelina, F.; Chalbos, D.; Peyrat, J.-P.; Freiss, G. Expression of the Putative Tumor Suppressor Gene PTPN13/PTPL1 Is an Independent Prognostic Marker for Overall Survival in Breast Cancer. Int. J. Cancer 2009, 124, 638–643. [Google Scholar] [CrossRef] [PubMed]
- Zhan, H.; Jiang, J.; Luo, C.; Sun, Q.; Ke, A.; Sun, C.; Hu, J.; Hu, Z.; Hu, B.; Zhu, K.; et al. Tumour-Suppressive Role of PTPN13 in Hepatocellular Carcinoma and Its Clinical Significance. Tumour. Biol. 2016, 37, 9691–9898. [Google Scholar] [CrossRef]
- Han, X.; Xue, L.; Zhou, L.; Gong, L.; Zhu, S.; Yao, L.; Wang, S.; Lan, M.; Li, Y.; Zhang, W. The Role of PTPN13 in Invasion and Metastasis of Lung Squamous Cell Carcinoma. Exp. Mol. Pathol. 2013, 95, 270–275. [Google Scholar] [CrossRef] [PubMed]
- Cancer Genome Atlas Research Network. Integrated Genomic Analyses of Ovarian Carcinoma. Nature 2011, 474, 609–615. [Google Scholar] [CrossRef] [PubMed]
- D’Hondt, V.; Lacroix-Triki, M.; Jarlier, M.; Boissiere-Michot, F.; Puech, C.; Coopman, P.; Katsaros, D.; Freiss, G. High PTPN13 Expression in High Grade Serous Ovarian Carcinoma Is Associated with a Better Patient Outcome. Oncotarget 2017, 8, 95662–95673. [Google Scholar] [CrossRef]
- Wang, Y.; Li, M.; Huang, T.; Li, J. Protein Tyrosine Phosphatase L1 Inhibits High-Grade Serous Ovarian Carcinoma Progression by Targeting IκBα. Onco. Targets Ther. 2018, 11, 7603–7612. [Google Scholar] [CrossRef]
- Domcke, S.; Sinha, R.; Levine, D.A.; Sander, C.; Schultz, N. Evaluating Cell Lines as Tumour Models by Comparison of Genomic Profiles. Nat. Commun. 2013, 4, 2126. [Google Scholar] [CrossRef]
- Mitra, A.K.; Davis, D.A.; Tomar, S.; Roy, L.; Gurler, H.; Xie, J.; Lantvit, D.D.; Cardenas, H.; Fang, F.; Liu, Y.; et al. In Vivo Tumor Growth of High-Grade Serous Ovarian Cancer Cell Lines. Gynecol. Oncol. 2015, 138, 372–377. [Google Scholar] [CrossRef]
- Haley, J.; Tomar, S.; Pulliam, N.; Xiong, S.; Perkins, S.M.; Karpf, A.R.; Mitra, S.; Nephew, K.P.; Mitra, A.K. Functional Characterization of a Panel of High-Grade Serous Ovarian Cancer Cell Lines as Representative Experimental Models of the Disease. Oncotarget 2016, 7, 32810–32820. [Google Scholar] [CrossRef]
- Stevenson, B.R.; Siliciano, J.D.; Mooseker, M.S.; Goodenough, D.A. Identification of ZO-1: A High Molecular Weight Polypeptide Associated with the Tight Junction (Zonula Occludens) in a Variety of Epithelia. J. Cell Biol. 1986, 103, 755–766. [Google Scholar] [CrossRef]
- Zihni, C.; Vlassaks, E.; Terry, S.; Carlton, J.; Leung, T.K.C.; Olson, M.; Pichaud, F.; Balda, M.S.; Matter, K. An Apical MRCK-Driven Morphogenetic Pathway Controls Epithelial Polarity. Nat. Cell Biol. 2017, 19, 1049–1060. [Google Scholar] [CrossRef] [PubMed]
- Mcheik, S.; Aptecar, L.; Coopman, P.; D’Hondt, V.; Freiss, G. Dual Role of the PTPN13 Tyrosine Phosphatase in Cancer. Biomolecules 2020, 10, 1659. [Google Scholar] [CrossRef] [PubMed]
- Zhu, N.; Zhang, X.-J.; Zou, H.; Zhang, Y.-Y.; Xia, J.-W.; Zhang, P.; Zhang, Y.-Z.; Li, J.; Dong, L.; Wumaier, G.; et al. PTPL1 Suppresses Lung Cancer Cell Migration via Inhibiting TGF-Β1-Induced Activation of P38 MAPK and Smad 2/3 Pathways and EMT. Acta Pharmacol. Sin. 2021, 42, 1280–1287. [Google Scholar] [CrossRef]
- Wei, X.-M.; Wumaier, G.; Zhu, N.; Dong, L.; Li, C.-W.; Xia, J.-W.; Zhang, Y.-Z.; Zhang, P.; Zhang, X.-J.; Zhang, Y.-Y.; et al. Protein Tyrosine Phosphatase L1 Represses Endothelial-Mesenchymal Transition by Inhibiting IL-1β/NF-κB/Snail Signaling. Acta Pharmacol. Sin. 2020, 41, 1102–1110. [Google Scholar] [CrossRef]
- Hamyeh, M.; Bernex, F.; Larive, R.M.; Naldi, A.; Urbach, S.; Simony-Lafontaine, J.; Puech, C.; Bakhache, W.; Solassol, J.; Coopman, P.J.; et al. PTPN13 Induces Cell Junction Stabilization and Inhibits Mammary Tumor Invasiveness. Theranostics 2020, 10, 1016–1032. [Google Scholar] [CrossRef] [PubMed]
- Zhu, X.; Chen, Z.; Wang, L.; Ou, Q.; Feng, Z.; Xiao, H.; Shen, Q.; Li, Y.; Jin, C.; Xu, J.-Y.; et al. Direct Conversion of Human Umbilical Cord Mesenchymal Stem Cells into Retinal Pigment Epithelial Cells for Treatment of Retinal Degeneration. Cell Death Dis. 2022, 13, 785. [Google Scholar] [CrossRef]
- Ranković, B.; Boštjančič, E.; Zidar, N.; Žlajpah, M.; Jeruc, J. miR-200b, ZEB2 and PTPN13 Are Downregulated in Colorectal Carcinoma with Serosal Invasion. Biomedicines 2022, 10, 2149. [Google Scholar] [CrossRef] [PubMed]
- Castilla, C.; Flores, M.L.; Conde, J.M.; Medina, R.; Torrubia, F.J.; Japón, M.A.; Sáez, C. Downregulation of Protein Tyrosine Phosphatase PTPL1 Alters Cell Cycle and Upregulates Invasion-Related Genes in Prostate Cancer Cells. Clin. Exp. Metastasis 2012, 29, 349–358. [Google Scholar] [CrossRef] [PubMed]
- Sato, T.; Irie, S.; Kitada, S.; Reed, J.C. FAP-1: A Protein Tyrosine Phosphatase That Associates with Fas. Science 1995, 268, 411–415. [Google Scholar] [CrossRef] [PubMed]
- O’Connell, J.; Bennett, M.W.; O’Sullivan, G.C.; Roche, D.; Kelly, J.; Collins, J.K.; Shanahan, F. Fas Ligand Expression in Primary Colon Adenocarcinomas: Evidence That the Fas Counterattack Is a Prevalent Mechanism of Immune Evasion in Human Colon Cancer. J. Pathol. 1998, 186, 240–246. [Google Scholar] [CrossRef]
- Xiao, Z.-Y.; Wu, W.; Eagleton, N.; Chen, H.-Q.; Shao, J.; Teng, H.; Liu, T.-H.; Jiang, Z.-M.; Yao, H.-R. Silencing Fas-Associated Phosphatase 1 Expression Enhances Efficiency of Chemotherapy for Colon Carcinoma with Oxaliplatin. World J. Gastroenterol. 2010, 16, 112–118. [Google Scholar] [CrossRef] [PubMed]
- Huang, W.; Bei, L.; Eklund, E.A. Inhibition of Fas Associated Phosphatase 1 (Fap1) Facilitates Apoptosis of Colon Cancer Stem Cells and Enhances the Effects of Oxaliplatin. Oncotarget 2018, 9, 25891–25902. [Google Scholar] [CrossRef]
- Wang, L.-M.; Gan, Y.-H. Cancer-Derived IgG Involved in Cisplatin Resistance through PTP-BAS/Src/PDK1/AKT Signaling Pathway. Oral Dis. 2021, 27, 464–474. [Google Scholar] [CrossRef]
- Duan, X.; Luo, M.; Li, J.; Shen, Z.; Xie, K. Overcoming Therapeutic Resistance to Platinum-Based Drugs by Targeting Epithelial-Mesenchymal Transition. Front. Oncol. 2022, 12, 1008027. [Google Scholar] [CrossRef]
- Dongre, A.; Weinberg, R.A. New Insights into the Mechanisms of Epithelial-Mesenchymal Transition and Implications for Cancer. Nat. Rev. Mol. Cell Biol. 2019, 20, 69–84. [Google Scholar] [CrossRef]
- Loret, N.; Denys, H.; Tummers, P.; Berx, G. The Role of Epithelial-to-Mesenchymal Plasticity in Ovarian Cancer Progression and Therapy Resistance. Cancers 2019, 11, 838. [Google Scholar] [CrossRef]
- Abaan, O.D.; Hendriks, W.; Uren, A.; Toretsky, J.A.; Erkizan, H.V. Valosin Containing Protein (VCP/P97) Is a Novel Substrate for the Protein Tyrosine Phosphatase PTPL1. Exp. Cell Res. 2013, 319, 1–11. [Google Scholar] [CrossRef]
- Acs, K.; Luijsterburg, M.S.; Ackermann, L.; Salomons, F.A.; Hoppe, T.; Dantuma, N.P. The AAA-ATPase VCP/P97 Promotes 53BP1 Recruitment by Removing L3MBTL1 from DNA Double-Strand Breaks. Nat. Struct. Mol. Biol. 2011, 18, 1345–1350. [Google Scholar] [CrossRef]
- Meerang, M.; Ritz, D.; Paliwal, S.; Garajova, Z.; Bosshard, M.; Mailand, N.; Janscak, P.; Hübscher, U.; Meyer, H.; Ramadan, K. The Ubiquitin-Selective Segregase VCP/P97 Orchestrates the Response to DNA Double-Strand Breaks. Nat. Cell Biol. 2011, 13, 1376–1382. [Google Scholar] [CrossRef] [PubMed]
- Ahlstedt, B.A.; Ganji, R.; Raman, M. The Functional Importance of VCP to Maintaining Cellular Protein Homeostasis. Biochem. Soc. Trans. 2022, 50, 1457–1469. [Google Scholar] [CrossRef]
- Cook, P.J.; Ju, B.G.; Telese, F.; Wang, X.; Glass, C.K.; Rosenfeld, M.G. Tyrosine Dephosphorylation of H2AX Modulates Apoptosis and Survival Decisions. Nature 2009, 458, 591–596. [Google Scholar] [CrossRef] [PubMed]
- Lee, H.-J.; Lan, L.; Peng, G.; Chang, W.-C.; Hsu, M.-C.; Wang, Y.-N.; Cheng, C.-C.; Wei, L.; Nakajima, S.; Chang, S.-S.; et al. Tyrosine 370 Phosphorylation of ATM Positively Regulates DNA Damage Response. Cell Res. 2015, 25, 225–236. [Google Scholar] [CrossRef]
- Mahajan, K.; Mahajan, N.P. Cross Talk of Tyrosine Kinases with the DNA Damage Signaling Pathways. Nucleic Acids Res. 2015, 43, 10588–10601. [Google Scholar] [CrossRef] [PubMed]
- Qin, S.; Kitty, I.; Hao, Y.; Zhao, F.; Kim, W. Maintaining Genome Integrity: Protein Kinases and Phosphatases Orchestrate the Balancing Act of DNA Double-Strand Breaks Repair in Cancer. Int. J. Mol. Sci. 2023, 24, 10212. [Google Scholar] [CrossRef]
- Jacot, W.; Dalenc, F.; Lopez-Crapez, E.; Chaltiel, L.; Durigova, A.; Gros, N.; Lozano, N.; Lacaze, J.-L.; Pouderoux, S.; Gladieff, L.; et al. PIK3CA Mutations Early Persistence in Cell-Free Tumor DNA as a Negative Prognostic Factor in Metastatic Breast Cancer Patients Treated with Hormonal Therapy. Breast Cancer Res. Treat. 2019, 177, 659–667. [Google Scholar] [CrossRef]
- Elbouchtaoui, M.; Tengher, I.; Miquel, C.; Brugière, C.; Benbara, A.; Zelek, L.; Ziol, M.; Bouhidel, F.; Janin, A.; Bousquet, G.; et al. Micromolecular Methods for Diagnosis and Therapeutic Strategy: A Case Study. Oncotarget 2018, 9, 22862–22869. [Google Scholar] [CrossRef][Green Version]






Disclaimer/Publisher’s Note: The statements, opinions and data contained in all publications are solely those of the individual author(s) and contributor(s) and not of MDPI and/or the editor(s). MDPI and/or the editor(s) disclaim responsibility for any injury to people or property resulting from any ideas, methods, instructions or products referred to in the content. |
© 2023 by the authors. Licensee MDPI, Basel, Switzerland. This article is an open access article distributed under the terms and conditions of the Creative Commons Attribution (CC BY) license (https://creativecommons.org/licenses/by/4.0/).
Share and Cite
Aptecar, L.; Puech, C.; Lopez-Crapez, E.; Peter, M.; Coopman, P.; D’Hondt, V.; Freiss, G. PTPN13 Participates in the Regulation of Epithelial–Mesenchymal Transition and Platinum Sensitivity in High-Grade Serous Ovarian Carcinoma Cells. Int. J. Mol. Sci. 2023, 24, 15413. https://doi.org/10.3390/ijms242015413
Aptecar L, Puech C, Lopez-Crapez E, Peter M, Coopman P, D’Hondt V, Freiss G. PTPN13 Participates in the Regulation of Epithelial–Mesenchymal Transition and Platinum Sensitivity in High-Grade Serous Ovarian Carcinoma Cells. International Journal of Molecular Sciences. 2023; 24(20):15413. https://doi.org/10.3390/ijms242015413
Chicago/Turabian StyleAptecar, Leticia, Carole Puech, Evelyne Lopez-Crapez, Marion Peter, Peter Coopman, Véronique D’Hondt, and Gilles Freiss. 2023. "PTPN13 Participates in the Regulation of Epithelial–Mesenchymal Transition and Platinum Sensitivity in High-Grade Serous Ovarian Carcinoma Cells" International Journal of Molecular Sciences 24, no. 20: 15413. https://doi.org/10.3390/ijms242015413
APA StyleAptecar, L., Puech, C., Lopez-Crapez, E., Peter, M., Coopman, P., D’Hondt, V., & Freiss, G. (2023). PTPN13 Participates in the Regulation of Epithelial–Mesenchymal Transition and Platinum Sensitivity in High-Grade Serous Ovarian Carcinoma Cells. International Journal of Molecular Sciences, 24(20), 15413. https://doi.org/10.3390/ijms242015413

