Gene Augmentation of CHM Using Non-Viral Episomal Vectors in Models of Choroideremia
Abstract
1. Introduction
2. Results
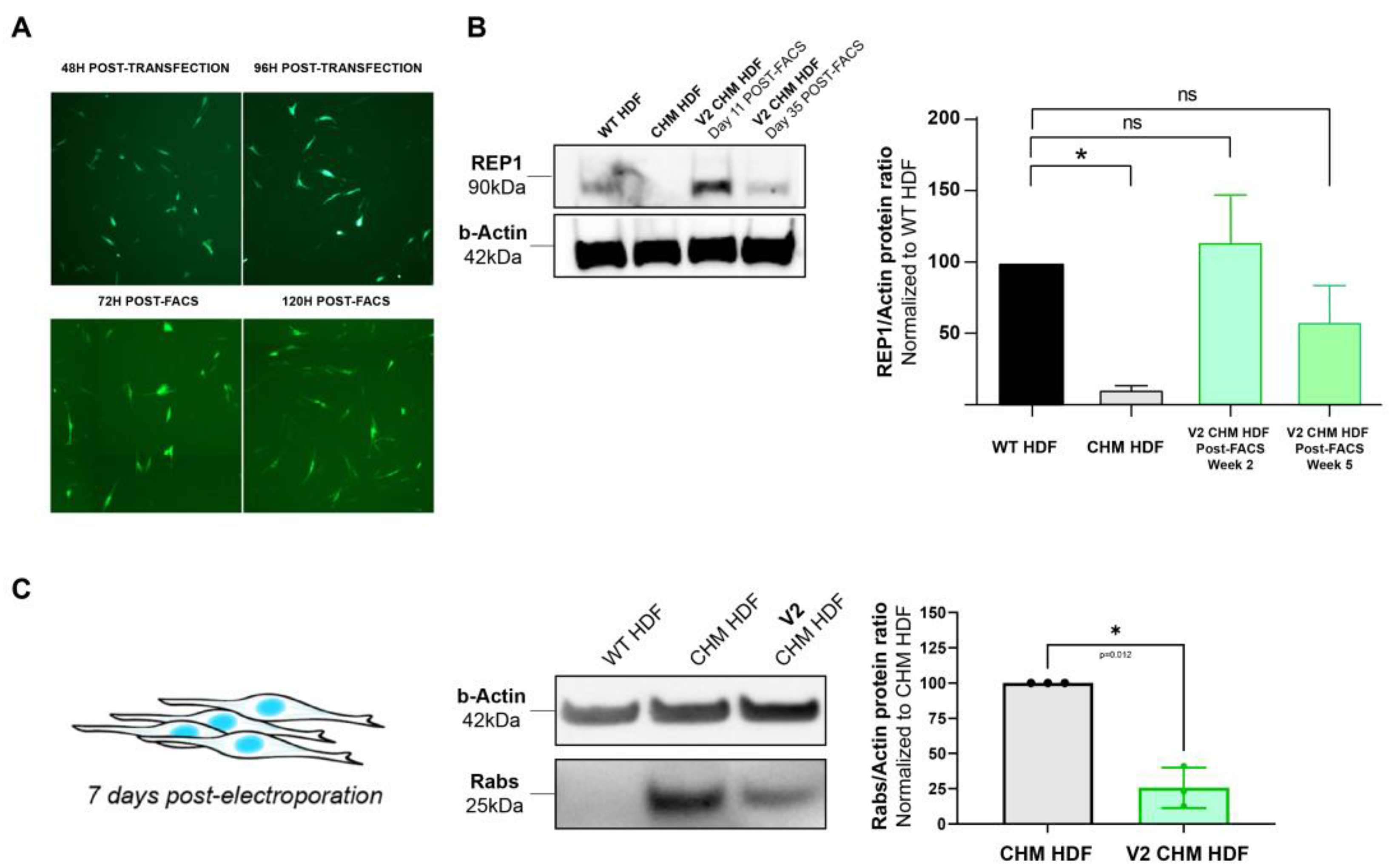
2.1. Generation of CHM S/MAR Vectors and Rescue of Patient Fibroblasts
2.2. Expression of Human REP1 in Chmru848 Zebrafish Embryos
3. Discussion
4. Materials and Methods
4.1. S/MAR Vector Generation
4.2. Cell Culture
4.3. Zebrafish Husbandry and Microinjection
4.4. Western Blot
4.5. Prenylation Assay
4.6. Retinal Immunostaining
4.7. Statistics
4.8. Ethics
Author Contributions
Funding
Institutional Review Board Statement
Informed Consent Statement
Data Availability Statement
Conflicts of Interest
References
- Liew, G.; Michaelides, M.; Bunce, C. A Comparison of the Causes of Blindness Certifications in England and Wales in Working Age Adults (16–64 Years), 1999–2000 with 2009–2010. BMJ Open 2014, 4, e004015. [Google Scholar] [CrossRef]
- Bessant, D.A.; Ali, R.R.; Bhattacharya, S.S. Molecular Genetics and Prospects for Therapy of the Inherited Retinal Dystrophies. Curr. Opin. Genet. Dev. 2001, 11, 307–316. [Google Scholar] [CrossRef] [PubMed]
- Broadgate, S.; Yu, J.; Downes, S.M.; Halford, S. Unravelling the Genetics of Inherited Retinal Dystrophies: Past, Present and Future. Prog. Retin. Eye Res. 2017, 59, 53–96. [Google Scholar] [CrossRef]
- Mustafi, D.; Hisama, F.M.; Huey, J.; Chao, J.R. The Current State of Genetic Testing Platforms for Inherited Retinal Diseases. Ophthalmol. Retina 2022, 6, 702–710. [Google Scholar] [CrossRef] [PubMed]
- Sarkar, H.; Moosajee, M. Choroideremia: Molecular Mechanisms and Therapies. Trends Mol. Med. 2022, 28, 378–387. [Google Scholar] [CrossRef] [PubMed]
- Abdalla Elsayed, M.E.A.; Taylor, L.J.; Josan, A.S.; Fischer, M.D.; MacLaren, R.E. Choroideremia: The Endpoint Endgame. Int. J. Mol. Sci. 2023, 24, 14354. [Google Scholar] [CrossRef]
- Dimopoulos, I.S.; Radziwon, A.; St Laurent, C.D.; MacDonald, I.M. Choroideremia. Curr. Opin. Ophthalmol. 2017, 28, 410–415. [Google Scholar] [CrossRef]
- Jauregui, R.; Park, K.S.; Tanaka, A.J.; Cho, A.; Paavo, M.; Zernant, J.; Francis, J.H.; Allikmets, R.; Sparrow, J.R.; Tsang, S.H. Spectrum of Disease Severity and Phenotype in Choroideremia Carriers. Am. J. Ophthalmol. 2019, 207, 77–86. [Google Scholar] [CrossRef]
- Gocuk, S.A.; Jolly, J.K.; Edwards, T.L.; Ayton, L.N. Female Carriers of X-Linked Inherited Retinal Diseases—Genetics, Diagnosis, and Potential Therapies. Prog. Retin. Eye Res. 2023, 96, 101190. [Google Scholar] [CrossRef]
- Seabra, M.C.; Ho, Y.K.; Anant, J.S. Deficient Geranylgeranylation of Ram/Rab27 in Choroideremia. J. Biol. Chem. 1995, 270, 24420–24427. [Google Scholar] [CrossRef]
- Seabra, M.C.; Mules, E.H.; Hume, A.N. Rab GTPases, Intracellular Traffic and Disease. Trends Mol. Med. 2002, 8, 23–30. [Google Scholar] [CrossRef] [PubMed]
- Botto, C.; Rucli, M.; Tekinsoy, M.D.; Pulman, J.; Sahel, J.-A.; Dalkara, D. Early and Late Stage Gene Therapy Interventions for Inherited Retinal Degenerations. Prog. Retin. Eye Res. 2022, 86, 100975. [Google Scholar] [CrossRef] [PubMed]
- Kalatzis, V.; Roux, A.-F.; Meunier, I. Molecular Therapy for Choroideremia: Pre-Clinical and Clinical Progress to Date. Mol. Diagn. Ther. 2021, 25, 661–675. [Google Scholar] [CrossRef]
- Russell, S.; Bennett, J.; Wellman, J.A.; Chung, D.C.; Yu, Z.-F.; Tillman, A.; Wittes, J.; Pappas, J.; Elci, O.; McCague, S.; et al. Efficacy and Safety of Voretigene Neparvovec (AAV2-hRPE65v2) in Patients with RPE65-Mediated Inherited Retinal Dystrophy: A Randomised, Controlled, Open-Label, Phase 3 Trial. Lancet 2017, 390, 849–860. [Google Scholar] [CrossRef]
- Gao, J.; Hussain, R.M.; Weng, C.Y. Voretigene Neparvovec in Retinal Diseases: A Review of the Current Clinical Evidence. Clin. Ophthalmol. 2020, 14, 3855–3869. [Google Scholar] [CrossRef]
- MacLaren, R.E.; Fischer, M.D.; Gow, J.A.; Lam, B.L.; Sankila, E.-M.K.; Girach, A.; Panda, S.; Yoon, D.; Zhao, G.; Pennesi, M.E. Subretinal Timrepigene Emparvovec in Adult Men with Choroideremia: A Randomized Phase 3 Trial. Nat. Med. 2023, in press. [Google Scholar] [CrossRef] [PubMed]
- Dimopoulos, I.S.; Hoang, S.C.; Radziwon, A.; Binczyk, N.M.; Seabra, M.C.; MacLaren, R.E.; Somani, R.; Tennant, M.T.S.; MacDonald, I.M. Two-Year Results After AAV2-Mediated Gene Therapy for Choroideremia: The Alberta Experience. Am. J. Ophthalmol. 2018, 193, 130–142. [Google Scholar] [CrossRef] [PubMed]
- Xue, K.; Jolly, J.K.; Barnard, A.R.; Rudenko, A.; Salvetti, A.P.; Patrício, M.I.; Edwards, T.L.; Groppe, M.; Orlans, H.O.; Tolmachova, T.; et al. Beneficial Effects on Vision in Patients Undergoing Retinal Gene Therapy for Choroideremia. Nat. Med. 2018, 24, 1507–1512. [Google Scholar] [CrossRef]
- Bainbridge, J.W.B.; Mehat, M.S.; Sundaram, V.; Robbie, S.J.; Barker, S.E.; Ripamonti, C.; Georgiadis, A.; Mowat, F.M.; Beattie, S.G.; Gardner, P.J.; et al. Long-Term Effect of Gene Therapy on Leber’s Congenital Amaurosis. N. Engl. J. Med. 2015, 372, 1887–1897. [Google Scholar] [CrossRef]
- Ye, G.; Budzynski, E.; Sonnentag, P.; Nork, T.M.; Miller, P.E.; Sharma, A.K.; Ver Hoeve, J.N.; Smith, L.M.; Arndt, T.; Calcedo, R.; et al. Safety and Biodistribution Evaluation in Cynomolgus Macaques of rAAV2tYF-PR1.7-hCNGB3, a Recombinant AAV Vector for Treatment of Achromatopsia. Hum. Gene Ther. Clin. Dev. 2016, 27, 37–48. [Google Scholar] [CrossRef]
- Reichel, F.F.; Seitz, I.; Wozar, F.; Dimopoulos, S.; Jung, R.; Kempf, M.; Kohl, S.; Kortüm, F.C.; Ott, S.; Pohl, L.; et al. Development of Retinal Atrophy after Subretinal Gene Therapy with Voretigene Neparvovec. Br. J. Ophthalmol. 2023, 107, 1331–1335. [Google Scholar] [CrossRef] [PubMed]
- Roychowdhury, T.; Chattopadhyay, S. Chemical Decorations of “MARs” Residents in Orchestrating Eukaryotic Gene Regulation. Front. Cell Dev. Biol. 2020, 8, 602994. [Google Scholar] [CrossRef] [PubMed]
- Linnemann, A.K.; Platts, A.E.; Krawetz, S.A. Differential Nuclear Scaffold/Matrix Attachment Marks Expressed Genes. Hum. Mol. Genet. 2009, 18, 645–654. [Google Scholar] [CrossRef] [PubMed]
- Roig-Merino, A.; Urban, M.; Bozza, M.; Peterson, J.D.; Bullen, L.; Büchler-Schäff, M.; Stäble, S.; van der Hoeven, F.; Müller-Decker, K.; McKay, T.R.; et al. An Episomal DNA Vector Platform for the Persistent Genetic Modification of Pluripotent Stem Cells and Their Differentiated Progeny. Stem Cell Rep. 2022, 17, 143–158. [Google Scholar] [CrossRef]
- Bozza, M.; De Roia, A.; Correia, M.P.; Berger, A.; Tuch, A.; Schmidt, A.; Zörnig, I.; Jäger, D.; Schmidt, P.; Harbottle, R.P. A Nonviral, Nonintegrating DNA Nanovector Platform for the Safe, Rapid, and Persistent Manufacture of Recombinant T Cells. Sci. Adv. 2021, 7, eabf1333. [Google Scholar] [CrossRef]
- Jenke, B.H.C.; Fetzer, C.P.; Stehle, I.M.; Jönsson, F.; Fackelmayer, F.O.; Conradt, H.; Bode, J.; Lipps, H.J. An Episomally Replicating Vector Binds to the Nuclear Matrix Protein SAF-A in Vivo. EMBO Rep. 2002, 3, 349–354. [Google Scholar] [CrossRef]
- Koirala, A.; Makkia, R.S.; Conley, S.M.; Cooper, M.J.; Naash, M.I. S/MAR-Containing DNA Nanoparticles Promote Persistent RPE Gene Expression and Improvement in RPE65-Associated LCA. Hum. Mol. Genet. 2013, 22, 1632–1642. [Google Scholar] [CrossRef]
- Koirala, A.; Conley, S.M.; Makkia, R.; Liu, Z.; Cooper, M.J.; Sparrow, J.R.; Naash, M.I. Persistence of Non-Viral Vector Mediated RPE65 Expression: Case for Viability as a Gene Transfer Therapy for RPE-Based Diseases. J. Control Release 2013, 172, 745–752. [Google Scholar] [CrossRef]
- Sun, D.; Sun, W.; Gao, S.-Q.; Lehrer, J.; Naderi, A.; Wei, C.; Lee, S.; Schilb, A.L.; Scheidt, J.; Hall, R.C.; et al. Effective Gene Therapy of Stargardt Disease with PEG-ECO/pGRK1-ABCA4-S/MAR Nanoparticles. Mol. Ther. Nucleic Acids 2022, 29, 823–835. [Google Scholar] [CrossRef]
- Verghese, S.C.; Goloviznina, N.A.; Skinner, A.M.; Lipps, H.J.; Kurre, P. S/MAR Sequence Confers Long-Term Mitotic Stability on Non-Integrating Lentiviral Vector Episomes without Selection. Nucleic Acids Res. 2014, 42, e53. [Google Scholar] [CrossRef]
- Seabra, M.C.; Brown, M.S.; Slaughter, C.A.; Südhof, T.C.; Goldstein, J.L. Purification of Component A of Rab Geranylgeranyl Transferase: Possible Identity with the Choroideremia Gene Product. Cell 1992, 70, 1049–1057. [Google Scholar] [CrossRef] [PubMed]
- Casey, P.J.; Seabra, M.C. Protein Prenyltransferases. J. Biol. Chem. 1996, 271, 5289–5292. [Google Scholar] [CrossRef] [PubMed]
- Moosajee, M.; Tracey-White, D.; Smart, M.; Weetall, M.; Torriano, S.; Kalatzis, V.; da Cruz, L.; Coffey, P.; Webster, A.R.; Welch, E. Functional Rescue of REP1 Following Treatment with PTC124 and Novel Derivative PTC-414 in Human Choroideremia Fibroblasts and the Nonsense-Mediated Zebrafish Model. Human. Mol. Genet. 2016, 25, 3416–3431. [Google Scholar] [CrossRef] [PubMed]
- Moosajee, M.; Tulloch, M.; Baron, R.A.; Gregory-Evans, C.Y.; Pereira-Leal, J.B.; Seabra, M.C. Single Choroideremia Gene in Nonmammalian Vertebrates Explains Early Embryonic Lethality of the Zebrafish Model of Choroideremia. Invest. Ophthalmol. Vis. Sci. 2009, 50, 3009–3016. [Google Scholar] [CrossRef]
- Krock, B.L.; Bilotta, J.; Perkins, B.D. Noncell-Autonomous Photoreceptor Degeneration in a Zebrafish Model of Choroideremia. Proc. Natl. Acad. Sci. USA 2007, 104, 4600–4605. [Google Scholar] [CrossRef]
- Patrício, M.I.; Barnard, A.R.; Xue, K.; MacLaren, R.E. Choroideremia: Molecular Mechanisms and Development of AAV Gene Therapy. Expert. Opin. Biol. Ther. 2018, 18, 807–820. [Google Scholar] [CrossRef]
- Bucher, K.; Rodríguez-Bocanegra, E.; Dauletbekov, D.; Fischer, M.D. Immune Responses to Retinal Gene Therapy Using Adeno-Associated Viral Vectors—Implications for Treatment Success and Safety. Prog. Retin. Eye Res. 2021, 83, 100915. [Google Scholar] [CrossRef]
- Moosajee, M.; Gregory-Evans, K.; Ellis, C.D.; Seabra, M.C.; Gregory-Evans, C.Y. Translational Bypass of Nonsense Mutations in Zebrafish Rep1, Pax2.1 and Lamb1 Highlights a Viable Therapeutic Option for Untreatable Genetic Eye Disease. Hum. Mol. Genet. 2008, 17, 3987–4000. [Google Scholar] [CrossRef][Green Version]
- Garanto, A.; van der Velde-Visser, S.D.; Cremers, F.P.M.; Collin, R.W.J. Antisense Oligonucleotide-Based Splice Correction of a Deep-Intronic Mutation in CHM Underlying Choroideremia. Adv. Exp. Med. Biol. 2018, 1074, 83–89. [Google Scholar]
- Sarkar, H.; Mitsios, A.; Smart, M.; Skinner, J.; Welch, A.A.; Kalatzis, V.; Coffey, P.J.; Dubis, A.M.; Webster, A.R.; Moosajee, M. Nonsense-Mediated mRNA Decay Efficiency Varies in Choroideremia Providing a Target to Boost Small Molecule Therapeutics. Hum. Mol. Genet. 2019, 28, 1865–1871. [Google Scholar] [CrossRef]




Disclaimer/Publisher’s Note: The statements, opinions and data contained in all publications are solely those of the individual author(s) and contributor(s) and not of MDPI and/or the editor(s). MDPI and/or the editor(s) disclaim responsibility for any injury to people or property resulting from any ideas, methods, instructions or products referred to in the content. |
© 2023 by the authors. Licensee MDPI, Basel, Switzerland. This article is an open access article distributed under the terms and conditions of the Creative Commons Attribution (CC BY) license (https://creativecommons.org/licenses/by/4.0/).
Share and Cite
Toualbi, L.; Toms, M.; Almeida, P.V.; Harbottle, R.; Moosajee, M. Gene Augmentation of CHM Using Non-Viral Episomal Vectors in Models of Choroideremia. Int. J. Mol. Sci. 2023, 24, 15225. https://doi.org/10.3390/ijms242015225
Toualbi L, Toms M, Almeida PV, Harbottle R, Moosajee M. Gene Augmentation of CHM Using Non-Viral Episomal Vectors in Models of Choroideremia. International Journal of Molecular Sciences. 2023; 24(20):15225. https://doi.org/10.3390/ijms242015225
Chicago/Turabian StyleToualbi, Lyes, Maria Toms, Patrick Vingadas Almeida, Richard Harbottle, and Mariya Moosajee. 2023. "Gene Augmentation of CHM Using Non-Viral Episomal Vectors in Models of Choroideremia" International Journal of Molecular Sciences 24, no. 20: 15225. https://doi.org/10.3390/ijms242015225
APA StyleToualbi, L., Toms, M., Almeida, P. V., Harbottle, R., & Moosajee, M. (2023). Gene Augmentation of CHM Using Non-Viral Episomal Vectors in Models of Choroideremia. International Journal of Molecular Sciences, 24(20), 15225. https://doi.org/10.3390/ijms242015225

