Genetic Interference of FGFR3 Impedes Invasion of Upper Tract Urothelial Carcinoma Cells by Alleviating RAS/MAPK Signal Activity
Abstract
1. Introduction
2. Results
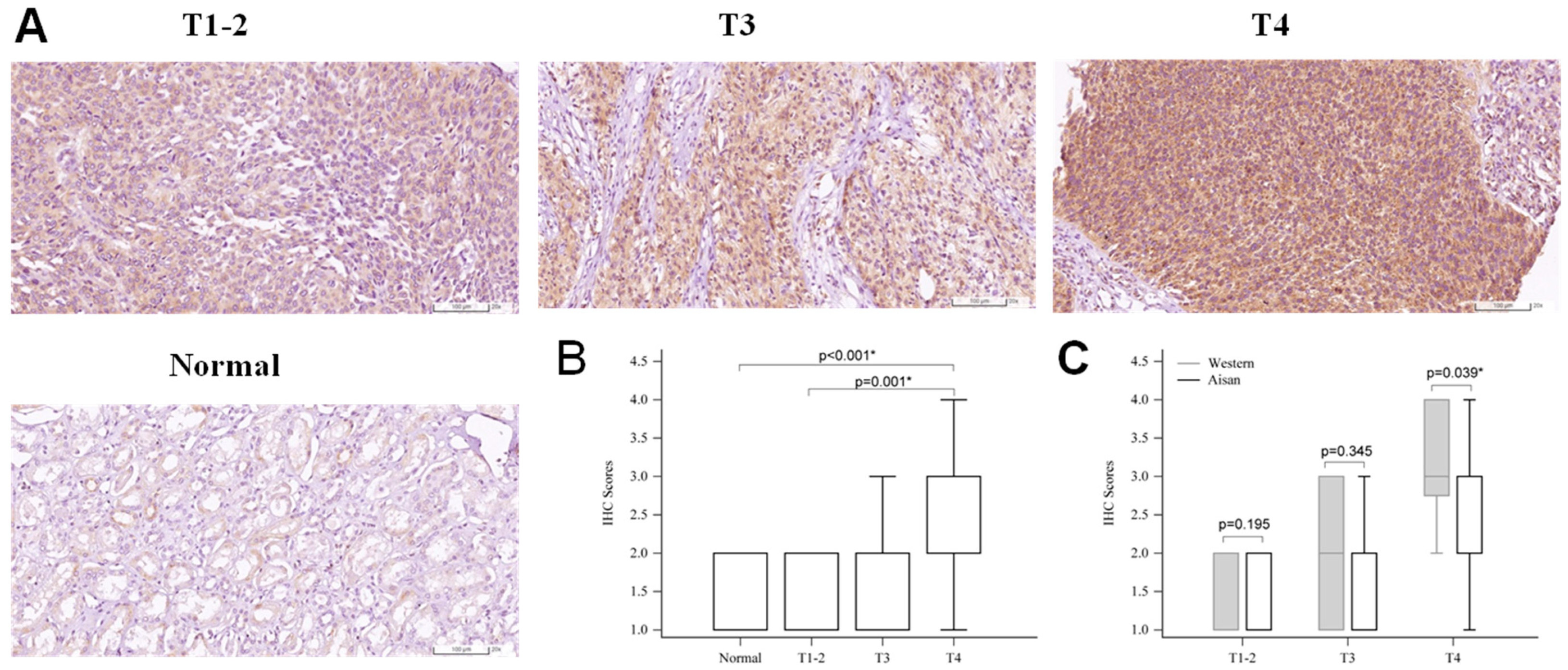
2.1. FGFR3 Expression Was Up-Regulated in Human Renal Pelvis UTUC Tissues
2.2. FGFR3 siRNA Delivery Reduced Proliferation and Migration of Cultured UTUC Cells
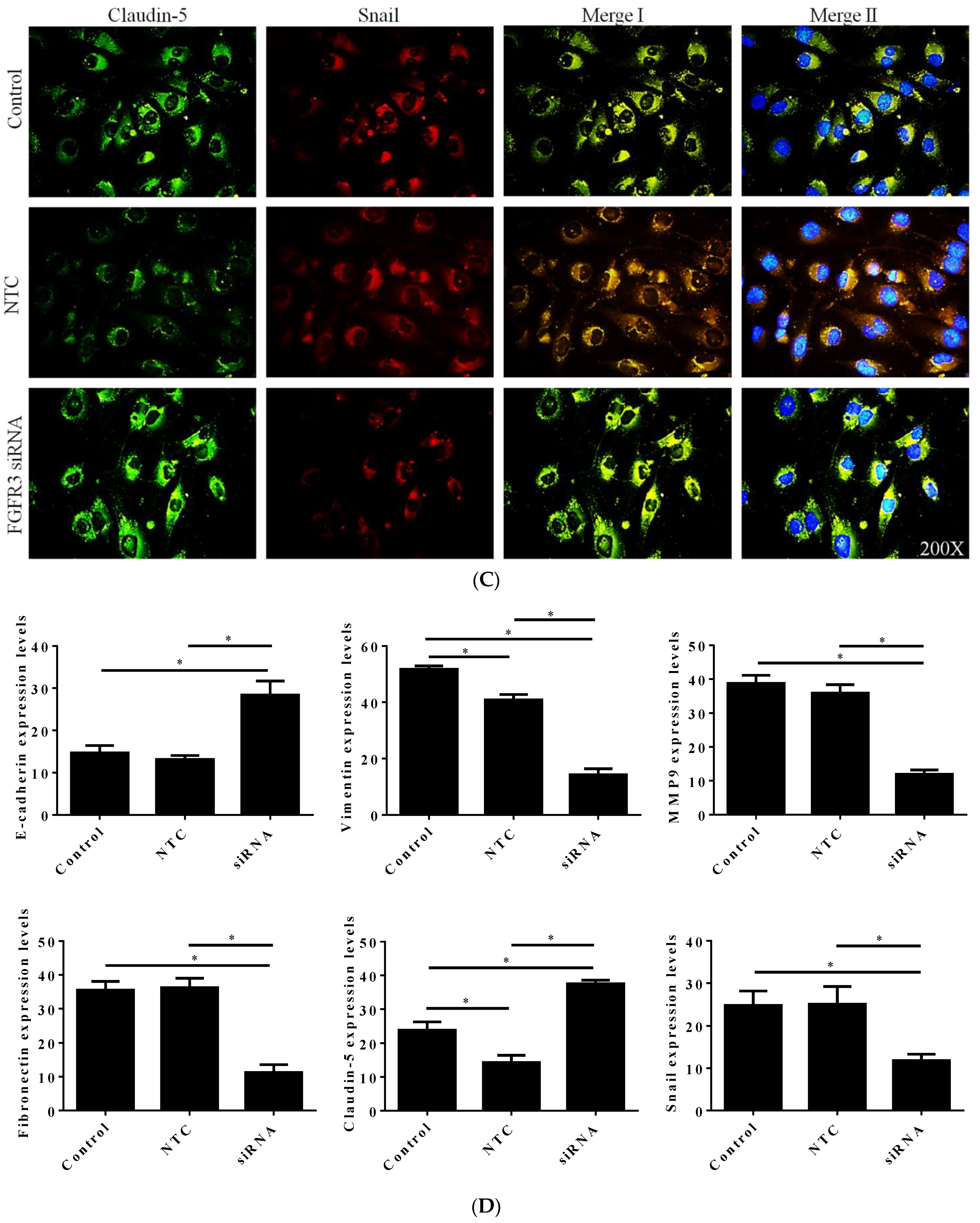
2.3. FGFR3 Gene Silencing Suppressed Expression of EMT Markers in Cultured UTUC Cells
2.4. FGFR3 Gene Silencing Alleviated RAS/MAPK Signaling Cascade and Induced Apoptosis in Cultured UTUC Cells
3. Discussion
4. Materials and Methods
4.1. Human Kidney Cancer Tissues and Immunohistochemistry
4.2. Cell Culture, FGFR3 siRNA Delivery, and Kinase Inhibitor Treatment
4.3. Cell Proliferation Assay
4.4. Wound-Healing Cell Migration Assay
4.5. Western Blot Analysis
4.6. Immunofluorescent (IF) Staining
4.7. TUNEL Apoptotic Detection
4.8. Statistical Analysis
Supplementary Materials
Author Contributions
Funding
Institutional Review Board Statement
Informed Consent Statement
Data Availability Statement
Acknowledgments
Conflicts of Interest
References
- Huang, P.C.; Huang, C.Y.; Huang, S.W.; Lai, M.K.; Yu, H.J.; Chen, J.; Pu, Y.S. High incidence of and risk factors for metachronous bilateral upper tract urothelial carcinoma in Taiwan. Int. J. Urol. 2006, 13, 864–869. [Google Scholar] [CrossRef]
- Luo, H.L.; Ohyama, C.; Hatakeyama, S.; Wang, H.J.; Yoneyama, T.; Yang, W.C.; Chuang, Y.C.; Chen, Y.T.; Lee, W.C.; Cheng, Y.T.; et al. Unusual presentation of upper urinary tract urothelial carcinoma in Taiwan: Direct comparison from Taiwan-Japan UTUC Collaboration Cohort. Int. J. Urol. 2020, 27, 327–332. [Google Scholar] [CrossRef]
- Wu, Y.T.; Luo, H.L.; Wang, H.J.; Chen, Y.T.; Cheng, Y.T.; Chiang, P.H. Gender effect on the oncologic outcomes of upper urinary tract urothelial carcinoma in Taiwan. Int. Urol. Nephrol. 2020, 52, 1043–1048. [Google Scholar] [CrossRef]
- Yang, M.H.; Chen, K.K.; Yen, C.C.; Wang, W.S.; Chang, Y.H.; Huang, W.J.; Fan, F.S.; Chiou, T.J.; Liu, J.H.; Chen, P.M. Unusually high incidence of upper urinary tract urothelial carcinoma in Taiwan. Urology 2002, 59, 681–687. [Google Scholar] [CrossRef] [PubMed]
- Sfakianos, J.P.; Gul, Z.; Shariat, S.F.; Matin, S.F.; Daneshmand, S.; Plimack, E.; Lerner, S.; Roupret, M.; Pal, S. Genetic differences between bladder and upper urinary tract carcinoma: Implications for therapy. Eur. Urol. Oncol. 2021, 4, 170–179. [Google Scholar] [CrossRef]
- Chen, T.; You, Y.; Jiang, H.; Wang, Z.Z. Epithelial-mesenchymal transition (EMT): A biological process in the development, stem cell differentiation, and tumorigenesis. J. Cell. Physiol. 2017, 232, 3261–3272. [Google Scholar] [CrossRef]
- Cho, J.; Ha, S.Y.; Kim, S.H.; Sung, H.H.; Kwon, G.Y. Prognostic significance of epithelial-mesenchymal transition phenotypes in upper urinary tract urothelial carcinoma. Pathol. Res. Pract. 2018, 214, 547–554. [Google Scholar] [CrossRef]
- Chung, Y.H.; Cheng, Y.T.; Kao, Y.H.; Tsai, W.C.; Huang, G.K.; Chen, Y.T.; Shen, Y.C.; Tai, M.H.; Chiang, P.H. MiR-26a-5p as a useful therapeutic target for upper tract urothelial carcinoma by regulating WNT5A/beta-catenin signaling. Sci. Rep. 2022, 12, 6955. [Google Scholar] [CrossRef] [PubMed]
- Chung, Y.H.; Li, S.C.; Kao, Y.H.; Luo, H.L.; Cheng, Y.T.; Lin, P.R.; Tai, M.H.; Chiang, P.H. MiR-30a-5p inhibits epithelial-to-mesenchymal transition and upregulates expression of tight junction protein claudin-5 in human upper tract urothelial carcinoma cells. Int. J. Mol. Sci. 2017, 18, 1826. [Google Scholar] [CrossRef] [PubMed]
- Kosaka, T.; Kikuchi, E.; Mikami, S.; Miyajima, A.; Shirotake, S.; Ishida, M.; Okada, Y.; Oya, M. Expression of Snail in upper urinary tract urothelial carcinoma: Prognostic significance and implications for tumor invasion. Clin. Cancer Res. 2010, 16, 5814–5823. [Google Scholar] [CrossRef]
- Su, Y.L.; Luo, H.L.; Huang, C.C.; Liu, T.T.; Huang, E.Y.; Sung, M.T.; Lin, J.J.; Chiang, P.H.; Chen, Y.T.; Kang, C.H.; et al. Galectin-1 overexpression activates the FAK/PI3K/AKT/mTOR pathway and is correlated with upper urinary urothelial carcinoma progression and survival. Cells 2020, 9, 806. [Google Scholar] [CrossRef] [PubMed]
- Cai, M.; Li, H.; Chen, R.; Zhou, X. MRPL13 promotes tumor cell proliferation, migration and EMT process in breast cancer through the PI3K-AKT-mTOR pathway. Cancer Manag. Res. 2021, 13, 2009–2024. [Google Scholar] [CrossRef] [PubMed]
- Feng, J.; Li, K.; Liu, G.; Feng, Y.; Shi, H.; Zhang, X. Precision hyperthermia-induced miRNA-409-3p upregulation inhibits migration, invasion, and EMT of gastric cancer cells by targeting KLF17. Biochem. Biophys. Res. Commun. 2021, 549, 113–119. [Google Scholar] [CrossRef]
- Zhang, T.; Dar, K.K.; Li, Y.; Guo, J.; Sun, W.; Shea, K.J.; Tan, T.; Lv, Y. Abiotic mimic of matrix metalloproteinase-9 inhibitor against advanced metastatic cancer. ACS Biomater. Sci. Eng. 2021, 7, 3190–3200. [Google Scholar] [CrossRef]
- Hong, O.Y.; Jang, H.Y.; Park, K.H.; Jeong, Y.J.; Kim, J.S.; Chae, H.S. Triptolide inhibits matrix metalloproteinase-9 expression and invasion of breast cancer cells through the inhibition of NF-kappaB and AP-1 signaling pathways. Oncol. Lett. 2021, 22, 562. [Google Scholar] [CrossRef]
- Abdelmoneim, A.H.; Mustafa, M.I.; Abdelmageed, M.I.; Murshed, N.S.; Dawoud, E.D.; Ahmed, E.M.; Kamal Eldein, R.M.; Elfadol, N.M.; Sati, A.O.M.; Makhawi, A.M. Immunoinformatics design of multiepitopes peptide-based universal cancer vaccine using matrix metalloproteinase-9 protein as a target. Immunol. Med. 2021, 44, 35–52. [Google Scholar] [CrossRef] [PubMed]
- Han, Q.J.; Lan, X.T.; Wen, Y.; Zhang, C.Z.; Cleary, M.; Sayyed, Y.; Huang, G.; Tuo, X.; Yi, L.; Xi, Z.; et al. Matrix metalloproteinase-9-responsive surface charge-reversible nanocarrier to enhance endocytosis as efficient targeted delivery system for cancer diagnosis and therapy. Adv. Healthc. Mater. 2021, 10, e2002143. [Google Scholar] [CrossRef]
- Kalavska, K.; Cierna, Z.; Karaba, M.; Minarik, G.; Benca, J.; Sedlackova, T.; Kolekova, D.; Mrvova, I.; Pindak, D.; Mardiak, J.; et al. Prognostic role of matrix metalloproteinase 9 in early breast cancer. Oncol. Lett. 2021, 21, 78. [Google Scholar] [CrossRef]
- Chen, I.H.; Luo, H.L.; Su, Y.L.; Huang, C.C.; Chiang, P.H.; Yu, C.C.; Lee, N.L.; Lin, J.J.; Sung, M.T. Aristolochic acid affects upper tract urothelial cancer behavior through the MAPK pathway. Molecules 2019, 24, 3707. [Google Scholar] [CrossRef] [PubMed]
- Ahmad, I.; Singh, L.B.; Foth, M.; Morris, C.A.; Taketo, M.M.; Wu, X.R.; Leung, H.Y.; Sansom, O.J.; Iwata, T. K-Ras and beta-catenin mutations cooperate with Fgfr3 mutations in mice to promote tumorigenesis in the skin and lung, but not in the bladder. Dis. Models Mech. 2011, 4, 548–555. [Google Scholar] [CrossRef]
- Jang, J.H. Reciprocal relationship in gene expression between FGFR1 and FGFR3: Implication for tumorigenesis. Oncogene 2005, 24, 945–948. [Google Scholar] [CrossRef]
- Matsushita, T.; Wilcox, W.R.; Chan, Y.Y.; Kawanami, A.; Bukulmez, H.; Balmes, G.; Krejci, P.; Mekikian, P.B.; Otani, K.; Yamaura, I.; et al. FGFR3 promotes synchondrosis closure and fusion of ossification centers through the MAPK pathway. Hum. Mol. Genet. 2009, 18, 227–240. [Google Scholar] [CrossRef]
- Yadav, V.; Zhang, X.; Liu, J.; Estrem, S.; Li, S.; Gong, X.Q.; Buchanan, S.; Henry, J.R.; Starling, J.J.; Peng, S.B. Reactivation of mitogen-activated protein kinase (MAPK) pathway by FGF receptor 3 (FGFR3)/Ras mediates resistance to vemurafenib in human B-RAF V600E mutant melanoma. J. Biol. Chem. 2012, 287, 28087–28098. [Google Scholar] [CrossRef]
- Katoh, M. Therapeutics targeting FGF signaling network in human diseases. Trends Pharmacol. Sci. 2016, 37, 1081–1096. [Google Scholar] [CrossRef]
- Pandith, A.A.; Shah, Z.A.; Siddiqi, M.A. Oncogenic role of fibroblast growth factor receptor 3 in tumorigenesis of urinary bladder cancer. Urol. Oncol. 2013, 31, 398–406. [Google Scholar] [CrossRef] [PubMed]
- Van Rhijn, B.W.; Lurkin, I.; Radvanyi, F.; Kirkels, W.J.; Van der Kwast, T.H.; Zwarthoff, E.C. The fibroblast growth factor receptor 3 (FGFR3) mutation is a strong indicator of superficial bladder cancer with low recurrence rate. Cancer Res. 2001, 61, 1265–1268. [Google Scholar] [PubMed]
- Robinson, B.D.; Vlachostergios, P.J.; Bhinder, B.; Liu, W.; Li, K.; Moss, T.J.; Bareja, R.; Park, K.; Tavassoli, P.; Cyrta, J.; et al. Upper tract urothelial carcinoma has a luminal-papillary T-cell depleted contexture and activated FGFR3 signaling. Nat. Commun. 2019, 10, 2977. [Google Scholar] [CrossRef] [PubMed]
- Zieger, K.; Dyrskjot, L.; Wiuf, C.; Jensen, J.L.; Andersen, C.L.; Jensen, K.M.; Orntoft, T.F. Role of activating fibroblast growth factor receptor 3 mutations in the development of bladder tumors. Clin. Cancer Res. 2005, 11, 7709–7719. [Google Scholar] [CrossRef]
- Chaffer, C.L.; Dopheide, B.; Savagner, P.; Thompson, E.W.; Williams, E.D. Aberrant fibroblast growth factor receptor signaling in bladder and other cancers. Differentiation 2007, 75, 831–842. [Google Scholar] [CrossRef]
- De Lorenzis, E.; Albo, G.; Longo, F.; Bebi, C.; Boeri, L.; Montanari, E. Current knowledge on genomic profiling of upper tract urothelial carcinoma. Genes 2021, 12, 333. [Google Scholar] [CrossRef]
- Casadei, C.; Dizman, N.; Schepisi, G.; Cursano, M.C.; Basso, U.; Santini, D.; Pal, S.K.; De Giorgi, U. Targeted therapies for advanced bladder cancer: New strategies with FGFR inhibitors. Ther. Adv. Med. Oncol. 2019, 11, 1758835919890285. [Google Scholar] [CrossRef]
- Garje, R.; An, J.; Obeidat, M.; Kumar, K.; Yasin, H.A.; Zakharia, Y. Fibroblast growth factor receptor (FGFR) inhibitors in urothelial cancer. Oncologist 2020, 25, e1711–e1719. [Google Scholar] [CrossRef] [PubMed]
- Martinez-Torrecuadrada, J.; Cifuentes, G.; Lopez-Serra, P.; Saenz, P.; Martinez, A.; Casal, J.I. Targeting the extracellular domain of fibroblast growth factor receptor 3 with human single-chain Fv antibodies inhibits bladder carcinoma cell line proliferation. Clin. Cancer Res. 2005, 11, 6280–6290. [Google Scholar] [CrossRef]
- Luo, H.L.; Chiang, P.H.; Huang, C.C.; Su, Y.L.; Sung, M.T.; Tsai, E.M.; Lin, C.S.; Chiang, P.H. Methylation of SPARCL1 is associated with oncologic outcome of advanced upper urinary tract urothelial carcinoma. Int. J. Mol. Sci. 2019, 20, 1653. [Google Scholar] [CrossRef] [PubMed]
- Matsumoto, M.; Ohtsuki, Y.; Ochii, K.; Seike, Y.; Iseda, N.; Sasaki, T.; Okada, Y.; Kurabayashi, A.; Furihata, M. Fibroblast growth factor receptor 3 protein expression in urothelial carcinoma of the urinary bladder, exhibiting no association with low-grade and/or non-invasive lesions. Oncol. Rep. 2004, 12, 967–971. [Google Scholar] [CrossRef] [PubMed]
- Nassar, A.H.; Umeton, R.; Kim, J.; Lundgren, K.; Harshman, L.; Van Allen, E.M.; Preston, M.; Dong, F.; Bellmunt, J.; Mouw, K.W.; et al. Mutational analysis of 472 urothelial carcinoma across grades and anatomic sites. Clin. Cancer Res. 2019, 25, 2458–2470. [Google Scholar] [CrossRef]
- Berndl, F.; Hassler, M.R. Molecular intricacies of upper tract urothelial carcinoma and their relevance for therapy considerations. Curr. Opin. Urol. 2022, 32, 48–53. [Google Scholar] [CrossRef]
- Allen, L.E.; Maher, P.A. Expression of basic fibroblast growth factor and its receptor in an invasive bladder carcinoma cell line. J. Cell. Physiol. 1993, 155, 368–375. [Google Scholar] [CrossRef]
- Guancial, E.A.; Werner, L.; Bellmunt, J.; Bamias, A.; Choueiri, T.K.; Ross, R.; Schutz, F.A.; Park, R.S.; O’Brien, R.J.; Hirsch, M.S.; et al. FGFR3 expression in primary and metastatic urothelial carcinoma of the bladder. Cancer Med. 2014, 3, 835–844. [Google Scholar] [CrossRef]
- Nogova, L.; Sequist, L.V.; Perez Garcia, J.M.; Andre, F.; Delord, J.P.; Hidalgo, M.; Schellens, J.H.; Cassier, P.A.; Camidge, D.R.; Schuler, M.; et al. Evaluation of BGJ398, a fibroblast growth factor receptor 1–3 kinase inhibitor, in patients with advanced solid tumors harboring genetic alterations in fibroblast growth factor receptors: Results of a global phase I, dose-escalation and dose-expansion study. J. Clin. Oncol. 2017, 35, 157–165. [Google Scholar] [CrossRef]
- Chae, Y.K.; Hong, F.; Vaklavas, C.; Cheng, H.H.; Hammerman, P.; Mitchell, E.P.; Zwiebel, J.A.; Ivy, S.P.; Gray, R.J.; Li, S.; et al. Phase II study of AZD4547 in patients with tumors harboring aberrations in the FGFR pathway: Results from the NCI-MATCH trial (EAY131) subprotocol W. J. Clin. Oncol. 2020, 38, 2407–2417. [Google Scholar] [CrossRef]
- Peng, L.; Qin, B.D.; Xiao, K.; Xu, S.; Yang, J.S.; Zang, Y.S.; Stebbing, J.; Xie, L.P. A meta-analysis comparing responses of Asian versus non-Asian cancer patients to PD-1 and PD-L1 inhibitor-based therapy. Oncoimmunology 2020, 9, 1781333. [Google Scholar] [CrossRef]
- Lee, J.; Sun, J.M.; Lee, S.H.; Ahn, J.S.; Park, K.; Ahn, M.J. Are there any ethnic differences in the efficacy and safety of immune checkpoint inhibitors for treatment of lung cancer? J. Thorac. Dis. 2020, 12, 3796–3803. [Google Scholar] [CrossRef] [PubMed]
- Peng, L.; Wu, Y.L. Immunotherapy in the Asiatic population: Any differences from Caucasian population? J. Thorac. Dis. 2018, 10, S1482–S1493. [Google Scholar] [CrossRef] [PubMed]
- Rui, X.; Gu, T.T.; Pan, H.F.; Zhang, H.Z. Evaluation of PD-L1 biomarker for immune checkpoint inhibitor (PD-1/PD-L1 inhibitors) treatments for urothelial carcinoma patients: A meta-analysis. Int. Immunopharmacol. 2019, 67, 378–385. [Google Scholar] [CrossRef]
- Kuo, M.C.; Su, P.J.; Huang, C.C.; Luo, H.L.; Chiu, T.J.; Li, S.H.; Wu, C.C.; Liu, T.T.; Cheng, Y.T.; Kang, C.H.; et al. Safety and efficacy of immune checkpoint inhibitors for patients with metastatic urothelial carcinoma and end-stage renal disease: Experiences from real-world practice. Front. Oncol. 2020, 10, 584834. [Google Scholar] [CrossRef]
- Guo, L.; Wang, X.; Wang, S.; Hua, L.; Song, N.; Hu, B.; Tong, Z. Efficacy of immune-checkpoint inhibitors in PD-L1 selected or unselected patients vs. control group in patients with advanced or metastatic urothelial carcinoma. Oncoimmunology 2021, 10, 1887551. [Google Scholar] [CrossRef]
- Soundararajan, P.; Fawcett, J.P.; Rafuse, V.F. Guidance of postural motoneurons requires MAPK/ERK signaling downstream of fibroblast growth factor receptor 1. J. Neurosci. 2010, 30, 6595–6606. [Google Scholar] [CrossRef] [PubMed]
- Bockorny, B.; Rusan, M.; Chen, W.; Liao, R.G.; Li, Y.; Piccioni, F.; Wang, J.; Tan, L.; Thorner, A.R.; Li, T.; et al. RAS-MAPK reactivation facilitates acquired resistance in FGFR1-amplified lung cancer and underlies a rationale for upfront FGFR-MEK blockade. Mol. Cancer Ther. 2018, 17, 1526–1539. [Google Scholar] [CrossRef]
- Chung, Y.H.; Huang, Y.H.; Chu, T.H.; Chen, C.L.; Lin, P.R.; Huang, S.C.; Wu, D.C.; Huang, C.C.; Hu, T.H.; Kao, Y.H.; et al. BMP-2 restoration aids in recovery from liver fibrosis by attenuating TGF-beta1 signaling. Lab. Investig. 2018, 98, 999–1013. [Google Scholar] [CrossRef]









| IHC Scores | TNM Stages | ||
|---|---|---|---|
| T1–T2 (n = 62) No. (% Positive) | T3 (n = 17) No. (% Positive) | T4 (n = 5) No. (% Positive) | |
| 0 | 13 (21%) 1 | 0 (0%) | 0 (0%) |
| 1+ | 36 (58%) | 5 (29.4%) | 0 (0%) |
| 2+ | 13 (21%) | 7 (41.2%) | 1 (20%) |
| 3+ | 0 (0%) | 5 (29.4%) | 2 (40%) |
| 4+ | 0 (0%) | 0 (0%) | 2 (40%) |
| IHC Scores | Normal Control (n = 50) | TNM Stages | ||
|---|---|---|---|---|
| T1–T2 (n = 44) No. (% Positive) | T3 (n = 38) No. (% Positive) | T4 (n = 30) No. (% Positive) | ||
| 0 | 14 (28%) 1 | 9 (20.5%) | 6 (15.8%) | 3 (10%) |
| 1+ | 23 (46%) | 21 (47.7%) | 13 (34.2%) | 6 (20%) |
| 2+ | 13 (26%) | 14 (31.8%) | 6 (15.8%) | 11 (36.6%) |
| 3+ | 0 (0%) | 0 (0%) | 13 (34.2%) | 8 (26.7%) |
| 4+ | 0 (0%) | 0 (0%) | 0 (0%) | 2 (6.7%) |
Disclaimer/Publisher’s Note: The statements, opinions and data contained in all publications are solely those of the individual author(s) and contributor(s) and not of MDPI and/or the editor(s). MDPI and/or the editor(s) disclaim responsibility for any injury to people or property resulting from any ideas, methods, instructions or products referred to in the content. |
© 2023 by the authors. Licensee MDPI, Basel, Switzerland. This article is an open access article distributed under the terms and conditions of the Creative Commons Attribution (CC BY) license (https://creativecommons.org/licenses/by/4.0/).
Share and Cite
Huang, G.-K.; Huang, C.-C.; Kang, C.-H.; Cheng, Y.-T.; Tsai, P.-C.; Kao, Y.-H.; Chung, Y.-H. Genetic Interference of FGFR3 Impedes Invasion of Upper Tract Urothelial Carcinoma Cells by Alleviating RAS/MAPK Signal Activity. Int. J. Mol. Sci. 2023, 24, 1776. https://doi.org/10.3390/ijms24021776
Huang G-K, Huang C-C, Kang C-H, Cheng Y-T, Tsai P-C, Kao Y-H, Chung Y-H. Genetic Interference of FGFR3 Impedes Invasion of Upper Tract Urothelial Carcinoma Cells by Alleviating RAS/MAPK Signal Activity. International Journal of Molecular Sciences. 2023; 24(2):1776. https://doi.org/10.3390/ijms24021776
Chicago/Turabian StyleHuang, Gong-Kai, Chao-Cheng Huang, Chih-Hsiung Kang, Yuan-Tso Cheng, Po-Ching Tsai, Ying-Hsien Kao, and Yueh-Hua Chung. 2023. "Genetic Interference of FGFR3 Impedes Invasion of Upper Tract Urothelial Carcinoma Cells by Alleviating RAS/MAPK Signal Activity" International Journal of Molecular Sciences 24, no. 2: 1776. https://doi.org/10.3390/ijms24021776
APA StyleHuang, G.-K., Huang, C.-C., Kang, C.-H., Cheng, Y.-T., Tsai, P.-C., Kao, Y.-H., & Chung, Y.-H. (2023). Genetic Interference of FGFR3 Impedes Invasion of Upper Tract Urothelial Carcinoma Cells by Alleviating RAS/MAPK Signal Activity. International Journal of Molecular Sciences, 24(2), 1776. https://doi.org/10.3390/ijms24021776

