A Hypoxia Molecular Signature-Based Prognostic Model for Endometrial Cancer Patients
Abstract
1. Introduction
2. Results
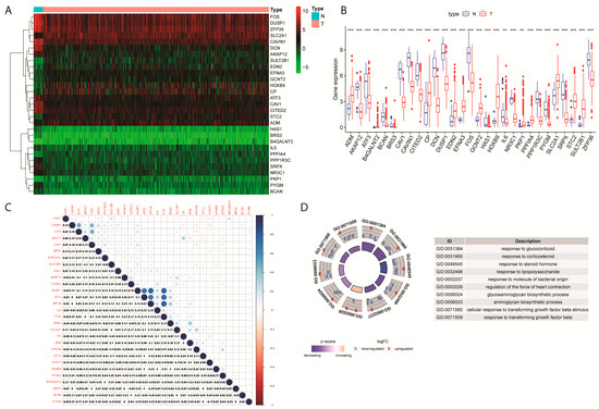
2.1. Differential Expression Profile and Gene Enrichment Analysis of Hypoxia-Related DEGs in EC
2.2. Construction of a Prognostic Four-Gene Model for EC
2.3. Evaluations of Immune Cells and Highlighted mRNA Modifications between Risk Groups of EC
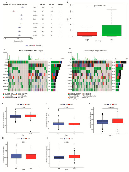
2.4. Assessment of Tumor Microenvironment in Different Risk Groups of EC Samples
2.5. TMB Evaluation and Chemotherapeutic Sensitivity Analysis in Prognostic Risk Groups
2.6. Definition of Hypoxia Molecular Subtypes in EC for Diagnosis
2.7. Expression Profile of Prognostic DEGs Clustered by Subtype and Clinical Factors
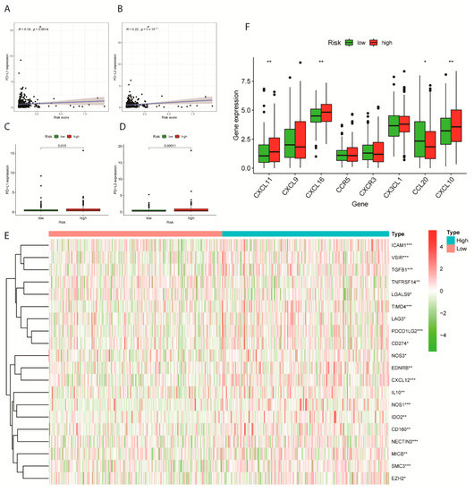
2.8. Identification of Potential Targets for Immunotherapy and Chemotherapy in EC Molecular Subtypes
2.9. A Nomogram Predicting Overall Survival for EC Patients by Subtype-Specific Signature and Clinical Factors
3. Discussion
4. Methods and Materials
4.1. Data Collection and Preprocessing
4.2. Functional Annotation Analysis
4.3. Establishment of a Hypoxia Gene Signature
4.4. Formulation and Validation of a Nomogram for the Prognostic Model
4.5. Quantitative Real-Time Polymerase Chain Reaction PCR after the RNA Isolation
4.6. Genomic Alteration Analysis
4.7. Identification of Immune Cell Types and Assessment of Significant Immune Checkpoint Inhibitors
4.8. Estimation of Immune and Stromal Cells in EC
4.9. Expression Analysis of m6A RNA Methylation Regulators
4.10. Chemotherapy Sensitivity Test
4.11. Clustering Analysis
4.12. Statistical Analysis
5. Conclusions
Supplementary Materials
Author Contributions
Funding
Institutional Review Board Statement
Informed Consent Statement
Data Availability Statement
Conflicts of Interest
Abbreviations
| aDCs | human-activated dendritic cells |
| CIBERSORT | Cell type identification by estimating relative subsets of RNA transcripts |
| DEGs | differentially expressed genes |
| EC | endometrial carcinoma |
| ESTIMATE | Estimation of stromal and immune cells in malignant tumors using expression data |
| GDSC | Genomics of Drug Sensitivity in Cancer |
| GSVA | Gene set variation analysis |
| GO | Gene Ontology |
| HR | hazard ratio |
| ICI | immune checkpoint inhibitors |
| IC50 | the semi-inhibitory concentration |
| iDCs | immature dendritic cells |
| KEGG | Kyoto Encyclopedia of Genes and Genomes |
| LASSO | least absolute shrinkage and selection operation |
| Limma | linear models for microarray data |
| m6a | N6-methyladenosine |
| OS | overall survival |
| PCA | principal components analysis |
| ROC | receiver operating characteristic curves |
| TCGA | The Cancer Genome Atlas |
| TMB | tumor mutation burden |
| Tregs | regulatory T cells |
| t-SNE | t-distributed stochastic neighbor embedding |
References
- Gu, B.; Shang, X.; Yan, M.; Li, X.; Wang, W.; Wang, Q.; Zhang, C. Variations in incidence and mortality rates of endometrial cancer at the global, regional, and national levels, 1990–2019. Gynecol. Oncol. 2021, 161, 573–580. [Google Scholar] [CrossRef] [PubMed]
- Smith, R.A.; von Eschenbach, A.C.; Wender, R.; Levin, B.; Byers, T.; Rothenberger, D.; Brooks, D.; Creasman, W.; Cohen, C.; Runowicz, C.; et al. American Cancer Society guidelines for the early detection of cancer: Update of early detection guidelines for prostate, colorectal, and endometrial cancers. Also: Update 2001—Testing for early lung cancer detection. CA Cancer J. Clin. 2001, 51, 150. [Google Scholar] [CrossRef] [PubMed]
- Sorosky, J.I. Endometrial cancer. Obstet. Gynecol. 2012, 120, 383–397. [Google Scholar] [CrossRef] [PubMed]
- American College of Obstetricians and Gynecologists. ACOG Committee Opinion No. 440: The Role of Transvaginal Ultrasonography in the Evaluation of Postmenopausal Bleeding. Obstet. Gynecol. 2009, 114, 409–411. [Google Scholar] [CrossRef] [PubMed]
- Randall, M.E.; Filiaci, V.L.; Muss, H.; Spirtos, N.M.; Mannel, R.S.; Fowler, J.; Thigpen, J.T.; Benda, J.A. Randomized phase III trial of whole-abdominal irradiation versus doxorubicin and cisplatin chemotherapy in advanced endometrial carcinoma: A Gynecologic Oncology Group Study. J. Clin. Oncol. 2006, 24, 36–44. [Google Scholar] [CrossRef]
- Matei, D.; Filiaci, V.; Randall, M.E.; Mutch, D.; Steinhoff, M.M.; DiSilvestro, P.A.; Moxley, K.M.; Kim, Y.M.; Powell, M.A.; O’Malley, D.M.; et al. Adjuvant Chemotherapy plus Radiation for Locally Advanced Endometrial Cancer. N. Engl. J. Med. 2019, 380, 2317–2326. [Google Scholar] [CrossRef]
- Simpkins, F.; Drake, R.; Escobar, P.F.; Nutter, B.; Rasool, N.; Rose, P.G. A phase II trial of paclitaxel, carboplatin, and bevacizumab in advanced and recurrent endometrial carcinoma (EMCA). Gynecol. Oncol. 2015, 136, 240–245. [Google Scholar] [CrossRef]
- Oza, A.M.; Pignata, S.; Poveda, A.; McCormack, M.; Clamp, A.; Schwartz, B.; Cheng, J.; Li, X.; Campbell, K.; Dodion, P.; et al. Randomized Phase II Trial of Ridaforolimus in Advanced Endometrial Carcinoma. J. Clin. Oncol. 2015, 33, 3576–3582. [Google Scholar] [CrossRef]
- Muz, B.; de la Puente, P.; Azab, F.; Azab, A.K. The role of hypoxia in cancer progression, angiogenesis, metastasis, and resistance to therapy. Hypoxia (Auckl) 2015, 3, 83–92. [Google Scholar] [CrossRef]
- Kandoth, C.; Schultz, N.; Cherniack, A.D.; Akbani, R.; Liu, Y.; Shen, H.; Robertson, A.G.; Pashtan, I.; Shen, R.; Benz, C.C.; et al. Integrated genomic characterization of endometrial carcinoma. Nature 2013, 497, 67–73. [Google Scholar] [CrossRef]
- Bellone, S.; Roque, D.M.; Siegel, E.R.; Buza, N.; Hui, P.; Bonazzoli, E.; Guglielmi, A.; Zammataro, L.; Nagarkatti, N.; Zaidi, S.; et al. A phase 2 evaluation of pembrolizumab for recurrent Lynch-like versus sporadic endometrial cancers with microsatellite instability. Cancer 2022, 128, 1206–1218. [Google Scholar] [CrossRef]
- Samanta, D.; Semenza, G.L. Metabolic adaptation of cancer and immune cells mediated by hypoxia-inducible factors. Biochim. Biophys. Acta Rev. Cancer 2018, 1870, 15–22. [Google Scholar] [CrossRef] [PubMed]
- Brizel, D.M.; Scully, S.P.; Harrelson, J.M.; Layfield, L.J.; Bean, J.M.; Prosnitz, L.R.; Dewhirst, M.W. Tumor oxygenation predicts for the likelihood of distant metastases in human soft tissue sarcoma. Cancer Res. 1996, 56, 941–943. [Google Scholar]
- Palazon, A.; Goldrath, A.W.; Nizet, V.; Johnson, R.S. HIF transcription factors, inflammation, and immunity. Immunity 2014, 41, 518–528. [Google Scholar] [CrossRef] [PubMed]
- De Palma, M.; Biziato, D.; Petrova, T.V. Microenvironmental regulation of tumour angiogenesis. Nat. Rev. Cancer 2017, 17, 457–474. [Google Scholar] [CrossRef] [PubMed]
- Pocrnich, C.E.; Ramalingam, P.; Euscher, E.D.; Malpica, A. Neuroendocrine Carcinoma of the Endometrium: A Clinicopathologic Study of 25 Cases. Am. J. Surg. Pathol. 2016, 40, 577–586. [Google Scholar] [CrossRef]
- Rizzo, A. Immune Checkpoint Inhibitors and Mismatch Repair Status in Advanced Endometrial Cancer: Elective Affinities. J. Clin. Med. 2022, 11, 3912. [Google Scholar] [CrossRef]
- Damgaci, S.; Ibrahim-Hashim, A.; Enriquez-Navas, P.M.; Pilon-Thomas, S.; Guvenis, A.; Gillies, R.J. Hypoxia and acidosis: Immune suppressors and therapeutic targets. Immunology 2018, 154, 354–362. [Google Scholar] [CrossRef]
- Wu, Z.; Lu, Z.; Li, L.; Ma, M.; Long, F.; Wu, R.; Huang, L.; Chou, J.; Yang, K.; Zhang, Y.; et al. Identification and Validation of Ferroptosis-Related LncRNA Signatures as a Novel Prognostic Model for Colon Cancer. Front. Immunol. 2021, 12, 783362. [Google Scholar] [CrossRef]
- Ritchie, M.E.; Phipson, B.; Wu, D.; Hu, Y.; Law, C.W.; Shi, W.; Smyth, G.K. limma powers differential expression analyses for RNA-sequencing and microarray studies. Nucleic Acids Res. 2015, 43, e47. [Google Scholar] [CrossRef]
- Yu, G.; Wang, L.-G.; Han, Y.; He, Q.-Y. clusterProfiler: An R package for comparing biological themes among gene clusters. Omics J. Integr. Biol. 2012, 16, 284–287. [Google Scholar] [CrossRef] [PubMed]
- Wang, S.; Su, W.; Zhong, C.; Yang, T.; Chen, W.; Chen, G.; Liu, Z.; Wu, K.; Zhong, W.; Li, B.; et al. An Eight-CircRNA Assessment Model for Predicting Biochemical Recurrence in Prostate Cancer. Front. Cell Dev. Biol. 2020, 8, 599494. [Google Scholar] [CrossRef] [PubMed]
- Mandal, G.; Biswas, S.; Anadon, C.M.; Yu, X.; Gatenbee, C.D.; Prabhakaran, S.; Payne, K.K.; Chaurio, R.A.; Martin, A.; Innamarato, P.; et al. IgA-Dominated Humoral Immune Responses Govern Patients’ Outcome in Endometrial Cancer. Cancer Res. 2022, 82, 859–871. [Google Scholar] [CrossRef]
- Yoshihara, K.; Shahmoradgoli, M.; Martínez, E.; Vegesna, R.; Kim, H.; Torres-Garcia, W.; Treviño, V.; Shen, H.; Laird, P.W.; Levine, D.A.; et al. Inferring tumour purity and stromal and immune cell admixture from expression data. Nat. Commun. 2013, 4, 2612. [Google Scholar] [CrossRef]
- Lin, H.; Wei, S.; Hurt, E.M.; Green, M.D.; Zhao, L.; Vatan, L.; Szeliga, W.; Herbst, R.; Harms, P.W.; Fecher, L.A.; et al. Host expression of PD-L1 determines efficacy of PD-L1 pathway blockade-mediated tumor regression. J. Clin. Investig. 2018, 128, 805–815. [Google Scholar] [CrossRef]
- Marinelli, O.; Annibali, D.; Morelli, M.B.; Zeppa, L.; Tuyaerts, S.; Aguzzi, C.; Amantini, C.; Maggi, F.; Ferretti, B.; Santoni, G.; et al. Biological Function of PD-L2 and Correlation With Overall Survival in Type II Endometrial Cancer. Front. Oncol. 2020, 10, 538064. [Google Scholar] [CrossRef] [PubMed]
- Wozniak, A.J.; Glisson, B.S.; Hande, K.R.; Ross, W.E. Inhibition of etoposide-induced DNA damage and cytotoxicity in L1210 cells by dehydrogenase inhibitors and other agents. Cancer Res. 1984, 44, 626–632. [Google Scholar]
- Rohwer, N.; Dame, C.; Haugstetter, A.; Wiedenmann, B.; Detjen, K.; Schmitt, C.A.; Cramer, T. Hypoxia-inducible factor 1alpha determines gastric cancer chemosensitivity via modulation of p53 and NF-kappaB. PLoS ONE 2010, 5, e12038. [Google Scholar] [CrossRef]
- Li, H.; Sun, X.; Li, J.; Liu, W.; Pan, G.; Mao, A.; Liu, J.; Zhang, Q.; Rao, L.; Xie, X.; et al. Hypoxia induces docetaxel resistance in triple-negative breast cancer via the HIF-1α/miR-494/Survivin signaling pathway. Neoplasia 2022, 32, 100821. [Google Scholar] [CrossRef]
- Deschoemaeker, S.; Di Conza, G.; Lilla, S.; Martín-Pérez, R.; Mennerich, D.; Boon, L.; Hendrikx, S.; Maddocks, O.D.K.; Marx, C.; Radhakrishnan, P.; et al. PHD1 regulates p53-mediated colorectal cancer chemoresistance. EMBO Mol. Med. 2015, 7, 1350–1365. [Google Scholar] [CrossRef]
- Tosatto, A.; Sommaggio, R.; Kummerow, C.; Bentham, R.B.; Blacker, T.S.; Berecz, T.; Duchen, M.R.; Rosato, A.; Bogeski, I.; Szabadkai, G.; et al. The mitochondrial calcium uniporter regulates breast cancer progression via HIF-1α. EMBO Mol. Med. 2016, 8, 569–585. [Google Scholar] [CrossRef] [PubMed]
- van den Heerik, A.S.V.M.; Horeweg, N.; de Boer, S.M.; Bosse, T.; Creutzberg, C.L. Adjuvant therapy for endometrial cancer in the era of molecular classification: Radiotherapy, chemoradiation and novel targets for therapy. Int. J. Gynecol. Cancer 2021, 31, 594–604. [Google Scholar] [CrossRef] [PubMed]
- Mantovani, A.; Sica, A.; Allavena, P.; Garlanda, C.; Locati, M. Tumor-associated macrophages and the related myeloid-derived suppressor cells as a paradigm of the diversity of macrophage activation. Hum. Immunol. 2009, 70, 325–330. [Google Scholar] [CrossRef] [PubMed]
- Ngeow, J.; Stanuch, K.; Mester, J.L.; Barnholtz-Sloan, J.S.; Eng, C. Second malignant neoplasms in patients with Cowden syndrome with underlying germline PTEN mutations. J. Clin. Oncol. 2014, 32, 1818–1824. [Google Scholar] [CrossRef] [PubMed]
- Arend, R.C.; Jones, B.A.; Martinez, A.; Goodfellow, P. Endometrial cancer: Molecular markers and management of advanced stage disease. Gynecol. Oncol. 2018, 150, 569–580. [Google Scholar] [CrossRef]
- Ayhan, A.; Mao, T.-L.; Suryo Rahmanto, Y.; Zeppernick, F.; Ogawa, H.; Wu, R.-C.; Wang, T.-L.; Shih, I.-M. Increased proliferation in atypical hyperplasia/endometrioid intraepithelial neoplasia of the endometrium with concurrent inactivation of ARID1A and PTEN tumour suppressors. J. Pathol. Clin. Res. 2015, 1, 186–193. [Google Scholar] [CrossRef]
- Kim, T.H.; Yoo, J.-Y.; Wang, Z.; Lydon, J.P.; Khatri, S.; Hawkins, S.M.; Leach, R.E.; Fazleabas, A.T.; Young, S.L.; Lessey, B.A.; et al. ARID1A Is Essential for Endometrial Function during Early Pregnancy. PLoS Genet. 2015, 11, e1005537. [Google Scholar] [CrossRef]
- Wang, X.; Khatri, S.; Broaddus, R.; Wang, Z.; Hawkins, S.M. Deletion of Arid1a in Reproductive Tract Mesenchymal Cells Reduces Fertility in Female Mice. Biol. Reprod. 2016, 94, 93. [Google Scholar] [CrossRef]
- Jones, S.; Stransky, N.; McCord, C.L.; Cerami, E.; Lagowski, J.; Kelly, D.; Angiuoli, S.V.; Sausen, M.; Kann, L.; Shukla, M.; et al. Genomic analyses of gynaecologic carcinosarcomas reveal frequent mutations in chromatin remodelling genes. Nat. Commun. 2014, 5, 5006. [Google Scholar] [CrossRef]
- McConechy, M.K.; Hoang, L.N.; Chui, M.H.; Senz, J.; Yang, W.; Rozenberg, N.; Mackenzie, R.; McAlpine, J.N.; Huntsman, D.G.; Clarke, B.A.; et al. In-depth molecular profiling of the biphasic components of uterine carcinosarcomas. J. Pathol. Clin. Res. 2015, 1, 173–185. [Google Scholar] [CrossRef]
- Cherniack, A.D.; Shen, H.; Walter, V.; Stewart, C.; Murray, B.A.; Bowlby, R.; Hu, X.; Ling, S.; Soslow, R.A.; Broaddus, R.R.; et al. Integrated Molecular Characterization of Uterine Carcinosarcoma. Cancer Cell 2017, 31, 411–423. [Google Scholar] [CrossRef]
- Li, A.; Chen, Y.-S.; Ping, X.-L.; Yang, X.; Xiao, W.; Yang, Y.; Sun, H.-Y.; Zhu, Q.; Baidya, P.; Wang, X.; et al. Cytoplasmic mA reader YTHDF3 promotes mRNA translation. Cell Res. 2017, 27, 444–447. [Google Scholar] [CrossRef]
- Luo, J.; Liu, H.; Luan, S.; He, C.; Li, Z. Aberrant Regulation of mRNA m⁶A Modification in Cancer Development. Int. J. Mol. Sci. 2018, 19, 2515. [Google Scholar] [CrossRef]
- Mullee, A.; Dimou, N.; Allen, N.; O’Mara, T.; Gunter, M.J.; Murphy, N. Testosterone, sex hormone-binding globulin, insulin-like growth factor-1 and endometrial cancer risk: Observational and Mendelian randomization analyses. Br. J. Cancer 2021, 125, 1308–1317. [Google Scholar] [CrossRef] [PubMed]
- Wan, J.; Liu, H.; Feng, Q.; Liu, J.; Ming, L. HOXB9 promotes endometrial cancer progression by targeting E2F3. Cell Death Dis. 2018, 9, 509. [Google Scholar] [CrossRef] [PubMed]
- Lu, W.; He, F.; Lin, Z.; Liu, S.; Tang, L.; Huang, Y.; Hu, Z. Dysbiosis of the endometrial microbiota and its association with inflammatory cytokines in endometrial cancer. Int. J. Cancer 2021, 148, 1708–1716. [Google Scholar] [CrossRef] [PubMed]
- Sun, R.; Liu, J.; Nie, S.; Li, S.; Yang, J.; Jiang, Y.; Cheng, W. Construction of miRNA-mRNA Regulatory Network and Prognostic Signature in Endometrial Cancer. Onco Targets Ther. 2021, 14, 2363–2378. [Google Scholar] [CrossRef] [PubMed]
- Wang, A.; Guo, H.; Long, Z. Integrative Analysis of Differently Expressed Genes Reveals a 17-Gene Prognosis Signature for Endometrial Carcinoma. BioMed Res. Int. 2021, 2021, 4804694. [Google Scholar] [CrossRef] [PubMed]
- Wang, Z.; Yin, X.; Ma, M.; Ge, H.; Lang, B.; Sun, H.; He, S.; Fu, Y.; Sun, Y.; Yu, X.; et al. IP-10 Promotes Latent HIV Infection in Resting Memory CD4 T Cells LIMK-Cofilin Pathway. Front. Immunol. 2021, 12, 656663. [Google Scholar] [CrossRef]
- Paul, S.; Shilpi; Lal, G. Role of gamma-delta (γδ) T cells in autoimmunity. J. Leukoc. Biol. 2015, 97, 259–271. [Google Scholar] [CrossRef]
- Munn, D.H.; Sharma, M.D.; Johnson, T.S. Treg Destabilization and Reprogramming: Implications for Cancer ImmunotherapyTreg Instability and Reprogramming. Cancer Res. 2018, 78, 5191–5199. [Google Scholar] [CrossRef]
- Ryan, R.; Booth, S.; Price, S. Corticosteroid-use in primary and secondary brain tumour patients: A review. J. Neuro-Oncol. 2012, 106, 449–459. [Google Scholar] [CrossRef] [PubMed]
- Desbois, M.; Udyavar, A.R.; Ryner, L.; Kozlowski, C.; Guan, Y.; Dürrbaum, M.; Lu, S.; Fortin, J.-P.; Koeppen, H.; Ziai, J.; et al. Integrated digital pathology and transcriptome analysis identifies molecular mediators of T-cell exclusion in ovarian cancer. Nat. Commun. 2020, 11, 5583. [Google Scholar] [CrossRef] [PubMed]
- Grünwald, B.T.; Devisme, A.; Andrieux, G.; Vyas, F.; Aliar, K.; McCloskey, C.W.; Macklin, A.; Jang, G.H.; Denroche, R.; Romero, J.M.; et al. Spatially confined sub-tumor microenvironments in pancreatic cancer. Cell 2021, 184, 5577–5592. [Google Scholar] [CrossRef] [PubMed]
- Zhang, B.; Wu, Q.; Li, B.; Wang, D.; Wang, L.; Zhou, Y.L. mA regulator-mediated methylation modification patterns and tumor microenvironment infiltration characterization in gastric cancer. Mol. Cancer 2020, 19, 53. [Google Scholar] [CrossRef] [PubMed]
- Hornburg, M.; Desbois, M.; Lu, S.; Guan, Y.; Lo, A.A.; Kaufman, S.; Elrod, A.; Lotstein, A.; DesRochers, T.M.; Munoz-Rodriguez, J.L.; et al. Single-cell dissection of cellular components and interactions shaping the tumor immune phenotypes in ovarian cancer. Cancer Cell 2021, 39, 928–944. [Google Scholar] [CrossRef]
- Zhu, P.; Shen, L.; Ren, Q.; Zeng, Q.; He, X. Prognostic and Clinicopathological Significance of Hypoxia-Inducible Factor-1α in Endometrial Cancer: A Meta-Analysis. Front. Oncol. 2020, 10, 587420. [Google Scholar] [CrossRef]
- Brooks, R.A.; Fleming, G.F.; Lastra, R.R.; Lee, N.K.; Moroney, J.W.; Son, C.H.; Tatebe, K.; Veneris, J.L. Current recommendations and recent progress in endometrial cancer. CA Cancer J. Clin. 2019, 69, 258–279. [Google Scholar] [CrossRef]
- Gebbia, V.; Testa, A.; Borsellino, N.; Ferrera, P.; Tirrito, M.; Palmeri, S. Cisplatin and vinorelbine in advanced and/or metastatic adenocarcinoma of the endometrium: A new highly active chemotherapeutic regimen. Ann Oncol 2001, 12, 767–772. [Google Scholar] [CrossRef]
- Scribner, D.R.; Puls, L.E.; Gold, M.A. A phase II evaluation of docetaxel and carboplatin followed by tumor volume directed pelvic plus or minus paraaortic irradiation for stage III endometrial cancer. Gynecol. Oncol. 2012, 125, 388–393. [Google Scholar] [CrossRef]
- Dong, D.; Lei, H.; Liu, D.; Bai, H.; Yang, Y.; Tang, B.; Li, K.; Liu, J.; Xu, G.; Xiao, X. POLE and Mismatch Repair Status, Checkpoint Proteins and Tumor-Infiltrating Lymphocytes in Combination, and Tumor Differentiation: Identify Endometrial Cancers for Immunotherapy. Front. Oncol. 2021, 11, 640018. [Google Scholar] [CrossRef]
- Le, D.T.; Uram, J.N.; Wang, H.; Bartlett, B.R.; Kemberling, H.; Eyring, A.D.; Skora, A.D.; Luber, B.S.; Azad, N.S.; Laheru, D.; et al. PD-1 Blockade in Tumors with Mismatch-Repair Deficiency. N. Engl. J. Med. 2015, 372, 2509–2520. [Google Scholar] [CrossRef] [PubMed]
- Schumacher, T.N.; Schreiber, R.D. Neoantigens in cancer immunotherapy. Science 2015, 348, 69–74. [Google Scholar] [CrossRef]
- Chen, D.S.; Irving, B.A.; Hodi, F.S. Molecular pathways: Next-generation immunotherapy--inhibiting programmed death-ligand 1 and programmed death-1. Clin. Cancer Res. 2012, 18, 6580–6587. [Google Scholar] [CrossRef] [PubMed]
- McGranahan, N.; Furness, A.J.S.; Rosenthal, R.; Ramskov, S.; Lyngaa, R.; Saini, S.K.; Jamal-Hanjani, M.; Wilson, G.A.; Birkbak, N.J.; Hiley, C.T.; et al. Clonal neoantigens elicit T cell immunoreactivity and sensitivity to immune checkpoint blockade. Science 2016, 351, 1463–1469. [Google Scholar] [CrossRef]
- Subramanian, A.; Tamayo, P.; Mootha, V.K.; Mukherjee, S.; Ebert, B.L.; Gillette, M.A.; Paulovich, A.; Pomeroy, S.L.; Golub, T.R.; Lander, E.S.; et al. Gene set enrichment analysis: A knowledge-based approach for interpreting genome-wide expression profiles. Proc. Natl. Acad. Sci. USA 2005, 102, 15545–15550. [Google Scholar] [CrossRef]
- Friedman, J.; Hastie, T.; Tibshirani, R. Regularization Paths for Generalized Linear Models via Coordinate Descent. J. Stat. Softw. 2010, 33, 1–22. [Google Scholar] [CrossRef]
- Iasonos, A.; Schrag, D.; Raj, G.V.; Panageas, K.S. How to build and interpret a nomogram for cancer prognosis. J. Clin. Oncol. 2008, 26, 1364–1370. [Google Scholar] [CrossRef] [PubMed]
- Lawrence, M.S.; Stojanov, P.; Polak, P.; Kryukov, G.V.; Cibulskis, K.; Sivachenko, A.; Carter, S.L.; Stewart, C.; Mermel, C.H.; Roberts, S.A.; et al. Mutational heterogeneity in cancer and the search for new cancer-associated genes. Nature 2013, 499, 214–218. [Google Scholar] [CrossRef]
- Newman, A.M.; Liu, C.L.; Green, M.R.; Gentles, A.J.; Feng, W.; Xu, Y.; Hoang, C.D.; Diehn, M.; Alizadeh, A.A. Robust enumeration of cell subsets from tissue expression profiles. Nat. Methods 2015, 12, 453–457. [Google Scholar] [CrossRef] [PubMed]
- Yang, W.; Soares, J.; Greninger, P.; Edelman, E.J.; Lightfoot, H.; Forbes, S.; Bindal, N.; Beare, D.; Smith, J.A.; Thompson, I.R.; et al. Genomics of Drug Sensitivity in Cancer (GDSC): A resource for therapeutic biomarker discovery in cancer cells. Nucleic Acids Res. 2013, 41, D955–D961. [Google Scholar] [CrossRef] [PubMed]
- Wilkerson, M.D.; Hayes, D.N. ConsensusClusterPlus: A class discovery tool with confidence assessments and item tracking. Bioinformatics 2010, 26, 1572–1573. [Google Scholar] [CrossRef] [PubMed]









| Variable | Univariate Cox Model | Multivariate Cox Model | ||||||
|---|---|---|---|---|---|---|---|---|
| HR | HR.95L | HR.95H | p Value | HR | HR.95L | HR.95H | p Value | |
| Training set | ||||||||
| age | 2.3010 | 1.1898 | 4.4499 | 0.0133 | 2.2176 | 1.1146 | 4.4121 | 0.0233 |
| stage | 3.6435 | 2.0219 | 6.5656 | 0.0000 | 3.3310 | 1.7492 | 6.3431 | 0.0003 |
| histological_type | 2.0604 | 1.1423 | 3.7165 | 0.0163 | 0.9318 | 0.4581 | 1.8952 | 0.8454 |
| grade | 2.1739 | 1.1239 | 4.2049 | 0.0211 | 1.3027 | 0.6030 | 2.8143 | 0.5010 |
| riskScore | 1.3662 | 1.1800 | 1.5817 | 0.0000 | 1.2244 | 1.0440 | 1.4360 | 0.0128 |
| Testing set | ||||||||
| age | 1.3332 | 0.6821 | 2.6061 | 0.4003 | 0.9553 | 0.4598 | 1.9848 | 0.9025 |
| stage | 4.7100 | 2.5689 | 8.6357 | 0.0000 | 2.8626 | 1.5063 | 5.4402 | 0.0013 |
| histological_type | 4.6591 | 2.5439 | 8.5331 | 0.0000 | 2.0849 | 1.0231 | 4.2483 | 0.0431 |
| grade | 7.5966 | 2.7083 | 21.3077 | 0.0001 | 3.9697 | 1.3121 | 12.0107 | 0.0147 |
| riskScore | 1.3974 | 1.1728 | 1.6649 | 0.0002 | 1.1233 | 0.9240 | 1.3657 | 0.2433 |
| Entire set | ||||||||
| age | 1.7782 | 1.1121 | 2.8432 | 0.0162 | 1.5240 | 0.9300 | 2.4974 | 0.0946 |
| stage | 4.1162 | 2.7000 | 6.2754 | 0.0000 | 3.0942 | 1.9669 | 4.8676 | 0.0000 |
| histological_type | 3.0435 | 2.0032 | 4.6242 | 0.0000 | 1.3605 | 0.8292 | 2.2323 | 0.2231 |
| grade | 3.3973 | 1.9765 | 5.8397 | 0.0000 | 1.9294 | 1.0493 | 3.5478 | 0.0345 |
| riskScore | 1.3956 | 1.2489 | 1.5596 | 0.0000 | 1.1991 | 1.0610 | 1.3552 | 0.0036 |
| Gene | p-Value |
|---|---|
| IDO1 | 0.0326 |
| CD27 | 0.2540 |
| CD58 | 0.5882 |
| CTLA4 | 0.3644 |
| ICOS | 0.0129 |
| PD-L2 | 0.0000 |
| B7-H3 | 0.0153 |
| B7-H4 | 0.9876 |
| TIGIT | 0.1388 |
| PD-1 | 0.3375 |
| CD40 | 0.0000 |
| LAG3 | 0.0061 |
| TIM-3 | 0.1870 |
| CD86 | 0.0214 |
| PD-L1 | 0.0023 |
| CD70 | 0.1660 |
| CD270 | 0.0239 |
| Primer | Primer Sequence (5’ to 3’) | Base Pairs |
|---|---|---|
| SRPX F | ATCAAGGTGAAGTATGGGGATGT | 23 |
| SRPX R | GTTTGACTGGCAGATCAGTAGG | 22 |
| IL6 F | ACTCACCTCTTCAGAACGAATTG | 23 |
| IL6 R | CCATCTTTGGAAGGTTCAGGTTG | 23 |
| HOXB9 F | CCATTTCTGGGACGCTTAGCA | 21 |
| HOXB9 R | TGTAAGGGTGGTAGACGGACG | 21 |
| NR3C1 F | ACAGCATCCCTTTCTCAACAG | 21 |
| NR3C1 R | AGATCCTTGGCACCTATTCCAAT | 23 |
Disclaimer/Publisher’s Note: The statements, opinions and data contained in all publications are solely those of the individual author(s) and contributor(s) and not of MDPI and/or the editor(s). MDPI and/or the editor(s) disclaim responsibility for any injury to people or property resulting from any ideas, methods, instructions or products referred to in the content. |
© 2023 by the authors. Licensee MDPI, Basel, Switzerland. This article is an open access article distributed under the terms and conditions of the Creative Commons Attribution (CC BY) license (https://creativecommons.org/licenses/by/4.0/).
Share and Cite
Jiao, Y.; Geng, R.; Zhong, Z.; Ni, S.; Liu, W.; He, Z.; Gan, S.; Huang, Q.; Liu, J.; Bai, J. A Hypoxia Molecular Signature-Based Prognostic Model for Endometrial Cancer Patients. Int. J. Mol. Sci. 2023, 24, 1675. https://doi.org/10.3390/ijms24021675
Jiao Y, Geng R, Zhong Z, Ni S, Liu W, He Z, Gan S, Huang Q, Liu J, Bai J. A Hypoxia Molecular Signature-Based Prognostic Model for Endometrial Cancer Patients. International Journal of Molecular Sciences. 2023; 24(2):1675. https://doi.org/10.3390/ijms24021675
Chicago/Turabian StyleJiao, Yang, Rui Geng, Zihang Zhong, Senmiao Ni, Wen Liu, Zhiqiang He, Shilin Gan, Qinghao Huang, Jinhui Liu, and Jianling Bai. 2023. "A Hypoxia Molecular Signature-Based Prognostic Model for Endometrial Cancer Patients" International Journal of Molecular Sciences 24, no. 2: 1675. https://doi.org/10.3390/ijms24021675
APA StyleJiao, Y., Geng, R., Zhong, Z., Ni, S., Liu, W., He, Z., Gan, S., Huang, Q., Liu, J., & Bai, J. (2023). A Hypoxia Molecular Signature-Based Prognostic Model for Endometrial Cancer Patients. International Journal of Molecular Sciences, 24(2), 1675. https://doi.org/10.3390/ijms24021675

