The Impact of Nε-Acryloyllysine Piperazides on the Conformational Dynamics of Transglutaminase 2
Abstract
1. Introduction
2. Results and Discussion
2.1. Conjugation of hTGase 2 to ssDNA via Non-directed and His-tag-directed Amine Labeling
2.2. Assessment of GTPγS and Ca2+ Binding to hTGase 2
2.3. Assessment of the Binding of Inhibitors 1–3 to hTGase 2
- Pure TE40 buffer (“w/o”);
- TE40 with 1 mM Ca2+ (“Ca2+”);
- Pure TE40 buffer (removal of Ca2+; “after Ca2+”);
- TE40 with 1 mM Ca2+ and 10 µM inhibitor (“Ca2+ + inhibitor”);
- Pure TE40 (removal of Ca2+ and inhibitor; “after Ca2+ + inhibitor”).
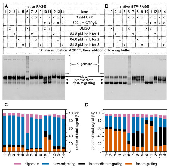
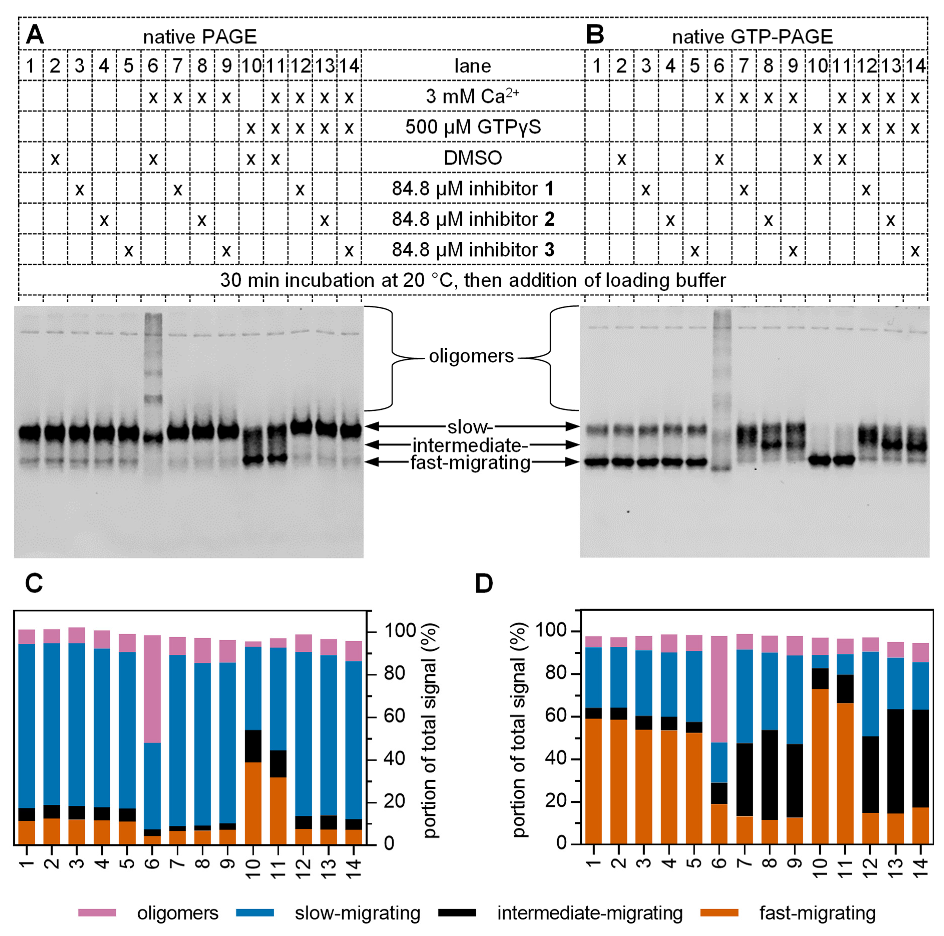
2.4. Native (GTP-)PAGE Experiments to Asses the Conformational Change of hTGase 2 Induced by GTPγS, Ca2+, and the Inhibitors 1–3
3. Conclusions
4. Materials and Methods
4.1. Materials
4.2. Plasmid Generation and Bacterial Expression of hTGase 2
4.3. switchSENSE®
4.3.1. Preparation of Protein–DNA Conjugates
4.3.2. Measurements
4.3.3. Kinetics of GTPγS Interaction with hTGase 2 by Proximity Sensing in the Static Mode
Association
Dissociation
Determination of kon and koff
4.3.4. Detection of Conformational Changes in the Dynamic Mode
4.4. Polyacrylamide Gel Electrophoresis (SDS-PAGE and Native PAGE)
4.5. Characterization of the Inhibitory Potency of Compounds 1–3
4.6. Synthesis of Nε-Acryloyllysine Piperazides 2 and 3
4.6.1. General
4.6.2. Synthesis of Nα-(2-Iodophenylacetyl)-Nε-acryloyl-l-lysin-4-(2-nitropyridin-5-yl)piperazide (2)
4.6.3. Synthesis of Nα-(2-Iodophenylacetyl)-Nε-acryloyl-l-lysin-4-(2-trifluoromethyl-5-yl)piperazide (3)
4.7. Statistical Analysis
Supplementary Materials
Author Contributions
Funding
Institutional Review Board Statement
Informed Consent Statement
Data Availability Statement
Acknowledgments
Conflicts of Interest
References
- Karplus, M.; McCammon, J.A. Dynamics of proteins: Elements and function. Annu. Rev. Biochem. 1983, 52, 263–300. [Google Scholar] [CrossRef] [PubMed]
- Frauenfelder, H.; Sligar, S.G.; Wolynes, P.G. The energy landscapes and motions of proteins. Science 1991, 254, 1598–1603. [Google Scholar] [CrossRef] [PubMed]
- Henzler-Wildman, K.; Kern, D. Dynamic personalities of proteins. Nature 2007, 450, 964–972. [Google Scholar] [CrossRef] [PubMed]
- Wei, G.; Xi, W.; Nussinov, R.; Ma, B. Protein ensembles: How does nature harness thermodynamic fluctuations for life? The diverse functional roles of conformational ensembles in the cell. Chem. Rev. 2016, 116, 6516–6551. [Google Scholar] [CrossRef]
- Grant, B.J.; Gorfe, A.A.; McCammon, J.A. Large conformational changes in proteins: Signaling and other functions. Curr. Opin. Struct. Biol. 2010, 20, 142–147. [Google Scholar] [CrossRef]
- Tompa, P. The principle of conformational signaling. Chem. Soc. Rev. 2016, 45, 4252–4284. [Google Scholar] [CrossRef]
- Surpeta, B.; Sequeiros-Borja, C.E.; Brezovsky, J. Dynamics, a powerful component of current and future in silico approaches for protein design and engineering. Int. J. Mol. Sci. 2020, 21, 2713. [Google Scholar] [CrossRef]
- Folk, J.E. Transglutaminases. Annu. Rev. Biochem. 1980, 49, 517–531. [Google Scholar] [CrossRef]
- Griffin, M.; Casadio, R.; Bergamini, C.M. Transglutaminases: Nature’s biological glues. Biochem. J. 2002, 368, 377–396. [Google Scholar] [CrossRef]
- Achyuthan, K.E.; Greenberg, C.S. Identification of a guanosine triphosphate-binding site on guinea pig liver transglutaminase. Role of GTP and calcium ions in modulating activity. J. Biol. Chem. 1987, 262, 1901–1906. [Google Scholar] [CrossRef]
- Lee, K.N.; Birckbichler, P.J.; Patterson, M.K., Jr. GTP hydrolysis by guinea pig liver transglutaminase. Biochem. Biophys. Res. Commun. 1989, 162, 1370–1375. [Google Scholar] [CrossRef] [PubMed]
- Nakaoka, H.; Perez, D.; Baek, K.; Das, T.; Husain, A.; Misono, K.; Im, M.; Graham, R. Gh: A GTP-binding protein with transglutaminase activity and receptor signaling function. Science 1994, 264, 1593–1596. [Google Scholar] [CrossRef]
- Bergamini, C.M. GTP modulates calcium binding and cation-induced conformational changes in erythrocyte transglutaminase. FEBS Lett. 1988, 239, 255–258. [Google Scholar] [CrossRef] [PubMed]
- Gentile, V.; Saydak, M.; Chiocca, E.A.; Akande, O.; Birckbichler, P.J.; Lee, K.N.; Stein, J.P.; Davies, P.J.A. Isolation and characterization of cDNA clones to mouse macrophage and human endothelial cell tissue transglutaminase. J. Biol. Chem. 1991, 266, 478–483. [Google Scholar] [CrossRef] [PubMed]
- Liu, S.; Cerione, R.A.; Clardy, J. Structural basis for the guanine nucleotide-binding activity of tissue transglutaminase and its regulation of transamidation activity. Proc. Natl. Acad. Sci. USA 2002, 99, 2743–2747. [Google Scholar] [CrossRef]
- Han, B.G.; Cho, J.W.; Cho, Y.D.; Jeong, K.C.; Kim, S.Y.; Lee, B.I. Crystal structure of human transglutaminase 2 in complex with adenosine triphosphate. Int. J. Biol. Macromol. 2010, 47, 190–195. [Google Scholar] [CrossRef]
- Pinkas, D.M.; Strop, P.; Brunger, A.T.; Khosla, C. Transglutaminase 2 undergoes a large conformational change upon activation. PLOS Biol. 2007, 5, 2788–2796. [Google Scholar] [CrossRef]
- Mariani, P.; Carsughi, F.; Spinozzi, F.; Romanzetti, S.; Meier, G.; Casadio, R.; Bergamini, C.M. Ligand-induced conformational changes in tissue transglutaminase: Monte Carlo analysis of small-angle scattering data. Biophys. J. 2000, 78, 3240–3251. [Google Scholar] [CrossRef]
- Casadio, R.; Polverini, E.; Mariani, P.; Spinozzi, F.; Carsughi, F.; Fontana, A.; Polverino de Laureto, P.; Matteucci, G.; Bergamini, C.M. The structural basis for the regulation of tissue transglutaminase by calcium ions. Eur. J. Biochem. 1999, 262, 672–679. [Google Scholar] [CrossRef]
- Di Venere, A.; Rossi, A.; De Matteis, F.; Rosato, N.; Agro, A.F.; Mei, G. Opposite effects of Ca2+ and GTP binding on tissue transglutaminase tertiary structure. J. Biol. Chem. 2000, 275, 3915–3921. [Google Scholar] [CrossRef]
- Keillor, J.W.; Clouthier, C.M.; Apperley, K.Y.; Akbar, A.; Mulani, A. Acyl transfer mechanisms of tissue transglutaminase. Bioorg. Chem. 2014, 57, 186–197. [Google Scholar] [CrossRef]
- Lorand, L.; Dailey, J.E.; Turner, P.M. Fibronectin as a Carrier for the Transglutaminase from Human-Erythrocytes. Proc. Natl. Acad. Sci. USA 1988, 85, 1057–1059. [Google Scholar] [CrossRef] [PubMed]
- Turner, P.M.; Lorand, L. Complexation of fibronectin with tissue transglutaminase. Biochemistry 1989, 28, 628–635. [Google Scholar] [CrossRef] [PubMed]
- Murthy, S.N.P.; Lomasney, J.W.; Mak, E.C.; Lorand, L. Interactions of Gh/transglutaminase with phospholipase Cδ1 and with GTP. PNAS 1999, 96, 11815–11819. [Google Scholar] [CrossRef] [PubMed]
- Murthy, S.N.; Iismaa, S.; Begg, G.; Freymann, D.M.; Graham, R.M.; Lorand, L. Conserved tryptophan in the core domain of transglutaminase is essential for catalytic activity. Proc. Natl. Acad. Sci. USA 2002, 99, 2738–2742. [Google Scholar] [CrossRef] [PubMed]
- Begg, G.E.; Carrington, L.; Stokes, P.H.; Matthews, J.M.; Wouters, M.A.; Husain, A.; Lorand, L.; Iismaa, S.E.; Graham, R.M. Mechanism of allosteric regulation of transglutaminase 2 by GTP. Proc. Natl. Acad. Sci. USA 2006, 103, 19683–19688. [Google Scholar] [CrossRef]
- Kim, N.; Lee, W.K.; Lee, S.H.; Jin, K.S.; Kim, K.H.; Lee, Y.; Song, M.; Kim, S.Y. Inter-molecular crosslinking activity is engendered by the dimeric form of transglutaminase 2. Amino Acids 2017, 49, 461–471. [Google Scholar] [CrossRef]
- Mironov, G.G.; Clouthier, C.M.; Akbar, A.; Keillor, J.W.; Berezovski, M.V. Simultaneous analysis of enzyme structure and activity by kinetic capillary electrophoresis-MS. Nat. Chem. Biol. 2016, 12, 918–922. [Google Scholar] [CrossRef]
- Clouthier, C.M.; Mironov, G.G.; Okhonin, V.; Berezovski, M.V.; Keillor, J.W. Real-time monitoring of protein conformational dynamics in solution using kinetic capillary electrophoresis. Angew. Chem. Int. Ed. 2012, 51, 12464–12468. [Google Scholar] [CrossRef] [PubMed]
- Iversen, R.; Mysling, S.; Hnida, K.; Jorgensen, T.J.; Sollid, L.M. Activity-regulating structural changes and autoantibody epitopes in transglutaminase 2 assessed by hydrogen/deuterium exchange. PNAS 2014, 111, 17146–17151. [Google Scholar] [CrossRef]
- Caron, N.S.; Munsie, L.N.; Keillor, J.W.; Truant, R. Using FLIM-FRET to measure conformational changes of transglutaminase type 2 in live cells. PLoS ONE 2012, 7, e44159. [Google Scholar] [CrossRef]
- Pavlyukov, M.S.; Antipova, N.V.; Balashova, M.V.; Shakhparonov, M.I. Detection of transglutaminase 2 conformational changes in living cell. Biochem. Biophys. Res. Commun. 2012, 421, 773–779. [Google Scholar] [CrossRef] [PubMed]
- Smethurst, P.A.; Griffin, M. Measurement of tissue transglutaminase activity in a permeabilized cell system: Its regulation by Ca2+ and nucleotides. Biochem. J. 1996, 313, 803–808. [Google Scholar] [CrossRef] [PubMed]
- Tatsukawa, H.; Hitomi, K. Role of transglutaminase 2 in cell death, survival, and fibrosis. Cells 2021, 10, 1842. [Google Scholar] [CrossRef] [PubMed]
- Fell, S.; Wang, Z.; Blanchard, A.; Nanthakumar, C.; Griffin, M. Transglutaminase 2: A novel therapeutic target for idiopathic pulmonary fibrosis using selective small molecule inhibitors. Amino Acids 2021, 53, 205–217. [Google Scholar] [CrossRef] [PubMed]
- Benn, M.C.; Weber, W.; Klotzsch, E.; Vogel, V.; Pot, S.A. Tissue transglutaminase in fibrosis—More than an extracellular matrix cross-linker. Curr. Opin. Biomed. Eng. 2019, 10, 156–164. [Google Scholar] [CrossRef]
- Wang, Z.; Stuckey, D.J.; Murdoch, C.E.; Camelliti, P.; Lip, G.Y.H.; Griffin, M. Cardiac fibrosis can be attenuated by blocking the activity of transglutaminase 2 using a selective small-molecule inhibitor. Cell Death Dis. 2018, 9, 613–625. [Google Scholar] [CrossRef]
- Schuppan, D.; Mäki, M.; Lundin, K.E.A.; Isola, J.; Friesing-Sosnik, T.; Taavela, J.; Popp, A.; Koskenpato, J.; Langhorst, J.; Hovde, Ø.; et al. A randomized trial of a transglutaminase 2 inhibitor for celiac disease. N. Engl. J. Med. 2021, 385, 35–45. [Google Scholar] [CrossRef]
- Rauhavirta, T.; Hietikko, M.; Salmi, T.; Lindfors, K. Transglutaminase 2 and transglutaminase 2 autoantibodies in celiac disease: A review. Clin. Rev. Allergy Immunol. 2019, 57, 23–38. [Google Scholar] [CrossRef]
- Eckert, R.L. Transglutaminase 2 takes center stage as a cancer cell survival factor and therapy target. Mol. Carcinog. 2019, 58, 837–853. [Google Scholar] [CrossRef]
- Fisher, M.L.; Adhikary, G.; Xu, W.; Kerr, C.; Keillor, J.W.; Eckert, R.L. Type II transglutaminase stimulates epidermal cancer stem cell epithelial-mesenchymal transition. Oncotarget 2015, 6, 20525–20539. [Google Scholar] [CrossRef] [PubMed]
- Eckert, R.L.; Fisher, M.L.; Grun, D.; Adhikary, G.; Xu, W.; Kerr, C. Transglutaminase is a tumor cell and cancer stem cell survival factor. Mol. Carcinog. 2015, 54, 947–958. [Google Scholar] [CrossRef] [PubMed]
- Fisher, M.L.; Kerr, C.; Adhikary, G.; Grun, D.; Xu, W.; Keillor, J.W.; Eckert, R.L. Transglutaminase interaction with α6/β4-integrin stimulates YAP1-dependent ΔNp63α stabilization and leads to enhanced cancer stem cell survival and tumor formation. Cancer Res. 2016, 76, 7265–7276. [Google Scholar] [CrossRef] [PubMed]
- Rorke, E.A.; Adhikary, G.; Szmacinski, H.; Lakowicz, J.R.; Weber, D.J.; Godoy-Ruiz, R.; Puranik, P.; Keillor, J.W.; Gates, E.W.J.; Eckert, R.L. Sulforaphane covalently interacts with the transglutaminase 2 cancer maintenance protein to alter its structure and suppress its activity. Mol. Carcinog. 2022, 61, 19–32. [Google Scholar] [CrossRef]
- McNeil, N.M.R.; Gates, E.W.J.; Firoozi, N.; Cundy, N.J.; Leccese, J.; Eisinga, S.; Tyndall, J.D.A.; Adhikary, G.; Eckert, R.L.; Keillor, J.W. Structure-activity relationships of N-terminal variants of peptidomimetic tissue transglutaminase inhibitors. Eur. J. Med. Chem. 2022, 232, 114172. [Google Scholar] [CrossRef]
- Kerr, C.; Szmacinski, H.; Fisher, M.L.; Nance, B.; Lakowicz, J.R.; Akbar, A.; Keillor, J.W.; Lok Wong, T.; Godoy-Ruiz, R.; Toth, E.A.; et al. Transamidase site-targeted agents alter the conformation of the transglutaminase cancer stem cell survival protein to reduce GTP binding activity and cancer stem cell survival. Oncogene 2017, 36, 2981–2990. [Google Scholar] [CrossRef]
- Akbar, A.; McNeil, N.M.R.; Albert, M.R.; Ta, V.; Adhikary, G.; Bourgeois, K.; Eckert, R.L.; Keillor, J.W. Structure-activity relationships of potent, targeted covalent inhibitors that abolish both the transamidation and GTP binding activities of human tissue transglutaminase. J. Med. Chem. 2017, 60, 7910–7927. [Google Scholar] [CrossRef]
- Katt, W.P.; Antonyak, M.A.; Cerione, R.A. Opening up about tissue transglutaminase: When conformation matters more than enzymatic activity. Med. One 2018, 3, e180011. [Google Scholar] [CrossRef]
- Singh, G.; Zhang, J.; Ma, Y.; Cerione, R.A.; Antonyak, M.A. The different conformational states of tissue transglutaminase have opposing affects on cell viability. J. Biol. Chem. 2016, 291, 9119–9132. [Google Scholar] [CrossRef] [PubMed]
- Knezevic, J.; Langer, A.; Hampel, P.A.; Kaiser, W.; Strasser, R.; Rant, U. Quantitation of affinity, avidity, and binding kinetics of protein analytes with a dynamically switchable biosurface. J. Am. Chem. Soc. 2012, 134, 15225–15228. [Google Scholar] [CrossRef] [PubMed]
- Langer, A.; Kaiser, W.; Svejda, M.; Schwertler, P.; Rant, U. Molecular dynamics of DNA-protein conjugates on electrified surfaces: Solutions to the drift-diffusion equation. J. Phys. Chem. B 2014, 118, 597–607. [Google Scholar] [CrossRef] [PubMed]
- Biswas, P. Modern biophysical approaches to study protein–ligand interactions. Biophys. Rev. Lett. 2019, 13, 133–155. [Google Scholar] [CrossRef]
- Kroener, F.; Heerwig, A.; Kaiser, W.; Mertig, M.; Rant, U. Electrical actuation of a DNA origami nanolever on an electrode. J. Am. Chem. Soc. 2017, 139, 16510–16513. [Google Scholar] [CrossRef] [PubMed]
- Kroener, F.; Traxler, L.; Heerwig, A.; Rant, U.; Mertig, M. Magnesium-dependent electrical actuation and stability of DNA origami rods. ACS Appl. Mater. Interfaces 2019, 11, 2295–2301. [Google Scholar] [CrossRef]
- Langer, A.; Hampel, P.A.; Kaiser, W.; Knezevic, J.; Welte, T.; Villa, V.; Maruyama, M.; Svejda, M.; Jähner, S.; Fischer, F.; et al. Protein analysis by time-resolved measurements with an electro-switchable DNA chip. Nat. Commun. 2013, 4, 2099. [Google Scholar] [CrossRef] [PubMed]
- Müller-Landau, H.; Varela, P.F. Standard operation procedure for switchSENSE DRX systems. Eur. Biophys. J. 2021, 50, 389–400. [Google Scholar] [CrossRef] [PubMed]
- Staffler, R.; Pasternack, R.; Hils, M.; Kaiser, W.; Moller, F.M. Nucleotide binding kinetics and conformational change analysis of tissue transglutaminase with switchSENSE. Anal. Biochem. 2020, 605, 113719. [Google Scholar] [CrossRef]
- Pietsch, M.; Wodtke, R.; Pietzsch, J.; Löser, R. Tissue transglutaminase: An emerging target for therapy and imaging. Bioorg. Med. Chem. Lett. 2013, 23, 6528–6543. [Google Scholar] [CrossRef]
- Wodtke, R.; Wodtke, J.; Hauser, S.; Laube, M.; Bauer, D.; Rothe, R.; Neuber, C.; Pietsch, M.; Kopka, K.; Pietzsch, J.; et al. Development of an 18F-labeled irreversible inhibitor of transglutaminase 2 as radiometric tool for quantitative expression profiling in cells and tissues. J. Med. Chem. 2021, 64, 3462–3478. [Google Scholar] [CrossRef]
- Laube, M.; Brandt, F.; Kopka, K.; Pietzsch, H.J.; Pietzsch, J.; Löser, R.; Wodtke, R. Development of 123I-labelled acrylamides as radiotracer candidates for transglutaminase 2. Nucl. Med. Biol. 2021, 96–97S, S79–S80. [Google Scholar] [CrossRef]
- Donat, C.K.; Laube, M.; Kopka, K.; Pietzsch, H.J.; Pietzsch, J.; Löser, R.; Wodtke, R. Choosing the right molar activity of an 123I-labeled irreversible inhibitor of transglutaminase 2 for quantitative expression profiling in tissues. Nucl. Med. Biol. 2022, 108-109/S1, S220. [Google Scholar] [CrossRef]
- Rosen, C.B.; Kodal, A.L.; Nielsen, J.S.; Schaffert, D.H.; Scavenius, C.; Okholm, A.H.; Voigt, N.V.; Enghild, J.J.; Kjems, J.; Torring, T.; et al. Template-directed covalent conjugation of DNA to native antibodies, transferrin and other metal-binding proteins. Nat. Chem. 2014, 6, 804–809. [Google Scholar] [CrossRef] [PubMed]
- Lipovetsky, S. Double logistic curve in regression modeling. J. Appl. Stat. 2010, 37, 1785–1793. [Google Scholar] [CrossRef]
- Wodtke, R.; Hauser, C.; Ruiz-Gomez, G.; Jäckel, E.; Bauer, D.; Lohse, M.; Wong, A.; Pufe, J.; Ludwig, F.A.; Fischer, S.; et al. Nε-Acryloyllysine piperazides as irreversible inhibitors of transglutaminase 2: Synthesis, structure-activity relationships, and pharmacokinetic profiling. J. Med. Chem. 2018, 61, 4528–4560. [Google Scholar] [CrossRef] [PubMed]
- Wodtke, R.; Schramm, G.; Pietzsch, J.; Pietsch, M.; Löser, R. Synthesis and kinetic characterisation of water-soluble fluorogenic acyl donors for transglutaminase 2. ChemBioChem 2016, 17, 1263–1281. [Google Scholar] [CrossRef]
- Hauser, C.; Wodtke, R.; Löser, R.; Pietsch, M. A fluorescence anisotropy-based assay for determining the activity of tissue transglutaminase. Amino Acids 2017, 49, 567–583. [Google Scholar] [CrossRef]
- Haider, S.R.; Sharp, B.L.; Reid, H.J. A comparison of Tris-glycine and Tris-tricine buffers for the electrophoretic separation of major serum proteins. J. Sep. Sci. 2011, 34, 2463–2467. [Google Scholar] [CrossRef]
- Suck, R.; Weber, B.; Kahlert, H.; Hagen, S.; Cromwell, O.; Fiebig, H. Purification and immunobiochemical characterization of folding variants of the recombinant major wasp allergen Ves v 5 (antigen 5). Int. Arch. Allergy Immunol. 2000, 121, 284–291. [Google Scholar] [CrossRef]
- Hames, B.D. Gel Electrophoresis of Proteins: A Practical Approach, 3rd ed.; Oxford University Press: Oxford, UK, 1998. [Google Scholar]
- Wagstaff, K.M.; Dias, M.M.; Alvisi, G.; Jans, D.A. Quantitative analysis of protein-protein interactions by native page/fluorimaging. J. Fluoresc. 2005, 15, 469–473. [Google Scholar] [CrossRef]
- Stamnaes, J.; Pinkas, D.M.; Fleckenstein, B.; Khosla, C.; Sollid, L.M. Redox regulation of transglutaminase 2 activity. J. Biol. Chem. 2010, 285, 25402–25409. [Google Scholar] [CrossRef]
- Gundemir, S.; Monteagudo, A.; Akbar, A.; Keillor, J.W.; Johnson, G.V.W. The complex role of transglutaminase 2 in glioblastoma proliferation. Neuro Oncol. 2017, 19, 208–218. [Google Scholar] [CrossRef] [PubMed]
- Arena, G.; Cali, R.; Contino, A.; Loretta, N.; Musumeci, S.; Purrello, R. Thermodynamic study of dimethyltin(IV) complexes with nucleoside 5′-triphosphates. J. Chem. Soc. Dalton Trans. 1992, 43, 2039–2043. [Google Scholar] [CrossRef]
- Corfu, N.A.; Sigel, H. Acid-base properties of nucleosides and nucleotides as a function of concentration. Comparison of the proton affinity of the nucleic base residues in the monomeric and self-associated, oligomeric 5′-triphosphates of inosine (ITP), guanosine (GTP), and adenosine (ATP). Eur. J. Biochem. 1991, 199, 659–669. [Google Scholar] [CrossRef] [PubMed]
- Jang, T.H.; Lee, D.S.; Choi, K.; Jeong, E.M.; Kim, I.G.; Kim, Y.W.; Chun, J.N.; Jeon, J.H.; Park, H.H. Crystal structure of transglutaminase 2 with GTP complex and amino acid sequence evidence of evolution of GTP binding site. PLoS ONE 2014, 9, e107005. [Google Scholar] [CrossRef] [PubMed]
- Iismaa, S.E.; Wu, M.J.; Nanda, N.; Church, W.B.; Graham, R.M. GTP binding and signaling by Gh/transglutaminase II involves distinct residues in a unique GTP-binding pocket. J. Biol. Chem. 2000, 275, 18259–18265. [Google Scholar] [CrossRef]
- Pardin, C.; Roy, I.; Chica, R.A.; Bonneil, E.; Thibault, P.; Lubell, W.D.; Pelletier, J.N.; Keillor, J.W. Photolabeling of tissue transglutaminase reveals the binding mode of potent cinnamoyl inhibitors. Biochemistry 2009, 48, 3346–3353. [Google Scholar] [CrossRef]
- Van Die, I.M.; Bergmans, H.E.; Hoekstra, W.P. Transformation in Escherichia coli: Studies on the role of the heat shock in induction of competence. J. Gen. Microbiol. 1983, 129, 663–670. [Google Scholar] [CrossRef] [PubMed]
- Rahimzadeh, M.; Sadeghizadeh, M.; Najafi, F.; Arab, S.; Mobasheri, H. Impact of heat shock step on bacterial transformation efficiency. Mol. Biol. Res. Commun. 2016, 5, 257–261. [Google Scholar]
- Bradford, M.M. A rapid and sensitive method for the quantitation of microgram quantities of protein utilizing the principle of protein-dye binding. Anal. Biochem. 1976, 72, 248–254. [Google Scholar] [CrossRef]
- Site-Specific Covalent Conjugation and Purification of His-Tagged Proteins to DNA for switchSENSE® Applications. Available online: https://www.dynamic-biosensors.com/wpcms/wp-content/uploads/2020/01/AppNote_Site-specific-covalent-conjugation-and-purification-of-His-tagged-proteins-to-DNA-for-switchSENSE%C2%AE-applications.pdf (accessed on 9 January 2023).
- Conte, S.D.; de Boor, C. Elementary Numerical Analysis; Society for Industrial and Applied Mathematics: Philadelphia, PA, USA, 2017. [Google Scholar] [CrossRef]
- Otto, M. Chemometrics: Statistics and Computer Application in Analytical Chemistry; Wiley-VCH: Weinheim, Germany, 2016. [Google Scholar]
- Eaton, J.W. GNU Octave version 7.1.0 Manual: A High-Level Interactive Language for Numerical Computations. 2022. Available online: https://www.gnu.org/software/octave/doc/v7.1.0/ (accessed on 9 January 2023).
- Laemmli, U.K. Cleavage of structural proteins during the assembly of the head of bacteriophage T4. Nature 1970, 227, 680–685. [Google Scholar] [CrossRef]
- Kang, D.H.; Gho, Y.S.; Suh, M.K.; Kang, C.H. Highly sensitive and fast protein detection with coomassie brilliant blue in sodium dodecyl sulfate-polyacrylamide gel electrophoresis. Bull. Korean Chem. Soc. 2002, 23, 1511–1512. [Google Scholar]
- Wodtke, R.; Pietsch, M.; Löser, R. Solution-phase synthesis of the fluorogenic TGase 2 acyl donor Z-Glu(HMC)-Gly-OH and its use for inhibitor and amine substrate characterisation. Anal. Biochem. 2020, 595, 113612. [Google Scholar] [CrossRef] [PubMed]









| Labeling Strategy | kon (106 M−1 s−1) | koff (10−2 s−1) | Kd (nM) |
|---|---|---|---|
| non-directed | 17 ± 4 | 1.6 ± 0.6 | 1.0 ± 0.4 |
| His-tag-directed | 16 ± 2 | 1.9 ± 0.5 | 1.2 ± 0.4 |
| IC50 (nM) a,c | IC50 (nM) b,c | kinact/KI (M−1s−1) a,d | |
|---|---|---|---|
| 1 | 108 (3) e | 135 (8) | 3850 (240) e |
| 2 (NO2) | 154 (11) | 116 (4) | 8340 (1160) |
| 3 (CF3) | 280 (24) | 209 (13) | 4500 (0) |
Disclaimer/Publisher’s Note: The statements, opinions and data contained in all publications are solely those of the individual author(s) and contributor(s) and not of MDPI and/or the editor(s). MDPI and/or the editor(s) disclaim responsibility for any injury to people or property resulting from any ideas, methods, instructions or products referred to in the content. |
© 2023 by the authors. Licensee MDPI, Basel, Switzerland. This article is an open access article distributed under the terms and conditions of the Creative Commons Attribution (CC BY) license (https://creativecommons.org/licenses/by/4.0/).
Share and Cite
Heerwig, A.; Kick, A.; Sommerfeld, P.; Eimermacher, S.; Hartung, F.; Laube, M.; Fischer, D.; Pietzsch, H.-J.; Pietzsch, J.; Löser, R.; et al. The Impact of Nε-Acryloyllysine Piperazides on the Conformational Dynamics of Transglutaminase 2. Int. J. Mol. Sci. 2023, 24, 1650. https://doi.org/10.3390/ijms24021650
Heerwig A, Kick A, Sommerfeld P, Eimermacher S, Hartung F, Laube M, Fischer D, Pietzsch H-J, Pietzsch J, Löser R, et al. The Impact of Nε-Acryloyllysine Piperazides on the Conformational Dynamics of Transglutaminase 2. International Journal of Molecular Sciences. 2023; 24(2):1650. https://doi.org/10.3390/ijms24021650
Chicago/Turabian StyleHeerwig, Andreas, Alfred Kick, Paul Sommerfeld, Sophia Eimermacher, Frederick Hartung, Markus Laube, Dietmar Fischer, Hans-Jürgen Pietzsch, Jens Pietzsch, Reik Löser, and et al. 2023. "The Impact of Nε-Acryloyllysine Piperazides on the Conformational Dynamics of Transglutaminase 2" International Journal of Molecular Sciences 24, no. 2: 1650. https://doi.org/10.3390/ijms24021650
APA StyleHeerwig, A., Kick, A., Sommerfeld, P., Eimermacher, S., Hartung, F., Laube, M., Fischer, D., Pietzsch, H.-J., Pietzsch, J., Löser, R., Mertig, M., Pietsch, M., & Wodtke, R. (2023). The Impact of Nε-Acryloyllysine Piperazides on the Conformational Dynamics of Transglutaminase 2. International Journal of Molecular Sciences, 24(2), 1650. https://doi.org/10.3390/ijms24021650

