ArtinM Cytotoxicity in B Cells Derived from Non-Hodgkin’s Lymphoma Depends on Syk and Src Family Kinases
Abstract
1. Introduction
2. Results
2.1. ArtinM Increases the Mitochondrial Activity of B Cells without Inducing Cell Proliferation
2.2. ArtinM Induces Apoptosis of Murine B Cells
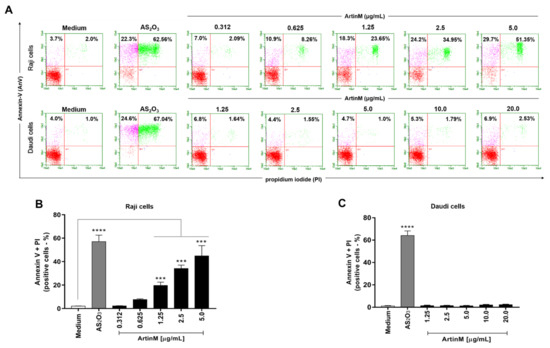
2.3. ArtinM Interacts with Raji and Daudi Cells via Its CRD and Raji Cells Apoptosis Was More Pronounced in Response to ArtinM
2.4. Raji Cell Apoptosis Induced by ArtinM Was Reduced by a Pharmacological Inhibitor Specific to Caspases and Syk, Whereas the Relative Expression of Autophagy Markers Were Not Affected
2.5. TLR2 N-Glycans Are Involved in the Raji Cell Apoptosis Induced by ArtinM
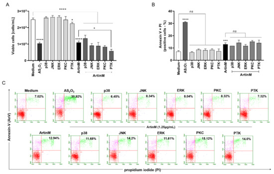
2.6. ArtinM-Induced Raji Cell Apoptosis Is Not Affected by Pharmacological Inhibitors of the p38 MAPK, JNK, ERK, PKC, and PTK Signalling Molecules
2.7. Phosphatase Activity of CD45 and Protein Kinases of the Src Family Account for the Cytotoxic Effect of ArtinM on Raji Cells
2.8. Quantitative Proteomics Analysis to Identify Possible Targets Whose Expression Is Regulated by the Cytotoxic Effect of Artinm
3. Discussion
4. Materials and Methods
4.1. Animals
4.2. Purification of ArtinM Lectin
4.3. Murine B Cells Isolation
4.4. Burkitt’s Lymphoma Cell Lines
4.5. ArtinM Binding on Raji and Daudi Cell Surface
4.6. Determination of Mitochondrial Activity by 3-(4,5-Dimethylthiazol-2-yl)-2,5-diphenyltetrazolium Bromide (MTT)
4.7. Cell Proliferation Assay and Measurement of IL-2 Levels
4.8. Intracellular Staining of IL-12 and IFN-γ
4.9. Quantification of Positive Cells for Annexin V (AnV) and/or Propidium Iodide (PI)
4.10. qRT-PCR for Determining Apoptosis Marker Expression
4.11. Inhibition Assay of Signaling Molecules in Raji and Daudi Cells Stimulated with ArtinM
4.12. In-Solution Trypsin Digestion
4.13. Mass Spectrometry
4.14. Quantitative Proteomics
4.15. Statistical Analysis
Author Contributions
Funding
Institutional Review Board Statement
Informed Consent Statement
Data Availability Statement
Acknowledgments
Conflicts of Interest
References
- Mazola, Y.; Chinea, G.; Musacchio, A. Glycosylation and Bioinformatics: Current Status for Glycosylation Prediction Tools. Biotecnol. Apl. 2011, 28, 6–12. [Google Scholar]
- Pinho, S.S.; Reis, C.A. Glycosylation in Cancer: Mechanisms and Clinical Implications. Nat. Rev. Cancer 2015, 15, 540–555. [Google Scholar] [CrossRef] [PubMed]
- Smith, B.A.H.; Bertozzi, C.R. The Clinical Impact of Glycobiology: Targeting Selectins, Siglecs and Mammalian Glycans. Nat. Rev. Drug Discov. 2021, 20, 217–243. [Google Scholar] [CrossRef] [PubMed]
- Wilhelm, I.; Levit-Zerdoun, E.; Jakob, J.; Villringer, S.; Frensch, M.; Übelhart, R.; Landi, A.; Müller, P.; Imberty, A.; Thuenauer, R.; et al. Carbohydrate-Dependent B Cell Activation by Fucose-Binding Bacterial Lectins. Sci. Signal. 2019, 12, eaao7194. [Google Scholar] [CrossRef]
- Ricci-Azevedo, R.; Roque-Barreira, M.-C.; Gay, N.J. Targeting and Recognition of Toll-Like Receptors by Plant and Pathogen Lectins. Front. Immunol. 2017, 8, 1820. [Google Scholar] [CrossRef]
- Rheinländer, A.; Schraven, B.; Bommhardt, U. CD45 in Human Physiology and Clinical Medicine. Immunol. Lett. 2018, 196, 22–32. [Google Scholar] [CrossRef]
- Shatnyeva, O.M.; Kubarenko, A.V.; Weber, C.E.M.; Pappa, A.; Schwartz-Albiez, R.; Weber, A.N.R.; Krammer, P.H.; Lavrik, I.N. Modulation of the CD95-Induced Apoptosis: The Role of CD95 N-Glycosylation. PLoS ONE 2011, 6, e19927. [Google Scholar] [CrossRef]
- Da Silva, T.A.; Zorzetto-Fernandes, A.L.V.; Cecílio, N.T.; Sardinha-Silva, A.; Fernandes, F.F.; Roque-Barreira, M.C. CD14 Is Critical for TLR2-Mediated M1 Macrophage Activation Triggered by N-Glycan Recognition. Sci. Rep. 2017, 7, 7083. [Google Scholar] [CrossRef]
- Van Damme, E.J.M.; Peumans, W.J.; Barre, A.; Rougé, P. Plant Lectins: A Composite of Several Distinct Families of Structurally and Evolutionary Related Proteins with Diverse Biological Roles. CRC Crit. Rev. Plant Sci. 1998, 17, 575–692. [Google Scholar] [CrossRef]
- Van Damme, E.J.M.; Lannoo, N.; Peumans, W.J. Plant Lectins. Adv. Bot. Res. 2008, 48, 107–209. [Google Scholar]
- Carvalho, E.V.M.M.; Oliveira, W.F.; Coelho, L.C.B.B.; Correia, M.T.S. Lectins as Mitosis Stimulating Factors: Briefly Reviewed. Life Sci. 2018, 207, 152–157. [Google Scholar] [CrossRef] [PubMed]
- Schnaar, R.L. Glycans and Glycan-Binding Proteins in Immune Regulation: A Concise Introduction to Glycobiology for the Allergist. J. Allergy Clin. Immunol. 2015, 135, 609–615. [Google Scholar] [CrossRef] [PubMed]
- Lichtenstein, R.G.; Rabinovich, G.A. Glycobiology of Cell Death: When Glycans and Lectins Govern Cell Fate. Cell Death Differ. 2013, 20, 976–986. [Google Scholar] [CrossRef] [PubMed]
- Peumans, W.J.; Van Damme, E.J. Lectins as Plant Defense Proteins. Plant Physiol. 1995, 109, 347–352. [Google Scholar] [CrossRef]
- Sharon, N.; Lis, H. History of Lectins: From Hemagglutinins to Biological Recognition Molecules. Glycobiology 2004, 14, 53R–62R. [Google Scholar] [CrossRef]
- Tsaneva, M.; Van Damme, E.J.M. 130 Years of Plant Lectin Research. Glycoconj. J. 2020, 37, 533–551. [Google Scholar] [CrossRef]
- Jandú, J.J.B.; Neto, R.N.M.; Zagmignan, A.; De Sousa, E.M.; Castro, M.C.; Correia, M.T.D.S.; Da Silva, L.C.N. Targeting the Immune System with Plant Lectins to Combat Microbial Infections. Front. Pharmacol. 2017, 8, 671. [Google Scholar] [CrossRef]
- Johannssen, T.; Lepenies, B. Glycan-Based Cell Targeting To Modulate Immune Responses. Trends Biotechnol. 2017, 35, 334–346. [Google Scholar] [CrossRef]
- da Silva, T.A.; Oliveira-Brito, P.K.M.; de Oliveira Thomaz, S.M.; Roque-Barreira, M.C. ArtinM: Purification and Evaluation of Biological Activities. In Methods in Molecular Biology; Humana: New York, NY, USA, 2020; pp. 349–358. [Google Scholar]
- Santos-de-oliveira, R.; Dias-baruffi, M.; Thomaz, S.M.; Beltrarnini, L.M.; Roque-barreira, M.C. A Neutrophil Migration-Inducing Lectin from Artocarpus Integrifolia. J. Immunol. 1994, 153, 1798–1897. [Google Scholar] [CrossRef]
- Liu, Y.; Cecílio, N.T.; Carvalho, F.C.; Roque-Barreira, M.C.; Feizi, T. Glycan Microarray Analysis of the Carbohydrate-Recognition Specificity of Native and Recombinant Forms of the Lectin ArtinM. Data Br. 2015, 5, 1035–1047. [Google Scholar] [CrossRef]
- Mariano, V.S.; Zorzetto-Fernandes, A.L.; Da Silva, T.A.; Ruas, L.P.; Nohara, L.L.; De Almeida, I.C.; Roque-Barreira, M.C. Recognition of TLR2 N-Glycans: Critical Role in ArtinM Immunomodulatory Activity. PLoS ONE 2014, 9, e98512. [Google Scholar] [CrossRef] [PubMed]
- da Silva, T.A.; Oliveira-Brito, P.K.M.; Gonçalves, T.E.; Vendruscolo, P.E.; Roque-Barreira, M.C. Artinm Mediates Murine T Cell Activation and Induces Cell Death in Jurkat Human Leukemic T Cells. Int. J. Mol. Sci. 2017, 18, 1400. [Google Scholar] [CrossRef] [PubMed]
- Barbosa-Lorenzi, V.C.; Buranello, P.A.D.A.; Roque-Barreira, M.C.; Jamur, M.C.; Oliver, C.; Pereira-da-Silva, G. The Lectin ArtinM Binds to Mast Cells Inducing Cell Activation and Mediator Release. Biochem. Biophys. Res. Commun. 2011, 416, 318–324. [Google Scholar] [CrossRef] [PubMed]
- Pereira-Da-Silva, G.; Moreno, A.N.; Marques, F.; Oliver, C.; Jamur, M.C.; Panunto-Castelo, A.; Roque-Barreira, M.C. Neutrophil Activation Induced by the Lectin KM+ Involves Binding to CXCR2. Biochim. Biophys. Acta Gen. Subj. 2006, 1760, 86–94. [Google Scholar] [CrossRef] [PubMed]
- Oliveira-Brito, P.K.M.; Roque-Barreira, M.C.; Da Silva, T.A. The Response of IL-17-Producing B Cells to ArtinM Is Independent of Its Interaction with TLR2 and CD14. Molecules 2018, 23, 2339. [Google Scholar] [CrossRef]
- Carvalho, F.C.; Soares, S.G.; Tamarozzi, M.B.; Rego, E.M.; Roque-Barreira, M.C. The Recognition of N-Glycans by the Lectin ArtinM Mediates Cell Death of a Human Myeloid Leukemia Cell Line. PLoS ONE 2011, 6, e27892. [Google Scholar] [CrossRef]
- Montecino-Rodriguez, E.; Dorshkind, K. B-1 B Cell Development in the Fetus and Adult. Immunity 2012, 36, 13–21. [Google Scholar] [CrossRef]
- Ghia, P.; ten Boekel, E.; Rolink, A.G.; Melchers, F. B-Cell Development: A Comparison between Mouse and Man. Immunol. Today 1998, 19, 480–485. [Google Scholar] [CrossRef]
- Eibel, H.; Kraus, H.; Sic, H.; Kienzler, A.-K.; Rizzi, M. B Cell Biology: An Overview. Curr. Allergy Asthma Rep. 2014, 14, 434. [Google Scholar] [CrossRef]
- Pieper, K.; Grimbacher, B.; Eibel, H. B-Cell Biology and Development. J. Allergy Clin. Immunol. 2013, 131, 959–971. [Google Scholar] [CrossRef]
- Schweighoffer, E.; Tybulewicz, V.L. Signalling for B Cell Survival. Curr. Opin. Cell Biol. 2018, 51, 8–14. [Google Scholar] [CrossRef] [PubMed]
- Popi, A.F.; Longo-Maugéri, I.M.; Mariano, M. An Overview of B-1 Cells as Antigen-Presenting Cells. Front. Immunol. 2016, 7, 138. [Google Scholar] [CrossRef] [PubMed]
- Davis, R.S. FCRL Regulation in Innate-like B Cells. Ann. N. Y. Acad. Sci. 2015, 1362, 110–116. [Google Scholar] [CrossRef]
- Aziz, M.; Holodick, N.E.; Rothstein, T.L.; Wang, P. The Role of B-1 Cells in Inflammation. Immunol. Res. 2015, 63, 153–166. [Google Scholar] [CrossRef] [PubMed]
- Cerutti, A.; Cols, M.; Puga, I. Marginal Zone B Cells: Virtues of Innate-like Antibody-Producing Lymphocytes. Nat. Rev. Immunol. 2013, 13, 118–132. [Google Scholar] [CrossRef] [PubMed]
- Efremov, D.G.; Turkalj, S.; Laurenti, L. Mechanisms of B Cell Receptor Activation and Responses to B Cell Receptor Inhibitors in B Cell Malignancies. Cancers 2020, 12, 1396. [Google Scholar] [CrossRef]
- Seda, V.; Mraz, M. B-Cell Receptor Signalling and Its Crosstalk with Other Pathways in Normal and Malignant Cells. Eur. J. Haematol. 2015, 94, 193–205. [Google Scholar] [CrossRef]
- Roskoski, R. Src Kinase Regulation by Phosphorylation and Dephosphorylation. Biochem. Biophys. Res. Commun. 2005, 331, 1–14. [Google Scholar] [CrossRef]
- Mesin, L.; Ersching, J.; Victora, G.D. Germinal Center B Cell Dynamics. Immunity 2016, 45, 471–482. [Google Scholar] [CrossRef]
- Shaffer, A.L.; Young, R.M.; Staudt, L.M. Pathogenesis of Human B Cell Lymphomas. Annu. Rev. Immunol. 2012, 30, 565–610. [Google Scholar] [CrossRef]
- Fuertes, T.; Ramiro, A.R.; de Yebenes, V.G. MiRNA-Based Therapies in B Cell Non-Hodgkin Lymphoma. Trends Immunol. 2020, 41, 932–947. [Google Scholar] [CrossRef] [PubMed]
- Mlynarczyk, C.; Fontán, L.; Melnick, A. Germinal Center-Derived Lymphomas: The Darkest Side of Humoral Immunity. Immunol. Rev. 2019, 288, 214–239. [Google Scholar] [CrossRef] [PubMed]
- Saleh, K.; Michot, J.M.; Camara-Clayette, V.; Vassetsky, Y.; Ribrag, V. Burkitt and Burkitt-Like Lymphomas: A Systematic Review. Curr. Oncol. Rep. 2020, 22, 1–9. [Google Scholar] [CrossRef] [PubMed]
- Robaina, M.C.; Mazzoccoli, L.; Klumb, C.E. Germinal Centre B Cell Functions and Lymphomagenesis: Circuits Involving MYC and MicroRNAs. Cells 2019, 8, 1365. [Google Scholar] [CrossRef]
- Asadbeigi, S.N.; Deel, C.D. Burkitt-Like Lymphoma with 11q Aberration: A Case Report and Review of a Rare Entity. Case Rep. Hematol. 2020, 2020, 8896322. [Google Scholar] [CrossRef]
- Zhang, J.; Meng, L.; Jiang, W.; Zhang, H.; Zhou, A.; Zeng, N. Identification of Clinical Molecular Targets for Childhood Burkitt Lymphoma. Transl. Oncol. 2020, 13, 100855. [Google Scholar] [CrossRef]
- Huang, Z.-M.; Kang, J.-K.; Chen, C.-Y.; Tseng, T.-H.; Chang, C.-W.; Chang, Y.-C.; Tai, S.-K.; Hsieh, S.-L.; Leu, C.-M. Decoy Receptor 3 Suppresses TLR2-Mediated B Cell Activation by Targeting NF-ΚB. J. Immunol. 2012, 188, 5867–5876. [Google Scholar] [CrossRef]
- Toledo, K.A.; Scwartz, C.; Oliveira, A.F.; Conrado, M.C.A.V.; Bernardes, E.S.; Fernandes, L.C.; Roque-Barreira, M.C.; Pereira-da-Silva, G.; Moreno, A.N. Neutrophil Activation Induced by ArtinM: Release of Inflammatory Mediators and Enhancement of Effector Functions. Immunol. Lett. 2009, 123, 14–20. [Google Scholar] [CrossRef]
- Ricci-Azevedo, R.; Oliveira, A.F.; Conrado, M.C.A.V.; Carvalho, F.C.; Roque-Barreira, M.C. Neutrophils Contribute to the Protection Conferred by ArtinM against Intracellular Pathogens: A Study on Leishmania Major. PLoS Negl. Trop. Dis. 2016, 10, e0004609. [Google Scholar] [CrossRef]
- Da Silva, T.A.; De Souza, M.A.; Cecílio, N.T.; Roque-Barreira, M.C. Activation of Spleen Cells by ArtinM May Account for Its Immunomodulatory Properties. Cell Tissue Res. 2014, 357, 719–730. [Google Scholar] [CrossRef]
- Teixeira, C.R.; Cavassani, K.A.; Gomes, R.B.; Teixeira, M.J.; Roque-Barreira, M.C.; Cavada, B.S.; Da Silva, J.S.; Barral, A.; Barral-Netto, M. Potential of KM+ Lectin in Immunization against Leishmania Amazonensis Infection. Vaccine 2006, 24, 3001–3008. [Google Scholar] [CrossRef] [PubMed]
- Souza, M.A.; Carvalho, F.C.; Ruas, L.P.; Ricci-Azevedo, R.; Roque-Barreira, M.C. The Immunomodulatory Effect of Plant Lectins: A Review with Emphasis on ArtinM Properties. Glycoconj. J. 2013, 30, 641–657. [Google Scholar] [CrossRef] [PubMed]
- Brito, P.K.M.O.; Gonçalves, T.E.; Fernandes, F.F.; Miguel, C.B.; Rodrigues, W.F.; Chica, J.E.L.; Roque-Barreira, M.C.; da Silva, T.A. Systemic effects in naïve mice injected with immunomodulatory lectin ArtinM. PLoS ONE 2017, 12, e0187151. [Google Scholar] [CrossRef]
- Nolte, S.; de Castro Damasio, D.; Baréa, A.C.; Gomes, J.; Magalhães, A.; Mello Zischler, L.F.C.; Stuelp-Campelo, P.M.; Elífio-Esposito, S.L.; Roque-Barreira, M.C.; Reis, C.A.; et al. BJcuL, a Lectin Purified from Bothrops Jararacussu Venom, Induces Apoptosis in Human Gastric Carcinoma Cells Accompanied by Inhibition of Cell Adhesion and Actin Cytoskeleton Disassembly. Toxicon 2012, 59, 81–85. [Google Scholar] [CrossRef] [PubMed]
- Casella-Martins, A.; Ayres, L.R.; Burin, S.M.; Morais, F.R.; Pereira, J.C.; Faccioli, L.H.; Sampaio, S.V.; Arantes, E.C.; Castro, F.A.; Pereira-Crott, L.S. Immunomodulatory Activity of Tityus Serrulatus Scorpion Venom on Human T Lymphocytes. J. Venom. Anim. Toxins Incl. Trop. Dis. 2015, 21, 46. [Google Scholar] [CrossRef] [PubMed]
- Palharini, J.G.; Richter, A.C.; Silva, M.F.; Ferreira, F.B.; Pirovani, C.P.; Naves, K.S.C.; Goulart, V.A.; Mineo, T.W.P.; Silva, M.J.B.; Santiago, F.M. Eutirucallin: A Lectin with Antitumor and Antimicrobial Properties. Front. Cell. Infect. Microbiol. 2017, 7, 136. [Google Scholar] [CrossRef] [PubMed]
- da Silva, P.M.; de Moura, M.C.; Gomes, F.S.; da Silva Trentin, D.; Silva de Oliveira, A.P.; de Mello, G.S.V.; da Rocha Pitta, M.G.; de Melo Rego, M.J.B.; Coelho, L.C.B.B.; Macedo, A.J.; et al. PgTeL, the Lectin Found in Punica Granatum Juice, Is an Antifungal Agent against Candida Albicans and Candida Krusei. Int. J. Biol. Macromol. 2018, 108, 391–400. [Google Scholar] [CrossRef] [PubMed]
- da Silva, J.D.F.; da Silva, S.P.; da Silva, P.M.; Vieira, A.M.; de Araújo, L.C.C.; Lima, T.D.A.; de Oliveira, A.P.S.; Carvalho, L.V.D.N.; Pitta, M.G.D.R.; Rêgo, M.J.B.D.M.; et al. Portulaca elatior root contains a trehalose-binding lectin with antibacterial and antifungal activities. Int. J. Biol. Macromol. 2019, 126, 291–297. [Google Scholar] [CrossRef]
- PProcópio, T.F.; Patriota, L.L.D.S.; de Moura, M.C.; da Silva, P.M.; de Oliveira, A.P.S.; Carvalho, L.V.D.N.; Lima, T.D.A.; Soares, T.; da Silva, T.D.; Coelho, L.C.B.B.; et al. CasuL: A new lectin isolated from Calliandra surinamensis leaf pinnulae with cytotoxicity to cancer cells, antimicrobial activity and antibiofilm effect. Int. J. Biol. Macromol. 2017, 98, 419–429. [Google Scholar] [CrossRef]
- Bhutia, S.K.; Mallick, S.K.; Maiti, T.K. In Vitro Immunostimulatory Properties of Abrus Lectins Derived Peptides in Tumor Bearing Mice. Phytomedicine 2009, 16, 776–782. [Google Scholar] [CrossRef]
- Ma, B.Y.; Yoshida, K.; Baba, M.; Nonaka, M.; Matsumoto, S.; Kawasaki, N.; Asano, S.; Kawasaki, T. The Lectin Jacalin Induces Human B-Lymphocyte Apoptosis through Glycosylation-Dependent Interaction with CD45. Immunology 2009, 127, 477–488. [Google Scholar] [CrossRef] [PubMed]
- Valla, K.; Flowers, C.R.; Koff, J.L. Targeting the B Cell Receptor Pathway in Non-Hodgkin Lymphoma. Expert Opin. Investig. Drugs 2018, 27, 513–522. [Google Scholar] [CrossRef] [PubMed]
- Sugawara, S.; Kawano, T.; Omoto, T.; Hosono, M.; Tatsuta, T.; Nitta, K. Binding of Silurus Asotus Lectin to Gb3 on Raji Cells Causes Disappearance of Membrane-Bound Form of HSP70. Biochim. Biophys. Acta Gen. Subj. 2009, 1790, 101–109. [Google Scholar] [CrossRef] [PubMed]
- Kawano, T.; Sugawara, S.; Hosono, M.; Tatsuta, T.; Ogawa, Y.; Fujimura, T.; Taka, H.; Murayama, K.; Nitta, K. Globotriaosylceramide-Expressing Burkitt’s Lymphoma Cells Are Committed to Early Apoptotic Status by Rhamnose-Binding Lectin from Catfish Eggs. Biol. Pharm. Bull. 2009, 32, 345–353. [Google Scholar] [CrossRef] [PubMed]
- Chernikov, O.; Kuzmich, A.; Chikalovets, I.; Molchanova, V.; Hua, K.F. Lectin CGL from the Sea Mussel Crenomytilus Grayanus Induces Burkitt’s Lymphoma Cells Death via Interaction with Surface Glycan. Int. J. Biol. Macromol. 2017, 104, 508–514. [Google Scholar] [CrossRef] [PubMed]
- Hasan, I.; Sugawara, S.; Fujii, Y.; Koide, Y.; Terada, D.; Iimura, N.; Fujiwara, T.; Takahashi, K.G.; Kojima, N.; Rajia, S.; et al. Mytilec, a Mussel R-Type Lectin, Interacts with Surface Glycan GB3 on Burkitt’s Lymphoma Cells to Trigger Apoptosis through Multiple Pathways. Mar. Drugs 2015, 13, 7377–7389. [Google Scholar] [CrossRef]
- Hosono, M.; Sugawara, S.; Matsuda, A.; Tatsuta, T.; Koide, Y.; Hasan, I.; Ozeki, Y.; Nitta, K. Binding Profiles and Cytokine-Inducing Effects of Fish Rhamnose-Binding Lectins on Burkitt’s Lymphoma Raji Cells. Fish Physiol. Biochem. 2014, 40, 1559–1572. [Google Scholar] [CrossRef]
- Baba, M.; Ma, B.Y.; Nonaka, M.; Matsuishi, Y.; Hirano, M.; Nakamura, N.; Kawasaki, N.; Kawasaki, N.; Kawasaki, T. Glycosylation-Dependent Interaction of Jacalin with CD45 Induces T Lymphocyte Activation and Th1/Th2 Cytokine Secretion. J. Leukoc. Biol. 2007, 81, 1002–1011. [Google Scholar] [CrossRef]
- Luo, Y.; Liu, X.; Lin, F.; Liao, L.; Deng, Y.; Zeng, L.; Zeng, Q. Cloning of a Novel Lectin from Artocarpus Lingnanensis That Induces Apoptosis in Human B-Lymphoma Cells. Biosci. Biotechnol. Biochem. 2018, 82, 258–267. [Google Scholar] [CrossRef]
- Ohba, H.; Moriwaki, S.; Bakalova, R.; Yasuda, S.; Yamasaki, N. Plant-Derived Abrin-a Induces Apoptosis in Cultured Leukemic Cell Lines by Different Mechanisms. Toxicol. Appl. Pharmacol. 2004, 195, 182–193. [Google Scholar] [CrossRef]
- Queiroz, A.F.S.; Silva, R.A.; Moura, R.M.; Dreyfuss, J.L.; Paredes-Gamero, E.J.; Souza, A.C.S.; Tersariol, I.L.S.; Santos, E.A.; Nader, H.B.; Justo, G.Z.; et al. Growth Inhibitory Activity of a Novel Lectin from Cliona Varians against K562 Human Erythroleukemia Cells. Cancer Chemother. Pharmacol. 2009, 63, 1023–1033. [Google Scholar] [CrossRef] [PubMed]
- Wada, T.; Penninger, J.M. Mitogen-Activated Protein Kinases in Apoptosis Regulation. Oncogene 2004, 23, 2838–2849. [Google Scholar] [CrossRef] [PubMed]
- Zikherman, J.; Parameswaran, R.; Hermiston, M.; Weiss, A. The Structural Wedge Domain of the Receptor-like Tyrosine Phosphatase CD45 Enforces B Cell Tolerance by Regulating Substrate Specificity. J. Immunol. 2013, 190, 2527–2535. [Google Scholar] [CrossRef] [PubMed]
- Giovannone, N.; Antonopoulos, A.; Liang, J.; Sweeney, J.G.; Kudelka, M.R.; King, S.L.; Lee, G.S.; Cummings, R.D.; Dell, A.; Barthel, S.R.; et al. Human B Cell Differentiation Is Characterized by Progressive Remodeling of O-Linked Glycans. Front. Immunol. 2018, 9, 2857. [Google Scholar] [CrossRef]
- Giovannone, N.; Liang, J.; Antonopoulos, A.; Sweeney, J.G.; King, S.L.; Pochebit, S.M.; Bhattacharyya, N.; Lee, G.S.; Dell, A.; Widlund, H.R.; et al. Galectin-9 Suppresses B Cell Receptor Signaling and Is Regulated by I-Branching of N-Glycans. Nat. Commun. 2018, 9, 3287. [Google Scholar] [CrossRef]
- Talab, F.; Allen, J.C.; Thompson, V.; Lin, K.; Slupsky, J.R. LCK Is an Important Mediator of B-Cell Receptor Signaling in Chronic Lymphocytic Leukemia Cells. Mol. Cancer Res. 2013, 11, 541–554. [Google Scholar] [CrossRef]
- Zikherman, J.; Doan, K.; Parameswaran, R.; Raschke, W.; Weiss, A. Quantitative Differences in CD45 Expression Unmask Functions for CD45 in B-Cell Development, Tolerance, and Survival. Proc. Natl. Acad. Sci. USA 2011, 109, E3–E12. [Google Scholar] [CrossRef]
- Bertho, N.; Drénou, B.; Laupeze, B.; Le Berre, C.; Amiot, L.; Grosset, J.-M.; Fardel, O.; Charron, D.; Mooney, N.; Fauchet, R. HLA-DR-Mediated Apoptosis Susceptibility Discriminates Differentiation Stages of Dendritic/Monocytic APC. J. Immunol. 2000, 164, 2379–2385. [Google Scholar] [CrossRef]
- Bertho, N.; Blancheteau, V.M.; Setterblad, N.; Laupeze, B.; Lord, J.M.; Drénou, B.; Amiot, L.; Charron, D.J.; Fauchet, R.; Mooney, N. MHC Class II-Mediated Apoptosis of Mature Dendritic Cells Proceeds by Activation of the Protein Kinase C-Delta Isoenzyme. Int. Immunol. 2002, 14, 935–942. [Google Scholar] [CrossRef]
- Truman, J.-P.; Ericson, M.L.; Choqueux-Séébold, C.J.M.; Charron, D.J.; Mooney, N.A. Lymphocyte Programmed Cell Death Is Mediated via HLA Class II DR. Int. Immunol. 1994, 6, 887–896. [Google Scholar] [CrossRef]
- Nagy, Z.A.; Hubner, B.; Löhning, C.; Rauchenberger, R.; Reiffert, S.; Thomassen-Wolf, E.; Zahn, S.; Leyer, S.; Schier, E.M.; Zahradnik, A.; et al. Fully Human, HLA-DR-Specific Monoclonal Antibodies Efficiently Induce Programmed Death of Malignant Lymphoid Cells. Nat. Med. 2002, 8, 801–807. [Google Scholar] [CrossRef] [PubMed]
- Bertho, N.; Laupèze, B.; Mooney, N.; Le Berre, C.; Charron, D.; Drénou, B.; Fauchet, R. HLA-DR Mediated Cell Death Is Associated with, but Not Induced by TNF-α Secretion in APC. Hum. Immunol. 2001, 62, 106–112. [Google Scholar] [CrossRef] [PubMed]
- Guo, W.; Castaigne, J.-G.; Mooney, N.; Charron, D.; Al-Daccak, R. Signaling through HLA-DR Induces PKCβ-Dependent B Cell Death Outside Rafts. Eur. J. Immunol. 2003, 33, 928–938. [Google Scholar] [CrossRef] [PubMed]
- Sun, W.; Kimura, H.; Hattori, N.; Tanaka, S.; Matsuyama, S.; Shiota, K. Proliferation Related Acidic Leucine-Rich Protein PAL31 Functions as a Caspase-3 Inhibitor. Biochem. Biophys. Res. Commun. 2006, 342, 817–823. [Google Scholar] [CrossRef] [PubMed]
- Sun, W.; Hattori, N.; Mutai, H.; Toyoshima, Y.; Kimura, H.; Tanaka, S.; Shiota, K. PAL31, a Nuclear Protein Required for Progression to the S Phase. Biochem. Biophys. Res. Commun. 2001, 280, 1048–1054. [Google Scholar] [CrossRef] [PubMed]
- Shen, S.-M.; Yu, Y.; Wu, Y.-L.; Cheng, J.-K.; Wang, L.-S.; Chen, G.-Q. Downregulation of ANP32B, a Novel Substrate of Caspase-3, Enhances Caspase-3 Activation and Apoptosis Induction in Myeloid Leukemic Cells. Carcinogenesis 2010, 31, 419–426. [Google Scholar] [CrossRef] [PubMed]
- Ohno, Y.; Koizumi, M.; Nakayama, H.; Watanabe, T.; Hirooka, M.; Tokumoto, Y.; Kuroda, T.; Abe, M.; Fukuda, S.; Higashiyama, S.; et al. Downregulation of ANP32B Exerts Anti-Apoptotic Effects in Hepatocellular Carcinoma. PLoS ONE 2017, 12, e0177343. [Google Scholar] [CrossRef]
- Yang, S.; Zhou, L.; Reilly, P.T.; Shen, S.-M.; He, P.; Zhu, X.-N.; Li, C.-X.; Wang, L.-S.; Mak, T.W.; Chen, G.-Q.; et al. ANP32B Deficiency Impairs Proliferation and Suppresses Tumor Progression by Regulating AKT Phosphorylation. Cell Death Dis. 2016, 7, e2082. [Google Scholar] [CrossRef]
- Munemasa, Y.; Suzuki, T.; Aizawa, K.; Miyamoto, S.; Imai, Y.; Matsumura, T.; Horikoshi, M.; Nagai, R. Promoter Region-Specific Histone Incorporation by the Novel Histone Chaperone ANP32B and DNA-Binding Factor KLF5. Mol. Cell. Biol. 2008, 28, 1171–1181. [Google Scholar] [CrossRef]
- Chemnitz, J.; Pieper, D.; Stich, L.; Schumacher, U.; Balabanov, S.; Spohn, M.; Grundhoff, A.; Steinkasserer, A.; Hauber, J.; Zinser, E. The Acidic Protein Rich in Leucines Anp32b Is an Immunomodulator of Inflammation in Mice. Sci. Rep. 2019, 9, 4853. [Google Scholar] [CrossRef]
- Tochio, N.; Umehara, T.; Munemasa, Y.; Suzuki, T.; Sato, S.; Tsuda, K.; Koshiba, S.; Kigawa, T.; Nagai, R.; Yokoyama, S. Solution Structure of Histone Chaperone ANP32B: Interaction with Core Histones H3-H4 through Its Acidic Concave Domain. J. Mol. Biol. 2010, 401, 97–114. [Google Scholar] [CrossRef] [PubMed]
- Munkley, J.; Elliott, D.J. Hallmarks of Glycosylation in Cancer. Oncotarget 2016, 7, 35478–35489. [Google Scholar] [CrossRef] [PubMed]
- Konozy, E.H.E.; Osman, M.E.M. Plant Lectin: A Promising Future Anti-Tumor Drug. Biochimie 2022, 202, 136–145. [Google Scholar] [CrossRef] [PubMed]
- Mosmann, T. Rapid Colorimetric Assay for Cellular Growth and Survival: Application to Proliferation and Cytotoxicity Assays. J. Immunol. Methods 1983, 65, 55–63. [Google Scholar] [CrossRef] [PubMed]
- Pessotti, D.S.; Andrade-Silva, D.; Serrano, S.M.T.; Zelanis, A. Heterotypic Signaling between Dermal Fibroblasts and Melanoma Cells Induces Phenotypic Plasticity and Proteome Rearrangement in Malignant Cells. Biochim. Biophys. Acta Proteins Proteom. 2020, 1868, 140525. [Google Scholar] [CrossRef] [PubMed]
- Rappsilber, J.; Mann, M.; Ishihama, Y. Protocol for Micro-Purification, Enrichment, Pre-Fractionation and Storage of Peptides for Proteomics Using StageTips. Nat. Protoc. 2007, 2, 1896–1906. [Google Scholar] [CrossRef]
- Distler, U.; Kuharev, J.; Navarro, P.; Levin, Y.; Schild, H.; Tenzer, S. Drift Time-Specific Collision Energies Enable Deep-Coverage Data-Independent Acquisition Proteomics. Nat. Methods 2014, 11, 167–170. [Google Scholar] [CrossRef]
- Pedroso, A.P.; Souza, A.P.; Dornellas, A.P.S.; Oyama, L.M.; Nascimento, C.M.O.; Santos, G.M.S.; Rosa, J.C.; Bertolla, R.P.; Klawitter, J.; Christians, U.; et al. Intrauterine Growth Restriction Programs the Hypothalamus of Adult Male Rats: Integrated Analysis of Proteomic and Metabolomic Data. J. Proteome Res. 2017, 16, 1515–1525. [Google Scholar] [CrossRef]
- Câmara, G.A.; Nishiyama-Jr, M.Y.; Kitano, E.S.; Oliveira, U.C.; da Silva, P.I.; Junqueira-de-Azevedo, I.L.; Tashima, A.K. A Multiomics Approach Unravels New Toxins With Possible In Silico Antimicrobial, Antiviral, and Antitumoral Activities in the Venom of Acanthoscurria Rondoniae. Front. Pharmacol. 2020, 11, 1075. [Google Scholar] [CrossRef]
- Simizo, A.; Kitano, E.S.; Sant’Anna, S.S.; Grego, K.F.; Tanaka-Azevedo, A.M.; Tashima, A.K. Comparative Gender Peptidomics of Bothrops Atrox Venoms: Are There Differences between Them? J. Venom. Anim. Toxins Incl. Trop. Dis. 2020, 26, e20200055. [Google Scholar] [CrossRef]










| (A) | |||
| Gene Name | Protein Name | Accession | Fold-Change |
| HLA-B | HLA class I histocompatibility antigen, B alpha chain | P01889 | −1.02275 |
| IPO7 | Importin-7 | O95373 | −0.77898 |
| HLA-DRA | HLA class II histocompatibility antigen, DR alpha chain | P01903 | −0.71939 |
| eIF3-E | Eukaryotic translation initiation factor 3 subunit E | P60228 | −0.67789 |
| STAT5A | Signal transducer and activator of transcription 5A | P42229 | −0.60567 |
| RPL30 | 60S ribosomal protein L30 | P62888 | −0.58276 |
| SURF4 | Surfeit locus protein 4 | O15260 | −0.55646 |
| eIF3-M | Eukaryotic translation initiation factor 3 subunit M | Q7L2H7 | −0.55029 |
| ARF3 | ADP-ribosylation factor 3 | P61204 | −0.52062 |
| NME1 | Nucleoside diphosphate kinase A | P15531 | −0.51406 |
| (B) | |||
| Gene Name | Protein Name | Accession | Fold-Change |
| MIF | Macrophage migration inhibitory factor | P14174 | 0.491055 |
| IFITM1 | Interferon-induced transmembrane protein 1 | P13164 | 0.61364 |
| IFI30 | Gamma-interferon-inducible lysosomal thiol reductase | P13284 | 0.628365 |
| PDLIM1 | PDZ and LIM domain protein 1 | O00151 | 0.730311 |
| H2AC4 | Histone H2A type 1-B/E | P04908 | 0.790737 |
| HSPA4L | Heat shock 70 kDa protein 4L | O95757 | 0.804528 |
| BANF1 | Barrier-to-autointegration factor | O75531 | 0.845222 |
| H1-2 | Histone H1.2 | P16403 | 0.847602 |
| DENND4C | DENN domain-containing protein 4C | Q5VZ89 | 0.855917 |
| (C) | |||
| Gene Name | Protein Name | Accession | Fold-Change |
| H1-4 | Histone H1.4 | P10412 | −1.94501 |
| GSPT1 | Eukaryotic peptide chain release factor subunit 3a | P15170 | −0.97709 |
| H1-2 | Histone H1.2 | P16403 | −0.71206 |
| SUB1 | Activated RNA polymerase II transcriptional coactivator p15 | P53999 | −0.64848 |
| KRT18 | Keratin, type I cytoskeletal 18 | P05783 | −0.56628 |
| ANP32B | Acidic leucine-rich nuclear phosphoprotein 32 family member B | Q92688 | −0.55258 |
| H2AC11 | Histone H2A type 1 | P0C0S8 | −0.53413 |
| EIF3CL | Eukaryotic translation initiation factor 3 subunit C-like protein | B5ME19 | −0.42143 |
| TPD52L2 | Tumor protein D54 | O43399 | −0.37034 |
| RPL27A | 60S ribosomal protein L27a | P46776 | −0.36698 |
| (D) | |||
| Gene Name | Protein Name | Accession | Fold-Change |
| PSMB2 | Proteasome subunit beta type-2 | P49721 | 0.478164 |
| RAB7A | Ras-related protein Rab-7a | P51149 | 0.485954 |
| NAT10 | RNA cytidine acetyltransferase | Q9H0A0 | 0.547291 |
| EIF3E | Eukaryotic translation initiation factor 3 subunit E | P60228 | 0.582263 |
| NME1 | Nucleoside diphosphate kinase A | P15531 | 0.600471 |
| RAC2 | Ras-related C3 botulinum toxin substrate 2 | P15153 | 0.61141 |
| EIF3M | Eukaryotic translation initiation factor 3 subunit M | Q7L2H7 | 0.616847 |
| COPB1 | Coatomer subunit beta | P53618 | 0.627621 |
| TPD52 | Tumor protein D52 | P55327 | 0.706644 |
| IPO7 | Importin-7 | O95373 | 0.820229 |
Disclaimer/Publisher’s Note: The statements, opinions and data contained in all publications are solely those of the individual author(s) and contributor(s) and not of MDPI and/or the editor(s). MDPI and/or the editor(s) disclaim responsibility for any injury to people or property resulting from any ideas, methods, instructions or products referred to in the content. |
© 2023 by the authors. Licensee MDPI, Basel, Switzerland. This article is an open access article distributed under the terms and conditions of the Creative Commons Attribution (CC BY) license (https://creativecommons.org/licenses/by/4.0/).
Share and Cite
Barboza, B.R.; Thomaz, S.M.d.O.; Junior, A.d.C.; Espreafico, E.M.; Miyamoto, J.G.; Tashima, A.K.; Camacho, M.F.; Zelanis, A.; Roque-Barreira, M.C.; da Silva, T.A. ArtinM Cytotoxicity in B Cells Derived from Non-Hodgkin’s Lymphoma Depends on Syk and Src Family Kinases. Int. J. Mol. Sci. 2023, 24, 1075. https://doi.org/10.3390/ijms24021075
Barboza BR, Thomaz SMdO, Junior AdC, Espreafico EM, Miyamoto JG, Tashima AK, Camacho MF, Zelanis A, Roque-Barreira MC, da Silva TA. ArtinM Cytotoxicity in B Cells Derived from Non-Hodgkin’s Lymphoma Depends on Syk and Src Family Kinases. International Journal of Molecular Sciences. 2023; 24(2):1075. https://doi.org/10.3390/ijms24021075
Chicago/Turabian StyleBarboza, Bruno Rafael, Sandra Maria de Oliveira Thomaz, Airton de Carvalho Junior, Enilza Maria Espreafico, Jackson Gabriel Miyamoto, Alexandre Keiji Tashima, Maurício Frota Camacho, André Zelanis, Maria Cristina Roque-Barreira, and Thiago Aparecido da Silva. 2023. "ArtinM Cytotoxicity in B Cells Derived from Non-Hodgkin’s Lymphoma Depends on Syk and Src Family Kinases" International Journal of Molecular Sciences 24, no. 2: 1075. https://doi.org/10.3390/ijms24021075
APA StyleBarboza, B. R., Thomaz, S. M. d. O., Junior, A. d. C., Espreafico, E. M., Miyamoto, J. G., Tashima, A. K., Camacho, M. F., Zelanis, A., Roque-Barreira, M. C., & da Silva, T. A. (2023). ArtinM Cytotoxicity in B Cells Derived from Non-Hodgkin’s Lymphoma Depends on Syk and Src Family Kinases. International Journal of Molecular Sciences, 24(2), 1075. https://doi.org/10.3390/ijms24021075

