Opioid-Modulated Receptor Localization and Erk1/2 Phosphorylation in Cells Coexpressing μ-Opioid and Nociceptin Receptors
Abstract
1. Introduction
2. Results
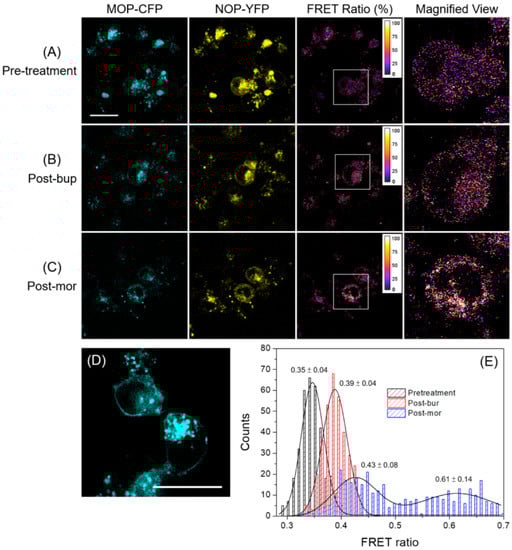
2.1. Fluorescence Resonance Energy Transfer (FRET)
2.2. Single-Particle Tracking (SPT)
2.3. Increased Colocalization of MOP and NOP Receptors on Lipid Rafts after Morphine Treatment
2.4. Coexpressing NOP with MOP Receptor Did Not Compromise the Potency of Opioids on Erk1/2 (p44/p42 MAPK) Activation
3. Discussion
4. Materials and Methods
4.1. Molecular Cloning and Cell Culture
4.2. FRET/SPT Measurements
4.3. Lipid Raft Labeling
4.4. Immunoblotting of Phosphorylated Erk1/2 (p44/p42 MAPK) Isoforms
5. Conclusions
Supplementary Materials
Author Contributions
Funding
Institutional Review Board Statement
Informed Consent Statement
Data Availability Statement
Acknowledgments
Conflicts of Interest
References
- Satoh, M.; Minami, M. Molecular pharmacology of the opioid receptors. Pharmacol. Ther. 1995, 68, 343–364. [Google Scholar] [CrossRef] [PubMed]
- Alexander, S.P.; Benson, H.E.; Faccenda, E.; Pawson, A.J.; Sharman, J.L.; Spedding, M.; Peters, J.A.; Harmar, A.J. The Concise Guide to PHARMACOLOGY 2013/14: G protein-coupled receptors. Br. J. Pharmacol. 2013, 170, 1459–1581. [Google Scholar] [CrossRef] [PubMed]
- Dietis, N.; Rowbotham, D.J.; Lambert, D.G. Opioid receptor subtypes: Fact or artifact? Br. J. Anaesth. 2011, 107, 8–18. [Google Scholar] [CrossRef] [PubMed]
- Berthele, A.; Platzer, S.; Dworzak, D.; Schadrack, J.; Mahal, B.; Buttner, A.; Assmus, H.P.; Wurster, K.; Zieglgansberger, W.; Conrad, B.; et al. [3H]-nociceptin ligand-binding and nociceptin opioid receptor mrna expression in the human brain. Neuroscience 2003, 121, 629–640. [Google Scholar] [CrossRef] [PubMed]
- Hiller, J.M.; Fan, L.Q. Laminar distribution of the multiple opioid receptors in the human cerebral cortex. Neurochem. Res. 1996, 21, 1333–1345. [Google Scholar] [CrossRef] [PubMed]
- Schadrack, J.; Willoch, F.; Platzer, S.; Bartenstein, P.; Mahal, B.; Dworzak, D.; Wester, H.J.; Zieglgansberger, W.; Tolle, T.R. Opioid receptors in the human cerebellum: Evidence from [11C] diprenorphine PET, mRNA expression and autoradiography. Neuroreport 1999, 10, 619–624. [Google Scholar] [CrossRef]
- Mandyam, C.D.; Thakker, D.R.; Standifer, K.M. Mu-opioid-induced desensitization of opioid receptor-like 1 and mu-opioid receptors: Differential intracellular signaling determines receptor sensitivity. J. Pharmacol. Exp. Ther. 2003, 306, 965–972. [Google Scholar] [CrossRef]
- Evans, R.M.; You, H.; Hameed, S.; Altier, C.; Mezghrani, A.; Bourinet, E.; Zamponi, G.W. Heterodimerization of ORL1 and opioid receptors and its consequences for N-type calcium channel regulation. J. Biol. Chem. 2010, 285, 1032–1040. [Google Scholar] [CrossRef]
- Kiguchi, N.; Ding, H.; Ko, M.C. Therapeutic potentials of NOP and MOP receptor coactivation for the treatment of pain and opioid abuse. J. Neurosci. Res. 2022, 100, 191–202. [Google Scholar] [CrossRef]
- Suzuki, K.; Ritchie, K.; Kajikawa, E.; Fujiwara, T.; Kusumi, A. Rapid hop diffusion of a G-protein-coupled receptor in the plasma membrane as revealed by single-molecule techniques. Biophys. J. 2005, 88, 3659–3680. [Google Scholar] [CrossRef]
- Daumas, F.; Destainville, N.; Millot, C.; Lopez, A.; Dean, D.; Salomé, L. Confined Diffusion without Fences of a G-Protein-Coupled Receptor as Revealed by Single Particle Tracking. Biophys. J. 2003, 84, 356–366. [Google Scholar] [CrossRef] [PubMed]
- Metz, M.J.; Pennock, R.L.; Krapf, D.; Hentges, S.T. Temporal dependence of shifts in mu opioid receptor mobility at the cell surface after agonist binding observed by single-particle tracking. Sci. Rep. 2019, 9, 7297. [Google Scholar] [CrossRef] [PubMed]
- Moller, J.; Isbilir, A.; Sungkaworn, T.; Osberg, B.; Karathanasis, C.; Sunkara, V.; Grushevskyi, E.O.; Bock, A.; Annibale, P.; Heilemann, M.; et al. Single-molecule analysis reveals agonist-specific dimer formation of micro-opioid receptors. Nat. Chem. Biol. 2020, 16, 946–954. [Google Scholar] [CrossRef] [PubMed]
- Melkes, B.; Hejnova, L.; Novotny, J. Biased mu-opioid receptor agonists diversely regulate lateral mobility and functional coupling of the receptor to its cognate G proteins. Naunyn Schmiedebergs Arch Pharm. 2016, 389, 1289–1300. [Google Scholar] [CrossRef] [PubMed]
- Vasudevan, L.; Borroto-Escuela, D.O.; Huysentruyt, J.; Fuxe, K.; Saini, D.K.; Stove, C. Heterodimerization of Mu Opioid Receptor Protomer with Dopamine D2 Receptor Modulates Agonist-Induced Internalization of Mu Opioid Receptor. Biomolecules 2019, 9, 368. [Google Scholar] [CrossRef] [PubMed]
- Li, L.Y.; Chang, K.J. The stimulatory effect of opioids on mitogen-activated protein kinase in Chinese hamster ovary cells transfected to express mu-opioid receptors. Mol. Pharm. 1996, 50, 599–602. [Google Scholar]
- Trapaidze, N.; Gomes, I.; Cvejic, S.; Bansinath, M.; Devi, L.A. Opioid receptor endocytosis and activation of MAP kinase pathway. Brain Res. Mol. Brain Res. 2000, 76, 220–228. [Google Scholar] [CrossRef]
- Polakiewicz, R.D.; Schieferl, S.M.; Dorner, L.F.; Kansra, V.; Comb, M.J. A mitogen-activated protein kinase pathway is required for mu-opioid receptor desensitization. J. Biol. Chem. 1998, 273, 12402–12406. [Google Scholar] [CrossRef]
- Sweatt, J.D. Mitogen-activated protein kinases in synaptic plasticity and memory. Curr. Opin. Neurobiol. 2004, 14, 311–317. [Google Scholar] [CrossRef]
- Dupree, P.; Parton, R.G.; Raposo, G.; Kurzchalia, T.V.; Simons, K. Caveolae and sorting in the trans-Golgi network of epithelial cells. EMBO J. 1993, 12, 1597–1605. [Google Scholar] [CrossRef]
- Ostrom, R.S.; Gregorian, C.; Drenan, R.M.; Xiang, Y.; Regan, J.W.; Insel, P.A. Receptor number and caveolar co-localization determine receptor coupling efficiency to adenylyl cyclase. J. Biol. Chem. 2001, 276, 42063–42069. [Google Scholar] [CrossRef] [PubMed]
- Sargiacomo, M.; Sudol, M.; Tang, Z.; Lisanti, M.P. Signal transducing molecules and glycosyl-phosphatidylinositol-linked proteins form a caveolin-rich insoluble complex in MDCK cells. J. Cell Biol. 1993, 122, 789–807. [Google Scholar] [CrossRef]
- Smart, E.J.; Foster, D.C.; Ying, Y.S.; Kamen, B.A.; Anderson, R.G. Protein kinase C activators inhibit receptor-mediated potocytosis by preventing internalization of caveolae. J. Cell Biol. 1994, 124, 307–313. [Google Scholar] [CrossRef]
- Smart, E.J.; Ying, Y.S.; Anderson, R.G. Hormonal regulation of caveolae internalization. J. Cell Biol. 1995, 131, 929–938. [Google Scholar] [CrossRef]
- Feron, O.; Belhassen, L.; Kobzik, L.; Smith, T.W.; Kelly, R.A.; Michel, T. Endothelial nitric oxide synthase targeting to caveolae. Specific interactions with caveolin isoforms in cardiac myocytes and endothelial cells. J. Biol. Chem. 1996, 271, 22810–22814. [Google Scholar] [CrossRef] [PubMed]
- Feron, O.; Smith, T.W.; Michel, T.; Kelly, R.A. Dynamic targeting of the agonist-stimulated m2 muscarinic acetylcholine receptor to caveolae in cardiac myocytes. J. Biol. Chem. 1997, 272, 17744–17748. [Google Scholar] [CrossRef] [PubMed]
- Li, S.; Couet, J.; Lisanti, M.P. Src tyrosine kinases, Galpha subunits, and H-Ras share a common membrane-anchored scaffolding protein, caveolin. Caveolin binding negatively regulates the auto-activation of Src tyrosine kinases. J. Biol. Chem. 1996, 271, 29182–29190. [Google Scholar] [CrossRef] [PubMed]
- Mineo, C.; Ying, Y.S.; Chapline, C.; Jaken, S.; Anderson, R.G. Targeting of protein kinase Calpha to caveolae. J. Cell Biol. 1998, 141, 601–610. [Google Scholar] [CrossRef] [PubMed]
- Razani, B.; Lisanti, M.P. Two distinct caveolin-1 domains mediate the functional interaction of caveolin-1 with protein kinase A. Am. J. Physiol. Cell Physiol. 2001, 281, C1241–C1250. [Google Scholar] [CrossRef]
- Harder, T.; Engelhardt, K.R. Membrane domains in lymphocytes—From lipid rafts to protein scaffolds. Traffic 2004, 5, 265–275. [Google Scholar] [CrossRef]
- Zhao, H.; Loh, H.H.; Law, P.Y. Adenylyl cyclase superactivation induced by long-term treatment with opioid agonist is dependent on receptor localized within lipid rafts and is independent of receptor internalization. Mol. Pharm. 2006, 69, 1421–1432. [Google Scholar] [CrossRef] [PubMed]
- Corbani, M.; Gonindard, C.; Meunier, J.C. Ligand-regulated internalization of the opioid receptor-like 1: A confocal study. Endocrinology 2004, 145, 2876–2885. [Google Scholar] [CrossRef] [PubMed][Green Version]
- Butour, J.L.; Corbani, M.; Meunier, J.C. Agonist-independent localization of the NOP receptor in detergent-resistant membrane rafts. Biochem. Biophys. Res. Commun. 2004, 325, 915–921. [Google Scholar] [CrossRef] [PubMed]
- White, J.M.; Lopatko, O.V. Opioid maintenance: A comparative review of pharmacological strategies. Expert Opin. Pharmacother. 2007, 8, 1–11. [Google Scholar] [CrossRef]
- Lutfy, K.; Eitan, S.; Bryant, C.D.; Yang, Y.C.; Saliminejad, N.; Walwyn, W.; Kieffer, B.L.; Takeshima, H.; Carroll, F.I.; Maidment, N.T.; et al. Buprenorphine-induced antinociception is mediated by mu-opioid receptors and compromised by concomitant activation of opioid receptor-like receptors. J. Neurosci. 2003, 23, 10331–10337. [Google Scholar] [CrossRef]
- Lee, C.W.; Yan, J.Y.; Chiang, Y.C.; Hung, T.W.; Wang, H.L.; Chiou, L.C.; Ho, I.K. Differential pharmacological actions of methadone and buprenorphine in human embryonic kidney 293 cells coexpressing human mu-opioid and opioid receptor-like 1 receptors. Neurochem. Res. 2011, 36, 2008–2021. [Google Scholar] [CrossRef]
- Szöllosi, J.; Nagy, P.; Sebestyén, Z.; Damjanovich, S.; Park, J.W.; Mátyus, L. Applications of fluorescence resonance energy transfer for mapping biological membranes. Rev. Mol. Biotechnol. 2002, 82, 251–266. [Google Scholar] [CrossRef]
- Jares-Erijman, E.A.; Jovin, T.M. Imaging molecular interactions in living cells by FRET microscopy. Curr. Opin. Chem. Biol. 2006, 10, 409–416. [Google Scholar] [CrossRef]
- Saxton, M.J.; Jacobson, K. SINGLE-PARTICLE TRACKING: Applications to Membrane Dynamics. Annu. Rev. Biophys. Biomol. Struct. 1997, 26, 373–399. [Google Scholar] [CrossRef]
- Li, H.; Dou, S.-X.; Liu, Y.-R.; Li, W.; Xie, P.; Wang, W.-C.; Wang, P.-Y. Mapping Intracellular Diffusion Distribution Using Single Quantum Dot Tracking: Compartmentalized Diffusion Defined by Endoplasmic Reticulum. J. Am. Chem. Soc. 2015, 137, 436–444. [Google Scholar] [CrossRef]
- Dupont, A.; Gorelashvili, M.; Schüller, V.; Wehnekamp, F.; Arcizet, D.; Katayama, Y.; Lamb, D.C.; Heinrich, D. Three-dimensional single-particle tracking in live cells: News from the third dimension. New J. Phys. 2013, 15, 075008. [Google Scholar] [CrossRef]
- Pusey, P.N. Brownian Motion Goes Ballistic. Science 2011, 332, 802–803. [Google Scholar] [CrossRef] [PubMed]
- Qian, H.; Sheetz, M.P.; Elson, E.L. Single particle tracking. Analysis of diffusion and flow in two-dimensional systems. Biophys. J. 1991, 60, 910–921. [Google Scholar] [CrossRef] [PubMed]
- Ernst, D.; Köhler, J. Measuring a diffusion coefficient by single-particle tracking: Statistical analysis of experimental mean squared displacement curves. Phys. Chem. Chem. Phys. 2013, 15, 845–849. [Google Scholar] [CrossRef]
- Bird, M.F.; McDonald, J.; Horley, B.; O’Doherty, J.P.; Fraser, B.; Gibson, C.L.; Guerrini, R.; Caló, G.; Lambert, D.G. MOP and NOP receptor interaction: Studies with a dual expression system and bivalent peptide ligands. PLoS ONE 2022, 17, e0260880. [Google Scholar] [CrossRef]
- Kuo, A.; Magiera, J.; Rethwan, N.; Andersson, Å.; Leen Lam, A.; Wyse, B.; Meutermans, W.; Lewis, R.; Smith, M. In vitro profiling of opioid ligands using the cAMP formation inhibition assay and the β-arrestin2 recruitment assay: No two ligands have the same profile. Eur. J. Pharm. 2020, 872, 172947. [Google Scholar] [CrossRef]
- Vilardaga, J.P.; Nikolaev, V.O.; Lorenz, K.; Ferrandon, S.; Zhuang, Z.; Lohse, M.J. Conformational cross-talk between alpha2A-adrenergic and mu-opioid receptors controls cell signaling. Nat. Chem. Biol. 2008, 4, 126–131. [Google Scholar] [CrossRef]
- Zhang, L.; Zhao, H.; Qiu, Y.; Loh, H.H.; Law, P.Y. Src phosphorylation of micro-receptor is responsible for the receptor switching from an inhibitory to a stimulatory signal. J. Biol. Chem. 2009, 284, 1990–2000. [Google Scholar] [CrossRef]
- Ding, Z.; Zajac, J.M. Cholesterol-rich lipid rafts are involved in neuropeptide FF anti-nociceptin/orphanin FQ effect. J. Neurochem. 2016, 136, 778–790. [Google Scholar] [CrossRef]
- Levitt, E.S.; Clark, M.J.; Jenkins, P.M.; Martens, J.R.; Traynor, J.R. Differential effect of membrane cholesterol removal on mu- and delta-opioid receptors: A parallel comparison of acute and chronic signaling to adenylyl cyclase. J. Biol. Chem. 2009, 284, 22108–22122. [Google Scholar] [CrossRef]
- Qiu, Y.; Wang, Y.; Law, P.Y.; Chen, H.Z.; Loh, H.H. Cholesterol regulates micro-opioid receptor-induced beta-arrestin 2 translocation to membrane lipid rafts. Mol. Pharm. 2011, 80, 210–218. [Google Scholar] [CrossRef] [PubMed]
- Zheng, H.; Zou, H.; Liu, X.; Chu, J.; Zhou, Y.; Loh, H.H.; Law, P.Y. Cholesterol level influences opioid signaling in cell models and analgesia in mice and humans. J. Lipid Res. 2012, 53, 1153–1162. [Google Scholar] [CrossRef] [PubMed]
- Ge, X.; Qiu, Y.; Loh, H.H.; Law, P.Y. GRIN1 regulates micro-opioid receptor activities by tethering the receptor and G protein in the lipid raft. J. Biol. Chem. 2009, 284, 36521–36534. [Google Scholar] [CrossRef]
- Wang, H.L.; Hsu, C.Y.; Huang, P.C.; Kuo, Y.L.; Li, A.H.; Yeh, T.H.; Tso, A.S.; Chen, Y.L. Heterodimerization of opioid receptor-like 1 and mu-opioid receptors impairs the potency of micro receptor agonist. J. Neurochem. 2005, 92, 1285–1294. [Google Scholar] [CrossRef] [PubMed]
- Selley, D.E.; Sim, L.J.; Xiao, R.; Liu, Q.; Childers, S.R. mu-Opioid receptor-stimulated guanosine-5’-O-(gamma-thio)-triphosphate binding in rat thalamus and cultured cell lines: Signal transduction mechanisms underlying agonist efficacy. Mol Pharm. 1997, 51, 87–96. [Google Scholar] [CrossRef]
- Grim, T.W.; Acevedo-Canabal, A.; Bohn, L.M. Toward Directing Opioid Receptor Signaling to Refine Opioid Therapeutics. Biol. Psychiatry 2020, 87, 15–21. [Google Scholar] [CrossRef]
- Crilly, S.E.; Ko, W.; Weinberg, Z.Y.; Puthenveedu, M.A. Conformational specificity of opioid receptors is determined by subcellular location irrespective of agonist. Elife 2021, 10, e67478. [Google Scholar] [CrossRef]
- Eichel, K.; von Zastrow, M. Subcellular Organization of GPCR Signaling. Trends Pharm. Sci. 2018, 39, 200–208. [Google Scholar] [CrossRef]
- Mauring, K.; Deich, J.; Rosell, F.I.; McAnaney, T.B.; Moerner, W.E.; Boxer, S.G. Enhancement of the Fluorescence of the Blue Fluorescent Proteins by High Pressure or Low Temperature. J. Phys. Chem. B 2005, 109, 12976–12981. [Google Scholar] [CrossRef]
- Tao, W.; Rubart, M.; Ryan, J.; Xiao, X.; Qiao, C.; Hato, T.; Davidson, M.W.; Dunn, K.W.; Day, R.N. A practical method for monitoring FRET-based biosensors in living animals using two-photon microscopy. Am. J. Physiol. Cell Physiol. 2015, 309, C724–C735. [Google Scholar] [CrossRef]
- Day, R.N.; Tao, W.; Dunn, K.W. A simple approach for measuring FRET in fluorescent biosensors using two-photon microscopy. Nat. Protoc. 2016, 11, 2066–2080. [Google Scholar] [CrossRef] [PubMed]
- Tinevez, J.-Y.; Perry, N.; Schindelin, J.; Hoopes, G.M.; Reynolds, G.D.; Laplantine, E.; Bednarek, S.Y.; Shorte, S.L.; Eliceiri, K.W. TrackMate: An open and extensible platform for single-particle tracking. Methods 2017, 115, 80–90. [Google Scholar] [CrossRef] [PubMed]
- Rosen, M.E.; Grant, C.P.; Dallon, J.C. Mean square displacement for a discrete centroid model of cell motion. PLoS ONE 2021, 16, e0261021. [Google Scholar] [CrossRef] [PubMed]
- Ruthardt, N.; Lamb, D.C.; Bräuchle, C. Single-particle tracking as a quantitative microscopy-based approach to unravel cell entry mechanisms of viruses and pharmaceutical nanoparticles. Mol. Ther. 2011, 19, 1199–1211. [Google Scholar] [CrossRef] [PubMed]
- DeMorrow, S.; Glaser, S.; Francis, H.; Venter, J.; Vaculin, B.; Vaculin, S.; Alpini, G. Opposing actions of endocannabinoids on cholangiocarcinoma growth: Recruitment of Fas and Fas ligand to lipid rafts. J. Biol. Chem. 2007, 282, 13098–13113. [Google Scholar] [CrossRef] [PubMed]




Disclaimer/Publisher’s Note: The statements, opinions and data contained in all publications are solely those of the individual author(s) and contributor(s) and not of MDPI and/or the editor(s). MDPI and/or the editor(s) disclaim responsibility for any injury to people or property resulting from any ideas, methods, instructions or products referred to in the content. |
© 2023 by the authors. Licensee MDPI, Basel, Switzerland. This article is an open access article distributed under the terms and conditions of the Creative Commons Attribution (CC BY) license (https://creativecommons.org/licenses/by/4.0/).
Share and Cite
Zhuo, G.-Y.; Chen, M.-C.; Lin, T.-Y.; Lin, S.-T.; Chen, D.T.-L.; Lee, C.W.-S. Opioid-Modulated Receptor Localization and Erk1/2 Phosphorylation in Cells Coexpressing μ-Opioid and Nociceptin Receptors. Int. J. Mol. Sci. 2023, 24, 1048. https://doi.org/10.3390/ijms24021048
Zhuo G-Y, Chen M-C, Lin T-Y, Lin S-T, Chen DT-L, Lee CW-S. Opioid-Modulated Receptor Localization and Erk1/2 Phosphorylation in Cells Coexpressing μ-Opioid and Nociceptin Receptors. International Journal of Molecular Sciences. 2023; 24(2):1048. https://doi.org/10.3390/ijms24021048
Chicago/Turabian StyleZhuo, Guan-Yu, Ming-Chi Chen, Tzu-Yu Lin, Shih-Ting Lin, Daniel Tzu-Li Chen, and Cynthia Wei-Sheng Lee. 2023. "Opioid-Modulated Receptor Localization and Erk1/2 Phosphorylation in Cells Coexpressing μ-Opioid and Nociceptin Receptors" International Journal of Molecular Sciences 24, no. 2: 1048. https://doi.org/10.3390/ijms24021048
APA StyleZhuo, G.-Y., Chen, M.-C., Lin, T.-Y., Lin, S.-T., Chen, D. T.-L., & Lee, C. W.-S. (2023). Opioid-Modulated Receptor Localization and Erk1/2 Phosphorylation in Cells Coexpressing μ-Opioid and Nociceptin Receptors. International Journal of Molecular Sciences, 24(2), 1048. https://doi.org/10.3390/ijms24021048

