miR-124 and VAMP3 Act Antagonistically in Human Neuroblastoma
Abstract
:1. Introduction
2. Results
2.1. Identification of High miR-124 and Low VAMP3 as Indicative of Poor Survival in NB
2.2. Relationship between miR-124 and VAMP3
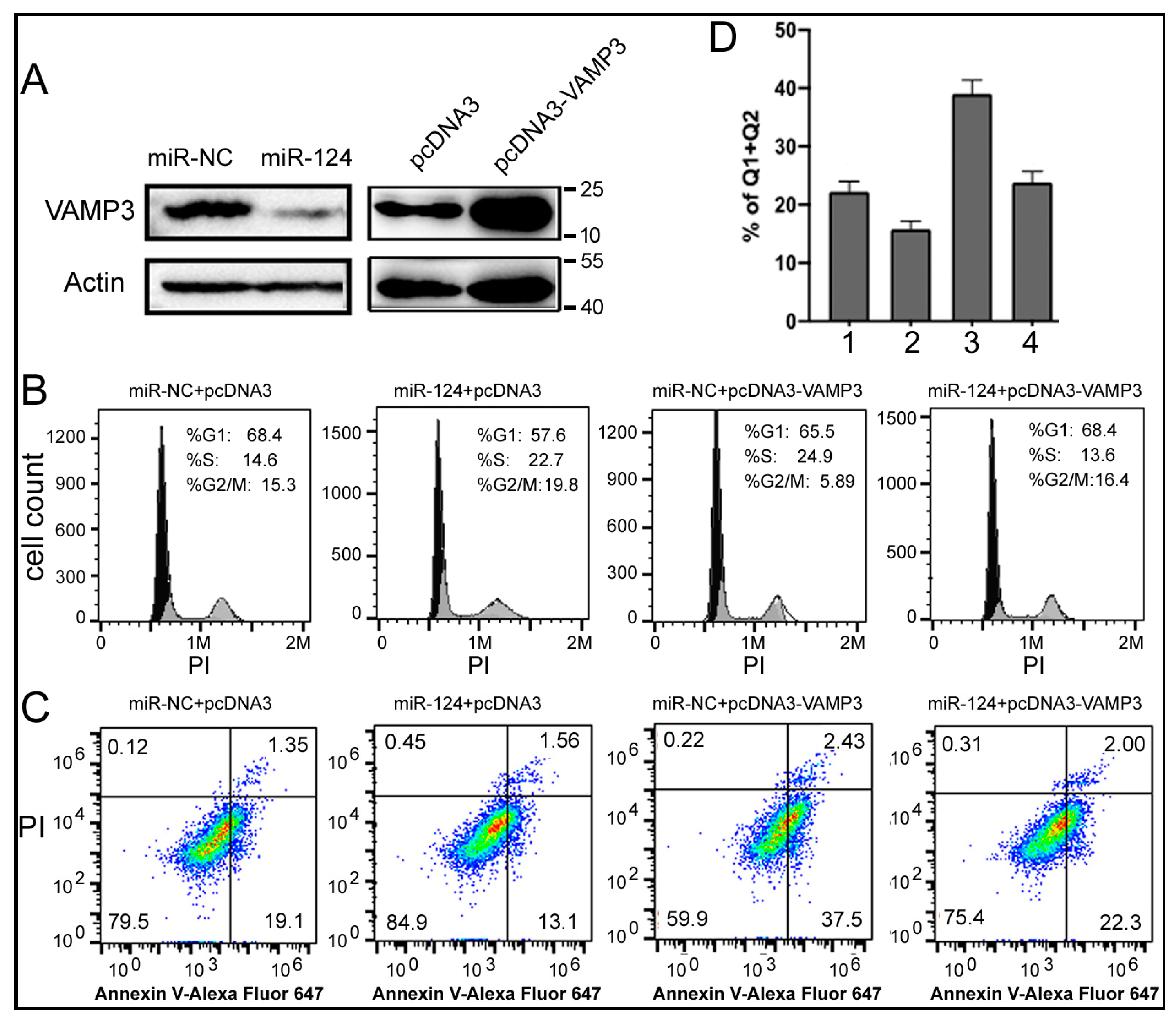
2.3. miR-124 and VAMP3 Expression Regulated the Cell Cycle and Apoptosis in NB Cells
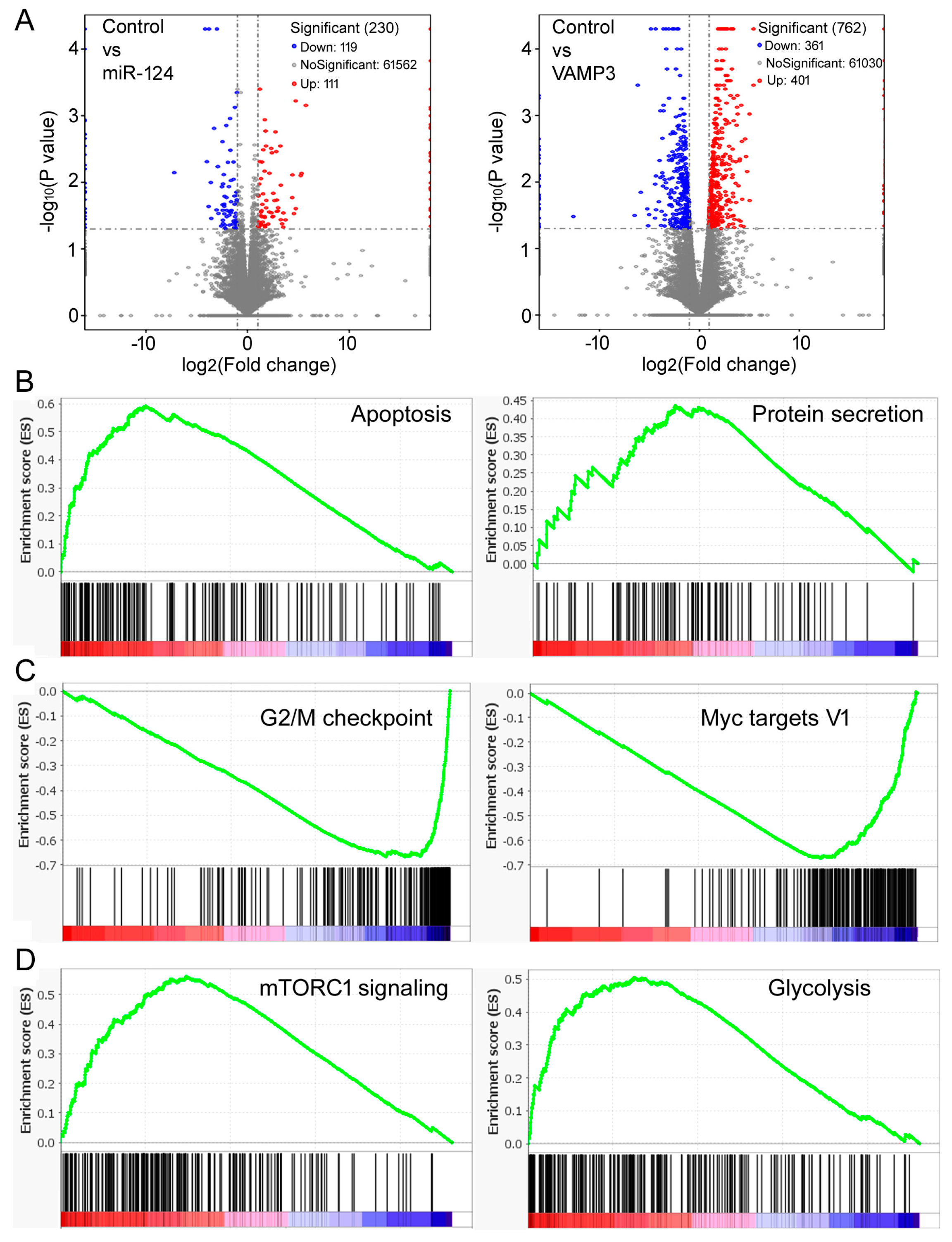
2.4. Transcriptomic Analyses of the Effects of miR-124 and VAMP3
3. Discussion
4. Materials and Methods
4.1. Molecular Cloning
4.2. Cell Culture and Transfection
4.3. RNA Isolation and Real-Time PCR (qPCR) Analyses
4.4. Protein Analyses
4.5. The Cell Cycle and Apoptosis Analyses
4.6. High-Throughput RNA Sequencing (RNA-seq) and Data Analyses
4.7. Bioinformatics and Statistics Analyses
Supplementary Materials
Author Contributions
Funding
Institutional Review Board Statement
Informed Consent Statement
Data Availability Statement
Conflicts of Interest
References
- Monclair, T.; Brodeur, G.M.; Ambros, P.F.; Brisse, H.J.; Cecchetto, G.; Holmes, K.; Kaneko, M.; London, W.B.; Matthay, K.K.; Nuchtern, J.G.; et al. The International Neuroblastoma Risk Group (INRG) Staging System. J. Clin. Oncol. 2009, 27, 298–303. [Google Scholar] [CrossRef] [PubMed]
- Lundberg, K.I.; Treis, D.; Johnsen, J.I. Neuroblastoma heterogeneity, plasticity, and emerging therapies. Curr. Oncol. Rep. 2022, 24, 1053–1062. [Google Scholar] [CrossRef] [PubMed]
- Tonini, G.P.; Capasso, M. Genetic predisposition and chromosome instability in neuroblastoma. Cancer Metastasis Rev. 2020, 39, 275–285. [Google Scholar] [CrossRef] [PubMed]
- Tsubota, S.; Kadomatsu, K. Origin and initiation mechanisms of neuroblastoma. Cell Tissue Res. 2018, 372, 211–221. [Google Scholar] [CrossRef] [PubMed]
- Maris, J.M.; Weiss, M.J.; Guo, C.; Gerbing, R.B.; Stram, D.O.; White, P.S.; Hogarty, M.D.; Sulman, E.P.; Thompson, P.M.; Lukens, J.N.; et al. Loss of heterozygosity at 1p36 independently predicts for disease progression but not decreased overall survival probability in neuroblastoma patients: A Children’s Cancer Group study. J. Clin. Oncol. 2000, 18, 1888–1899. [Google Scholar] [CrossRef]
- Janoueix-Lerosey, I.; Novikov, E.; Monteiro, M.; Gruel, N.; Schleiermacher, G.; Loriod, B.; Nguyen, C.; Delattre, O. Gene expression profiling of 1p35-36 genes in neuroblastoma. Oncogene 2004, 23, 5912–5922. [Google Scholar] [CrossRef]
- Garcia, I.; Mayol, G.; Rodríguez, E.; Suñol, M.; Gershon, T.R.; Ríos, J.; Cheung, N.-K.V.; Kieran, M.W.; George, R.; Perez-Atayde, A.R.; et al. Expression of the neuron-specific protein CHD5 is an independent marker of outcome in neuroblastoma. Mol. Cancer 2010, 9, 277. [Google Scholar] [CrossRef]
- Laut, A.K.; Dorneburg, C.; Fürstberger, A.; Barth, T.F.E.; Kestler, H.A.; Debatin, K.-M.; Beltinger, C. CHD5 inhibits metastasis of neuroblastoma. Oncogene 2022, 41, 622–633. [Google Scholar] [CrossRef]
- Ambros, V. microRNAs and developmental timing. Curr. Opin. Genet. Dev. 2011, 21, 511–517. [Google Scholar] [CrossRef]
- Eichhorn, S.W.; Guo, H.; McGeary, S.E.; Rodriguez-Mias, R.A.; Shin, C.; Baek, D.; Hsu, S.-H.; Ghoshal, K.; Villén, J.; Bartel, D.P. mRNA destabilization is the dominant effect of mammalian microRNAs by the time substantial repression ensues. Mol. Cell 2014, 56, 104–115. [Google Scholar] [CrossRef]
- Bartel, D.P. Metazoan microRNAs. Cell 2018, 173, 20–50. [Google Scholar] [CrossRef]
- Bandiera, S.; Hatem, E.; Lyonnet, S.; Henrion-Caude, A. microRNAs in diseases: From candidate to modifier genes. Clin. Genet. 2010, 77, 306–313. [Google Scholar] [CrossRef]
- Hill, M.; Tran, N. miRNA interplay: Mechanisms and consequences in cancer. Dis. Model Mech. 2021, 14, dmm047662. [Google Scholar] [CrossRef]
- Dragomir, M.P.; Knutsen, E.; Calin, G.A. Classical and noncanonical functions of miRNAs in cancers. Trends Genet. 2022, 38, 379–394. [Google Scholar] [CrossRef] [PubMed]
- Xu, J.; Zheng, Y.; Wang, L.; Liu, Y.; Wang, X.; Li, Y.; Chi, G. miR-124: A promising therapeutic target for central nervous system jnjuries and diseases. Cell Mol. Neurobiol. 2022, 42, 2031–2053. [Google Scholar] [CrossRef]
- Jia, X.; Wang, X.; Guo, X.; Ji, J.; Lou, G.; Zhao, J.; Zhou, W.; Guo, M.; Zhang, M.; Li, C.; et al. microRNA-124: An emerging therapeutic target in cancer. Cancer Med. 2019, 8, 5638–5650. [Google Scholar] [CrossRef] [PubMed]
- Huang, T.-C.; Chang, H.-Y.; Chen, C.-Y.; Wu, P.-Y.; Lee, H.; Liao, Y.-F.; Hsu, W.-M.; Huang, H.-C.; Juan, H.-F. Silencing of miR-124 induces neuroblastoma SK-N-SH cell differentiation, cell cycle arrest and apoptosis through promoting AHR. FEBS Lett. 2011, 585, 3582–3586. [Google Scholar] [CrossRef]
- Kosti, A.; Du, L.; Shivram, H.; Qiao, M.; Burns, S.; Garcia, J.G.; Pertsemlidis, A.; Iyer, V.R.; Kokovay, E.; Penalva, L.O. ELF4 Is a target of miR-124 and promotes neuroblastoma proliferation and undifferentiated state. Mol. Cancer Res. 2020, 18, 68–78. [Google Scholar] [CrossRef] [PubMed]
- Samaraweera, L.; Grandinetti, K.B.; Huang, R.; Spengler, B.; Ross, R. microRNAs define distinct human neuroblastoma cell phenotypes and regulate their differentiation and tumorigenicity. BMC Cancer 2014, 14, 309. [Google Scholar] [CrossRef] [PubMed]
- Sharif, S.; Ghahremani, M.H.; Soleimani, M. Induction of morphological and functional differentiation of human neuroblastoma cells by miR-124. J. Biosci. 2017, 42, 555–563. [Google Scholar] [CrossRef]
- Nolan, J.C.; Salvucci, M.; Carberry, S.; Barat, A.; Segura, M.F.; Fenn, J.; Prehn, J.H.M.; Stallings, R.L.; Piskareva, O. A context-dependent role for miR-124-3p on cell phenotype, viability and chemosensitivity in neuroblastoma in vitro. Front. Cell Dev. Biol. 2020, 8, 559553. [Google Scholar] [CrossRef] [PubMed]
- McMahon, H.T.; Ushkaryov, Y.A.; Edelmann, L.; Link, E.; Binz, T.; Niemann, H.; Jahn, R.; Südhof, T.C. Cellubrevin is a ubiquitous tetanus-toxin substrate homologous to a putative synaptic vesicle fusion protein. Nature 1993, 364, 346–349. [Google Scholar] [CrossRef] [PubMed]
- Daro, E.; van der Sluijs, P.; Galli, T.; Mellman, I. Rab4 and cellubrevin define different early endosome populations on the pathway of transferrin receptor recycling. Proc. Natl. Acad. Sci. USA 1996, 93, 9559–9564. [Google Scholar] [CrossRef]
- Hackam, D.J.; Rotstein, O.D.; Sjolin, C.; Schreiber, A.D.; Trimble, W.S.; Grinstein, S. v-SNARE-dependent secretion is required for phagocytosis. Proc. Natl. Acad. Sci. USA 1998, 95, 11691–11696. [Google Scholar] [CrossRef] [PubMed]
- Bajno, L.; Peng, X.-R.; Schreiber, A.D.; Moore, H.-P.; Trimble, W.S.; Grinstein, S. Focal exocytosis of VAMP3-containing vesicles at sites of phagosome formation. J. Cell Biol. 2000, 149, 697–706. [Google Scholar] [CrossRef] [PubMed]
- Schwenk, R.W.; Angin, Y.; Steinbusch, L.K.M.; Dirkx, E.; Hoebers, N.; Coumans, W.A.; Bonen, A.; Broers, J.L.V.; van Eys, G.J.J.M.; Glatz, J.F.C.; et al. Overexpression of vesicle-associated membrane protein (VAMP) 3, but not VAMP2, protects glucose transporter (GLUT) 4 protein translocation in an in vitro model of cardiac insulin resistance. J. Biol. Chem. 2012, 287, 37530–37539. [Google Scholar] [CrossRef] [PubMed]
- Riggs, K.A.; Hasan, N.; Humphrey, D.; Raleigh, C.; Nevitt, C.; Corbin, D.; Hu, C. Regulation of integrin endocytic recycling and chemotactic cell migration by syntaxin 6 and VAMP3 interaction. J. Cell Sci. 2012, 125, 3827–3839. [Google Scholar] [CrossRef]
- Clancy, J.W.; Sedgwick, A.; Rosse, C.; Muralidharan-Chari, V.; Raposo, G.; Method, M.; Chavrier, P.; D’souza-Schorey, C. Regulated delivery of molecular cargo to invasive tumour-derived microvesicles. Nat. Commun. 2015, 6, 6919. [Google Scholar] [CrossRef]
- Meng, J.; Wang, J.; Buddenkotte, J.; Buhl, T.; Steinhoff, M. Role of SNAREs in atopic dermatitis-related cytokine secretion and skin-nerve communication. J. Investig. Dermatol. 2019, 139, 2324–2333. [Google Scholar] [CrossRef]
- Hou, M.; Ma, J.; Ma, J. Study on the expression profile of autophagy-related genes in colon adenocarcinoma. Comput. Math. Methods Med. 2022, 2022, 7525048. [Google Scholar] [CrossRef]
- Yan, C.; Liu, Q.; Jia, R. Construction and validation of a prognostic risk model for triple-negative breast cancer based on autophagy-related genes. Front. Oncol. 2022, 12, 829045. [Google Scholar] [CrossRef] [PubMed]
- Akintade, D.D.; Chaudhuri, B. Human VAMP3 suppresses or negatively regulates Bax induced apoptosis in Yeast. Biomedicines 2021, 9, 95. [Google Scholar] [CrossRef] [PubMed]
- Yang, C.; Mora, S.; Ryder, J.W.; Coker, K.J.; Hansen, P.; Allen, L.-A.; Pessin, J.E. VAMP3 null mice display normal constitutive, insulin- and exercise-regulated vesicle trafficking. Mol. Cell Biol. 2001, 21, 1573–1580. [Google Scholar] [CrossRef] [PubMed]
- Chen, Y.; Sun, J.X.; Chen, W.K.; Wu, G.C.; Wang, Y.Q.; Zhu, K.Y.; Wang, J. miR-124/VAMP3 is a novel therapeutic target for mitigation of surgical trauma-induced microglial activation. Signal Transduct. Target Ther. 2019, 4, 27. [Google Scholar] [CrossRef] [PubMed]
- Kocak, H.; Ackermann, S.; Hero, B.; Kahlert, Y.; Oberthuer, A.; Juraeva, D.; Roels, F.; Theissen, J.; Westermann, F.; Deubzer, H.; et al. Hox-C9 activates the intrinsic pathway of apoptosis and is associated with spontaneous regression in neuroblastoma. Cell Death Dis. 2013, 4, e586. [Google Scholar] [CrossRef]
- Valentijn, L.J.; Koppen, A.; van Asperen, R.; Root, H.A.; Haneveld, F.; Versteeg, R. Inhibition of a new differentiation pathway in neuroblastoma by copy number defects of N-myc, Cdc42, and nm23 genes. Cancer Res. 2005, 65, 3136–3145. [Google Scholar] [CrossRef]
- Lee, S.; Craig, B.T.; Romain, C.V.; Qiao, J.; Chung, D.H. Silencing of CDC42 inhibits neuroblastoma cell proliferation and transformation. Cancer Lett. 2014, 355, 210–216. [Google Scholar] [CrossRef]
- Subramanian, A.; Tamayo, P.; Mootha, V.K.; Mukherjee, S.; Ebert, B.L.; Gillette, M.A.; Paulovich, A.; Pomeroy, S.L.; Golub, T.R.; Lander, E.S.; et al. Gene set enrichment analysis: A knowledge-based approach for interpreting genome-wide expression profiles. Proc. Natl. Acad. Sci. USA 2005, 102, 15545–15550. [Google Scholar] [CrossRef]
- Molenaar, J.J.; Koster, J.; Zwijnenburg, D.A.; Van Sluis, P.; Valentijn, L.J.; Van Der Ploeg, I.; Hamdi, M.; Van Nes, J.; Westerman, B.A.; Van Arkel, J.; et al. Sequencing of neuroblastoma identifies chromothripsis and defects in neuritogenesis genes. Nature 2012, 483, 589–593. [Google Scholar] [CrossRef] [PubMed]
- SEQC/MAQC-III Consortium. A comprehensive assessment of RNA-seq accuracy, reproducibility and information content by the Sequencing Quality Control Consortium. Nat. Biotechnol. 2014, 32, 903–914. [Google Scholar] [CrossRef]
- Zeng, Y.; Yi, R.; Cullen, B.R. microRNAs and small interfering RNAs can inhibit mRNA expression by similar mechanisms. Proc. Natl. Acad. Sci. USA 2003, 100, 9779–9784. [Google Scholar] [CrossRef] [PubMed]
- Li, P.; Chen, Y.; Juma, C.A.; Yang, C.; Huang, J.; Zhang, X.; Zeng, Y. Differential inhibition of target gene expression by human microRNAs. Cells 2019, 8, 791. [Google Scholar] [CrossRef] [PubMed]
- Zhang, X.; Li, P.; Lin, J.; Huang, H.; Yin, B.; Zeng, Y. The insertion in the double-stranded RNA binding domain of human Drosha is important for its function. Biochim. Biophys. Acta 2017, 1860, 1179–1188. [Google Scholar] [CrossRef] [PubMed]





| Genes | GSE62564 (249 vs. 249) | GSE45547 (238 vs. 238) | GSE16476 (44 vs. 44) | |||
|---|---|---|---|---|---|---|
| OS | EFS | OS | EFS | OS | EFS | |
| CHD5 | 3.80 × 10−24 | 8.70 × 10−22 | 3.50 × 10−20 | 1.50 × 10−18 | 2.10 × 10−6 | 9.40 × 10−6 |
| CDC42 | 1.50 × 10−4 | 0.013 | 8.40 × 10−4 | 0.036 | 6.70 × 10−6 | 2.50 × 10−6 |
| FBXO6 | 1.30 × 10−6 | 2.50 × 10−4 | 0.023 | 0.36 | 0.87 | 0.44 |
| MAD2L2 | 9.60 × 10−4 | 4.10 × 10−3 | 0.054 | 0.20 | 0.054 | 0.21 |
| VAMP3 | 3.60 × 10−8 | 4.40 × 10−5 | 2.20 × 10−7 | 2.40 × 10−5 | 0.038 | 0.012 |
| MYCN | high, 6.9 × 10−3 | 0.06 | high, 0.0031 | high, 0.010 | 0.054 | high, 0.018 |
| ELF4 | 0.19 | 0.89 | 1 | 0.46 | 0.15 | high, 0.018 |
| Parameter | Univariable | COX | ||||
|---|---|---|---|---|---|---|
| HR | 95% CI | p | HR | 95% CI | p | |
| Age | 1 | 1.00–1.00 | <0.001 | 1 | 1.00–1.00 | <0.001 |
| High risk | 21.01 | 11.70–37.74 | <0.001 | 6.89 | 3.33–14.26 | <0.001 |
| NB stage | 1.76 | 1.49–2.07 | <0.001 | 1.39 | 1.06–1.81 | 0.017 |
| ALK | 1.55 | 1.37–1.75 | <0.001 | 1.14 | 0.99–1.31 | 0.052 |
| LIN28B | 1.75 | 1.45–2.10 | <0.001 | 1.15 | 0.92–1.45 | 0.227 |
| MYCN | 1.53 | 1.40–1.67 | <0.001 | 1.2 | 0.93–1.55 | 0.165 |
| VAMP3 | 0.37 | 0.28–0.48 | <0.001 | 1.53 | 0.97–2.43 | 0.069 |
| miR-124 | 1.35 | 1.12–1.63 | 0.001 | 1.37 | 1.13–1.65 | 0.001 |
| Gene Sets | Size | ES | NES | p-val | FDR |
|---|---|---|---|---|---|
| GSE62564: high VAMP3 | |||||
| APOPTOSIS | 161 | 0.59 | 1.80 | 0.000 | 0.107 |
| PROTEIN_SECRETION | 96 | 0.44 | 1.79 | 0.033 | 0.065 |
| COMPLEMENT | 200 | 0.63 | 1.72 | 0.000 | 0.104 |
| IL2_STAT5_SIGNALING | 199 | 0.60 | 1.68 | 0.006 | 0.127 |
| APICAL_JUNCTION | 200 | 0.52 | 1.66 | 0.006 | 0.127 |
| HEME_METABOLISM | 200 | 0.43 | 1.64 | 0.014 | 0.133 |
| PI3K_AKT_MTOR_SIGNALING | 104 | 0.40 | 1.62 | 0.025 | 0.133 |
| UV_RESPONSE_DN | 144 | 0.52 | 1.62 | 0.025 | 0.133 |
| P53_PATHWAY | 200 | 0.50 | 1.60 | 0.022 | 0.121 |
| MYOGENESIS | 200 | 0.54 | 1.59 | 0.050 | 0.118 |
| GSE62564: low VAMP3 | |||||
| MYC_TARGETS_V1 | 200 | −0.67 | −1.72 | 0.016 | 0.092 |
| MYC_TARGETS_V2 | 58 | −0.70 | −1.70 | 0.016 | 0.055 |
| E2F_TARGETS | 200 | −0.72 | −1.62 | 0.038 | 0.090 |
| G2M_CHECKPOINT | 200 | −0.67 | −1.59 | 0.065 | 0.084 |
| Gene Sets | Size | ES | NES | p-val | FDR |
|---|---|---|---|---|---|
| GSE62564: high miR-124 | |||||
| CHOLESTEROL_HOMEOSTASIS | 74 | 0.64 | 1.93 | 0.000 | 0.014 |
| MTORC1_SIGNALING | 200 | 0.56 | 1.91 | 0.016 | 0.015 |
| GLYCOLYSIS | 200 | 0.50 | 1.89 | 0.000 | 0.012 |
| EPITHELIAL_MESENCHYMAL_TRANSITION | 200 | 0.72 | 1.81 | 0.000 | 0.034 |
| HYPOXIA | 200 | 0.56 | 1.77 | 0.006 | 0.043 |
| ESTROGEN_RESPONSE_LATE | 200 | 0.55 | 1.77 | 0.000 | 0.036 |
| UV_RESPONSE_UP | 158 | 0.46 | 1.74 | 0.006 | 0.041 |
| P53_PATHWAY | 200 | 0.57 | 1.77 | 0.020 | 0.044 |
| ANGIOGENESIS | 36 | 0.70 | 1.69 | 0.028 | 0.058 |
| ADIPOGENESIS | 199 | 0.46 | 1.68 | 0.021 | 0.057 |
| Gene Sets | Size | ES | NES | p-val | FDR |
|---|---|---|---|---|---|
| GSE45547: high VAMP3 | |||||
| PROTEIN_SECRETION | 91 | 0.65 | 2.07 | 0.000 | 0.019 |
| APOPTOSIS | 155 | 0.50 | 1.82 | 0.010 | 0.163 |
| UV_RESPONSE_DN | 133 | 0.51 | 1.82 | 0.010 | 0.114 |
| COMPLEMENT | 193 | 0.51 | 1.78 | 0.013 | 0.113 |
| HEDGEHOG_SIGNALING | 35 | 0.51 | 1.72 | 0.004 | 0.139 |
| TNFA_SIGNALING_VIA_NFKB | 187 | 0.58 | 1.72 | 0.050 | 0.116 |
| PI3K_AKT_MTOR_SIGNALING | 101 | 0.43 | 1.68 | 0.010 | 0.132 |
| KRAS_SIGNALING_UP | 190 | 0.44 | 1.64 | 0.025 | 0.155 |
| INTERFERON_GAMMA_RESPONSE | 190 | 0.56 | 1.58 | 0.111 | 0.204 |
| HEME_METABOLISM | 183 | 0.37 | 1.57 | 0.006 | 0.184 |
| GSE45547: low VAMP3 | |||||
| MYC_TARGETS_V2 | 51 | −0.74 | −2.03 | 0.000 | 0.005 |
| G2M_CHECKPOINT | 178 | −0.54 | −1.58 | 0.102 | 0.173 |
| MYC_TARGETS_V1 | 179 | −0.51 | −1.46 | 0.123 | 0.213 |
| E2F_TARGETS | 179 | −0.55 | −1.45 | 0.166 | 0.166 |
Disclaimer/Publisher’s Note: The statements, opinions and data contained in all publications are solely those of the individual author(s) and contributor(s) and not of MDPI and/or the editor(s). MDPI and/or the editor(s) disclaim responsibility for any injury to people or property resulting from any ideas, methods, instructions or products referred to in the content. |
© 2023 by the authors. Licensee MDPI, Basel, Switzerland. This article is an open access article distributed under the terms and conditions of the Creative Commons Attribution (CC BY) license (https://creativecommons.org/licenses/by/4.0/).
Share and Cite
Zhang, X.; Yang, C.; Meng, Z.; Zhong, H.; Hou, X.; Wang, F.; Lu, Y.; Guo, J.; Zeng, Y. miR-124 and VAMP3 Act Antagonistically in Human Neuroblastoma. Int. J. Mol. Sci. 2023, 24, 14877. https://doi.org/10.3390/ijms241914877
Zhang X, Yang C, Meng Z, Zhong H, Hou X, Wang F, Lu Y, Guo J, Zeng Y. miR-124 and VAMP3 Act Antagonistically in Human Neuroblastoma. International Journal of Molecular Sciences. 2023; 24(19):14877. https://doi.org/10.3390/ijms241914877
Chicago/Turabian StyleZhang, Xiaoxiao, Chengyong Yang, Zhen Meng, Huanhuan Zhong, Xutian Hou, Fenfen Wang, Yiping Lu, Jingjing Guo, and Yan Zeng. 2023. "miR-124 and VAMP3 Act Antagonistically in Human Neuroblastoma" International Journal of Molecular Sciences 24, no. 19: 14877. https://doi.org/10.3390/ijms241914877
APA StyleZhang, X., Yang, C., Meng, Z., Zhong, H., Hou, X., Wang, F., Lu, Y., Guo, J., & Zeng, Y. (2023). miR-124 and VAMP3 Act Antagonistically in Human Neuroblastoma. International Journal of Molecular Sciences, 24(19), 14877. https://doi.org/10.3390/ijms241914877

