Altered Mitochondrial Function and Accelerated Aging Phenotype in Neural Stem Cells Derived from Dnm1l Knockout Embryonic Stem Cells
Abstract
:1. Introduction
2. Results
2.1. Differentiation of Dnm1l−/− ESCs to NSCs In Vitro
2.2. Characterization of Dnm1l−/− NSCs
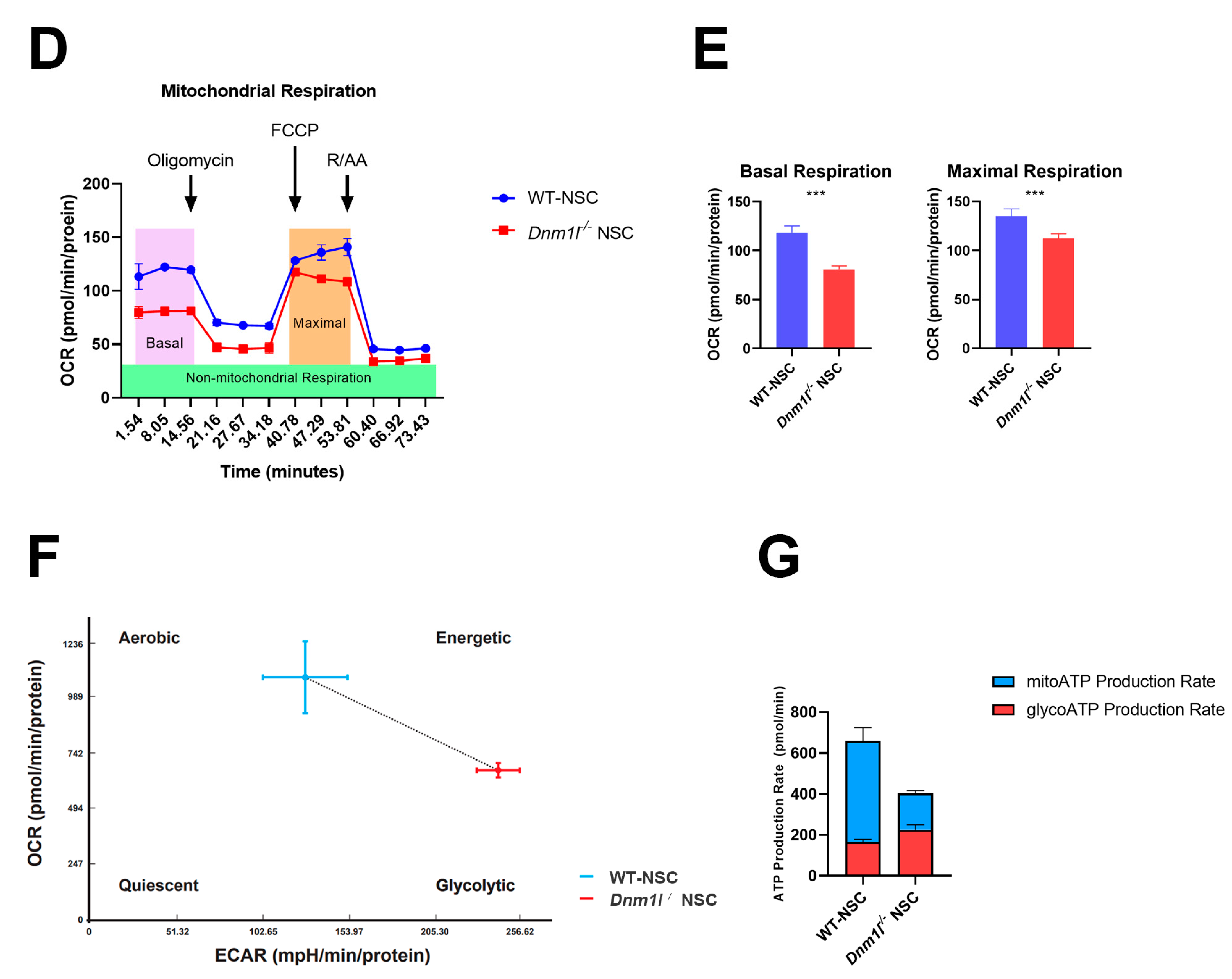
2.3. Comparison of Mitochondrial Morphology and Energy Metabolism between Dnm1l−/− NSCs and Wild-Type ESC-Derived NSCs (WT-NSCs)
2.4. Impaired Self-Renewal and Accelerated Cellular Aging in Dnm1l−/− NSCs
3. Discussion
4. Materials and Methods
4.1. Mouse ESC Culture
4.2. NSC Differentiation and Culture
4.3. OCR Analysis
4.4. ATP Production Rate Assay
4.5. Immunocytochemistry
4.6. RNA Isolation and RT-qPCR
4.7. Proliferation Rate Assay
4.8. Transmission Electron Microscopy (TEM)
4.9. Statistical Analysis
Author Contributions
Funding
Institutional Review Board Statement
Informed Consent Statement
Data Availability Statement
Conflicts of Interest
References
- Chan, D.C. Mitochondria: Dynamic organelles in disease, aging, and development. Cell 2006, 125, 1241–1252. [Google Scholar] [CrossRef] [PubMed]
- Nunnari, J.; Suomalainen, A. Mitochondria: In sickness and in health. Cell 2012, 148, 1145–1159. [Google Scholar] [CrossRef] [PubMed]
- Martinez-Vicente, M. Neuronal Mitophagy in Neurodegenerative Diseases. Front. Mol. Neurosci. 2017, 10, 64. [Google Scholar] [CrossRef]
- Chakrabarti, R.; Higgs, H.N. Revolutionary view of two ways to split a mitochondrion. Nature 2021, 593, 346–347. [Google Scholar] [CrossRef]
- Twig, G.; Elorza, A.; Molina, A.J.; Mohamed, H.; Wikstrom, J.D.; Walzer, G.; Stiles, L.; Haigh, S.E.; Katz, S.; Las, G.; et al. Fission and selective fusion govern mitochondrial segregation and elimination by autophagy. EMBO J. 2008, 27, 433–446. [Google Scholar] [CrossRef]
- Burman, J.L.; Pickles, S.; Wang, C.; Sekine, S.; Vargas, J.N.S.; Zhang, Z.; Youle, A.M.; Nezich, C.L.; Wu, X.; Hammer, J.A.; et al. Mitochondrial fission facilitates the selective mitophagy of protein aggregates. J. Cell Biol. 2017, 216, 3231–3247. [Google Scholar] [CrossRef]
- Seo, B.J.; Yoon, S.H.; Do, J.T. Mitochondrial Dynamics in Stem Cells and Differentiation. Int. J. Mol. Sci. 2018, 19, 3893. [Google Scholar] [CrossRef]
- Wai, T.; Langer, T. Mitochondrial Dynamics and Metabolic Regulation. Trends Endocrinol. Metab. 2016, 27, 105–117. [Google Scholar] [CrossRef]
- Tilokani, L.; Nagashima, S.; Paupe, V.; Prudent, J. Mitochondrial dynamics: Overview of molecular mechanisms. Essays Biochem. 2018, 62, 341–360. [Google Scholar] [CrossRef]
- Smirnova, E.; Griparic, L.; Shurland, D.L.; van der Bliek, A.M. Dynamin-related protein Drp1 is required for mitochondrial division in mammalian cells. Mol. Biol. Cell 2001, 12, 2245–2256. [Google Scholar] [CrossRef]
- Fröhlich, C.; Grabiger, S.; Schwefel, D.; Faelber, K.; Rosenbaum, E.; Mears, J.; Rocks, O.; Daumke, O. Structural insights into oligomerization and mitochondrial remodelling of dynamin 1-like protein. EMBO J. 2013, 32, 1280–1292. [Google Scholar] [CrossRef]
- Ishihara, N.; Nomura, M.; Jofuku, A.; Kato, H.; Suzuki, S.O.; Masuda, K.; Otera, H.; Nakanishi, Y.; Nonaka, I.; Goto, Y.; et al. Mitochondrial fission factor Drp1 is essential for embryonic development and synapse formation in mice. Nat. Cell Biol. 2009, 11, 958–966. [Google Scholar] [CrossRef] [PubMed]
- Wakabayashi, J.; Zhang, Z.; Wakabayashi, N.; Tamura, Y.; Fukaya, M.; Kensler, T.W.; Iijima, M.; Sesaki, H. The dynamin-related GTPase Drp1 is required for embryonic and brain development in mice. J. Cell Biol. 2009, 186, 805–816. [Google Scholar] [CrossRef] [PubMed]
- Kageyama, Y.; Hoshijima, M.; Seo, K.; Bedja, D.; Sysa-Shah, P.; Andrabi, S.A.; Chen, W.; Höke, A.; Dawson, V.L.; Dawson, T.M.; et al. Parkin-independent mitophagy requires Drp1 and maintains the integrity of mammalian heart and brain. EMBO J. 2014, 33, 2798–2813. [Google Scholar] [CrossRef]
- Seo, B.J.; Choi, J.; La, H.; Habib, O.; Choi, Y.; Hong, K.; Do, J.T. Role of mitochondrial fission-related genes in mitochondrial morphology and energy metabolism in mouse embryonic stem cells. Redox Biol. 2020, 36, 101599. [Google Scholar] [CrossRef] [PubMed]
- Kleele, T.; Rey, T.; Winter, J.; Zaganelli, S.; Mahecic, D.; Perreten Lambert, H.; Ruberto, F.P.; Nemir, M.; Wai, T.; Pedrazzini, T.; et al. Distinct fission signatures predict mitochondrial degradation or biogenesis. Nature 2021, 593, 435–439. [Google Scholar] [CrossRef] [PubMed]
- Stoll, E.A.; Makin, R.; Sweet, I.R.; Trevelyan, A.J.; Miwa, S.; Horner, P.J.; Turnbull, D.M. Neural Stem Cells in the Adult Subventricular Zone Oxidize Fatty Acids to Produce Energy and Support Neurogenic Activity. Stem Cells 2015, 33, 2306–2319. [Google Scholar] [CrossRef]
- Homem, C.C.F.; Steinmann, V.; Burkard, T.R.; Jais, A.; Esterbauer, H.; Knoblich, J.A. Ecdysone and mediator change energy metabolism to terminate proliferation in Drosophila neural stem cells. Cell 2014, 158, 874–888. [Google Scholar] [CrossRef]
- Agostini, M.; Annicchiarico-Petruzzelli, M.; Melino, G.; Rufini, A. Metabolic pathways regulated by TAp73 in response to oxidative stress. Oncotarget 2016, 7, 29881–29900. [Google Scholar] [CrossRef]
- Llorens-Bobadilla, E.; Zhao, S.; Baser, A.; Saiz-Castro, G.; Zwadlo, K.; Martin-Villalba, A. Single-Cell Transcriptomics Reveals a Population of Dormant Neural Stem Cells that Become Activated upon Brain Injury. Cell Stem Cell 2015, 17, 329–340. [Google Scholar] [CrossRef]
- Shin, J.; Berg, D.A.; Zhu, Y.; Shin, J.Y.; Song, J.; Bonaguidi, M.A.; Enikolopov, G.; Nauen, D.W.; Christian, K.M.; Ming, G.L.; et al. Single-Cell RNA-Seq with Waterfall Reveals Molecular Cascades underlying Adult Neurogenesis. Cell Stem Cell 2015, 17, 360–372. [Google Scholar] [CrossRef] [PubMed]
- Khacho, M.; Clark, A.; Svoboda, D.S.; Azzi, J.; MacLaurin, J.G.; Meghaizel, C.; Sesaki, H.; Lagace, D.C.; Germain, M.; Harper, M.E.; et al. Mitochondrial Dynamics Impacts Stem Cell Identity and Fate Decisions by Regulating a Nuclear Transcriptional Program. Cell Stem Cell 2016, 19, 232–247. [Google Scholar] [CrossRef] [PubMed]
- Khacho, M.; Harris, R.; Slack, R.S. Mitochondria as central regulators of neural stem cell fate and cognitive function. Nat. Rev. Neurosci. 2019, 20, 34–48. [Google Scholar] [CrossRef] [PubMed]
- Beckervordersandforth, R.; Ebert, B.; Schäffner, I.; Moss, J.; Fiebig, C.; Shin, J.; Moore, D.L.; Ghosh, L.; Trinchero, M.F.; Stockburger, C.; et al. Role of Mitochondrial Metabolism in the Control of Early Lineage Progression and Aging Phenotypes in Adult Hippocampal Neurogenesis. Neuron 2017, 93, 1518. [Google Scholar] [CrossRef]
- Norat, P.; Soldozy, S.; Sokolowski, J.D.; Gorick, C.M.; Kumar, J.S.; Chae, Y.; Yağmurlu, K.; Prada, F.; Walker, M.; Levitt, M.R.; et al. Mitochondrial dysfunction in neurological disorders: Exploring mitochondrial transplantation. NPJ Regen. Med. 2020, 5, 22. [Google Scholar] [CrossRef]
- Hong, Y.J.; Do, J.T. Neural Lineage Differentiation From Pluripotent Stem Cells to Mimic Human Brain Tissues. Front. Bioeng. Biotechnol. 2019, 7, 400. [Google Scholar] [CrossRef]
- Conti, L.; Pollard, S.M.; Gorba, T.; Reitano, E.; Toselli, M.; Biella, G.; Sun, Y.; Sanzone, S.; Ying, Q.L.; Cattaneo, E.; et al. Niche-independent symmetrical self-renewal of a mammalian tissue stem cell. PLoS Biol. 2005, 3, e283. [Google Scholar] [CrossRef]
- Choi, H.W.; Hong, Y.J.; Kim, J.S.; Song, H.; Cho, S.G.; Bae, H.; Kim, C.; Byun, S.J.; Do, J.T. In vivo differentiation of induced pluripotent stem cells into neural stem cells by chimera formation. PLoS ONE 2017, 12, e0170735. [Google Scholar] [CrossRef]
- Osellame, L.D.; Singh, A.P.; Stroud, D.A.; Palmer, C.S.; Stojanovski, D.; Ramachandran, R.; Ryan, M.T. Cooperative and independent roles of the Drp1 adaptors Mff, MiD49 and MiD51 in mitochondrial fission. J. Cell Sci. 2016, 129, 2170–2181. [Google Scholar] [CrossRef]
- Liesa, M.; Shirihai, O.S. Mitochondrial dynamics in the regulation of nutrient utilization and energy expenditure. Cell Metab. 2013, 17, 491–506. [Google Scholar] [CrossRef]
- Chen, H.; McCaffery, J.M.; Chan, D.C. Mitochondrial fusion protects against neurodegeneration in the cerebellum. Cell 2007, 130, 548–562. [Google Scholar] [CrossRef]
- Itoh, K.; Nakamura, K.; Iijima, M.; Sesaki, H. Mitochondrial dynamics in neurodegeneration. Trends Cell Biol. 2013, 23, 64–71. [Google Scholar] [CrossRef] [PubMed]
- Nolden, K.A.; Egner, J.M.; Collier, J.J.; Russell, O.M.; Alston, C.L.; Harwig, M.C.; Widlansky, M.E.; Sasorith, S.; Barbosa, I.A.; Douglas, A.G.; et al. Novel DNM1L variants impair mitochondrial dynamics through divergent mechanisms. Life Sci. Alliance 2022, 5, e202101284. [Google Scholar] [CrossRef] [PubMed]
- Wei, Y.; Qian, M. Case Report: A Novel de novo Mutation in DNM1L Presenting With Developmental Delay, Ataxia, and Peripheral Neuropathy. Front. Pediatr. 2021, 9, 604105. [Google Scholar] [CrossRef]
- Waterham, H.R.; Koster, J.; van Roermund, C.W.; Mooyer, P.A.; Wanders, R.J.; Leonard, J.V. A lethal defect of mitochondrial and peroxisomal fission. N. Engl. J. Med. 2007, 356, 1736–1741. [Google Scholar] [CrossRef]
- Lenaers, G.; Hamel, C.; Delettre, C.; Amati-Bonneau, P.; Procaccio, V.; Bonneau, D.; Reynier, P.; Milea, D. Dominant optic atrophy. Orphanet J. Rare Dis. 2012, 7, 46. [Google Scholar] [CrossRef] [PubMed]
- Bossy-Wetzel, E.; Petrilli, A.; Knott, A.B. Mutant huntingtin and mitochondrial dysfunction. Trends Neurosci. 2008, 31, 609–616. [Google Scholar] [CrossRef] [PubMed]
- Wang, J.; Huang, Y.; Cai, J.; Ke, Q.; Xiao, J.; Huang, W.; Li, H.; Qiu, Y.; Wang, Y.; Zhang, B.; et al. A Nestin-Cyclin-Dependent Kinase 5-Dynamin-Related Protein 1 Axis Regulates Neural Stem/Progenitor Cell Stemness via a Metabolic Shift. Stem Cells 2018, 36, 589–601. [Google Scholar] [CrossRef]
- Uddin, M.N.; Nishio, N.; Ito, S.; Suzuki, H.; Isobe, K. Autophagic activity in thymus and liver during aging. Age 2012, 34, 75–85. [Google Scholar] [CrossRef]
- Hansen, M.; Rubinsztein, D.C.; Walker, D.W. Autophagy as a promoter of longevity: Insights from model organisms. Nat. Rev. Mol. Cell Biol. 2018, 19, 579–593. [Google Scholar] [CrossRef]
- Zhang, C.S.; Lin, S.C. AMPK Promotes Autophagy by Facilitating Mitochondrial Fission. Cell Metab. 2016, 23, 399–401. [Google Scholar] [CrossRef] [PubMed]
- Toyama, E.Q.; Herzig, S.; Courchet, J.; Lewis, T.L., Jr.; Losón, O.C.; Hellberg, K.; Young, N.P.; Chen, H.; Polleux, F.; Chan, D.C.; et al. Metabolism. AMP-activated protein kinase mediates mitochondrial fission in response to energy stress. Science 2016, 351, 275–281. [Google Scholar] [CrossRef] [PubMed]
- Palikaras, K.; Lionaki, E.; Tavernarakis, N. Coordination of mitophagy and mitochondrial biogenesis during ageing in C. elegans. Nature 2015, 521, 525–528. [Google Scholar] [CrossRef] [PubMed]
- Sun, N.; Yun, J.; Liu, J.; Malide, D.; Liu, C.; Rovira, I.I.; Holmström, K.M.; Fergusson, M.M.; Yoo, Y.H.; Combs, C.A.; et al. Measuring In Vivo Mitophagy. Mol. Cell 2015, 60, 685–696. [Google Scholar] [CrossRef]
- Choi, H.W.; Kim, J.S.; Choi, S.; Hong, Y.J.; Kim, M.J.; Seo, H.G.; Do, J.T. Neural stem cells differentiated from iPS cells spontaneously regain pluripotency. Stem Cells 2014, 32, 2596–2604. [Google Scholar] [CrossRef]
- Han, M.J.; Lee, W.J.; Choi, J.; Hong, Y.J.; Uhm, S.J.; Choi, Y.; Do, J.T. Inhibition of neural stem cell aging through the transient induction of reprogramming factors. J. Comp. Neurol. 2021, 529, 595–604. [Google Scholar] [CrossRef]






| Gene | Forward (5′ to 3′) | Reverse (5′ to 3′) |
|---|---|---|
| Sox2 | GCG GAG TGG AAA CTT TTG TCC | CGG GAA GCG TGT ACT TAT CCT T |
| Pax6 | CAG GTA TCC AAC GGT TGT G | GCT TAC AAC TTC TGG AGT CG |
| Nestin | AGA ACT CTC GCT TGC AGA C | GAG AAG GAT GTT GGG CTG A |
| Tuj1 | GCT CAC GCA GCA GAT GTT CG | GGA TGT CAC ACA CGG CTA CC |
| MMP13 | TGA TGA AAC CTG GAC AAG CA | GGT CCT TGG AGT GAT CCA GA |
| IL-1R1 | GTG CTA CTG GGG CTC ATT TGT | GGA GTA AGA GGA CAC TTG CGA AT |
| CD68 | GAA ATG TCA CAG TTC ACA CCA G | GGA TCT TGG ACT AGT AGC AGT G |
| CHOP | CCA CCA CAC CTG AAA GCA GAA | AGG TGA AAG GCA GGG ACT CA |
| IRE1 | TTG AGA GAG CTT TTA CCA GCA G | ACC AGG ACC TGA CGG ATG T |
| BiP | TTC AGC CAA TTA TCA GCA AAC TCT | TTT TCT GAT GTA TCC TCT TCA CCA GT |
| β-galactosidase | GCA CGG CAT CTA TAA TGT CAC C | GTA TCG GAA TGG CTG TCC ATC |
| P16 | CGC AGG TTC TTG GTC ACT GT | TGT TCA CGA AAG CCA GAG CG |
| P21 | CCT GGT GAT GTC CGA CCT G | CCA TGA GCG CAT CGC AAT C |
| P53 | GTC ACA GCA CAT GAC GGA GG | TCT TCC AGA TGC TCG GGA TAC |
| β-actin | CGC CAT GGA TGA CGA TAT CG | CGA AGC CGG CTT TGC ACA TG |
Disclaimer/Publisher’s Note: The statements, opinions and data contained in all publications are solely those of the individual author(s) and contributor(s) and not of MDPI and/or the editor(s). MDPI and/or the editor(s) disclaim responsibility for any injury to people or property resulting from any ideas, methods, instructions or products referred to in the content. |
© 2023 by the authors. Licensee MDPI, Basel, Switzerland. This article is an open access article distributed under the terms and conditions of the Creative Commons Attribution (CC BY) license (https://creativecommons.org/licenses/by/4.0/).
Share and Cite
Na, S.-B.; Seo, B.-J.; Hong, T.-K.; Oh, S.-Y.; Hong, Y.-J.; Song, J.-H.; Uhm, S.-J.; Hong, K.; Do, J.-T. Altered Mitochondrial Function and Accelerated Aging Phenotype in Neural Stem Cells Derived from Dnm1l Knockout Embryonic Stem Cells. Int. J. Mol. Sci. 2023, 24, 14291. https://doi.org/10.3390/ijms241814291
Na S-B, Seo B-J, Hong T-K, Oh S-Y, Hong Y-J, Song J-H, Uhm S-J, Hong K, Do J-T. Altered Mitochondrial Function and Accelerated Aging Phenotype in Neural Stem Cells Derived from Dnm1l Knockout Embryonic Stem Cells. International Journal of Molecular Sciences. 2023; 24(18):14291. https://doi.org/10.3390/ijms241814291
Chicago/Turabian StyleNa, Seung-Bin, Bong-Jong Seo, Tae-Kyung Hong, Seung-Yeon Oh, Yean-Ju Hong, Jae-Hoon Song, Sang-Jun Uhm, Kwonho Hong, and Jeong-Tae Do. 2023. "Altered Mitochondrial Function and Accelerated Aging Phenotype in Neural Stem Cells Derived from Dnm1l Knockout Embryonic Stem Cells" International Journal of Molecular Sciences 24, no. 18: 14291. https://doi.org/10.3390/ijms241814291
APA StyleNa, S.-B., Seo, B.-J., Hong, T.-K., Oh, S.-Y., Hong, Y.-J., Song, J.-H., Uhm, S.-J., Hong, K., & Do, J.-T. (2023). Altered Mitochondrial Function and Accelerated Aging Phenotype in Neural Stem Cells Derived from Dnm1l Knockout Embryonic Stem Cells. International Journal of Molecular Sciences, 24(18), 14291. https://doi.org/10.3390/ijms241814291

