miR-383-5p Regulates Preadipocyte Proliferation and Differentiation by Targeting RAD51AP1
Abstract
:1. Introduction
2. Results
2.1. miR-383-5p_1 Is Associated with Adipose Development
2.2. Analysis of Differentially Expressed Genes
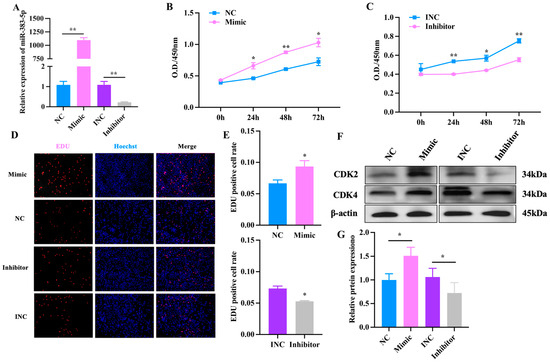
2.3. miR-383-5p Promotes Rabbit Preadipocyte Proliferation
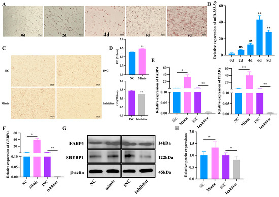
2.4. miR-383-5p Promotes Rabbit Preadipocyte Differentiation
2.5. Effects of miR-383-5p on Rabbit Preadipocytes Treated with Palmitic Acid
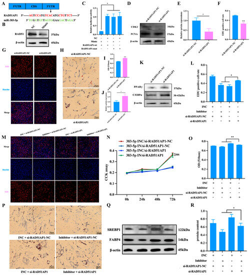
2.6. miR-383-5p Regulates the Proliferation and Differentiation of Rabbit Preadipocytes by Targeting RAD51AP1
3. Discussion
4. Materials and Methods
4.1. Ethics Statement
4.2. Animals and Cell Collection
4.3. Bioinformatic Analysis of Sequencing Data
4.4. Establish the Hypertrophic Cell Model
4.5. RNA Extraction and Quantitative Real-Time PCR (qRT-PCR)
4.6. Cell Culture and Induced Differentiation
4.7. Transfection
4.8. Measurement of Triglycerides and Cholesterol
4.9. Western Blotting
4.10. Cell Counting Kit 8 (CCK-8) Assay
4.11. EDU Proliferation Assay
4.12. Oil Red O Staining
4.13. Dual-Luciferase Reporter Assay
4.14. Statistical Analysis
5. Conclusions
Supplementary Materials
Author Contributions
Funding
Institutional Review Board Statement
Data Availability Statement
Conflicts of Interest
References
- Lavie, C.J.; Alpert, M.A.; Arena, R.; Mehra, M.R.; Milani, R.V.; Ventura, H.O. Impact of obesity and the obesity paradox on prevalence and prognosis in heart failure. JACC Heart Fail. 2013, 1, 93–102. [Google Scholar] [CrossRef] [PubMed]
- Johnson, A.M.; Loftus, E.V. Obesity in inflammatory bowel disease: A review of its role in the pathogenesis, natural history, and treatment of IBD. Saudi J. Gastroenterol. 2021, 27, 183–190. [Google Scholar] [CrossRef] [PubMed]
- Chade, A.R.; Hall, J.E. Role of the Renal Microcirculation in Progression of Chronic Kidney Injury in Obesity. Am. J. Nephrol. 2016, 44, 354–367. [Google Scholar] [CrossRef] [PubMed]
- Dettoni, R.; Bahamondes, C.; Yevenes, C.; Cespedes, C.; Espinosa, J. The effect of obesity on chronic diseases in USA: A flexible copula approach. Sci. Rep. 2023, 13, 1831. [Google Scholar] [CrossRef]
- Stabouli, S.; Erdine, S.; Suurorg, L.; Jankauskienė, A.; Lurbe, E. Obesity and Eating Disorders in Children and Adolescents: The Bidirectional Link. Nutrients 2021, 13, 4321. [Google Scholar] [CrossRef]
- Marcelin, G.; Silveira AL, M.; Martins, L.B.; Ferreira, A.V.; Clément, K. Deciphering the cellular interplays underlying obesity-induced adipose tissue fibrosis. J. Clin. Investig. 2019, 129, 4032–4040. [Google Scholar] [CrossRef]
- Rouault, C.; Marcelin, G.; Adriouch, S.; Rose, C.; Genser, L.; Ambrosini, M.; Bichet, J.C.; Zhang, Y.; Marquet, F.; Aron-Wisnewsky, J.; et al. Senescence-associated β-galactosidase in subcutaneous adipose tissue associates with altered glycaemic status and truncal fat in severe obesity. Diabetologia 2021, 64, 240–254. [Google Scholar] [CrossRef]
- Rosqvist, F.; Iggman, D.; Kullberg, J.; Cedernaes, J.; Johansson, H.E.; Larsson, A.; Johansson, L.; Ahlström, H.; Arner, P.; Dahlman, I.; et al. Overfeeding polyunsaturated and saturated fat causes distinct effects on liver and visceral fat accumulation in humans. Diabetes 2014, 63, 2356–2368. [Google Scholar] [CrossRef]
- Liu, B.X.; Sun, W.; Kong, X.Q. Perirenal Fat: A Unique Fat Pad and Potential Target for Cardiovascular Disease. Angiology 2019, 70, 584–593. [Google Scholar] [CrossRef]
- Chen, L.; Heikkinen, L.; Wang, C.; Yang, Y.; Sun, H.; Wong, G. Trends in the development of miRNA bioinformatics tools. Brief. Bioinform. 2019, 20, 1836–1852. [Google Scholar] [CrossRef]
- Hill, M.; Tran, N. miRNA interplay: Mechanisms and consequences in cancer. Dis. Model. Mech. 2021, 14, dmm047662. [Google Scholar] [CrossRef] [PubMed]
- Zhong, H.; Chen, K.; Feng, M.; Shao, W.; Wu, J.; Chen, K.; Liang, T.; Liu, C. Genipin alleviates high-fat diet-induced hyperlipidemia and hepatic lipid accumulation in mice via miR-142a-5p/SREBP-1c axis. FEBS J. 2018, 285, 501–517. [Google Scholar] [CrossRef] [PubMed]
- Xu, L.; Li, Y.; Yin, L.; Qi, Y.; Sun, H.; Sun, P.; Xu, M.; Tang, Z.; Peng, J. miR-125a-5p ameliorates hepatic glycolipid metabolism disorder in type 2 diabetes mellitus through targeting of STAT3. Theranostics 2018, 8, 5593–5609. [Google Scholar] [CrossRef] [PubMed]
- Ni, Y.; Xu, Z.; Li, C.; Zhu, Y.; Liu, R.; Zhang, F.; Chang, H.; Li, M.; Sheng, L.; Li, Z.; et al. Therapeutic inhibition of miR-802 protects against obesity through AMPK-mediated regulation of hepatic lipid metabolism. Theranostics 2021, 11, 1079–1099. [Google Scholar] [CrossRef]
- Voruganti, V.S. Precision Nutrition: Recent Advances in Obesity. Physiology 2023, 38, 42–50. [Google Scholar] [CrossRef]
- Liu, Y.; Yu, H.; Zeng, B.; Gou, X.; Gou, X.; Ren, K.; Yuan, F. miR-383-5p serves as a tumor suppressor in bladder cancer by suppressing PI3K/AKT signaling pathway. Cancer Biomark. 2023, 37, 121–131. [Google Scholar] [CrossRef]
- Hu, Y.; Ma, Y.; Liu, J.; Cai, Y.; Zhang, M.; Fang, X. LINC01128 expedites cervical cancer progression by regulating miR-383-5p/SFN axis. BMC Cancer 2019, 19, 1157. [Google Scholar] [CrossRef]
- Li, Y.; Wang, H.; Chen, L.; Wei, K.; Liu, Y.; Han, Y.; Xia, X. Circ_0003611 regulates apoptosis and oxidative stress injury of Alzheimer’s disease via miR-383-5p/KIF1B axis. Metab. Brain Dis. 2022, 37, 2915–2924. [Google Scholar] [CrossRef]
- Dastmalchi, N.; Azarbarzin, S.; Safaralizadeh, R.; Khojasteh, S.M.B.; Shadbad, M.A.; Amini, M.; Baghbanzadeh, A.; Asl, E.R.; Baghbani, E.; Lotfinejad, P.; et al. The combined therapy of miR-383-5p restoration and paclitaxel for treating MDA-MB-231 breast cancer. Med. Oncol. 2021, 39, 9. [Google Scholar] [CrossRef]
- Wei, C.; Gao, J.J. Downregulated miR-383-5p contributes to the proliferation and migration of gastric cancer cells and is associated with poor prognosis. PeerJ 2019, 7, e7882. [Google Scholar] [CrossRef]
- Wang, J.; Zhou, Y.; Fei, X.; Chen, X.; Chen, Y. Biostatistics mining associated method identifies AKR1B10 enhancing hepatocellular carcinoma cell growth and degenerated by miR-383-5p. Sci. Rep. 2018, 8, 11094. [Google Scholar] [CrossRef]
- Ahmed, N.; Ahmed, N.; Pezacki, J.P. miR-383 Regulates Hepatic Lipid Homeostasis and Response to Dengue Virus Infection. ACS Infect. Dis. 2022, 8, 928–941. [Google Scholar] [CrossRef] [PubMed]
- Wang, J.; Wang, M.; Shao, J.; Liu, Z.; Fu, C.; Chen, G.; Zhao, K.; Li, H.; Sun, W.; Jia, X.; et al. Combined analysis of differentially expressed lncRNAs and miRNAs in liver tissues of high-fat fed rabbits by transcriptome sequencing. Front. Genet. 2022, 13, 1000574. [Google Scholar] [CrossRef] [PubMed]
- Wang, J.; Shao, J.; Li, Y.; Elzo, M.A.; Jia, X.; Lai, S. Genome-wide identification and characterization of perirenal adipose tissue microRNAs in rabbits fed a high-fat diet. Biosci. Rep. 2021, 41, BSR20204297. [Google Scholar] [CrossRef] [PubMed]
- Murawska-Ciałowicz, E. Adipose tissue-morphological and biochemical characteristic of different depots. Postepy Hig. Med. Dosw. 2017, 71, 466–484. [Google Scholar] [CrossRef]
- White, U.; Ravussin, E. Dynamics of adipose tissue turnover in human metabolic health and disease. Diabetologia 2019, 62, 17–23. [Google Scholar] [CrossRef]
- Tsiloulis, T.; Watt, M.J. Exercise and the Regulation of Adipose Tissue Metabolism. Prog. Mol. Biol. Transl. Sci. 2015, 135, 175–201. [Google Scholar]
- Ahmed, B.; Sultana, R.; Greene, M.W. Adipose tissue and insulin resistance in obese. Biomed. Pharmacother. 2021, 137, 111315. [Google Scholar] [CrossRef]
- Shao, J.; Pan, T.; Wang, J.; Tang, T.; Li, Y.; Jia, X.; Lai, S. MiR-208b Regulates Rabbit Preadipocyte Proliferation and Differentiation. Genes 2021, 12, 890. [Google Scholar] [CrossRef]
- Lefterova, M.I.; Lazar, M.A. New developments in adipogenesis. Trends Endocrinol. Metab. 2009, 20, 107–114. [Google Scholar] [CrossRef]
- Della-Fera, M.A.; Qian, H.; Baile, C.A. Adipocyte apoptosis in the regulation of body fat mass by leptin. Diabetes Obes. Metab. 2001, 3, 299–310. [Google Scholar] [CrossRef] [PubMed]
- Schaefer, I.M.; Hemming, M.L.; Lundberg, M.Z.; Serrata, M.P.; Goldaracena, I.; Liu, N.; Yin, P.; Paulo, J.A.; Gygi, S.P.; George, S.; et al. Concurrent inhibition of CDK2 adds to the anti-tumour activity of CDK4/6 inhibition in GIST. Br. J. Cancer 2022, 127, 2072–2085. [Google Scholar] [CrossRef] [PubMed]
- Arora, M.; Moser, J.; Hoffman, T.E.; Watts, L.P.; Watts, L.P.; Min, M.; Musteanu, M.; Rong, Y.; Ryland, C., III; Nangia, V.; et al. Rapid adaptation to CDK2 inhibition exposes intrinsic cell-cycle plasticity. Cell 2023, 186, 2628–2643. [Google Scholar] [CrossRef] [PubMed]
- Goel, S.; Bergholz, J.S.; Zhao, J.J. Targeting CDK4 and CDK6 in cancer. Nat. Rev. Cancer 2022, 22, 356–372. [Google Scholar] [CrossRef]
- Luo, M.; Wang, L.; Xiao, C.; Zhou, M.; Li, M.; Li, H. miR136 regulates proliferation and differentiation of small tail han sheep preadipocytes. Adipocyte 2023, 12, 2173966. [Google Scholar] [CrossRef]
- Iyengar, N.M.; Gucalp, A.; Dannenberg, A.J.; Hudis, C.A. Obesity and Cancer Mechanisms: Tumor Microenvironment and Inflammation. J. Clin. Oncol. 2016, 34, 4270–4276. [Google Scholar] [CrossRef]
- Spalding, K.L.; Arner, E.; Westermark, P.O.; Bernard, S.; Buchholz, B.A.; Bergmann, O.; Blomqvist, L.; Hoffstedt, J.; Näslund, E.; Britton, T.; et al. Dynamics of fat cell turnover in humans. Nature 2008, 453, 783–787. [Google Scholar] [CrossRef]
- Caslin, H.L.; Cottam, M.A.; Piñon, J.M.; Boney, L.Y.; Hasty, A.H. Weight cycling induces innate immune memory in adipose tissue macrophages. Front. Immunol. 2022, 13, 984859. [Google Scholar] [CrossRef]
- Palomer, X.; Pizarro-Delgado, J.; Barroso, E.; Vázquez-Carrera, M. Palmitic and Oleic Acid: The Yin and Yang of Fatty Acids in Type 2 Diabetes Mellitus. Trends Endocrinol. Metab. 2018, 29, 178–190. [Google Scholar] [CrossRef]
- Choi, S.H.; Park, S.K.; Johnson, B.J.; Chung, K.Y.; Choi, C.W.; Kim, K.H.; Kim, W.Y.; Smith, B. AMPKα, C/EBPβ, CPT1β, GPR43, PPARγ, and SCD Gene Expression in Single- and Co-cultured Bovine Satellite Cells and Intramuscular Preadipocytes Treated with Palmitic, Stearic, Oleic, and Linoleic Acid. Asian-Australas J. Anim. Sci. 2015, 28, 411–419. [Google Scholar] [CrossRef]
- John, C.M.; Arockiasamy, S. Inhibition of palmitic acid induced adipogenesis by natural polyphenols in 3T3-L1 adipocytes. Vitro Cell. Dev. Biol. Anim. 2022, 58, 396–407. [Google Scholar] [CrossRef]
- Zhang, Y.; Wu, X.; Liang, C.; Bao, P.; Ding, X.; Chu, M.; Jia, C.; Guo, X.; Yan, P. MicroRNA-200a regulates adipocyte differentiation in the domestic yak Bos grunniens. Gene 2018, 650, 41–48. [Google Scholar] [CrossRef] [PubMed]
- Xiao, F.; Sun, G.; Zhu, H.; Guo, Y.; Xu, F.; Hu, G.; Huang, K.; Guo, H. CNIH4: A novel biomarker connected with poor prognosis and cell proliferation in patients with lower-grade glioma. Am. J. Cancer Res. 2023, 13, 2135–2154. [Google Scholar]
- Sun, J.; Chen, J.; Wang, Z.; Deng, Y.; Liu, L.; Liu, X. Expression of NUF2 in breast cancer and its clinical significance. Nan Fang Yi Ke Da Xue Xue Bao 2019, 39, 591–597. [Google Scholar] [PubMed]
- Bridges, A.E.; Ramachandran, S.; Tamizhmani, K.; Parwal, U.; Lester, A.; Rajpurohit, P.; Morera, D.S.; Hasanali, S.L.; Arjunan, P.; Jedeja, R.N.; et al. RAD51AP1 Loss Attenuates Colorectal Cancer Stem Cell Renewal and Sensitizes to Chemotherapy. Mol. Cancer Res. 2021, 19, 1486–1497. [Google Scholar] [CrossRef] [PubMed]
- Zhao, H.; Gao, Y.; Chen, Q.; Li, J.; Ren, M.; Zhao, X.; Yue, W. RAD51AP1 promotes progression of ovarian cancer via TGF-β/Smad signalling pathway. J. Cell. Mol. Med. 2021, 25, 1927–1938. [Google Scholar] [CrossRef]
- Hu, Y.Y.; Ma, C.C.; Ai, K.X. Knockdown of RAD51AP1 suppressed cell proliferation and invasion in esophageal squamous cell carcinoma. Discov. Oncol. 2022, 13, 101. [Google Scholar] [CrossRef]
- Ishikura, S.; Nagai, M.; Tsunoda, T.; Nishi, K.; Tanaka, Y.; Koyanagi, M.; Shirasawa, S. The transcriptional regulator Zfat is essential for maintenance and differentiation of the adipocytes. J. Cell. Biochem. 2021, 122, 626–638. [Google Scholar] [CrossRef]
- Dou, J.; Puttabyatappa, M.; Padmanabhan, V.; Bakulski, K.M. Developmental programming: Adipose depot-specific transcriptional regulation by prenatal testosterone excess in a sheep model of PCOS. Mol. Cell. Endocrinol. 2021, 523, 111137. [Google Scholar] [CrossRef]
- Luo, G.; Hu, S.; Lai, T.; Wang, J.; Wang, L.; Lai, S. MiR-9-5p promotes rabbit preadipocyte differentiation by suppressing leptin gene expression. Lipids Health Dis. 2020, 19, 126. [Google Scholar] [CrossRef]






Disclaimer/Publisher’s Note: The statements, opinions and data contained in all publications are solely those of the individual author(s) and contributor(s) and not of MDPI and/or the editor(s). MDPI and/or the editor(s) disclaim responsibility for any injury to people or property resulting from any ideas, methods, instructions or products referred to in the content. |
© 2023 by the authors. Licensee MDPI, Basel, Switzerland. This article is an open access article distributed under the terms and conditions of the Creative Commons Attribution (CC BY) license (https://creativecommons.org/licenses/by/4.0/).
Share and Cite
Wang, M.; Shao, J.; Zhang, X.; Liu, Z.; Tang, T.; Chen, G.; Xia, S.; Zhao, K.; Kang, Z.; Sun, W.; et al. miR-383-5p Regulates Preadipocyte Proliferation and Differentiation by Targeting RAD51AP1. Int. J. Mol. Sci. 2023, 24, 14025. https://doi.org/10.3390/ijms241814025
Wang M, Shao J, Zhang X, Liu Z, Tang T, Chen G, Xia S, Zhao K, Kang Z, Sun W, et al. miR-383-5p Regulates Preadipocyte Proliferation and Differentiation by Targeting RAD51AP1. International Journal of Molecular Sciences. 2023; 24(18):14025. https://doi.org/10.3390/ijms241814025
Chicago/Turabian StyleWang, Meigui, Jiahao Shao, Xiaoxiao Zhang, Zheliang Liu, Tao Tang, Guanhe Chen, Siqi Xia, Kaisen Zhao, Zhe Kang, Wenqiang Sun, and et al. 2023. "miR-383-5p Regulates Preadipocyte Proliferation and Differentiation by Targeting RAD51AP1" International Journal of Molecular Sciences 24, no. 18: 14025. https://doi.org/10.3390/ijms241814025
APA StyleWang, M., Shao, J., Zhang, X., Liu, Z., Tang, T., Chen, G., Xia, S., Zhao, K., Kang, Z., Sun, W., Jia, X., Wang, J., & Lai, S. (2023). miR-383-5p Regulates Preadipocyte Proliferation and Differentiation by Targeting RAD51AP1. International Journal of Molecular Sciences, 24(18), 14025. https://doi.org/10.3390/ijms241814025

