Expression Analysis Reveals Differentially Expressed Genes in BPH and WBPH Associated with Resistance in Rice RILs Derived from a Cross between RP2068 and TN1
Abstract
1. Introduction
2. Results
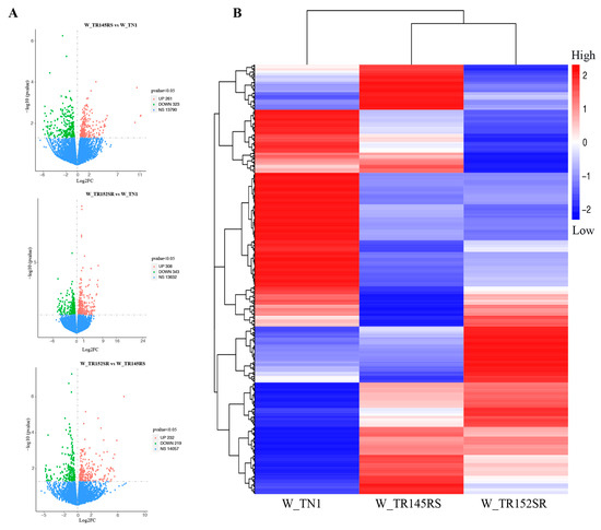
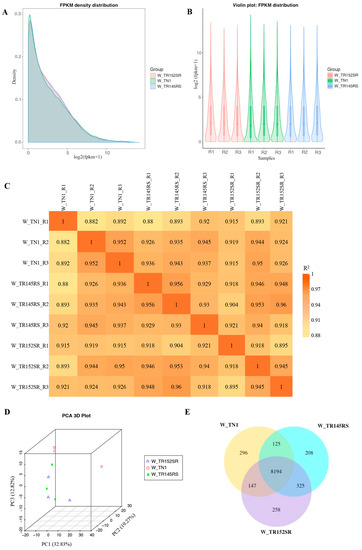
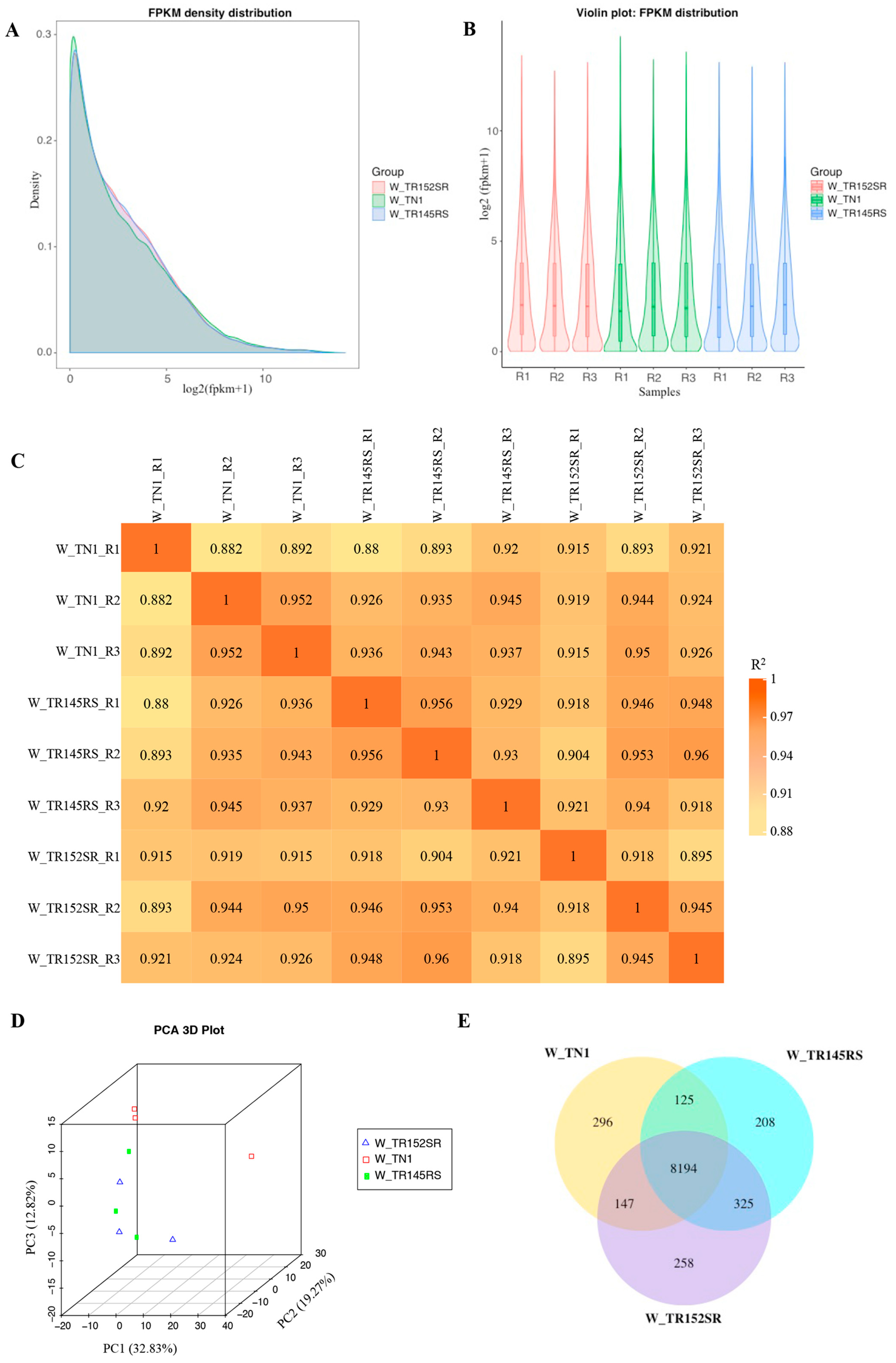
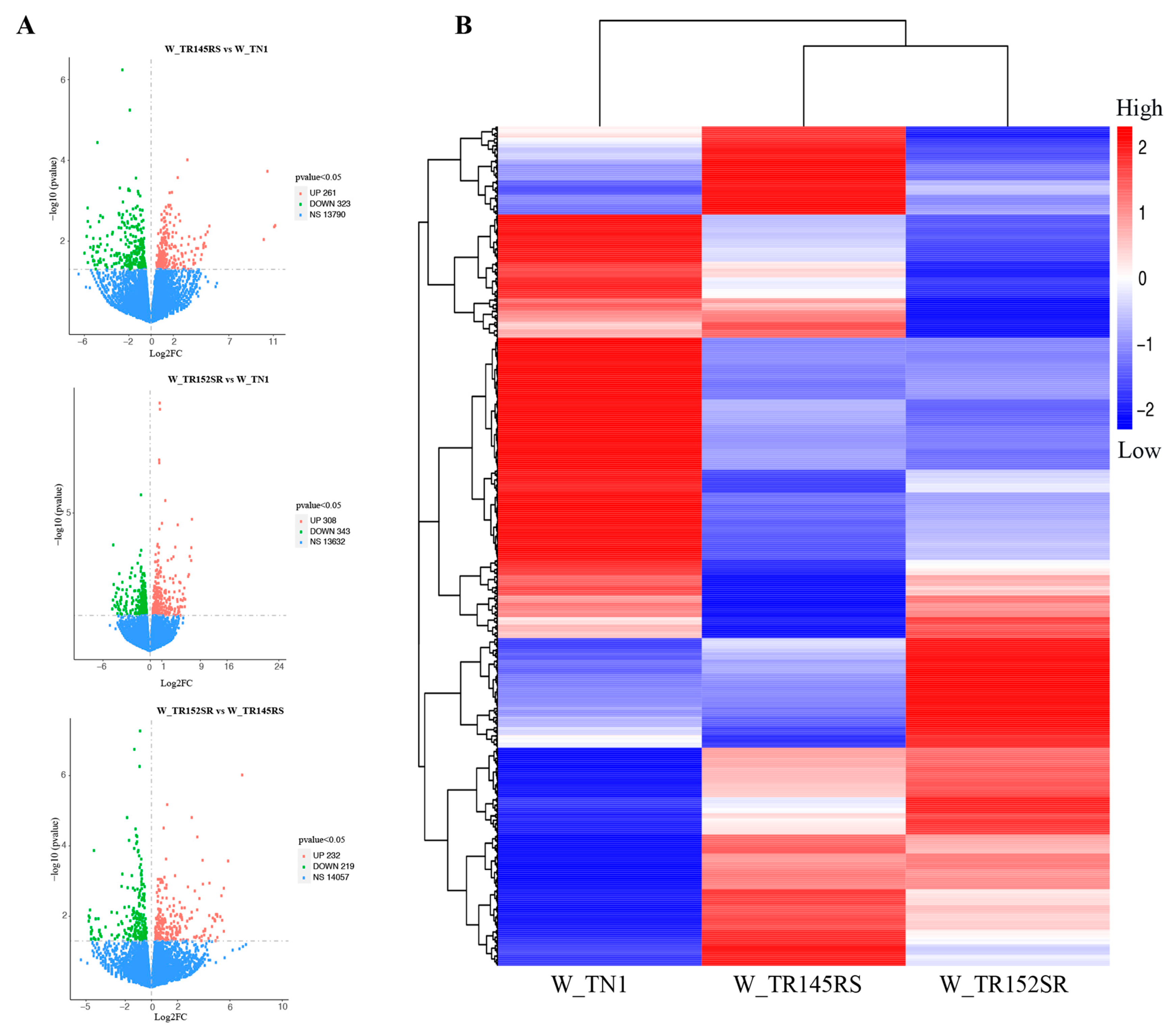
2.1. WBPH RNA-Seq and Differential Gene Expression (DGE) Analysis
2.2. GO and KEGG-Based Enrichment Analysis
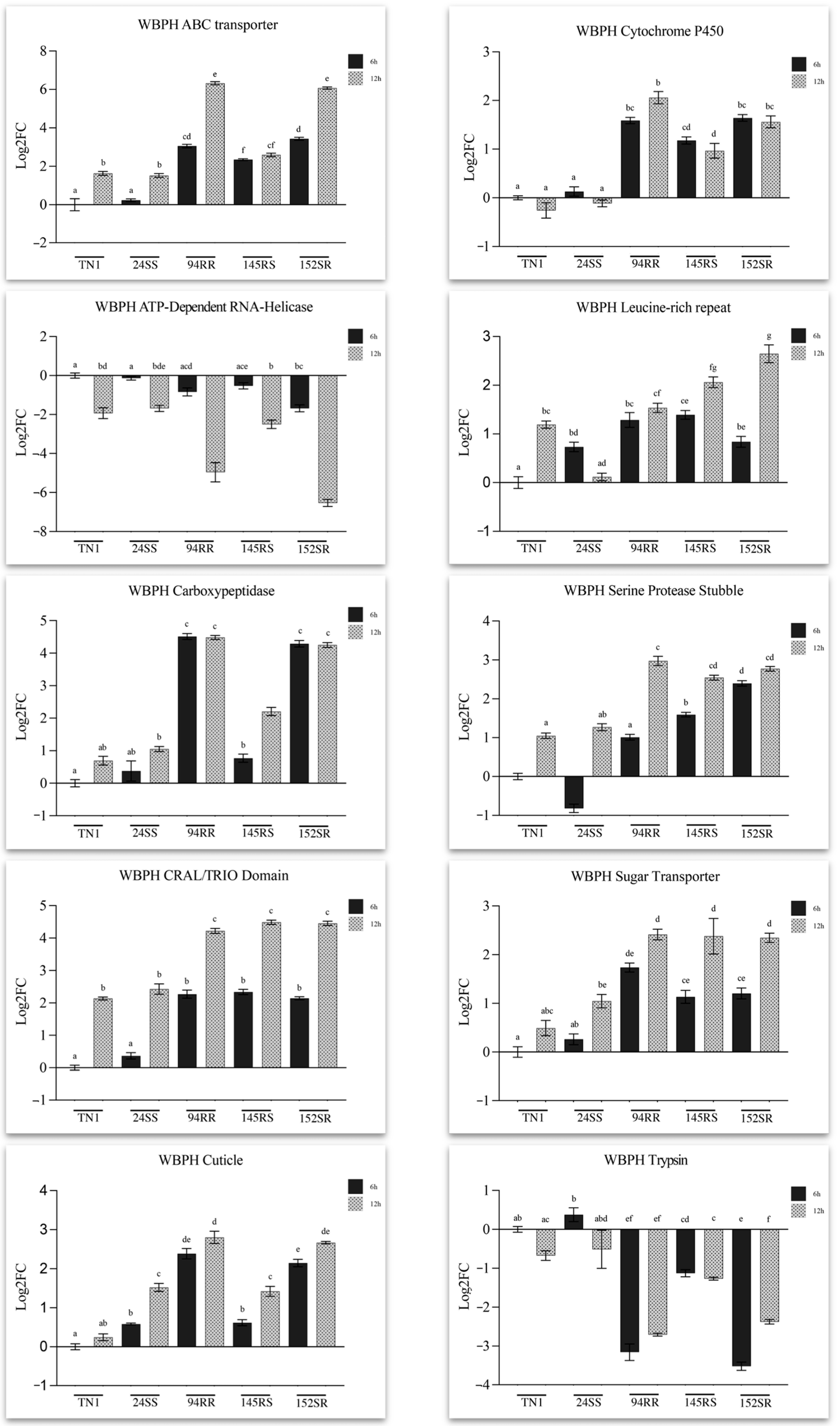
2.3. Comparative Expression Profiles of Select Genes of BPH and WBPH by qRT-PCR
3. Discussion
4. Materials and Methods
4.1. Insect Material
4.2. RNA Extraction
4.3. cDNA Library Preparation, Clustering, and RNA-Sequencing
4.4. RNA-Seq Data Analysis
4.4.1. RNA Quality Control (QC)
4.4.2. Alignment and Mapping
4.4.3. Transcript Quantification
4.4.4. Differential Gene Expression Analysis
4.4.5. Enrichment Analysis
Gene Ontology (GO)
KEGG Enrichment Analysis
4.5. Expression Analysis of Differentially Expressed BPH and WBPH Genes by Quantitative PCR (qPCR)
4.6. Data Analyses
Supplementary Materials
Author Contributions
Funding
Institutional Review Board Statement
Informed Consent Statement
Data Availability Statement
Acknowledgments
Conflicts of Interest
References
- Divya, D.; Sahu, N.; Reddy, P.S.; Nair, S.; Bentur, J.S. RNA-Sequencing reveals differentially expressed rice genes functionally associated with defense against BPH and WBPH in RILS derived from a cross between RP2068 and TN1. Rice 2021, 14, 27. [Google Scholar] [CrossRef] [PubMed]
- Mondal, H. Shaping the understanding of saliva-derived effectors towards aphid colony proliferation in host plant. J. Plant Biol. 2017, 60, 103–115. [Google Scholar] [CrossRef]
- Guo, H.; Zhang, Y.; Tong, J.; Ge, P.; Wang, Q.; Zhao, Z.; Zhu-Salzman, K.; Hogenhout, S.A.; Ge, F.; Sun, Y. An aphid-secreted salivary protease activates plant defense in phloem. Curr. Biol. 2020, 30, 4826–4836. [Google Scholar] [CrossRef] [PubMed]
- Jing, S.; Zhao, Y.; Du, B.; Chen, R.; Zhu, L.; He, G. Genomics of interaction between the brown planthopper and rice. Curr. Opin. Insect Sci. 2017, 19, 82–87. [Google Scholar] [CrossRef]
- Zheng, X.; Zhu, L.; He, G. Genetic and molecular understanding of host rice resistance and Nilaparvata lugens adaptation. Curr. Opin. Insect Sci. 2021, 45, 14–20. [Google Scholar] [CrossRef]
- Cabauatan, P.Q.; Cabunagan, R.C.; Choi, I.-R. Rice viruses transmitted by the brown planthopper Nilaparvata lugens Stål. In Planthoppers: New Threats to the Sustainability of Intensive Rice Production Systems in Asia; International Rice Research Institute (IRRI): Los Baños, Philippines, 2009; pp. 357–368. Available online: http://books.irri.org/getpdf.htm?book=9789712202513 (accessed on 27 July 2023).
- Cheng, J.; Zhao, W.; Lou, Y.; Zhu, Z. Intra- and inter-specific effects of the brown planthopper and white backed planthopper on their population performance. J. Asia Pac. Entomol. 2001, 4, 85–92. [Google Scholar] [CrossRef]
- Horgan, F.G.; Arida, A.; Ardestani, G.; Almazan, M.L.P. Temperature-dependent oviposition and nymph performance reveal distinct thermal niches of coexisting planthoppers with similar thresholds for development. PLoS ONE 2020, 15, e0235506. [Google Scholar] [CrossRef]
- Daravath, V.; Chander, S. Niche regulation between brown planthopper (BPH) and white backed planthopper (WBPH) in association with their natural enemy population in the rice ecosystem. J. Entomol. Zool. 2017, 5, 513–517, E-ISSN: 2320-7078. [Google Scholar]
- Li, H.; Zaihui, Z.; Hongxia, H.; Weihua, M. Comparative transcriptome analysis of defense response of rice to Nilaparvata lugens and Chilo suppressalis infestation. Int. J. Biol. Macromol. 2020, 163, 2270–2285. [Google Scholar] [CrossRef]
- Stotz, H.U.; Kroymann, J.; Mitchell-Olds, T. Plant-insect interactions. Curr. Opin. Plant Biol. 1999, 2, 268–272. [Google Scholar] [CrossRef]
- Corwin, J.A.; Kliebenstein, D.J. Quantitative resistance: More than just perception of a pathogen. Plant Cell 2017, 29, 655–665. [Google Scholar] [CrossRef] [PubMed]
- Fujita, D.; Kohli, A.; Horgan, F.G. Rice resistance to planthoppers and leafhoppers. Crit. Rev. Plant Sci. 2013, 32, 162–191. [Google Scholar] [CrossRef]
- Ling, Y.; Weilin, Z. Genetic and biochemical mechanisms of rice resistance to planthopper. Plant Cell Rep. 2016, 35, 1559–1572. [Google Scholar] [CrossRef] [PubMed]
- Du, B.; Zhang, W.; Liu, B.; Hu, J.; Wei, Z.; Shi, Z.; He, R.; Zhu, L.; Chen, R.; Han, B.; et al. Identification and characterization of Bph14, a gene conferring resistance to brown planthopper in rice. Proc. Natl. Acad. Sci. USA 2009, 106, 22163–22168. [Google Scholar] [CrossRef]
- Haliru, B.S.; Rafii, M.Y.; Mazlan, N.; Ramlee, S.I.; Muhammad, I.; Akos, I.S.; Halidu, J.; Swaray, S.; Bashir, Y.R. Recent strategies for detection and improvement of brown planthopper resistance genes in rice: A Review. Plants 2020, 9, 1202. [Google Scholar] [CrossRef]
- Kim, J.; An, X.; Yang, K.; Miao, S.; Qin, Y.; Hu, Y.; Du, B.; Zhu, L.; He, G.; Chen, R. Molecular mapping of a new brown planthopper resistance gene Bph43 in rice (Oryza sativa L.). Agronomy 2022, 12, 808. [Google Scholar] [CrossRef]
- Sogawa, K. Hybridization experiments on three biotypes of the Brown Planthopper, Nilaparvata lugens (Homoptera: Delphacidae) at the IRRI, the Philippines. Appl. Entomol. Zool. 1981, 16, 129–137. [Google Scholar] [CrossRef]
- Claridge, M.F.; Hollander, J.; Morgan, J.C. Variation in courtship signals and hybridization between geographically definable populations of the rice Brown planthopper, Nilaparvata lugens (Stål). Biol. J. Linn. Soc. 1985, 24, 35–49. [Google Scholar] [CrossRef]
- Jing, S.; Zhang, L.; Ma, Y.; Liu, B.; Zhao, Y.; Yu, H.; Zhou, X.; Qin, R.; Zhu, L.; He, G. Genome-wide mapping of virulence in brown planthopper identifies loci that break down host plant resistance. PLoS ONE 2014, 9, e98911. [Google Scholar] [CrossRef]
- Kobayashi, T.; Yamamoto, K.; Suetsugu, Y.; Kuwazaki, S.; Hattori, M.; Jairin, J.; Sanada-Morimura, S.; Matsumura, M. Genetic mapping of the rice resistance-breaking gene of the brown planthopper Nilaparvata lugens. Proc. Biol. Sci. 2014, 281, 20140726. [Google Scholar] [CrossRef]
- Barr, K.L.; Hearne, L.B.; Briesacher, S.; Clark, T.L.; Davis, G.E. Microbial symbionts in insects influence down-regulation of defense genes in maize. PLoS ONE 2010, 5, e11339. [Google Scholar] [CrossRef] [PubMed]
- Yang, Z.; Zhang, Y.; Liu, X.; Wang, X. Two novel cytochrome P450 genes CYP6CS1 and CYP6CW1 from Nilaparvata lugens (Hemiptera: Delphacidae): cDNA cloning and induction by host resistant rice. Bull. Entomol. Res. 2011, 101, 73–80. [Google Scholar] [CrossRef] [PubMed]
- Benjamini, Y.; Hochberg, Y. Controlling the false discovery rate: A practical and powerful approach to multiple testing. J. R. Stat. Soc. Ser. B Methodol. 1995, 57, 289–300. [Google Scholar] [CrossRef]
- Ehrlich, P.R.; Raven, P.H. Butterflies and plants: A study in coevolution. Evolution 1964, 18, 586–608. [Google Scholar] [CrossRef]
- Dyer, L.A.; Casey, S.P.; Kaitlin, M.O.; Lora, A.R.; Tara, J.M.; Angela, M.S.; Forister, M.L.; Parchman, T.L.; Galland, L.M.; Hurtado, P.J.; et al. Modern approaches to study plant–insect interactions in chemical ecology. Nat. Rev. Chem. 2018, 2, 50–64. [Google Scholar] [CrossRef]
- Li, Y.; Cheah, B.H.; Fang, Y.-F.; Kuang, Y.-H.; Lin, S.-C.; Liao, C.-T.; Huang, S.-H.; Lin, Y.-F.; Chuang, W.-P. Transcriptomics identifies key defense mechanisms in rice resistant to both leaf-feeding and phloem feeding herbivores. BMC Plant Biol. 2021, 21, 306. [Google Scholar] [CrossRef]
- Cheng, X.; Zhu, L.; He, G. Towards understanding of molecular interactions between rice and the brown planthopper. Mol. Plant 2013, 6, 621–634. [Google Scholar] [CrossRef]
- Felton, G.W.; Tumlinson, J.H. Plant–insect dialogs: Complex interactions at the plant–insect interface. Curr. Opin. Plant Biol. 2008, 11, 457–463. [Google Scholar] [CrossRef]
- Erb, M.; Meldau, S.; Howe, G.A. Role of phytohormones in insect-specific plant reactions. Trends Plant Sci. 2012, 17, 250–259. [Google Scholar] [CrossRef]
- Stam, J.M.; Kroes, A.; Li, Y.; Gols, R.; van Loon, J.J.; Poelman, E.H.; Dicke, M. Plant interactions with multiple insect herbivores: From community to genes. Annu. Rev. Plant. Biol. 2014, 65, 689–713. [Google Scholar] [CrossRef]
- Schuman, M.C.; Baldwin, I.T. The layers of plant responses to insect herbivores. Annu. Rev. Entomol. 2016, 61, 373–394. [Google Scholar] [CrossRef] [PubMed]
- Wu, J.; Baldwin, I.T. New insights into plant responses to the attack from insect herbivores. Annu. Rev. Genet. 2010, 44, 1–24. [Google Scholar] [CrossRef] [PubMed]
- Alberts, B.; Johnson, A.; Lewis, J.; Raff, M.; Roberts, K.; Walter, P. The Cell Cycle and Programmed Cell Death. In Molecular Biology of the Cell, 4th ed.; Garland Science: New York, NY, USA, 2002; pp. 983–1025. [Google Scholar]
- Narayanan, K. Apoptosis: Its role in microbial control of insect pests. Curr. Sci. 1998, 75, 114–122. [Google Scholar]
- Hsu, H.W.; Chiu, M.-C.; Shih, C.-J.; Matsuura, K.; Yang, C.-C. Apoptosis as a primary defense mechanism in response to viral infection in invasive fire ant Solenopsis invicta. Virology 2019, 531, 255–259. [Google Scholar] [CrossRef] [PubMed]
- Lee, J.C.; Chao, Y.C. Apoptosis resulting from superinfection of Heliothis zea virus 1 is inhibited by p35 and is not required for virus interference. J. Gen. Virol. 1998, 79, 2293–2300. [Google Scholar] [CrossRef][Green Version]
- Salem, T.Z.; Zhang, F.; Xie, Y.; Thiem, S.M. Comprehensive analysis of host gene expression in Autographa californica nucleopolyhedrovirus-infected Spodoptera frugiperda cells. Virology 2011, 412, 167–178. [Google Scholar] [CrossRef]
- Noland, J.E.; Breitenbach, J.E.; Popham, H.J.; Hum-Musser, S.M.; Vogel, H.; Musser, R.O. Gut transcription in Helicoverpa zea is dynamically altered in response to baculovirus infection. Insects 2013, 4, 506–520. [Google Scholar] [CrossRef]
- Medzhitov, R.; Schneider, D.S.; Soares, M.P. Disease tolerance as a defense strategy. Science 2012, 335, 936–941. [Google Scholar] [CrossRef]
- Sonakowska, L.; Włodarczyk, A.; Wilczek, G.; Wilczek, P.; Student, S.; Rost-Roszkowsk, M.M. Cell death in the epithelia of the intestine and hepatopancreas in Neocaridina heteropoda (Crustacea, Malacostraca). PLoS ONE 2016, 11, e0147582. [Google Scholar] [CrossRef]
- Sarao, P.S.; Bentur, J.S. Antixenosis and tolerance of rice genotypes against brown planthopper. Rice Sci. 2016, 23, 96–103. [Google Scholar] [CrossRef]
- Roy, D.; Chakraborty, G.; Biswas, A.; Sarkar, P.K. Antixenosis, tolerance and genetic analysis of some rice landraces for resistance to Nilaparvata lugens (Stål.). J. Asia Pac. Entomol. 2021, 24, 448–460. [Google Scholar] [CrossRef]
- Wan, P.-J.; Zhou, R.-N.; Nanda, S.; He, J.-C.; Yuan, S.-Y.; Wang, W.-X.; Lai, F.-X.; Fu, Q. Phenotypic and transcriptomic responses of two Nilaparvata lugens populations to the Mudgo rice containing Bph1. Sci. Rep. 2019, 9, 14049. [Google Scholar] [CrossRef] [PubMed]
- Ziv, C.; Zhao, Z.; Gao, Y.G.; Xia, Y. Multifunctional roles of plant cuticle during plant-pathogen interactions. Front. Plant Sci. 2018, 9, 1088. [Google Scholar] [CrossRef]
- Arya, G.C.; Sarkar, S.; Manasherova, E.; Aharoni, A.; Cohen, H. The plant cuticle: An ancient guardian barrier set against long-standing rivals. Front. Plant Sci. 2021, 12, 663165. [Google Scholar] [CrossRef] [PubMed]
- Ali, M.S.; Takaki, K. Transcriptional regulation of cuticular genes during insect metamorphosis. Front. Biosci. 2020, 25, 106–117. [Google Scholar] [CrossRef]
- Stevenson, P.C.; Kimmins, F.M.; Grayer, R.J.; Raveendranath, S. Schaftosides from rice phloem as feeding inhibitors and resistance factors to brown planthoppers, Nilaparvata lugens. Entomol. Exp. Appl. 1996, 80, 246–249. [Google Scholar] [CrossRef]
- Peng, L.; Zhao, Y.; Wang, H.; Song, C.; Shangguan, X.; Ma, Y.; Zhu, L.; He, G. Functional study of cytochrome P450 enzymes from the brown planthopper (Nilaparvata lugens Stål) to analyze its adaptation to BPH-resistant rice. Front. Physiol. 2017, 8, 972. [Google Scholar] [CrossRef]
- Duffey, S.S.; Stout, M.J. Antinutritive and toxic components of plant defense against insects. Arch. Insect Biochem. Physiol. 1996, 32, 3–37. [Google Scholar] [CrossRef]
- Schuler, M.A. P450s in plant-insect interactions. Biochim. Biophys. Acta 2011, 1814, 36–45. [Google Scholar] [CrossRef]
- Gao, X.; Zhu, X.; Wang, C.; Wang, L.; Zhang, K.; Li, D.; Ji, J.; Niu, L.; Luo, J.; Cui, J. Silencing of Cytochrome P450 gene AgoCYP6CY19 reduces the tolerance to host plant in cotton- and cucumber-specialized aphids, Aphis gossypii. J. Agric. Food Chem. 2022, 70, 12408–12417. [Google Scholar] [CrossRef]
- Tong, X.; Qi, J.; Zhu, X.; Mao, B.; Zeng, L.; Wang, B.; Li, Q.; Zhou, G.; Xu, X.; Lou, Y.; et al. The rice hydroperoxide lyase OsHPL3 functions in defense responses by modulating the oxylipin pathway. Plant J. 2012, 71, 763–775. [Google Scholar] [CrossRef] [PubMed]
- Guo, J.; Xu, C.; Wu, D.; Zhao, Y.; Qiu, Y.; Wang, X.; Ouyang, Y.; Cai, B.; Liu, X.; Jing, S.; et al. Bph6 encodes an exocyst-localized protein and confers broad resistance to planthoppers in rice. Nat. Genet. 2018, 50, 297–306. [Google Scholar] [CrossRef] [PubMed]
- Yue, L.; Kang, K.; Zhang, W. Metabolic responses of brown planthoppers to IR56 resistant rice cultivar containing multiple resistance genes. J. Insect Physiol. 2019, 113, 67–76. [Google Scholar] [CrossRef] [PubMed]
- Weissbach, H.; Etiennea, F.; Hoshib, T.; Heinemann, S.H.; Lowtherd, W.T.; Matthewsd, B.; John, G.S.; Nathane, C.; Brotef, N. Peptide methionine sulfoxide reductase: Structure, mechanism of action, and biological function. Arch. Biochem. Biophys. 2002, 397, 172–178. [Google Scholar] [CrossRef] [PubMed]
- Nantapong, N.; Murata, R.; Trakulnaleamsai, S.; Kataoka, N.; Yakushi, T.; Matsushita, K. The effect of reactive oxygen species (ROS) and ROS-scavenging enzymes, superoxide dismutase and catalase, on the thermotolerant ability of Corynebacterium glutamicum. Appl. Microbiol. Biotechnol. 2019, 103, 5355–5366. [Google Scholar] [CrossRef]
- Yamamoto, K.; Yamaguchi, M. Characterization of a novel superoxide dismutase in Nilaparvata lugens. Arch. Insect Biochem. Physiol. 2022, 109, e21862. [Google Scholar] [CrossRef]
- Pant, S.; Huang, Y. Elevated production of reactive oxygen species is related to host plant resistance to sugarcane aphid in sorghum. Plant Signal. Behav. 2020, 16, 1849523. [Google Scholar] [CrossRef]
- Huang, H.J.; Cui, J.R.; Hong, X.Y. Comparative analysis of diet-associated responses in two rice planthopper species. BMC Genom. 2020, 21, 565. [Google Scholar] [CrossRef]
- Hull, J.J.; Chaney, K.; Geib, S.M.; Fabrick, J.A.; Brent, C.S.; Walsh, D.; Lavine, L.C. Transcriptome-based identification of ABC transporters in the western tarnished plant bug Lygus hesperus. PLoS ONE 2014, 9, e113046. [Google Scholar] [CrossRef]
- Boland, W. Sequestration of plant-derived glycosides by leaf beetles: A model system for evolution and adaptation. Perspect. Sci. 2015, 6, 38–48. [Google Scholar] [CrossRef][Green Version]
- Yang, Z.-L.; Nour-Eldin, H.H.; Hänniger, S.; Reichelt, M.; Crocoll, C.; Seitz, F.; Vogel, H.; Beran, F. Sugar transporters enable a leaf beetle to accumulate plant defense compounds. Nat. Commun. 2021, 12, 1–12. [Google Scholar] [CrossRef] [PubMed]
- Douglas, A.E. Phloem-sap feeding by animals: Problems and solutions. J. Exp. Bot. 2006, 57, 747–754. [Google Scholar] [CrossRef] [PubMed]
- Huang, H.J.; Liu, C.W.; Xu, H.J.; Bao, Y.Y.; Zhang, C.X. Mucin-like protein, a saliva component involved in brown planthopper virulence and host adaptation. J. Insect Physiol. 2017, 98, 223–230. [Google Scholar] [CrossRef] [PubMed]
- Huang, H.-J.; Liu, C.-W.; Huang, X.-H.; Zhou, X.; Zhuo, J.-C.; Zhang, C.-X.; Bao, Y.-Y. Screening and functional analyses of Nilaparvata lugens salivary proteome. J. Proteome Res. 2016, 15, 1883–1896. [Google Scholar] [CrossRef]
- Shangguan, X.; Zhang, J.; Liu, B.; Zhao, Y.; Wang, H.; Wang, Z.; Guo, J.; Rao, W.; Jing, S.; Guan, W.; et al. A mucin-like protein of planthopper is required for feeding and induces immunity response in plants. Plant Physiol. 2018, 176, 552–565. [Google Scholar] [CrossRef] [PubMed]
- Zhang, S.; Shukle, R.; Mittapalli, O.; Zhu, Y.C.; Reese, J.C.; Wang, H.; Hua, B.-Z.; Chen, M.-S. The gut transcriptome of a gall midge, Mayetiola destructor. J. Insect Physiol. 2010, 56, 1198–1206. [Google Scholar] [CrossRef]
- Sinha, D.K.; Lakshmi, M.; Anuradha, G.; Rahman, S.J.; Siddiq, E.A.; Bentur, J.S.; Nair, S. Serine proteases-like genes in the Asian rice gall midge show differential expression in compatible and incompatible interactions with rice. Int. J. Mol. Sci. 2011, 12, 2842–2852. [Google Scholar] [CrossRef] [PubMed]
- Zhu-Salzman, K.; Zeng, R. Insect response to plant defensive protease inhibitors. Annu. Rev. Entomol. 2015, 60, 233–252. [Google Scholar] [CrossRef]
- Bayés, A.; Comellas-Bigler, M.; de la Vega, M.R.; Maskos, K.; Bode, W.; Aviles, F.X.; Jongsma, M.A.; Beekwilder, J.; Vendrell, J. Structural basis of the resistance of an insect carboxypeptidase to plant protease inhibitors. Proc. Natl. Acad. Sci. USA 2005, 102, 16602–16607. [Google Scholar] [CrossRef]
- Bourgeois, C.F.; Mortreux, F.; Auboeuf, D. The multiple functions of RNA helicases as drivers and regulators of gene expression. Nat. Rev. Mol. Cell Biol. 2016, 17, 426–438. [Google Scholar] [CrossRef]
- Richardson, D.N.; Rogers, M.F.; Labadorf, A.; Ben-Hur, A.; Guo, H.; Paterson, A.H.; Reddy, A.S.N. Comparative analysis of serine/arginine-rich proteins across 27 eukaryotes: Insights into sub-family classification and extent of alternative splicing. PLoS ONE 2011, 6, e24542. [Google Scholar] [CrossRef] [PubMed]
- Calderón-Cortés, N.; Quesada, M.; Watanabe, H.; Cano-Camacho, H.; Oyama, K. Endogenous plant cell wall digestion: A key mechanism in insect evolution. Annu. Rev. Ecol. Evol. Syst. 2012, 43, 45–71. [Google Scholar] [CrossRef]
- Ji, R.; Ye, W.; Chen, H.; Zeng, J.; Li, H.; Yu, H.; Li, J.; Lou, Y. A salivary endo-β-1,4-glucanase acts as an effector that enables the brown planthopper to feed on rice. Plant Physiol. 2017, 173, 1920–1932. [Google Scholar] [CrossRef]
- Santiago, R.; Barros-Rios, J.; Malvar, R.A. Impact of cell wall composition on maize resistance to pests and diseases. Int. J. Mol. Sci. 2013, 14, 6960–6980. [Google Scholar] [CrossRef]
- Backus, E.A.; Andrews, K.B.; Shugart, H.J.; Greve, L.C.; Labavitch, J.M.; Alhaddad, H. Salivary enzymes are injected into xylem by the glassy-winged sharpshooter, a vector of Xylella fastidiosa. J. Insect Physiol. 2012, 58, 949–959. [Google Scholar] [CrossRef] [PubMed]
- Tan, G.X.; Weng, Q.M.; Ren, X.; Huang, Z.; Zhu, L.L.; He, G.C. Two whitebacked planthopper resistance genes in rice share the same loci with those for brown planthopper resistance. Heredity 2004, 92, 212–217. [Google Scholar] [CrossRef]
- Hilder, V.A.; Gatehouse, A.M.R.; Sheerman, S.E.; Barker, R.F.; Boulter, D. A novel mechanism of insect resistance engineered into tobacco. Nature 1987, 330, 160–163. [Google Scholar] [CrossRef]
- Milligan, S.B.; Bodeau, J.; Yaghoobi, J.; Kaloshian, I.; Zabel, P.; Williamson, V.M. The root knot nematode resistance gene Mi from tomato is a member of the leucine zipper, nucleotide binding, leucine-rich repeat family of plant genes. Plant Cell 1998, 10, 1307–1319. [Google Scholar] [CrossRef]
- Rossi, M.; Goggin, F.L.; Milligan, S.B.; Kaloshian, I.; Ullman, D.E.; Williamson, V.M. The nematode resistance gene Mi of tomato confers resistance against the potato aphid. Proc. Natl. Acad. Sci. USA 1998, 95, 9750–9754. [Google Scholar] [CrossRef]
- Liu, Q.; Hu, X.; Su, S.; Ning, Y.; Peng, Y.; Ye, G.; Lou, Y.; Turlings, T.C.J.; Li, Y. Cooperative herbivory between two important pests of rice. Nat. Commun. 2021, 12, 6772. [Google Scholar] [CrossRef]
- Maniatis, T.; Fritsch, E.F.; Sambrook, J. Molecular Cloning: A Laboratory Manual. Cold Spring Harbor Laboratory; Cold Spring Harbor Laboratory Press: New York, NY, USA, 1982. [Google Scholar] [CrossRef]
- Chen, S.; Zhou, Y.; Chen, Y.; Gu, J. Fastp: An ultra-fast all-in-one FASTQ preprocessor. Bioinformatics 2018, 34, i884–i890. [Google Scholar] [CrossRef] [PubMed]
- Kim, D.; Langmead, B.; Salzberg, S.L. HISAT: A fast spliced aligner with low memory requirements. Nat. Methods 2015, 12, 357–360. [Google Scholar] [CrossRef] [PubMed]
- Liao, Y.; Smyth, G.K.; Shi, W. featureCounts: An efficient general purpose program for assigning sequence reads to genomic features. Bioinformatics 2014, 30, 923–930. [Google Scholar] [CrossRef] [PubMed]
- Love, M.I.; Huber, W.; Anders, S. Moderated estimation of fold change and dispersion for RNA-seq data with DESeq2. Genome Biol. 2014, 15, 550. [Google Scholar] [CrossRef]
- Yu, G.; Wang, L.G.; Han, Y.; He, Q.Y. clusterProfiler: An R package for comparing biological themes among gene clusters. Omics 2012, 16, 284–287. [Google Scholar] [CrossRef] [PubMed]
- Wu, T.; Hu, E.; Xu, S.; Chen, M.; Guo, P.; Dai, Z.; Feng, T.; Zhou, L.; Tang, W.; Zhan, L.; et al. clusterProfiler 4.0: A universal enrichment tool for interpreting omics data. Innovation 2021, 2, 100141. [Google Scholar] [CrossRef] [PubMed]
- Altschul, S.F.; Gish, W.; Miller, W.; Myers, E.W.; Lipman, D.J. Basic local alignment search tool. J. Mol. Biol. 1990, 215, 403–410. [Google Scholar] [CrossRef]
- Koressaar, T.; Lepamets, M.; Kaplinski, L.; Raime, K.; Andreson, R.; Remm, M. Primer3_masker: Integrating masking of template sequence with primer design software. Bioinformatics 2018, 34, 1937–1938. [Google Scholar] [CrossRef]
- Untergasser, A.; Cutcutache, I.; Koressaar, T.; Ye, J.; Faircloth, B.C.; Remm, M.; Rozen, S.G. Primer3—New capabilities and interfaces. Nucleic Acids Res. 2012, 40, e115. [Google Scholar] [CrossRef]
- Koressaar, T.; Remm, M. Enhancements and modifications of primer design program Primer3. Bioinformatics 2007, 23, 1289–1291. [Google Scholar] [CrossRef]
- Abdi, H. Bonferroni and Šidák corrections for multiple comparisons. In Encyclopedia of Measurement and Statistics, 3rd ed.; Salkind, N.J., Ed.; Sage: Thousand Oaks, CA, USA, 2007; pp. 103–107. [Google Scholar]






| Sample Name | Raw Reads | Clean Reads | Raw Bases | Clean Bases | Error Rate (%) | Q20 (%) | Q30 (%) | GC Content (%) |
|---|---|---|---|---|---|---|---|---|
| W_TN1-R1 | 24206186 | 23584788 | 7.3G | 7.1G | 0.03 | 97.91 | 93.96 | 37.47 |
| W_TN1-R2 | 21448759 | 21053170 | 6.4G | 6.3G | 0.03 | 97.89 | 93.86 | 38.65 |
| W_TN1-R3 | 21926318 | 21522130 | 6.6G | 6.5G | 0.03 | 97.94 | 94.02 | 37.92 |
| W_TR145RS_R1 | 26899128 | 26352877 | 8.1G | 7.9G | 0.03 | 97.95 | 94.01 | 38.2 |
| W_TR145RS_R2 | 23710772 | 23313968 | 7.1G | 7.0G | 0.03 | 98 | 94.09 | 38.87 |
| W_TR145RS_R3 | 25541544 | 25066110 | 7.7G | 7.5G | 0.02 | 98.08 | 94.28 | 39.75 |
| W_TR152SR-R1 | 22617866 | 22093361 | 6.8G | 6.6G | 0.02 | 98.16 | 94.45 | 38.2 |
| W_TR152SR-R2 | 22276222 | 21481497 | 6.7G | 6.4G | 0.03 | 97.92 | 93.94 | 38.62 |
| W_TR152SR-R3 | 21430485 | 20979347 | 6.4G | 6.3G | 0.03 | 97.91 | 93.89 | 38.82 |
Disclaimer/Publisher’s Note: The statements, opinions and data contained in all publications are solely those of the individual author(s) and contributor(s) and not of MDPI and/or the editor(s). MDPI and/or the editor(s) disclaim responsibility for any injury to people or property resulting from any ideas, methods, instructions or products referred to in the content. |
© 2023 by the authors. Licensee MDPI, Basel, Switzerland. This article is an open access article distributed under the terms and conditions of the Creative Commons Attribution (CC BY) license (https://creativecommons.org/licenses/by/4.0/).
Share and Cite
Anand, R.; Divya, D.; Mazumdar-Leighton, S.; Bentur, J.S.; Nair, S. Expression Analysis Reveals Differentially Expressed Genes in BPH and WBPH Associated with Resistance in Rice RILs Derived from a Cross between RP2068 and TN1. Int. J. Mol. Sci. 2023, 24, 13982. https://doi.org/10.3390/ijms241813982
Anand R, Divya D, Mazumdar-Leighton S, Bentur JS, Nair S. Expression Analysis Reveals Differentially Expressed Genes in BPH and WBPH Associated with Resistance in Rice RILs Derived from a Cross between RP2068 and TN1. International Journal of Molecular Sciences. 2023; 24(18):13982. https://doi.org/10.3390/ijms241813982
Chicago/Turabian StyleAnand, Rashi, Dhanasekar Divya, Sudeshna Mazumdar-Leighton, Jagadish S. Bentur, and Suresh Nair. 2023. "Expression Analysis Reveals Differentially Expressed Genes in BPH and WBPH Associated with Resistance in Rice RILs Derived from a Cross between RP2068 and TN1" International Journal of Molecular Sciences 24, no. 18: 13982. https://doi.org/10.3390/ijms241813982
APA StyleAnand, R., Divya, D., Mazumdar-Leighton, S., Bentur, J. S., & Nair, S. (2023). Expression Analysis Reveals Differentially Expressed Genes in BPH and WBPH Associated with Resistance in Rice RILs Derived from a Cross between RP2068 and TN1. International Journal of Molecular Sciences, 24(18), 13982. https://doi.org/10.3390/ijms241813982

