Remodeling of Tumor Microenvironment by Nanozyme Combined cGAS–STING Signaling Pathway Agonist for Enhancing Cancer Immunotherapy
Abstract
:1. Introduction
2. Results
2.1. Characterization of CoNCDs
2.2. POD-like Activity of CoNCDs
2.3. The Cellular Uptake Efficiency of CoNCDs
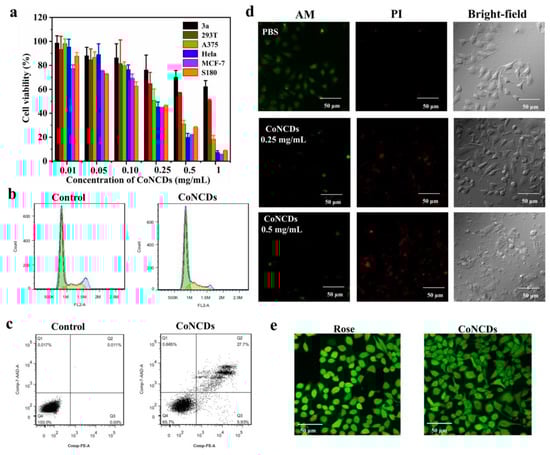
2.4. The Effect of Killing Cancer Cells with CoNCDs
2.5. Intracellular ROS Detection In Vitro
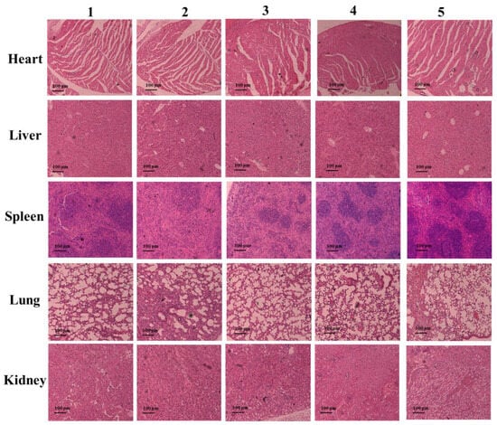
2.6. In Vivo Biocompatibility of CoNCDs
2.7. In Vivo Antitumor Effect of CoNCDs
2.8. In Vivo Antitumor Immunotherapy Effect of CoNCDs Combined with 2′,3′-cGAMP
3. Discussion
4. Materials and Methods
4.1. Synthesis of CoNCDs
4.2. Characterization
4.3. Cytotoxic Effect of CoNCDs
4.4. Cells’ Apoptosis and Cycle Effect of CoNCDs
4.5. Detection of Cellular Uptake and Intracellular ROS Level of CoNCDs
4.6. Hemolytic Properties of CoNCDs
4.7. Biocompatibility of CoNCDs
4.8. Anti-Tumor Effect of CoNCDs In Vivo
4.9. Antitumor Immunotherapeutic of CoNCDs Combined 2′,3′-cGAMP In Vivo
5. Conclusions
Supplementary Materials
Author Contributions
Funding
Institutional Review Board Statement
Informed Consent Statement
Data Availability Statement
Acknowledgments
Conflicts of Interest
References
- Siegel, R.L.; Miller, K.D.; Fuchs, H.E.; Jemal, A. Cancer statistics. CA Cancer J. Clin. 2021, 71, 7–33, Erratum in CA Cancer J. Clin. 2021, 71, 359. [Google Scholar] [CrossRef] [PubMed]
- Eyupoglu, I.Y.; Buchfelder, M.; Savaskan, N.E. Surgical resection of malignant gliomas-role in optimizing patient outcome. Nat. Rev. Neurol. 2013, 9, 141–151. [Google Scholar] [CrossRef]
- Sisignano, M.; Baron, R.; Scholich, K.; Geisslinger, G. Mechanism-based treatment for chemotherapy-induced peripheral neuropathic pain. Nat. Rev. Neurol. 2014, 10, 694–707. [Google Scholar] [CrossRef]
- Argyriou, A.A.; Bruna, J.; Genazzani, A.A.; Cavaletti, G. Chemotherapy-induced peripheral neurotoxicity: Management informed by pharmacogenetics. Nat. Rev. Neurol. 2017, 13, 492–504. [Google Scholar] [CrossRef]
- Makale, M.T.; McDonald, C.R.; Hattangadi-Gluth, J.A.; Kesari, S. Mechanisms of radiotherapy-associated cognitive disability in patients with brain tumours. Nat. Rev. Neurol. 2017, 13, 52–64. [Google Scholar] [CrossRef] [PubMed]
- Marmiroli, P.; Scuteri, A.; Cornblath, D.R.; Cavaletti, G. Pain in chemotherapy-induced peripheral neurotoxicity. J. Peripher. Nerv. Syst. 2017, 22, 156–161. [Google Scholar] [CrossRef] [PubMed]
- Sharma, P.; Wagner, K.; Wolchok, J.D.; Allison, J.P. Novel cancer immunotherapy agents with survival benefit: Recent successes and next steps. Nat. Rev. Cancer 2011, 11, 805–812. [Google Scholar] [CrossRef] [PubMed]
- Mellman, I.; Coukos, G.; Dranoff, G. Cancer immunotherapy comes of age. Nature 2011, 480, 480–489. [Google Scholar] [CrossRef] [PubMed]
- Dranoff, G. Immunotherapy at large: Balancing tumor immunity and inflammatory pathology. Nat. Med. 2013, 19, 1100–1101. [Google Scholar] [CrossRef]
- Coffelt, S.B.; de Visser, K.E. Cancer: Inflammation lights the way to metastasis. Nature 2014, 507, 48–49. [Google Scholar] [CrossRef] [PubMed]
- Moore, E.; Clavijo, P.E.; Davis, R.; Cash, H.; Waes, C.V.; Kim, Y.; Allen, C. Established T cell-inflamed tumors rejected after adaptive resistance was reversed by combination STING activation and PD-1 pathway blockade. Cancer Immunol. Res. 2016, 4, 1061–1071. [Google Scholar] [CrossRef]
- Dellacherie, M.O.; Seo, B.R.; Mooney, D.J. Macroscale biomaterials strategies for local immunomodulation. Nat. Rev. Mater. 2019, 4, 379–397. [Google Scholar] [CrossRef]
- Bergman, P.J. Cancer immunotherapies. Vet. Clin. N. Am. Small Anim. Pract. 2019, 49, 881–902. [Google Scholar] [CrossRef] [PubMed]
- Waldman, A.D.; Fritz, J.M.; Lenardo, M.J. A guide to cancer immunotherapy: From T cell basic science to clinical practice. Nat. Rev. Immunol. 2020, 20, 651–668. [Google Scholar] [CrossRef] [PubMed]
- Storozynsky, Q.; Hitt, M.M. The impact of radiation-induced DNA damage on cGAS-STING-mediated immune responses to cancer. Int. J. Mol. Sci. 2020, 21, 8877. [Google Scholar] [CrossRef] [PubMed]
- Gajewski, T.F.; Schreiber, H.; Fu, Y.X. Innate and adaptive immune cells in the tumor microenvironment. Nat. Immunol. 2013, 14, 1014–1022. [Google Scholar] [CrossRef] [PubMed]
- Anderson, K.G.; Stromnes, I.M.; Greenberg, P.D. Obstacles posed by the tumor microenvironment to T cell activity: A case for synergistic therapies. Cancer Cell 2017, 31, 311–325. [Google Scholar] [CrossRef] [PubMed]
- Hinshaw, D.C.; Shevde, L.A. The tumor microenvironment innately modulates cancer progression. Cancer Res. 2019, 79, 4557–4566. [Google Scholar] [CrossRef] [PubMed]
- Dillon, M.T.; Bergerhoff, K.F.; Pedersen, M.; Whittock, H.; Crespo-Rodriguez, E.; Patin, E.C.; Pearson, A.; Smith, H.G.; Paget, J.T.E.; Patel, R.R.; et al. ATR inhibition potentiates the radiation-induced inflammatory tumor microenvironment. Clin. Cancer Res. 2019, 25, 3392–3403. [Google Scholar] [CrossRef]
- Wang, Z.; Li, Z.; Sun, Z.; Wang, S.; Ali, Z.; Zhu, S.; Liu, S.; Ren, Q.; Sheng, F.; Wang, B.; et al. Visualization nanozyme based on tumor microenvironment “unlocking” for intensive combination therapy of breast cancer. Sci. Adv. 2020, 6, 48. [Google Scholar] [CrossRef]
- Fu, L.H.; Wan, Y.; Qi, C.; He, J.; Li, C.; Yang, C.; Xu, H.; Lin, J.; Huang, P. Nanocatalytic theranostics with glutathione depletion and enhanced reactive oxygen species generation for efficient cancer therapy. Adv. Mater. 2021, 33, e2006892. [Google Scholar] [CrossRef]
- Chen, D.; Zhang, X.; Li, Z.; Zhu, B. Metabolic regulatory crosstalk between tumor microenvironment and tumor-associated macrophages. Theranostics 2021, 11, 1016–1030. [Google Scholar] [CrossRef]
- Phan, N.M.; Nguyen, T.L.; Kim, J. Nanozyme-based enhanced cancer immunotherapy. Tissue Eng. Regen. Med. 2022, 19, 237–252. [Google Scholar] [CrossRef] [PubMed]
- Aboelella, N.S.; Brandle, C.; Kim, T.; Ding, Z.C.; Zhou, G. Oxidative stress in the tumor microenvironment and its relevance to cancer immunotherapy. Cancers 2021, 13, 986. [Google Scholar] [CrossRef] [PubMed]
- Wang, H.; Cheng, L.; Ma, S.; Ding, L.; Zhang, W.; Xu, Z.; Li, D.; Gao, L. Self-assembled multiple-enzyme composites for enhanced synergistic cancer starving-catalytic therapy. ACS Appl. Mater. Interfaces 2020, 12, 20191–20201. [Google Scholar] [CrossRef] [PubMed]
- Chen, M.; Deng, G.; He, Y.; Li, X.; Liu, W.; Wang, W.; Zhou, Z.; Yang, H.; Yang, S. Ultrasound-enhanced generation of reactive oxygen species for MRI-guided tumor therapy by the Fe@Fe3O4-based peroxidase-mimicking nanozyme. ACS Appl. Bio Mater. 2020, 3, 639–647. [Google Scholar] [CrossRef]
- Shen, R.; Liu, D.; Wang, X.; Guo, Z.; Sun, H.; Song, Y.; Wang, D. DNA damage and activation of cGAS/STING pathway induce tumor microenvironment remodeling. Front. Cell Dev. Biol. 2021, 9, 828657. [Google Scholar] [CrossRef]
- Ishikawa, H.; Barber, G.N. STING is an endoplasmic reticulum adaptor that facilitates innate immune signalling. Nature 2008, 455, 674–678. [Google Scholar] [CrossRef]
- Gajewski, T.F.; Corrales, L. New perspectives on type I IFNs in cancer. Cytokine Growth Factor. Rev. 2015, 26, 175–178. [Google Scholar] [CrossRef]
- Luo, M.; Wang, H.; Wang, Z.; Cai, H.; Lu, Z.; Li, Y.; Du, M.; Huang, G.; Wang, C.; Chen, X.; et al. A STING-activating nanovaccine for cancer immunotherapy. Nat. Nanotechnol. 2017, 12, 648–654. [Google Scholar] [CrossRef]
- Chandra, D.; Quispe-Tintaya, W.; Jahangir, A.; Asafu-Adjei, D.; Ramos, I.; Sintim, H.O.; Zhou, J.; Hayakawa, Y.; Karaolis, D.K.R.; Gravekamp, C. STING ligand c-di-GMP improves cancer vaccination against metastatic breast cancer. Cancer Immunol. Res. 2014, 2, 901–910. [Google Scholar] [CrossRef] [PubMed]
- Su, L.; Qin, S.; Cai, Y.; Wang, L.; Dong, W.; Mao, G.; Feng, S.; Xie, Z.; Zhang, H. Co, N-doped carbon dot nanozymes with acid pH-independence and substrate selectivity for biosensing and bioimaging. Sens. Actuators B Chem. 2022, 353, 131150. [Google Scholar] [CrossRef]
- Karim, M.N.; Singh, M.; Weerathunge, P.; Bian, P.; Zheng, R.; Dekiwadia, C.; Ahmed, T.; Walia, S.; Gaspera, E.D.; Singh, S.; et al. Visible-light-triggered reactive-oxygen-species-mediated antibacterial activity of peroxidase-mimic CuO nanorods. ACS Appl. Nano Mater. 2018, 1, 1694–1704. [Google Scholar] [CrossRef]
- Sang, Y.; Li, W.; Liu, H.; Zhang, L.; Wang, H.; Liu, Z.; Ren, J.; Qu, X. Construction of nanozyme-hydrogel for enhanced capture and elimination of bacteria. Adv. Funct. Mater. 2019, 29, 1900518. [Google Scholar] [CrossRef]
- Xu, C.; Bing, W.; Wang, F.; Ren, J.; Qu, X. Versatile dual photoresponsive system for precise control of chemical reactions. ACS Nano 2017, 11, 7770–7780. [Google Scholar] [CrossRef] [PubMed]
- Iwasaki, K.; Zheng, Y.W.; Murata, S.; Ito, H.; Nakayama, K.; Kurokawa, T.; Sano, N.; Nowatari, T.; Villareal, M.O.; Nagano, Y.N.; et al. Anticancer effect of linalool via cancer-specific hydroxyl radical generation in human colon cancer. World J. Gastroenterol. 2016, 22, 9765–9774. [Google Scholar] [CrossRef]
- Cheng, Y.; Yang, F.; Zhang, K.; Zhang, Y.; Cao, Y.; Liu, C.; Lu, H.; Dong, H.; Zhang, X. Non-fenton-type hydroxyl radical generation and photothermal effect by mitochondria-targeted WSSe/MnO2 nanocomposite loaded with isoniazid for synergistic anticancer treatment. Adv. Funct. Mater. 2019, 29, 1903850. [Google Scholar] [CrossRef]
- He, Y.; Yang, M.; Yang, L.; Hao, M.; Wang, F.; Li, X.; Taylor, E.W.; Zhang, X.; Zhang, J. Preparation and anticancer actions of CuET-nanoparticles dispersed by bovine serum albumin. Colloids Surf. B Biointerfaces 2023, 226, 113329. [Google Scholar] [CrossRef]
- Zhang, L.; Wang, Y.; Wang, Y.; Guo, M.; Li, Z.; Jin, X.; Du, H. Electrochemical H2O2 sensor based on a Au nanoflower-graphene composite for anticancer drug evaluation. Talanta 2023, 261, 124600. [Google Scholar] [CrossRef]
- Su, M.; Zhu, Y.; Chen, J.; Zhang, B.; Sun, C.; Chen, M.; Yang, X. Microfluidic synthesis of manganese-alginate nanogels with self-supplying H2O2 capability for synergistic chemo/chemodynamic therapy and boosting anticancer immunity. Chem. Eng. J. 2022, 435, 134926. [Google Scholar] [CrossRef]
- Lu, W.; Guo, Y.; Zhang, J.; Yue, Y.; Fan, L.; Li, F.; Dong, C.; Shuang, S. A High Catalytic Activity Nanozyme Based on Cobalt-Doped Carbon Dots for Biosensor and Anticancer Cell Effect. ACS Appl. Mater. Interfaces 2022, 14, 57206–57214. [Google Scholar] [CrossRef] [PubMed]
- Wu, P.H.; Cheng, P.F.; Kaveevivitchai, W.; Chen, T.H. MOF-based nanozyme grafted with cooperative Pt(IV) prodrug for synergistic anticancer therapy. Colloids Surf. B Biointerfaces 2023, 225, 113264. [Google Scholar] [CrossRef] [PubMed]








Disclaimer/Publisher’s Note: The statements, opinions and data contained in all publications are solely those of the individual author(s) and contributor(s) and not of MDPI and/or the editor(s). MDPI and/or the editor(s) disclaim responsibility for any injury to people or property resulting from any ideas, methods, instructions or products referred to in the content. |
© 2023 by the authors. Licensee MDPI, Basel, Switzerland. This article is an open access article distributed under the terms and conditions of the Creative Commons Attribution (CC BY) license (https://creativecommons.org/licenses/by/4.0/).
Share and Cite
Dong, W.; Chen, M.; Chang, C.; Jiang, T.; Su, L.; Chen, C.; Zhang, G. Remodeling of Tumor Microenvironment by Nanozyme Combined cGAS–STING Signaling Pathway Agonist for Enhancing Cancer Immunotherapy. Int. J. Mol. Sci. 2023, 24, 13935. https://doi.org/10.3390/ijms241813935
Dong W, Chen M, Chang C, Jiang T, Su L, Chen C, Zhang G. Remodeling of Tumor Microenvironment by Nanozyme Combined cGAS–STING Signaling Pathway Agonist for Enhancing Cancer Immunotherapy. International Journal of Molecular Sciences. 2023; 24(18):13935. https://doi.org/10.3390/ijms241813935
Chicago/Turabian StyleDong, Wenpei, Mengting Chen, Chun Chang, Tao Jiang, Li Su, Changpo Chen, and Guisheng Zhang. 2023. "Remodeling of Tumor Microenvironment by Nanozyme Combined cGAS–STING Signaling Pathway Agonist for Enhancing Cancer Immunotherapy" International Journal of Molecular Sciences 24, no. 18: 13935. https://doi.org/10.3390/ijms241813935
APA StyleDong, W., Chen, M., Chang, C., Jiang, T., Su, L., Chen, C., & Zhang, G. (2023). Remodeling of Tumor Microenvironment by Nanozyme Combined cGAS–STING Signaling Pathway Agonist for Enhancing Cancer Immunotherapy. International Journal of Molecular Sciences, 24(18), 13935. https://doi.org/10.3390/ijms241813935
