Blocking CCN2 Reduces Established Palmar Neuromuscular Fibrosis and Improves Function Following Repetitive Overuse Injury
Abstract
1. Introduction
2. Results
2.1. Task-Induced Increases in Collagen Desposition Are Present in Forepaw Muscle Connective Tissues; Deposition Is Reduced by Rest + Anti-CCN2 Treatment
2.2. Task-Induced Increases in Fibrosis-Related Proteins in Muscles Are Reduced by Rest + Anti-CCN2 Treatment
2.3. Task-Induced Increases in Myofibroblast Numbers Are Decreased by Anti-CCN2 Treatment
2.4. CCN3, Which Has Anti-Fibrosis Properties, Increased in Muscles with Anti-CCN2 Treatment
2.5. Matrix Metalloproteinases (MMPs) 1, 2, and 9 Are Not Affected by the Interventions
2.6. Extraneural Fibrosis after Task Performance Is Decreased by Rest + Anti-CCN2 Treatment
2.7. Task-Induced Degenerative Entheseal Changes Are Decreased with Rest + Anti-CCN2 Treatment
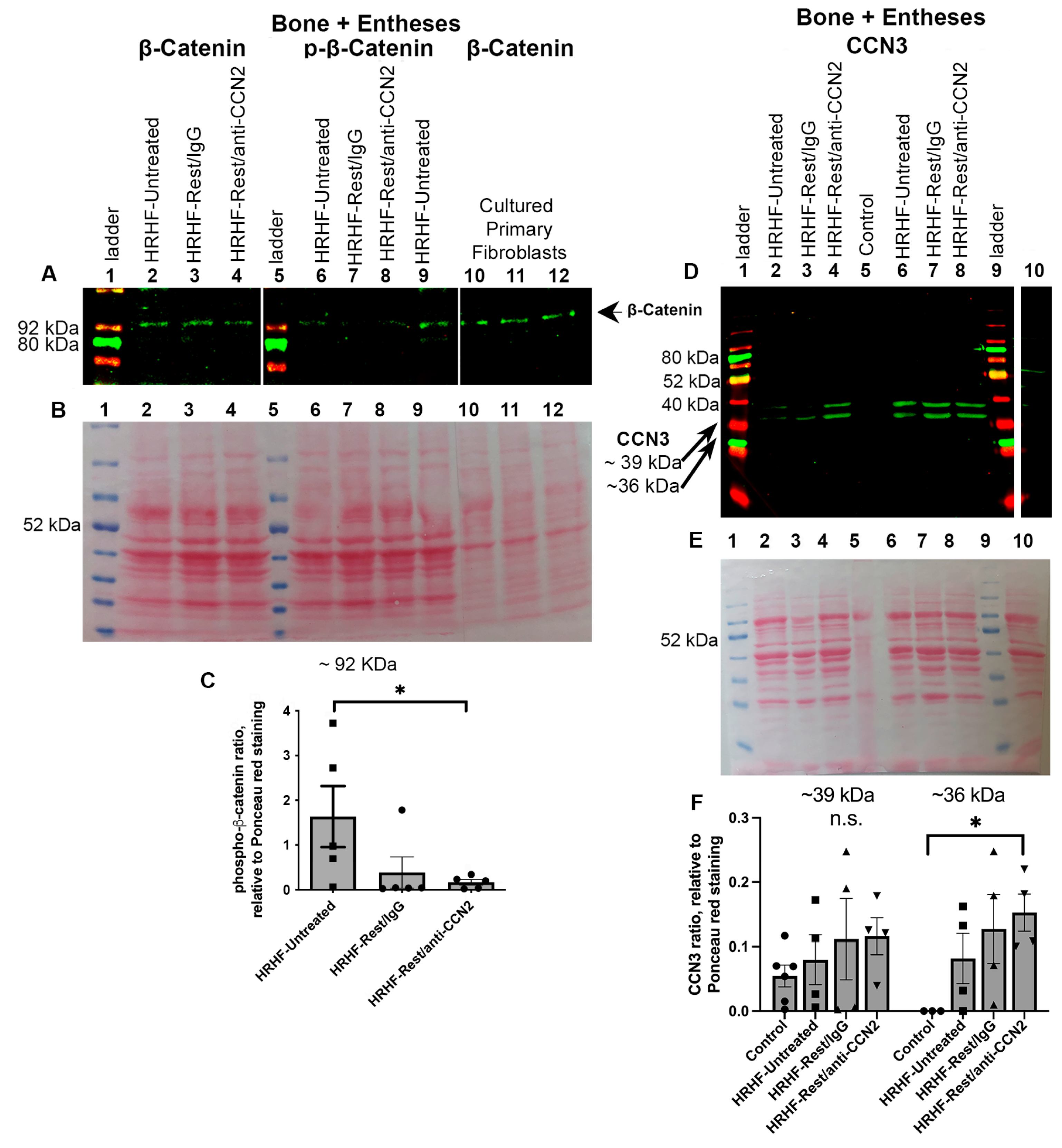
2.8. Changes in Phosphorylated β-Catenin and CCN3 May Play a Role in the Entheseal Improvements with Anti-CCN2 Treatment
2.9. Functional Changes Correlate with Histopathological Findings of Forepaw Neurodegenerative Changes
3. Discussion
4. Materials and Methods
4.1. Animals
4.2. Operant Training and HRHF Task Performance
4.3. Pharmacological Treatments
4.4. Behavioral Assays
4.5. Tissue Collection
4.6. Neuro-Muscular Histomorphometry of Trichrome Stained Collagen Deposition
4.7. Immunohistochemistry for αSMA and Collagen Type I
4.8. Histomorphometry of Entheseal Damage
4.9. Western Blot Analyses and Gelatin Zymography
4.10. Statistical Analyses
5. Conclusions
Supplementary Materials
Author Contributions
Funding
Institutional Review Board Statement
Data Availability Statement
Acknowledgments
Conflicts of Interest
References
- Bureau of Labor Statistics. TABLE R19. Number of Nonfatal Occupational Injuries and Illnesses Involving Days Away from Work by Part of Body and Selected Natures of Injury or Illness, Private Industry. 2018. Available online: https://www.bls.gov/iif/oshwc/osh/case/cd_r19_2018.htm (accessed on 28 June 2020).
- National Institute of Neurological Disorders and Stroke. Repetitive Motion Disorders Information Page. Available online: https://www.ninds.nih.gov/Disorders/All-Disorders/Repetitive-Motion-Disorders-Information-Page (accessed on 26 March 2020).
- Amadio, P.C. Repetitive stress injury. J. Bone Jt. Surg. Am. 2001, 83, 136–137, author reply 138–141. [Google Scholar] [CrossRef]
- Harris-Adamson, C.; Eisen, E.A.; Kapellusch, J.; Hegmann, K.T.; Thiese, M.S.; Dale, A.M.; Evanoff, B.; Meyers, A.R.; Bao, S.; Gerr, F.; et al. Occupational risk factors for work disability following carpal tunnel syndrome: A pooled prospective study. Occup. Environ. Med. 2022, 79, 442–451. [Google Scholar] [CrossRef]
- National Safety Council (NSC). Work Injury Costs. Available online: https://injuryfacts.nsc.org/work/costs/work-injury-costs/#:~:text=The%20total%20cost%20of%20work,administrative%20expenses%20of%20%2457.6%20billion (accessed on 28 June 2020).
- National Health Service United Kingdom. Repetitive Strain Injury (RSI). Available online: https://www.nhs.uk/conditions/repetitive-strain-injury-rsi/diagnosis/ (accessed on 26 March 2023).
- Descatha, A.; Dale, A.M.; Silverstein, B.A.; Roquelaure, Y.; Rempel, D. Lateral epicondylitis: New evidence for work relatedness. Jt. Bone Spine 2015, 82, 5–7. [Google Scholar] [CrossRef][Green Version]
- Carp, S.J.; Barbe, M.F.; Winter, K.A.; Amin, M.; Barr, A.E. Inflammatory biomarkers increase with severity of upper-extremity overuse disorders. Clin. Sci. 2007, 112, 305–314. [Google Scholar] [CrossRef]
- Ding, H.; Solovieva, S.; Vehmas, T.; Takala, E.P.; Leino-Arjas, P. Hand osteoarthritis and pinch grip strength among middle-aged female dentists and teachers. Scand. J. Rheumatol. 2010, 39, 84–87. [Google Scholar] [CrossRef]
- Erickson, M.; Lawrence, M.; Jansen, C.W.S.; Coker, D.; Amadio, P.; Cleary, C. Hand Pain and Sensory Deficits: Carpal Tunnel Syndrome. J. Orthop. Sports Phys. Ther. 2019, 49, CPG1–CPG85. [Google Scholar] [CrossRef]
- Moriya, T.; Zhao, C.; Cha, S.S.; Schmelzer, J.D.; Low, P.A.; An, K.N.; Amadio, P.C. Tendon injury produces changes in SSCT and nerve physiology similar to carpal tunnel syndrome in an in vivo rabbit model. Hand 2011, 6, 399–407. [Google Scholar] [CrossRef]
- Barbe, M.F.; Gallagher, S.; Massicotte, V.S.; Tytell, M.; Popoff, S.N.; Barr-Gillespie, A.E. The interaction of force and repetition on musculoskeletal and neural tissue responses and sensorimotor behavior in a rat model of work-related musculoskeletal disorders. BMC Musculoskelet. Disord. 2013, 14, 303. [Google Scholar] [CrossRef]
- Barbe, M.F.; Gallagher, S.; Popoff, S.N. Serum biomarkers as predictors of stage of work-related musculoskeletal disorders. J. Am. Acad. Orthop. Surg. 2013, 21, 644–646. [Google Scholar] [CrossRef]
- Barbe, M.F.; Panibatla, S.T.; Harris, M.Y.; Amin, M.; Dorotan, J.T.; Cruz, G.E.; Bove, G.M. Manual Therapy With Rest as a Treatment for Established Inflammation and Fibrosis in a Rat Model of Repetitive Strain Injury. Front. Physiol. 2021, 12, 755923. [Google Scholar] [CrossRef]
- Barbe, M.F.; Hilliard, B.A.; Delany, S.P.; Iannarone, V.J.; Harris, M.Y.; Amin, M.; Cruz, G.E.; Barreto-Cruz, Y.; Tran, N.; Day, E.P.; et al. Blocking CCN2 Reduces Progression of Sensorimotor Declines and Fibrosis in a Rat Model of Chronic Repetitive Overuse. J. Orthop. Res. 2019, 37, 2004–2018. [Google Scholar] [CrossRef]
- Fisher, P.W.; Zhao, Y.; Rico, M.C.; Massicotte, V.S.; Wade, C.K.; Litvin, J.; Bove, G.M.; Popoff, S.N.; Barbe, M.F. Increased CCN2, substance P and tissue fibrosis are associated with sensorimotor declines in a rat model of repetitive overuse injury. J. Cell Commun. Signal. 2015, 9, 37–54. [Google Scholar] [CrossRef]
- Abdelmagid, S.M.; Barr, A.E.; Rico, M.; Amin, M.; Litvin, J.; Popoff, S.N.; Safadi, F.F.; Barbe, M.F. Performance of repetitive tasks induces decreased grip strength and increased fibrogenic proteins in skeletal muscle: Role of force and inflammation. PLoS ONE 2012, 7, e38359. [Google Scholar] [CrossRef]
- Clark, B.D.; Al-Shatti, T.A.; Barr, A.E.; Amin, M.; Barbe, M.F. Performance of a high-repetition, high-force task induces carpal tunnel syndrome in rats. J. Orthop. Sports Phys. Ther. 2004, 34, 244–253. [Google Scholar] [CrossRef]
- Frara, N.; Fisher, P.W.; Zhao, Y.; Tarr, J.T.; Amin, M.; Popoff, S.N.; Barbe, M.F. Substance P increases CCN2 dependent on TGF-beta yet Collagen Type I via TGF-beta1 dependent and independent pathways in tenocytes. Connect. Tissue Res. 2018, 59, 30–44. [Google Scholar] [CrossRef]
- Chiquet, M. Regulation of extracellular matrix gene expression by mechanical stress. Matrix Biol. 1999, 18, 417–426. [Google Scholar] [CrossRef]
- Arnott, J.A.; Lambi, A.G.; Mundy, C.; Hendesi, H.; Pixley, R.A.; Owen, T.A.; Safadi, F.F.; Popoff, S.N. The role of connective tissue growth factor (CTGF/CCN2) in skeletogenesis. Crit. Rev. Eukaryot. Gene Expr. 2011, 21, 43–69. [Google Scholar] [CrossRef]
- Varga, J.; Rosenbloom, J.; Jimenez, S.A. Transforming growth factor β (TGF β) causes a persistent increase in steady-state amounts of type I and type III collagen and fibronectin mRNAs in normal human dermal fibroblasts. Biochem. J. 1987, 247, 597–604. [Google Scholar] [CrossRef]
- Garrett, Q.; Khaw, P.T.; Blalock, T.D.; Schultz, G.S.; Grotendorst, G.R.; Daniels, J.T. Involvement of CTGF in TGF-beta1-stimulation of myofibroblast differentiation and collagen matrix contraction in the presence of mechanical stress. Investig. Ophthalmol. Vis. Sci. 2004, 45, 1109–1116. [Google Scholar] [CrossRef]
- Frazier, K.; Williams, S.; Kothapalli, D.; Klapper, H.; Grotendorst, G.R. Stimulation of fibroblast cell growth, matrix production, and granulation tissue formation by connective tissue growth factor. J. Investig. Dermatol. 1996, 107, 404–411. [Google Scholar] [CrossRef]
- Lipson, K.E.; Wong, C.; Teng, Y.; Spong, S. CTGF is a central mediator of tissue remodeling and fibrosis and its inhibition can reverse the process of fibrosis. Fibrogenesis Tissue Repair 2012, 5 (Suppl. 1), S24. [Google Scholar] [CrossRef] [PubMed]
- Leask, A. Breathe, breathe in the air: The anti-CCN2 antibody pamrevlumab (FG-3019) completes a successful phase II clinical trial for idiopathic pulmonary fibrosis. J. Cell Commun. Signal 2019, 13, 441–442. [Google Scholar] [CrossRef] [PubMed]
- Richeldi, L.; Fernández Pérez, E.R.; Costabel, U.; Albera, C.; Lederer, D.J.; Flaherty, K.R.; Ettinger, N.; Perez, R.; Scholand, M.B.; Goldin, J.; et al. Pamrevlumab, an anti-connective tissue growth factor therapy, for idiopathic pulmonary fibrosis (PRAISE): A phase 2, randomised, double-blind, placebo-controlled trial. Lancet Respir. Med. 2020, 8, 25–33. [Google Scholar] [CrossRef] [PubMed]
- Sgalla, G.; Franciosa, C.; Simonetti, J.; Richeldi, L. Pamrevlumab for the treatment of idiopathic pulmonary fibrosis. Expert. Opin. Investig. Drugs 2020, 29, 771–777. [Google Scholar] [CrossRef] [PubMed]
- Connolly, A.M.; Zaidman, C.M.; Brandsema, J.F.; Phan, H.C.; Tian, C.; Zhang, X.; Li, J.; Eisner, M.D.; Carrier, E. Pamrevlumab, a Fully Human Monoclonal Antibody Targeting Connective Tissue Growth Factor, for Non-Ambulatory Patients with Duchenne Muscular Dystrophy. J. Neuromuscul. Dis. 2023, 10, 685–699. [Google Scholar] [CrossRef]
- Ohara, Y.; Chew, S.H.; Misawa, N.; Wang, S.; Somiya, D.; Nakamura, K.; Kajiyama, H.; Kikkawa, F.; Tsuyuki, Y.; Jiang, L.; et al. Connective tissue growth factor-specific monoclonal antibody inhibits growth of malignant mesothelioma in an orthotopic mouse model. Oncotarget 2018, 9, 18494–18509. [Google Scholar] [CrossRef]
- Makino, K.; Makino, T.; Stawski, L.; Lipson, K.E.; Leask, A.; Trojanowska, M. Anti-connective tissue growth factor (CTGF/CCN2) monoclonal antibody attenuates skin fibrosis in mice models of systemic sclerosis. Arthritis Res. Ther. 2017, 19, 134. [Google Scholar] [CrossRef]
- Barbe, M.F.; Amin, M.; Gingery, A.; Lambi, A.G.; Popoff, S.N. Blocking CCN2 preferentially inhibits osteoclastogenesis induced by repetitive high force bone loading. Connect. Tissue Res. 2021, 62, 115–132. [Google Scholar] [CrossRef]
- Barbe, M.F.; Hilliard, B.A.; Amin, M.; Harris, M.Y.; Hobson, L.J.; Cruz, G.E.; Dorotan, J.T.; Paul, R.W.; Klyne, D.M.; Popoff, S.N. Blocking CTGF/CCN2 reverses neural fibrosis and sensorimotor declines in a rat model of overuse-induced median mononeuropathy. J. Orthop. Res. 2020, 38, 2396–2408. [Google Scholar] [CrossRef]
- Barbe, M.F.; Hilliard, B.A.; Amin, M.; Harris, M.Y.; Hobson, L.J.; Cruz, G.E.; Popoff, S.N. Blocking CTGF/CCN2 reduces established skeletal muscle fibrosis in a rat model of overuse injury. FASEB J. 2020, 34, 6554–6569. [Google Scholar] [CrossRef]
- Riser, B.L.; Barnes, J.L.; Varani, J. Balanced regulation of the CCN family of matricellular proteins: A novel approach to the prevention and treatment of fibrosis and cancer. J. Cell Commun. Signal. 2015, 9, 327–339. [Google Scholar] [CrossRef] [PubMed]
- Leask, A. Yin and Yang revisited: CCN3 as an anti-fibrotic therapeutic? J. Cell Commun. Signal. 2015, 9, 97–98. [Google Scholar] [CrossRef] [PubMed]
- Lambi, A.G.; Harris, M.Y.; Amin, M.; Joiner, P.G.; Hilliard, B.A.; Assari, S.; Popoff, S.N.; Barbe, M.F. Blocking CCN2 Reduces Established Bone Loss Induced by Prolonged Intense Loading by Increasing Osteoblast Activity in Rats. JBMR Plus 2023, e10783. [Google Scholar] [CrossRef]
- Guo, Y.; Xiao, L.; Sun, L.; Liu, F. Wnt/β-catenin signaling: A promising new target for fibrosis diseases. Physiol. Res. 2012, 61, 337–346. [Google Scholar] [CrossRef] [PubMed]
- Cao, H.; Wang, C.; Chen, X.; Hou, J.; Xiang, Z.; Shen, Y.; Han, X. Inhibition of Wnt/β-catenin signaling suppresses myofibroblast differentiation of lung resident mesenchymal stem cells and pulmonary fibrosis. Sci. Rep. 2018, 8, 13644. [Google Scholar] [CrossRef] [PubMed]
- Wang, X.; Dong, L.; Cheng, J.; Verdine, G.L.; Lin, A.; Chu, Q. Targeted β-catenin ubiquitination and degradation by multifunctional stapled peptides. J. Pept. Sci. 2022, 28, e3389. [Google Scholar] [CrossRef]
- Zhao, X.; Shao, P.; Gai, K.; Li, F.; Shan, Q.; Xue, H.H. β-catenin and γ-catenin are dispensable for T lymphocytes and AML leukemic stem cells. Elife 2020, 9, e55360. [Google Scholar] [CrossRef]
- Yan, L.; Chaqour, B. Cysteine-rich protein 61 (CCN1) and connective tissue growth factor (CCN2) at the crosshairs of ocular neovascular and fibrovascular disease therapy. J. Cell Commun. Signal. 2013, 7, 253–263. [Google Scholar] [CrossRef]
- Perbal, A.; Perbal, B. The CCN family of proteins: A 25th anniversary picture. J. Cell Commun. Signal. 2016, 10, 177–190. [Google Scholar] [CrossRef]
- Bartel, F.; Balschun, K.; Gradhand, E.; Strauss, H.G.; Dittmer, J.; Hauptmann, S. Inverse expression of cystein-rich 61 (Cyr61/CCN1) and connective tissue growth factor (CTGF/CCN2) in borderline tumors and carcinomas of the ovary. Int. J. Gynecol. Pathol. 2012, 31, 405–415. [Google Scholar] [CrossRef]
- Kivela, R.; Kyrolainen, H.; Selanne, H.; Komi, P.V.; Kainulainen, H.; Vihko, V. A single bout of exercise with high mechanical loading induces the expression of Cyr61/CCN1 and CTGF/CCN2 in human skeletal muscle. J. Appl. Physiol. 2007, 103, 1395–1401. [Google Scholar] [CrossRef] [PubMed]
- Grote, K.; Bavendiek, U.; Grothusen, C.; Flach, I.; Hilfiker-Kleiner, D.; Drexler, H.; Schieffer, B. Stretch-inducible expression of the angiogenic factor CCN1 in vascular smooth muscle cells is mediated by Egr-1. J. Biol. Chem. 2004, 279, 55675–55681. [Google Scholar] [CrossRef] [PubMed]
- Xu, L.; Cui, W.H.; Zhou, W.C.; Li, D.L.; Li, L.C.; Zhao, P.; Mo, X.T.; Zhang, Z.; Gao, J. Activation of Wnt/β-catenin signalling is required for TGF-β/Smad2/3 signalling during myofibroblast proliferation. J. Cell. Mol. Med. 2017, 21, 1545–1554. [Google Scholar] [CrossRef] [PubMed]
- Riser, B.L.; Najmabadi, F.; Perbal, B.; Peterson, D.R.; Rambow, J.A.; Riser, M.L.; Sukowski, E.; Yeger, H.; Riser, S.C. CCN3 (NOV) is a negative regulator of CCN2 (CTGF) and a novel endogenous inhibitor of the fibrotic pathway in an in vitro model of renal disease. Am. J. Pathol. 2009, 174, 1725–1734. [Google Scholar] [CrossRef]
- Yin, H.; Liu, N.; Zhou, X.; Chen, J.; Duan, L. The advance of CCN3 in fibrosis. J. Cell Commun. Signal. 2023, 1–9. [Google Scholar] [CrossRef]
- Su, B.Y.; Cai, W.Q.; Zhang, C.G.; Martinez, V.; Lombet, A.; Perbal, B. The expression of ccn3 (nov) RNA and protein in the rat central nervous system is developmentally regulated. Mol. Pathol. 2001, 54, 184–191. [Google Scholar] [CrossRef]
- Perbal, B. NOV (nephroblastoma overexpressed) and the CCN family of genes: Structural and functional issues. Mol. Pathol. 2001, 54, 57–79. [Google Scholar] [CrossRef]
- Kyurkchiev, S.; Yeger, H.; Bleau, A.M.; Perbal, B. Potential cellular conformations of the CCN3(NOV) protein. Cell Commun. Signal. 2004, 2, 9. [Google Scholar] [CrossRef]
- Rudnicki, M.A.; Williams, B.O. Wnt signaling in bone and muscle. Bone 2015, 80, 60–66. [Google Scholar] [CrossRef]
- Lin, C.G.; Chen, C.C.; Leu, S.J.; Grzeszkiewicz, T.M.; Lau, L.F. Integrin-dependent functions of the angiogenic inducer NOV (CCN3): Implication in wound healing. J. Biol. Chem. 2005, 280, 8229–8237. [Google Scholar] [CrossRef]
- Cisternas, P.; Henriquez, J.P.; Brandan, E.; Inestrosa, N.C. Wnt signaling in skeletal muscle dynamics: Myogenesis, neuromuscular synapse and fibrosis. Mol. Neurobiol. 2014, 49, 574–589. [Google Scholar] [CrossRef] [PubMed]
- Topp, K.S.; Byl, N.N. Movement dysfunction following repetitive hand opening and closing: Anatomical analysis in Owl monkeys. Mov. Disord. 1999, 14, 295–306. [Google Scholar] [CrossRef] [PubMed]
- Stauber, W.T.; Knack, K.K.; Miller, G.R.; Grimmett, J.G. Fibrosis and intercellular collagen connections from four weeks of muscle strains. Muscle Nerve 1996, 19, 423–430. [Google Scholar] [CrossRef] [PubMed]
- Turrina, A.; Martinez-Gonzalez, M.A.; Stecco, C. The muscular force transmission system: Role of the intramuscular connective tissue. J. Bodyw. Mov. Ther. 2013, 17, 95–102. [Google Scholar] [CrossRef]
- Dutour, O. Enthesopathies (lesions of muscular insertions) as indicators of the activities of neolithic Saharan populations. Am. J. Phys. Anthr. 1986, 71, 221–224. [Google Scholar] [CrossRef]
- Hawkey, D.E.; Merbs, C.F. Activity-induced musculoskeletal stress markers (MSM) and subsistence strategy changes among ancient Hudson Bay Eskimos. Int. J. Osteoarchaeol. 1995, 5, 324–338. [Google Scholar] [CrossRef]
- Villotte, S.; Castex, D.; Couallier, V.; Dutour, O.; Knusel, C.J.; Henry-Gambier, D. Enthesopathies as occupational stress markers: Evidence from the upper limb. Am. J. Phys. Anthr. 2010, 142, 224–234. [Google Scholar] [CrossRef]
- Stauber, W.T.; Smith, C.A.; Miller, G.R.; Stauber, F.D. Recovery from 6 weeks of repeated strain injury to rat soleus muscles. Muscle Nerve 2000, 23, 1819–1825. [Google Scholar] [CrossRef]
- Gonzalez, D.; Rebolledo, D.L.; Correa, L.M.; Court, F.A.; Cerpa, W.; Lipson, K.E.; van Zundert, B.; Brandan, E. The inhibition of CTGF/CCN2 activity improves muscle and locomotor function in a murine ALS model. Hum. Mol. Genet. 2018, 27, 2913–2926. [Google Scholar] [CrossRef]
- Morales, M.G.; Gutierrez, J.; Cabello-Verrugio, C.; Cabrera, D.; Lipson, K.E.; Goldschmeding, R.; Brandan, E. Reducing CTGF/CCN2 slows down mdx muscle dystrophy and improves cell therapy. Human. Mol. Genet. 2013, 22, 4938–4951. [Google Scholar] [CrossRef]
- Morales, M.G.; Cabello-Verrugio, C.; Santander, C.; Cabrera, D.; Goldschmeding, R.; Brandan, E. CTGF/CCN-2 over-expression can directly induce features of skeletal muscle dystrophy. J. Pathol. 2011, 225, 490–501. [Google Scholar] [CrossRef]
- Kubota, S.; Takigawa, M. The CCN family acting throughout the body: Recent research developments. Biomol. Concepts 2013, 4, 477–494. [Google Scholar] [CrossRef] [PubMed]
- Kubota, S.; Kawata, K.; Hattori, T.; Nishida, T. Molecular and Genetic Interactions between CCN2 and CCN3 behind Their Yin-Yang Collaboration. Int. J. Mol. Sci. 2022, 23, 5887. [Google Scholar] [CrossRef] [PubMed]
- Perbal, B. Time has come to address the spatiotemporal combinatorial model for CCN proteins biological activitites by spatial transcriptomics and genome wide association studies. J. Cell Commun. Signal. 2023, 17, 1–3. [Google Scholar] [CrossRef] [PubMed]
- Perbal, B.; Perbal, M.; Perbal, A. Cooperation is the key: The CCN biological system as a gate to high complex protein superfamilies’ signaling. J. Cell Commun. Signal. 2023, 17, 233–253. [Google Scholar] [CrossRef]
- Leask, A. Conjunction junction, what’s the function? CCN proteins as targets in fibrosis and cancers. Am. J. Physiol. Cell. Physiol. 2020, 318, C1046–C1054. [Google Scholar] [CrossRef]
- Trensz, F.; Haroun, S.; Cloutier, A.; Richter, M.V.; Grenier, G. A muscle resident cell population promotes fibrosis in hindlimb skeletal muscles of mdx mice through the Wnt canonical pathway. Am. J. Physiol. Cell. Physiol. 2010, 299, C939–C947. [Google Scholar] [CrossRef]
- Nishikawa, K.; Osawa, Y.; Kimura, K. Wnt/β-Catenin Signaling as a Potential Target for the Treatment of Liver Cirrhosis Using Antifibrotic Drugs. Int. J. Mol. Sci. 2018, 19, 3103. [Google Scholar] [CrossRef]
- Matsuzaki, S.; Darcha, C. Involvement of the Wnt/β-catenin signaling pathway in the cellular and molecular mechanisms of fibrosis in endometriosis. PLoS ONE 2013, 8, e76808. [Google Scholar] [CrossRef]
- Lam, A.P.; Gottardi, C.J. β-catenin signaling: A novel mediator of fibrosis and potential therapeutic target. Curr. Opin. Rheumatol. 2011, 23, 562–567. [Google Scholar] [CrossRef]
- Murphy, M.M.; Keefe, A.C.; Lawson, J.A.; Flygare, S.D.; Yandell, M.; Kardon, G. Transiently active Wnt/β-catenin signaling is not required but must be silenced for stem cell function during muscle regeneration. Stem Cell Rep. 2014, 3, 475–488. [Google Scholar] [CrossRef] [PubMed]
- Lemaire, R.; Farina, G.; Bayle, J.; Dimarzio, M.; Pendergrass, S.A.; Milano, A.; Perbal, B.; Whitfield, M.L.; Lafyatis, R. Antagonistic effect of the matricellular signaling protein CCN3 on TGF-β- and Wnt-mediated fibrillinogenesis in systemic sclerosis and Marfan syndrome. J. Investig. Dermatol. 2010, 130, 1514–1523. [Google Scholar] [CrossRef] [PubMed]
- Sun, C.; Zhang, H.; Liu, X. Emerging role of CCN family proteins in fibrosis. J. Cell. Physiol. 2021, 236, 4195–4206. [Google Scholar] [CrossRef] [PubMed]
- Schild, C.; Trueb, B. Three members of the connective tissue growth factor family CCN are differentially regulated by mechanical stress. Biochim. Biophys. Acta 2004, 1691, 33–40. [Google Scholar] [CrossRef] [PubMed]
- Brigstock, D.R. The connective tissue growth factor/cysteine-rich 61/nephroblastoma overexpressed (CCN) family. Endocr. Rev. 1999, 20, 189–206. [Google Scholar] [CrossRef]
- Huang, X.; Ni, B.; Mao, Z.; Xi, Y.; Chu, X.; Zhang, R.; Ma, X.; You, H. NOV/CCN3 induces cartilage protection by inhibiting PI3K/AKT/mTOR pathway. J. Cell Mol. Med. 2019, 23, 7525–7534. [Google Scholar] [CrossRef]
- Hilliard, B.A.; Amin, M.; Popoff, S.N.; Barbe, M.F. Force dependent effects of chronic overuse on fibrosis-related genes and proteins in skeletal muscles. Connect. Tissue Res. 2021, 62, 133–149. [Google Scholar] [CrossRef]
- Smith, C.A.; Stauber, F.; Waters, C.; Alway, S.E.; Stauber, W.T. Transforming growth factor-beta following skeletal muscle strain injury in rats. J. Appl. Physiol. 2007, 102, 755–761. [Google Scholar] [CrossRef]
- Fujiwara, M.; Iwata, M.; Inoue, T.; Aizawa, Y.; Yoshito, N.; Hayashi, K.; Suzuki, S. Decreased grip strength, muscle pain, and atrophy occur in rats following long-term exposure to excessive repetitive motion. FEBS Open Bio 2017, 7, 1737–1749. [Google Scholar] [CrossRef]
- Kehl, L.J.; Fairbanks, C.A. Experimental animal models of muscle pain and analgesia. Exerc. Sport. Sci. Rev. 2003, 31, 188–194. [Google Scholar] [CrossRef][Green Version]
- O’Brien, J.P.; Mackinnon, S.E.; MacLean, A.R.; Hudson, A.R.; Dellon, A.L.; Hunter, D.A. A model of chronic nerve compression in the rat. Ann. Plast. Surg. 1987, 19, 430–435. [Google Scholar] [CrossRef] [PubMed]
- Sommerich, C.M.; Lavender, S.A.; Buford, J.A.; Banks, J.; Korkmaz, S.V.; Pease, W.S. Towards development of a nonhuman primate model of carpal tunnel syndrome: Performance of a voluntary, repetitive pinching task induces median mononeuropathy in Macaca fascicularis. J.Orthop. Res. 2007, 25, 713–724. [Google Scholar] [CrossRef] [PubMed]
- Picozzi, V.J.; Pipas, J.M.; Koong, A.C.; Giaccia, A.J.; Bahary, N.; Krishnamurthi, S.S.; Lopez, C.D.; O’Dwyer, P.; Modelska, K.; Carney, M.; et al. FG-3019, A Human Monoclonal Antibody to Connective Tissue Growth Factor, Combined with Chemotherapy in Patients with Locally Advanced or Metastatic Pancreatic Ductal Adenocarcinoma. J. Cancer Clin. Trials 2017, 2, 1000123. [Google Scholar]
- Raghu, G.; Scholand, M.B.; de Andrade, J.; Lancaster, L.; Mageto, Y.; Goldin, J.; Brown, K.K.; Flaherty, K.R.; Wencel, M.; Wanger, J.; et al. FG-3019 anti-connective tissue growth factor monoclonal antibody: Results of an open-label clinical trial in idiopathic pulmonary fibrosis. Eur. Respir. J. 2016, 47, 1481–1491. [Google Scholar] [CrossRef] [PubMed]
- Brenner, M.C.; Krzyzanski, W.; Chou, J.Z.; Signore, P.E.; Fung, C.K.; Guzman, D.; Li, D.; Zhang, W.; Olsen, D.R.; Nguyen, V.T.; et al. FG-3019, a Human Monoclonal Antibody Recognizing Connective Tissue Growth Factor, is Subject to Target-Mediated Drug Disposition. Pharm. Res. 2016, 33, 1833–1849. [Google Scholar] [CrossRef] [PubMed]
- Neesse, A.; Frese, K.K.; Bapiro, T.E.; Nakagawa, T.; Sternlicht, M.D.; Seeley, T.W.; Pilarsky, C.; Jodrell, D.I.; Spong, S.M.; Tuveson, D.A. CTGF antagonism with mAb FG-3019 enhances chemotherapy response without increasing drug delivery in murine ductal pancreas cancer. Proc. Natl. Acad. Sci. USA 2013, 110, 12325–12330. [Google Scholar] [CrossRef]
- Gold, J.E.; Hallman, D.M.; Hellstrom, F.; Bjorklund, M.; Crenshaw, A.G.; Djupsjobacka, M.; Heiden, M.; Mathiassen, S.E.; Piligian, G.; Barbe, M.F. Systematic review of biochemical biomarkers for neck and upper-extremity musculoskeletal disorders. Scand. J. Work. Environ. Health 2016, 42, 103–124. [Google Scholar] [CrossRef]
- Rempel, D.; Gerr, F.; Harris-Adamson, C.; Hegmann, K.T.; Thiese, M.S.; Kapellusch, J.; Garg, A.; Burt, S.; Bao, S.; Silverstein, B.; et al. Personal and workplace factors and median nerve function in a pooled study of 2396 US workers. J. Occup. Environ. Med. 2015, 57, 98–104. [Google Scholar] [CrossRef]
- Keir, P.J.; Rempel, D.M. Pathomechanics of peripheral nerve loading. Evidence in carpal tunnel syndrome. J. Hand Ther. 2005, 18, 259–269. [Google Scholar] [CrossRef]
- Barbe, M.F.; Massicotte, V.S.; Assari, S.; Monroy, M.A.; Frara, N.; Harris, M.Y.; Amin, M.; King, T.; Cruz, G.E.; Popoff, S.N. Prolonged high force high repetition pulling induces osteocyte apoptosis and trabecular bone loss in distal radius, while low force high repetition pulling induces bone anabolism. Bone 2018, 110, 267–283. [Google Scholar] [CrossRef]
- Garg, K.; Corona, B.T.; Walters, T.J. Therapeutic strategies for preventing skeletal muscle fibrosis after injury. Front. Pharmacol. 2015, 6, 87. [Google Scholar] [CrossRef] [PubMed]
- Reformat, D.D.; Nores, G.G.; Lam, G.; Cuzzone, D.; Hill, J.B.; Muresan, H.; Thanik, V. Outcome Analysis of Metacarpal and Phalangeal Fixation Techniques at Bellevue Hospital. Ann. Plast. Surg. 2018, 81, 407–410. [Google Scholar] [CrossRef] [PubMed]
- Benjamin, M.; Toumi, H.; Suzuki, D.; Redman, S.; Emery, P.; McGonagle, D. Microdamage and altered vascularity at the enthesis-bone interface provides an anatomic explanation for bone involvement in the HLA-B27-associated spondylarthritides and allied disorders. Arthritis Rheum. 2007, 56, 224–233. [Google Scholar] [CrossRef] [PubMed]
- Tamura, I.; Rosenbloom, J.; Macarak, E.; Chaqour, B.; Littlejohn, M.D.; Walker, C.G.; Ward, H.E.; Lehnert, K.B.; Snell, R.G.; Verkerk, G.A.; et al. Regulation of Cyr61 gene expression by mechanical stretch through multiple signaling pathways. Am. J. Physiol. Cell. Physiol. 2001, 281, C1524–C1532. [Google Scholar] [CrossRef] [PubMed]










| Tissue | Control (n = 7) | HRHF-Untreated (n = 6) | HRHF-Rest/IgG (n = 5) | HRHF-Rest/Anti-CCN2 (n = 6) | ANOVA Results |
|---|---|---|---|---|---|
| Flexor Muscles | 14.83 ± 2.91 | 290 ± 40.22 aa | 178 ± 57.65 aa,bb | 42.45 ± 12.35 b,cc | p < 0.0001 |
Disclaimer/Publisher’s Note: The statements, opinions and data contained in all publications are solely those of the individual author(s) and contributor(s) and not of MDPI and/or the editor(s). MDPI and/or the editor(s) disclaim responsibility for any injury to people or property resulting from any ideas, methods, instructions or products referred to in the content. |
© 2023 by the authors. Licensee MDPI, Basel, Switzerland. This article is an open access article distributed under the terms and conditions of the Creative Commons Attribution (CC BY) license (https://creativecommons.org/licenses/by/4.0/).
Share and Cite
Lambi, A.G.; DeSante, R.J.; Patel, P.R.; Hilliard, B.A.; Popoff, S.N.; Barbe, M.F. Blocking CCN2 Reduces Established Palmar Neuromuscular Fibrosis and Improves Function Following Repetitive Overuse Injury. Int. J. Mol. Sci. 2023, 24, 13866. https://doi.org/10.3390/ijms241813866
Lambi AG, DeSante RJ, Patel PR, Hilliard BA, Popoff SN, Barbe MF. Blocking CCN2 Reduces Established Palmar Neuromuscular Fibrosis and Improves Function Following Repetitive Overuse Injury. International Journal of Molecular Sciences. 2023; 24(18):13866. https://doi.org/10.3390/ijms241813866
Chicago/Turabian StyleLambi, Alex G., Robert J. DeSante, Parth R. Patel, Brendan A. Hilliard, Steven N. Popoff, and Mary F. Barbe. 2023. "Blocking CCN2 Reduces Established Palmar Neuromuscular Fibrosis and Improves Function Following Repetitive Overuse Injury" International Journal of Molecular Sciences 24, no. 18: 13866. https://doi.org/10.3390/ijms241813866
APA StyleLambi, A. G., DeSante, R. J., Patel, P. R., Hilliard, B. A., Popoff, S. N., & Barbe, M. F. (2023). Blocking CCN2 Reduces Established Palmar Neuromuscular Fibrosis and Improves Function Following Repetitive Overuse Injury. International Journal of Molecular Sciences, 24(18), 13866. https://doi.org/10.3390/ijms241813866

