The Presence of Pre-Existing Endometriotic Lesions Promotes the Growth of New Lesions in the Peritoneal Cavity
Abstract
:1. Introduction
2. Results
2.1. Development and Growth of Endometriotic Lesions
2.2. Exchange of Cells between Endometriotic Lesions
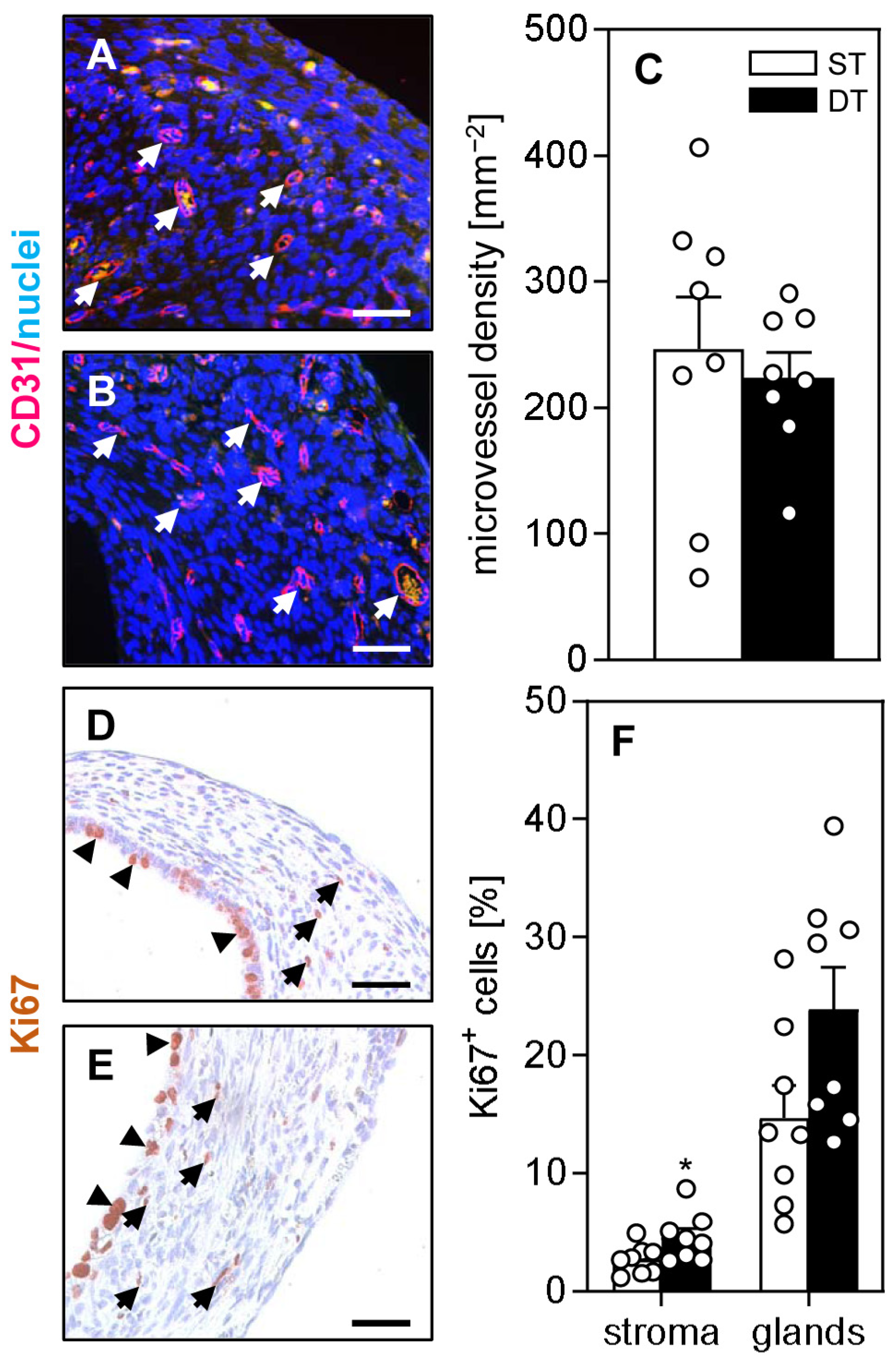
2.3. Vascularization, Proliferation and Immune Cell Infiltration of Endometriotic Lesions
2.4. Immune Cells and Inflammatory Factors in the Peritoneal Fluid
3. Discussion
4. Materials and Methods
4.1. Animals
4.2. Vaginal Lavage
4.3. Isolation of Uterine Tissue Samples
4.4. Induction of Peritoneal Endometriotic Lesions
4.5. High-Resolution Ultrasound Imaging
4.6. In Vivo and Ex Vivo Bioluminescence Imaging
4.7. Histology and Immunohistochemistry
4.8. Peritoneal Lavage
4.9. Flow Cytometry
4.10. Cytokine Array
4.11. Statistics
5. Conclusions
Author Contributions
Funding
Institutional Review Board Statement
Informed Consent Statement
Data Availability Statement
Acknowledgments
Conflicts of Interest
References
- Moradi, Y.; Shams-Beyranvand, M.; Khateri, S.; Gharahjeh, S.; Tehrani, S.; Varse, F.; Tiyuri, A.; Najmi, Z. A systematic review on the prevalence of endometriosis in women. Indian J. Med. Res. 2021, 154, 446–454. [Google Scholar] [PubMed]
- Mounsey, A.L.; Wilgus, A.; Slawson, D.C. Diagnosis and management of endometriosis. Am. Fam. Physician 2006, 74, 594–600. [Google Scholar] [PubMed]
- Simoens, S.; Hummelshoj, L.; D’Hooghe, T. Endometriosis: Cost estimates and methodological perspective. Hum. Reprod. Update 2007, 13, 395–404. [Google Scholar] [CrossRef]
- Gao, X.; Outley, J.; Botteman, M.; Spalding, J.; Simon, J.A.; Pashos, C.L. Economic burden of endometriosis. Fertil. Steril. 2006, 86, 1561–1572. [Google Scholar] [CrossRef]
- Sampson, J.A. Peritoneal endometriosis due to menstrual dissemination of endometrial tissues into the peritoneal cavity. Am. J. Obstet. Gynecol. 1927, 14, 422–469. [Google Scholar] [CrossRef]
- Bulun, S.E. Endometriosis caused by retrograde menstruation: Now demonstrated by DNA evidence. Fertil. Steril. 2022, 118, 535–536. [Google Scholar] [CrossRef]
- Rakhila, H.; Al-Akoum, M.; Bergeron, M.E.; Leboeuf, M.; Lemyre, M.; Akoum, A.; Pouliot, M. Promotion of angiogenesis and proliferation cytokines patterns in peritoneal fluid from women with endometriosis. J. Reprod. Immunol. 2016, 116, 1–6. [Google Scholar] [CrossRef] [PubMed]
- Jørgensen, H.; Hill, A.S.; Beste, M.T.; Kumar, M.P.; Chiswick, E.; Fedorcsak, P.; Isaacson, K.B.; Lauffenburger, D.A.; Griffith, L.G.; Qvigstad, E. Peritoneal fluid cytokines related to endometriosis in patients evaluated for infertility. Fertil. Steril. 2017, 107, 1191–1199.e2. [Google Scholar] [CrossRef] [PubMed]
- Tal, A.; Tal, R.; Pluchino, N.; Taylor, H.S. Endometrial cells contribute to preexisting endometriosis lesions in a mouse model of retrograde menstruation. Biol. Reprod. 2019, 100, 1453–1460. [Google Scholar] [CrossRef]
- Riccio, L.D.G.C.; Santulli, P.; Marcellin, L.; Abrão, M.S.; Batteux, F.; Chapron, C. Immunology of endometriosis. Best Pract. Res. Clin. Obstet. Gynaecol. 2018, 50, 39–49. [Google Scholar] [CrossRef]
- Rudzitis-Auth, J.; Christoffel, A.; Menger, M.D.; Laschke, M.W. Targeting sphingosine kinase-1 with the low MW inhibitor SKI-5C suppresses the development of endometriotic lesions in mice. Br. J. Pharmacol. 2021, 178, 4104–4118. [Google Scholar] [CrossRef] [PubMed]
- Becker, C.M.; Wright, R.D.; Satchi-Fainaro, R.; Funakoshi, T.; Folkman, J.; Kung, A.L.; D’Amato, R.J. A novel noninvasive model of endometriosis for monitoring the efficacy of antiangiogenic therapy. Am. J. Pathol. 2006, 168, 2074–2084. [Google Scholar] [CrossRef] [PubMed]
- Dorning, A.; Dhami, P.; Panir, K.; Hogg, C.; Park, E.; Ferguson, G.D.; Hargrove, D.; Karras, J.; Horne, A.W.; Greaves, E. Bioluminescent imaging in induced mouse models of endometriosis reveals differences in four model variations. Dis. Models Mech. 2021, 14, dmm049070. [Google Scholar] [CrossRef] [PubMed]
- Wibisono, H.; Nakamura, K.; Taniguchi, F.; Seno, M.; Morimoto, K.; Yoshimura, Y.; Harada, T. Tracing location by applying Emerald luciferase in an early phase of murine endometriotic lesion formation. Exp. Anim. 2022, 71, 184–192. [Google Scholar] [CrossRef]
- Monsanto, S.P.; Edwards, A.K.; Zhou, J.; Nagarkatti, P.; Nagarkatti, M.; Young, S.L.; Lessey, B.A.; Tayade, C. Surgical removal of endometriotic lesions alters local and systemic proinflammatory cytokines in endometriosis patients. Fertil. Steril. 2016, 105, 968–977. [Google Scholar] [CrossRef]
- Hassani, M.; Koenderman, L. Immunological and hematological effects of IL-5(R?)-targeted therapy: An overview. Allergy 2018, 73, 1979–1988. [Google Scholar] [CrossRef]
- Milewski, Ł.; Dziunycz, P.; Barcz, E.; Radomski, D.; Roszkowski, P.I.; Korczak-Kowalska, G.; Kamiski, P.; Malejczyk, J. Increased Levels of Human Neutrophil Peptides 1, 2, and 3 in Peritoneal Fluid of Patients with Endometriosis: Association with Neutrophils, T Cells and IL-8. J. Reprod. Immunol. 2011, 91, 64–70. [Google Scholar] [CrossRef]
- Symons, L.K.; Miller, J.E.; Kay, V.R.; Marks, R.M.; Liblik, K.; Koti, M.; Tayade, C. The Immunopathophysiology of Endometriosis. Trends Mol. Med. 2018, 24, 748–762. [Google Scholar] [CrossRef]
- Andreoli, C.G.; Genro, V.K.; Souza, C.A.; Michelon, T.; Bilibio, J.P.; Scheffel, C.; Cunha-Filho, J.S. T helper (Th)1, Th2, and Th17 interleukin pathways in infertile patients with minimal/mild endometriosis. Fertil. Steril. 2011, 95, 2477–2480. [Google Scholar] [CrossRef]
- Izumi, G.; Koga, K.; Takamura, M.; Makabe, T.; Satake, E.; Takeuchi, A.; Taguchi, A.; Urata, Y.; Fujii, T.; Osuga, Y. Involvement of immune cells in the pathogenesis of endometriosis. J. Obstet. Gynaecol. Res. 2018, 44, 191–198. [Google Scholar] [CrossRef]
- Shi, J.L.; Zheng, Z.M.; Chen, M.; Shen, H.H.; Li, M.Q.; Shao, J. IL-17: An important pathogenic factor in endometriosis. Int. J. Med. Sci. 2022, 19, 769–778. [Google Scholar] [CrossRef] [PubMed]
- Takemura, Y.; Osuga, Y.; Yoshino, O.; Hasegawa, A.; Hirata, T.; Hirota, Y.; Nose, E.; Morimoto, C.; Harada, M.; Koga, K.; et al. Metformin suppresses interleukin (IL)-1beta-induced IL-8 production, aromatase activation, and proliferation of endometriotic stromal cells. J. Clin. Endocrinol. Metab. 2007, 92, 3213–3218. [Google Scholar] [CrossRef] [PubMed]
- Vicetti Miguel, R.D.; Quispe Calla, N.E.; Dixon, D.; Foster, R.A.; Gambotto, A.; Pavelko, S.D.; Hall-Stoodley, L.; Cherpes, T.L. IL-4-secreting eosinophils promote endometrial stromal cell proliferation and prevent Chlamydia-induced upper genital tract damage. Proc. Natl. Acad. Sci. USA 2017, 114, E6892–E6901. [Google Scholar] [CrossRef]
- Rudzitis-Auth, J.; Becker, M.; Scheuer, C.; Menger, M.D.; Laschke, M.W. Indole-3-Carbinol Inhibits the Growth of Endometriotic Lesions by Suppression of Microvascular Network Formation. Nutrients 2022, 14, 4940. [Google Scholar] [CrossRef]
- Rudzitis-Auth, J.; Huwer, S.I.; Scheuer, C.; Menger, M.D.; Laschke, M.W. The ischemic time window of ectopic endometrial tissue crucially determines its ability to develop into endometriotic lesions. Sci. Rep. 2022, 12, 5625. [Google Scholar] [CrossRef] [PubMed]
- Laschke, M.W.; Körbel, C.; Rudzitis-Auth, J.; Gashaw, I.; Reinhardt, M.; Hauff, P.; Zollner, T.M.; Menger, M.D. High-resolution ultrasound imaging: A novel technique for the noninvasive in vivo analysis of endometriotic lesion and cyst formation in small animal models. Am. J. Pathol. 2010, 176, 585–593. [Google Scholar] [CrossRef]
- Davenport, S.; Smith, D.; Green, D.J. Barriers to a Timely Diagnosis of Endometriosis: A Qualitative Systematic Review. Obstet. Gynecol. 2023, 142, 571–583. [Google Scholar] [CrossRef]
- Moein Mahini, S.; Younesi, M.; Mortazavi, G.; Samare-Najaf, M.; Karim Azadbakht, M.; Jamali, N. Non-invasive diagnosis of endometriosis: Immunologic and genetic markers. Clin. Chim. Acta 2023, 538, 70–86. [Google Scholar] [CrossRef]
- Holzer, I.; Machado Weber, A.; Marshall, A.; Freis, A.; Jauckus, J.; Strowitzki, T.; Germeyer, A. GRN, NOTCH3, FN1, and PINK1 expression in eutopic endometrium—Potential biomarkers in the detection of endometriosis—A pilot study. J. Assist. Reprod. Genet. 2020, 37, 2723–2732. [Google Scholar] [CrossRef]
- Zubrzycka, A.; Migdalska-Sęk, M.; Jędrzejczyk, S.; Brzeziańska-Lasota, E. Circulating miRNAs Related to Epithelial-Mesenchymal Transitions (EMT) as the New Molecular Markers in Endometriosis. Curr. Issues Mol. Biol. 2021, 43, 900–916. [Google Scholar] [CrossRef]
- Cuccu, I.; D’Oria, O.; Sgamba, L.; De Angelis, E.; Golia D’Augè, T.; Turetta, C.; Di Dio, C.; Scudo, M.; Bogani, G.; Di Donato, V.; et al. Role of Genomic and Molecular Biology in the Modulation of the Treatment of Endometrial Cancer: Narrative Review and Perspectives. Healthcare 2023, 11, 571. [Google Scholar] [CrossRef] [PubMed]






| Protein | Mean Pixel Density (Mean ± SEM) | Mean Pixel Density (Mean ± SEM) | Ratio d14/d0 |
|---|---|---|---|
| d0 | d14 | (%) | |
| BLC (CXCL13) | 3139 ± 457 | 11,347 ± 5196 | 361 |
| IL-23 | 2608 ± 387 | 5955 ± 799 | 228 |
| TIMP-1 | 17,609 ± 6297 | 38,341 ± 8289 | 217 * |
| IL-1b | 2742 ± 414 | 5809 ± 1851 | 211 |
| IL-5 | 2054 ± 607 | 4313 ± 575 | 210 * |
| MCP-5 | 2515 ± 943 | 4970 ± 800 | 197 |
| IL-16 | 5427 ±1826 | 10,451 ± 5466 | 192 |
| IL-12p70 | 2475 ± 652 | 4381 ± 922 | 177 |
| I-309 | 2868 ± 659 | 4896 ± 991 | 170 |
| IL-17 | 3583 ± 988 | 6103 ± 1791 | 170 |
| IP-10 | 3483 ± 1227 | 5395 ± 1361 | 154 |
| IL-4 | 2545 ± 683 | 3873 ± 492 | 152 |
| IL-3 | 3107 ± 579 | 4304 ± 1164 | 138 |
| IFN-gamma | 9087 ± 1316 | 12,272 ± 3164 | 135 |
| ICAM-1 | 24,038 ± 8847 | 31,685 ± 8232 | 131 |
| G-CSF | 4973 ± 784 | 6291 ± 2001 | 126 |
| IL-1a | 4120 ± 514 | 5041 ± 1157 | 122 |
| IL-10 | 3148 ± 1159 | 3836 ± 1130 | 121 |
| IL-7 | 3724 ± 857 | 4445 ± 1501 | 119 |
| MIP-1a | 3084 ± 549 | 3533 ± 835 | 114 |
| TARC | 3200 ± 1242 | 3481 ± 930 | 108 |
| JE | 4832 ± 2132 | 5195 ± 833 | 107 |
| IL-6 | 2701 ± 1058 | 2894 ± 518 | 107 |
| M-CSF | 4425 ± 1579 | 4660 ± 1964 | 105 |
| Eotaxin | 4012 ± 789 | 4215 ± 804 | 105 |
| TREM-1 | 2833 ± 325 | 2956 ± 789 | 104 |
| RANTES | 4670 ± 1873 | 4866 ± 1422 | 104 |
| MIP-2 | 3553 ± 718 | 3610 ± 901 | 101 |
| MIG | 4083 ± 973 | 4129 ± 905 | 101 |
| SDF-1 | 3447 ± 348 | 3480 ± 750 | 100 |
| IL-27 | 4651 ± 1237 | 4307 ± 1550 | 92 |
| MIP-1b | 3268 ± 722 | 2887 ± 447 | 88 |
| IL-13 | 3276 ± 814 | 2672 ± 690 | 81 |
| GM-CSF | 3066 ± 766 | 2416 ± 526 | 78 |
| I-TAC | 5839 ± 1395 | 4521 ± 962 | 63 |
| TNF-a | 3478 ± 1067 | 2629 ± 1019 | 59 |
| KC | 3109 ± 742 | 2310 ± 760 | 54 |
| IL-1ra | 10,822 ± 6491 | 5344 ± 1213 | 50 |
| C5/C5a | 6910 ± 516 | 2819 ± 607 | 46 * |
| IL-2 | 6513 ± 1015 | 2259 ± 562 | 42 * |
Disclaimer/Publisher’s Note: The statements, opinions and data contained in all publications are solely those of the individual author(s) and contributor(s) and not of MDPI and/or the editor(s). MDPI and/or the editor(s) disclaim responsibility for any injury to people or property resulting from any ideas, methods, instructions or products referred to in the content. |
© 2023 by the authors. Licensee MDPI, Basel, Switzerland. This article is an open access article distributed under the terms and conditions of the Creative Commons Attribution (CC BY) license (https://creativecommons.org/licenses/by/4.0/).
Share and Cite
Mihai, I.T.; Rudzitis-Auth, J.; Menger, M.D.; Laschke, M.W. The Presence of Pre-Existing Endometriotic Lesions Promotes the Growth of New Lesions in the Peritoneal Cavity. Int. J. Mol. Sci. 2023, 24, 13858. https://doi.org/10.3390/ijms241813858
Mihai IT, Rudzitis-Auth J, Menger MD, Laschke MW. The Presence of Pre-Existing Endometriotic Lesions Promotes the Growth of New Lesions in the Peritoneal Cavity. International Journal of Molecular Sciences. 2023; 24(18):13858. https://doi.org/10.3390/ijms241813858
Chicago/Turabian StyleMihai, Ilinca T., Jeannette Rudzitis-Auth, Michael D. Menger, and Matthias W. Laschke. 2023. "The Presence of Pre-Existing Endometriotic Lesions Promotes the Growth of New Lesions in the Peritoneal Cavity" International Journal of Molecular Sciences 24, no. 18: 13858. https://doi.org/10.3390/ijms241813858
APA StyleMihai, I. T., Rudzitis-Auth, J., Menger, M. D., & Laschke, M. W. (2023). The Presence of Pre-Existing Endometriotic Lesions Promotes the Growth of New Lesions in the Peritoneal Cavity. International Journal of Molecular Sciences, 24(18), 13858. https://doi.org/10.3390/ijms241813858

