Heterotypic Cell Culture from Mouse Bone Marrow under Simulated Microgravity: Lessons for Stromal Lineage Functions
Abstract
:1. Introduction
2. Results and Discussion
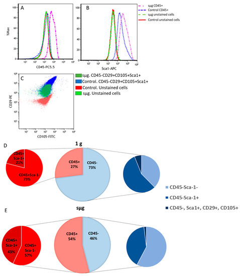
2.1. Characterization of the Heterocellular Bone Marrow Population in Primary Culture
2.2. Stromal Lineage Cells and Extracellular Matrix
2.3. Transcriptomic Analysis of Genes Encoding Regulatory Molecules
3. Materials and Methods
3.1. Experimental Animals
3.2. Bone Marrow Cell Isolation and Enumeration
3.3. Cell Culture
3.4. In Vitro Simulation of Microgravity Effects (3D Clinorotation)
3.5. Histochemical Evaluation of ECM Components
3.6. Immunophenotyping of Cultured Primary Bone Marrow Cells
3.7. Quantitative Real-Time PCR
3.8. Paracrine Activity
3.9. Statistical Analysis
Author Contributions
Funding
Institutional Review Board Statement
Informed Consent Statement
Data Availability Statement
Conflicts of Interest
References
- Sibonga, J.D.; Evans, H.J.; Sung, H.G.; Spector, E.R.; Lang, T.F.; Oganov, V.S.; Bakulin, A.V.; Shackelford, L.C.; LeBlanc, A.D. Recovery of Spaceflight-Induced Bone Loss: Bone Mineral Density after Long-Duration Missions as Fitted with an Exponential Function. Bone 2007, 41, 973–978. [Google Scholar] [CrossRef] [PubMed]
- LeBlanc, A.; Schneider, V.; Shackelford, L.; West, S.; Oganov, V.; Bakulin, A.; Voronin, L. Bone Mineral and Lean Tissue Loss after Long Duration Space Flight. J. Musculoskelet. Neuronal Interact. 2000, 1, 157–160. [Google Scholar] [PubMed]
- Alexandre, C.; Vico, L. Pathophysiology of Bone Loss in Disuse Osteoporosis. Jt. Bone Spine 2011, 78, 572–576. [Google Scholar] [CrossRef] [PubMed]
- Whedon, G.D.; Rambaut, P.C. Effects of Long-Duration Space Flight on Calcium Metabolism: Review of Human Studies from Skylab to the Present. Acta Astronaut. 2006, 58, 59–81. [Google Scholar] [CrossRef]
- Heer, M.; Kamps, N.; Biener, C.; Korr, C.; Boerger, A.; Zittermann, A.; Stehle, P.; Drummer, C. Calcium Metabolism in Microgravity. Eur. J. Med. Res. 1999, 4, 357–360. [Google Scholar] [PubMed]
- Oganov, V.S.; Grigor’ev, A.I.; Voronin, L.I.; Rakhmanov, A.S.; Bakulin, A.V.; Schneider, V.S.; LeBlanc, A.D. Bone mineral density in cosmonauts after flights lasting 4.5-6 months on the Mir orbital station. Aviakosm. Ekolog. Med. 1992, 26, 20–24. [Google Scholar]
- Vico, L.; Collet, P.; Guignandon, A.; Lafage-Proust, M.-H.; Thomas, T.; Rehailia, M.; Alexandre, C. Effects of Long-Term Microgravity Exposure on Cancellous and Cortical Weight-Bearing Bones of Cosmonauts. Lancet 2000, 355, 1607–1611. [Google Scholar] [CrossRef]
- Oganov, V.S. Modern Analysis of Bone Loss Mechanisms in Microgravity. J. Gravit. Physiol. 2004, 11, P143–P146. [Google Scholar]
- Collet, P.; Uebelhart, D.; Vico, L.; Moro, L.; Hartmann, D.; Roth, M.; Alexandre, C. Effects of 1- and 6-Month Spaceflight on Bone Mass and Biochemistry in Two Humans. Bone 1997, 20, 547–551. [Google Scholar] [CrossRef]
- Caillot-Augusseau, A.; Lafage-Proust, M.-H.; Soler, C.; Pernod, J.; Dubois, F.; Alexandre, C. Bone Formation and Resorption Biological Markers in Cosmonauts during and after a 180-Day Space Flight (Euromir 95). Clin. Chem. 1998, 44, 578–585. [Google Scholar] [CrossRef]
- Smith, S.M. Collagen Cross-Link Excretion during Space Flight and Bed Rest. J. Clin. Endocrinol. Metab. 1998, 83, 3584–3591. [Google Scholar] [CrossRef]
- Lueken, S.A.; Arnaud, S.B.; Taylor, A.K.; Baylink, D.J. Changes in Markers of Bone Formation and Resorption in a Bed Rest Model of Weightlessness. J. Bone Miner. Res. 1993, 8, 1433–1438. [Google Scholar] [CrossRef] [PubMed]
- Smith, S.M.; Wastney, M.E.; Morukov, B.V.; Larina, I.M.; Nyquist, L.E.; Abrams, S.A.; Taran, E.N.; Shih, C.Y.; Nillen, J.L.; Davis-Street, J.E.; et al. Calcium Metabolism before, during, and after a 3-Mo Spaceflight: Kinetic and Biochemical Changes. Am. J. Physiol. 1999, 277, R1–R10. [Google Scholar] [CrossRef] [PubMed]
- Smith, S.M.; Wastney, M.E.; O’Brien, K.O.; Morukov, B.V.; Larina, I.M.; Abrams, S.A.; Davis-Street, J.E.; Oganov, V.; Shackelford, L.C. Bone Markers, Calcium Metabolism, and Calcium Kinetics during Extended-Duration Space Flight on the Mir Space Station. J. Bone Miner. Res. 2005, 20, 208–218. [Google Scholar] [CrossRef]
- Smith, B.J.; King, J.B.; Lucas, E.A.; Akhter, M.P.; Arjmandi, B.H.; Stoecker, B.J. Skeletal Unloading and Dietary Copper Depletion Are Detrimental to Bone Quality of Mature Rats. J. Nutr. 2002, 132, 190–196. [Google Scholar] [CrossRef] [PubMed]
- Grimm, D.; Hemmersbach, R. Translation from Microgravity Research to Earth Application. Int. J. Mol. Sci. 2022, 23, 10995. [Google Scholar] [CrossRef] [PubMed]
- Herranz, R.; Anken, R.; Boonstra, J.; Braun, M.; Christianen, P.C.M.; De Geest, M.; Hauslage, J.; Hilbig, R.; Hill, R.J.A.; Lebert, M.; et al. Ground-Based Facilities for Simulation of Microgravity: Organism-Specific Recommendations for Their Use, and Recommended Terminology. Astrobiology 2013, 13, 1–17. [Google Scholar] [CrossRef]
- Borst, A.G.; van Loon, J.J.W.A. Technology and Developments for the Random Positioning Machine, RPM. Microgravity Sci. Technol. 2009, 21, 287–292. [Google Scholar] [CrossRef]
- Zayzafoon, M.; Gathings, W.E.; McDonald, J.M. Modeled Microgravity Inhibits Osteogenic Differentiation of Human Mesenchymal Stem Cells and Increases Adipogenesis. Endocrinology 2004, 145, 2421–2432. [Google Scholar] [CrossRef]
- Ishijima, M.; Tsuji, K.; Rittling, S.R.; Yamashita, T.; Kurosawa, H.; Denhardt, D.T.; Nifuji, A.; Ezura, Y.; Noda, M. Osteopontin Is Required for Mechanical Stress-Dependent Signals to Bone Marrow Cells. J. Endocrinol. 2007, 193, 235–243. [Google Scholar] [CrossRef]
- Ontiveros, C.; McCabe, L.R. Simulated Microgravity Suppresses Osteoblast Phenotype, Runx2 Levels and AP-1 Transactivation. J. Cell. Biochem. 2003, 88, 427–437. [Google Scholar] [CrossRef] [PubMed]
- Rucci, N.; Rufo, A.; Alamanou, M.; Teti, A. Modeled Microgravity Stimulates Osteoclastogenesis and Bone Resorption by Increasing Osteoblast RANKL/OPG Ratio. J. Cell. Biochem. 2007, 100, 464–473. [Google Scholar] [CrossRef]
- Zhang, C.; Li, L.; Jiang, Y.; Wang, C.; Geng, B.; Wang, Y.; Chen, J.; Liu, F.; Qiu, P.; Zhai, G.; et al. Space Microgravity Drives Transdifferentiation of Human Bone Marrow-derived Mesenchymal Stem Cells from Osteogenesis to Adipogenesis. FASEB J. 2018, 32, 4444–4458. [Google Scholar] [CrossRef] [PubMed]
- Pan, Z.; Yang, J.; Guo, C.; Shi, D.; Shen, D.; Zheng, Q.; Chen, R.; Xu, Y.; Xi, Y.; Wang, J. Effects of Hindlimb Unloading on Ex Vivo Growth and Osteogenic/Adipogenic Potentials of Bone Marrow-Derived Mesenchymal Stem Cells in Rats. Stem Cells Dev. 2008, 17, 795–804. [Google Scholar] [CrossRef] [PubMed]
- Buravkova, L.; Larina, I.; Andreeva, E.; Grigoriev, A. Microgravity Effects on the Matrisome. Cells 2021, 10, 2226. [Google Scholar] [CrossRef] [PubMed]
- Buravkova, L.B.; Andreeva, E.R.; Lobanova, M.V.; Cotnezova, E.V.; Grigoriev, A.I. The Differential Expression of Adhesion Molecule and Extracellular Matrix Genes in Mesenchymal Stromal Cells after Interaction with Cord Blood Hematopoietic Progenitors. Dokl. Biochem. Biophys. 2018, 479, 69–71. [Google Scholar] [CrossRef]
- Bentley, S.; Foidart, J. Some Properties of Marrow Derived Adherent Cells in Tissue Culture. Blood 1980, 56, 1006–1012. [Google Scholar] [CrossRef]
- Reimann, J.; Burger, H. In Vitro Proliferation of Haemopoietic Cells in the Presence of Adherent Cell Layers. I. Culture Conditions and Strain Dependence. Exp. Hematol. 1979, 7, 45–51. [Google Scholar]
- Merzlikina, N.V.; Buravkova, L.B.; Romanov, Y.A. The Primary Effects of Clinorotation on Cultured Human Mesenchymal Stem Cells. J. Gravit. Physiol. 2004, 11, P193–P194. [Google Scholar]
- Gershovich, J.G.; Buravkova, L.B. Morphofunctional Status and Osteogenic Differentiation Potential of Human Mesenchymal Stromal Precursor Cells during in Vitro Modeling of Microgravity Effects. Bull. Exp. Biol. Med. 2007, 144, 608–613. [Google Scholar] [CrossRef]
- Dai, Z.Q.; Wang, R.; Ling, S.K.; Wan, Y.M.; Li, Y.H. Simulated Microgravity Inhibits the Proliferation and Osteogenesis of Rat Bone Marrow Mesenchymal Stem Cells. Cell Prolif. 2007, 40, 671–684. [Google Scholar] [CrossRef]
- Karamanos, N.K.; Theocharis, A.D.; Piperigkou, Z.; Manou, D.; Passi, A.; Skandalis, S.S.; Vynios, D.H.; Orian-Rousseau, V.; Ricard-Blum, S.; Schmelzer, C.E.H.; et al. A Guide to the Composition and Functions of the Extracellular Matrix. FEBS J. 2021, 288, 6850–6912. [Google Scholar] [CrossRef] [PubMed]
- Akhmanova, M.; Osidak, E.; Domogatsky, S.; Rodin, S.; Domogatskaya, A. Physical, Spatial, and Molecular Aspects of Extracellular Matrix of In Vivo Niches and Artificial Scaffolds Relevant to Stem Cells Research. Stem Cells Int. 2015, 2015, 167025. [Google Scholar] [CrossRef] [PubMed]
- Zhivodernikov, I.; Ratushnyy, A.; Buravkova, L. Simulated Microgravity Remodels Extracellular Matrix of Osteocommitted Mesenchymal Stromal Cells. Int. J. Mol. Sci. 2021, 22, 5428. [Google Scholar] [CrossRef] [PubMed]
- Nishikawa, M.; Ohgushi, H.; Tamai, N.; Osuga, K.; Uemura, M.; Yoshikawa, H.; Myoui, A. The Effect of Simulated Microgravity by Three-Dimensional Clinostat on Bone Tissue Engineering. Cell Transplant. 2005, 14, 829–835. [Google Scholar] [CrossRef] [PubMed]
- Saxena, R.; Pan, G.; McDonald, J.M. Osteoblast and Osteoclast Differentiation in Modeled Microgravity. Ann. N. Y. Acad. Sci. 2007, 1116, 494–498. [Google Scholar] [CrossRef]
- Aumailley, M.; Brucknertuderman, L.; Carter, W.; Deutzmann, R.; Edgar, D.; Ekblom, P.; Engel, J.; Engvall, E.; Hohenester, E.; Jones, J. A Simplified Laminin Nomenclature. Matrix Biol. 2005, 24, 326–332. [Google Scholar] [CrossRef]
- Durbeej, M. Laminins. Cell Tissue Res. 2010, 339, 259–268. [Google Scholar] [CrossRef]
- Narayanan, R.; Smith, C.L.; Weigel, N.L. Vector-Averaged Gravity-Induced Changes in Cell Signaling and Vitamin d Receptor Activity in MG-63 Cells Are Reversed by a 1,25-(OH)2D3 Analog, EB1089. Bone 2002, 31, 381–388. [Google Scholar] [CrossRef]
- Mayer-Wagner, S.; Hammerschmid, F.; Redeker, J.I.; Schmitt, B.; Holzapfel, B.M.; Jansson, V.; Betz, O.B.; Müller, P.E. Simulated Microgravity Affects Chondrogenesis and Hypertrophy of Human Mesenchymal Stem Cells. Int. Orthop. (SICOT) 2014, 38, 2615–2621. [Google Scholar] [CrossRef]
- Meyers, V.E.; Zayzafoon, M.; Gonda, S.R.; Gathings, W.E.; McDonald, J.M. Modeled Microgravity Disrupts Collagen I/Integrin Signaling during Osteoblastic Differentiation of Human Mesenchymal Stem Cells. J. Cell. Biochem. 2004, 93, 697–707. [Google Scholar] [CrossRef] [PubMed]
- Makihira, S.; Kawahara, Y.; Yuge, L.; Mine, Y.; Nikawa, H. Impact of the Microgravity Environment in a 3-Dimensional Clinostat on Osteoblast- and Osteoclast-like Cells. Cell Biol. Int. 2008, 32, 1176–1181. [Google Scholar] [CrossRef]
- Gershovich, P.M.; Gershovich, J.G.; Buravkova, L.B. Cytoskeleton Structure and Adhesion Properties of Human Stromal Precursors under Conditions of Simulated Microgravity. Cell Tissue Biol. 2009, 3, 423–430. [Google Scholar] [CrossRef]
- Buken, C.; Sahana, J.; Corydon, T.J.; Melnik, D.; Bauer, J.; Wehland, M.; Krüger, M.; Balk, S.; Abuagela, N.; Infanger, M.; et al. Morphological and Molecular Changes in Juvenile Normal Human Fibroblasts Exposed to Simulated Microgravity. Sci. Rep. 2019, 9, 11882. [Google Scholar] [CrossRef] [PubMed]
- Wen, J.H.; Vincent, L.G.; Fuhrmann, A.; Choi, Y.S.; Hribar, K.C.; Taylor-Weiner, H.; Chen, S.; Engler, A.J. Interplay of Matrix Stiffness and Protein Tethering in Stem Cell Differentiation. Nat. Mater. 2014, 13, 979–987. [Google Scholar] [CrossRef]
- Harris, G.M.; Piroli, M.E.; Jabbarzadeh, E. Deconstructing the Effects of Matrix Elasticity and Geometry in Mesenchymal Stem Cell Lineage Commitment. Adv. Funct. Mater. 2014, 24, 2396–2403. [Google Scholar] [CrossRef] [PubMed]
- Li, L.; Zhang, C.; Chen, J.; Hong, F.; Chen, P.; Wang, J. Effects of Simulated Microgravity on the Expression Profiles of RNA during Osteogenic Differentiation of Human Bone Marrow Mesenchymal Stem Cells. Cell Prolif. 2019, 52, e12539. [Google Scholar] [CrossRef] [PubMed]
- Hardy, E.; Fernandez-Patron, C. Destroy to Rebuild: The Connection Between Bone Tissue Remodeling and Matrix Metalloproteinases. Front. Physiol. 2020, 11, 47. [Google Scholar] [CrossRef]
- Paiva, K.B.S.; Granjeiro, J.M. Matrix Metalloproteinases in Bone Resorption, Remodeling, and Repair. In Progress in Molecular Biology and Translational Science; Elsevier: Amsterdam, The Netherlands, 2017; Volume 148, pp. 203–303. ISBN 978-0-12-812776-6. [Google Scholar]
- Vu, T.H.; Shipley, J.M.; Bergers, G.; Berger, J.E.; Helms, J.A.; Hanahan, D.; Shapiro, S.D.; Senior, R.M.; Werb, Z. MMP-9/Gelatinase B Is a Key Regulator of Growth Plate Angiogenesis and Apoptosis of Hypertrophic Chondrocytes. Cell 1998, 93, 411–422. [Google Scholar] [CrossRef]
- Nyman, J.S.; Lynch, C.C.; Perrien, D.S.; Thiolloy, S.; O’Quinn, E.C.; Patil, C.A.; Bi, X.; Pharr, G.M.; Mahadevan-Jansen, A.; Mundy, G.R. Differential Effects between the Loss of MMP-2 and MMP-9 on Structural and Tissue-Level Properties of Bone. J. Bone Miner. Res. 2011, 26, 1252–1260. [Google Scholar] [CrossRef]
- Kojima, T.; Hasegawa, T.; De Freitas, P.H.L.; Yamamoto, T.; Sasaki, M.; Horiuchi, K.; Hongo, H.; Yamada, T.; Sakagami, N.; Saito, N.; et al. Histochemical Aspects of the Vascular Invasion at the Erosion Zone of the Epiphyseal Cartilage in MMP-9-Deficient Mice. Biomed. Res. 2013, 34, 119–128. [Google Scholar] [CrossRef]
- Lynch, C.C.; Hikosaka, A.; Acuff, H.B.; Martin, M.D.; Kawai, N.; Singh, R.K.; Vargo-Gogola, T.C.; Begtrup, J.L.; Peterson, T.E.; Fingleton, B.; et al. MMP-7 Promotes Prostate Cancer-Induced Osteolysis via the Solubilization of RANKL. Cancer Cell 2005, 7, 485–496. [Google Scholar] [CrossRef] [PubMed]
- The Chemokine FactsBook; Elsevier: Amsterdam, The Netherlands, 1997; ISBN 978-0-12-709905-7.
- Meka, R.R.; Venkatesha, S.H.; Dudics, S.; Acharya, B.; Moudgil, K.D. IL-27-Induced Modulation of Autoimmunity and Its Therapeutic Potential. Autoimmun. Rev. 2015, 14, 1131–1141. [Google Scholar] [CrossRef] [PubMed]
- Yoshimoto, T.; Chiba, Y.; Furusawa, J.-I.; Xu, M.; Tsunoda, R.; Higuchi, K.; Mizoguchi, I. Potential Clinical Application of Interleukin-27 as an Antitumor Agent. Cancer Sci. 2015, 106, 1103–1110. [Google Scholar] [CrossRef] [PubMed]
- Sharma, G.; Dutta, R.K.; Khan, M.A.; Ishaq, M.; Sharma, K.; Malhotra, H.; Majumdar, S. IL-27 Inhibits IFN-γ Induced Autophagy by Concomitant Induction of JAK/PI3 K/Akt/MTOR Cascade and up-Regulation of Mcl-1 in Mycobacterium Tuberculosis H37Rv Infected Macrophages. Int. J. Biochem. Cell Biol. 2014, 55, 335–347. [Google Scholar] [CrossRef] [PubMed]
- Langowski, J.L.; Zhang, X.; Wu, L.; Mattson, J.D.; Chen, T.; Smith, K.; Basham, B.; McClanahan, T.; Kastelein, R.A.; Oft, M. IL-23 Promotes Tumour Incidence and Growth. Nature 2006, 442, 461–465. [Google Scholar] [CrossRef] [PubMed]
- Qin, C.-C.; Liu, Y.-N.; Hu, Y.; Yang, Y.; Chen, Z. Macrophage Inflammatory Protein-2 as Mediator of Inflammation in Acute Liver Injury. World J. Gastroenterol. 2017, 23, 3043–3052. [Google Scholar] [CrossRef] [PubMed]
- van den Borne, P.; Quax, P.H.A.; Hoefer, I.E.; Pasterkamp, G. The Multifaceted Functions of CXCL10 in Cardiovascular Disease. BioMed Res. Int. 2014, 2014, 893106. [Google Scholar] [CrossRef]
- Bodnar, R.J.; Yates, C.C.; Wells, A. IP-10 Blocks Vascular Endothelial Growth Factor-Induced Endothelial Cell Motility and Tube Formation via Inhibition of Calpain. Circ. Res. 2006, 98, 617–625. [Google Scholar] [CrossRef]
- Cauli, A.; Piga, M.; Floris, A.; Mathieu, A. Current Perspective on the Role of the Interleukin-23/Interleukin-17 Axis in Inflammation and Disease (Chronic Arthritis and Psoriasis). Immunotargets Ther. 2015, 4, 185–190. [Google Scholar] [CrossRef]
- Ignatenko, G.A.; Nemsadze, I.G.; Mirovich, E.D.; Churilov, A.V.; Maylyan, E.A.; Glazkov, I.S.; Rumyantceva, Z.S. The Role of Cytokines in Bone Remodeling and the Pathogenesis of Postmenopausal Osteoporosis. Med. Her. South Russ. 2020, 11, 6–18. [Google Scholar] [CrossRef]
- Sarafi, M.N.; Garcia-Zepeda, E.A.; MacLean, J.A.; Charo, I.F.; Luster, A.D. Murine Monocyte Chemoattractant Protein (MCP)-5: A Novel CC Chemokine That Is a Structural and Functional Homologue of Human MCP-1. J. Exp. Med. 1997, 185, 99–110. [Google Scholar] [CrossRef] [PubMed]
- Liu, M.; Guo, S.; Hibbert, J.M.; Jain, V.; Singh, N.; Wilson, N.O.; Stiles, J.K. CXCL10/IP-10 in Infectious Diseases Pathogenesis and Potential Therapeutic Implications. Cytokine Growth Factor Rev. 2011, 22, 121–130. [Google Scholar] [CrossRef] [PubMed]
- Urbanczyk, M.; Layland, S.L.; Schenke-Layland, K. The Role of Extracellular Matrix in Biomechanics and Its Impact on Bioengineering of Cells and 3D Tissues. Matrix Biol. 2020, 85–86, 1–14. [Google Scholar] [CrossRef] [PubMed]
- Po, A.; Giuliani, A.; Masiello, M.G.; Cucina, A.; Catizone, A.; Ricci, G.; Chiacchiarini, M.; Tafani, M.; Ferretti, E.; Bizzarri, M. Phenotypic Transitions Enacted by Simulated Microgravity Do Not Alter Coherence in Gene Transcription Profile. NPJ Microgravity 2019, 5, 27. [Google Scholar] [CrossRef] [PubMed]
- Monti, N.; Masiello, M.G.; Proietti, S.; Catizone, A.; Ricci, G.; Harrath, A.H.; Alwasel, S.H.; Cucina, A.; Bizzarri, M. Survival Pathways Are Differently Affected by Microgravity in Normal and Cancerous Breast Cells. Int. J. Mol. Sci. 2021, 22, 862. [Google Scholar] [CrossRef] [PubMed]
- Markina, E.; Andreeva, E.; Andrianova, I.; Sotnezova, E.; Buravkova, L. Stromal and Hematopoietic Progenitors from C57/BI/6N Murine Bone Marrow After 30-Day “BION-M1” Spaceflight. Stem Cells Dev. 2018, 27, 1268–1277. [Google Scholar] [CrossRef]





| Downregulation | Upregulation |
|---|---|
| Cell adhesion | Negative regulation of cell-matrix adhesion |
| Lama2, Lamb2, Tgfbi, Col3a1, Sparc | Thbs1 |
| Cell differentiation | Negative regulation of cell adhesion |
| Lama2, Lamb2, Tgfbi, Col2a1, Col3a1, Mmp8, Mmp9, Lama2, Lamb2, Spp1, Timp2 | Thbs1, Mmp2 |
| Positive regulation of cell communication | Negative regulation of angiogenesis |
| Lama2, Col3a1, Spp1, Timp2, Timp3, Mmp8, Mmp9 | Adamts1, Adamts5, Col4a2, Thbs1, Emilin1 |
| Regulation of cell migration | Cell migration |
| Lama2, Col3a1, Sparc, Mmp9, Timp1 | Mmp2, Lama3, Thbs1, Emilin1 |
| Extracellular matrix organization | Extracellular matrix disassembly |
| Tgfbi, Col2a1, Col3a1, Mmp8, Mmp9, Lamb2 | Mmp13 |
| Negative regulation of metallopeptidase activity | Collagen catabolic process |
| Timp1, Timp2, Timp3 | Adamts2, Mmp1a, Mmp2, Mmp13 |
| Basement membrane organization | |
| Col4a1, Col4a2, Lama3 |
Disclaimer/Publisher’s Note: The statements, opinions and data contained in all publications are solely those of the individual author(s) and contributor(s) and not of MDPI and/or the editor(s). MDPI and/or the editor(s) disclaim responsibility for any injury to people or property resulting from any ideas, methods, instructions or products referred to in the content. |
© 2023 by the authors. Licensee MDPI, Basel, Switzerland. This article is an open access article distributed under the terms and conditions of the Creative Commons Attribution (CC BY) license (https://creativecommons.org/licenses/by/4.0/).
Share and Cite
Markina, E.; Tyrina, E.; Ratushnyy, A.; Andreeva, E.; Buravkova, L. Heterotypic Cell Culture from Mouse Bone Marrow under Simulated Microgravity: Lessons for Stromal Lineage Functions. Int. J. Mol. Sci. 2023, 24, 13746. https://doi.org/10.3390/ijms241813746
Markina E, Tyrina E, Ratushnyy A, Andreeva E, Buravkova L. Heterotypic Cell Culture from Mouse Bone Marrow under Simulated Microgravity: Lessons for Stromal Lineage Functions. International Journal of Molecular Sciences. 2023; 24(18):13746. https://doi.org/10.3390/ijms241813746
Chicago/Turabian StyleMarkina, Elena, Ekaterina Tyrina, Andrey Ratushnyy, Elena Andreeva, and Ludmila Buravkova. 2023. "Heterotypic Cell Culture from Mouse Bone Marrow under Simulated Microgravity: Lessons for Stromal Lineage Functions" International Journal of Molecular Sciences 24, no. 18: 13746. https://doi.org/10.3390/ijms241813746
APA StyleMarkina, E., Tyrina, E., Ratushnyy, A., Andreeva, E., & Buravkova, L. (2023). Heterotypic Cell Culture from Mouse Bone Marrow under Simulated Microgravity: Lessons for Stromal Lineage Functions. International Journal of Molecular Sciences, 24(18), 13746. https://doi.org/10.3390/ijms241813746

