Oleic Acid Promotes the Biosynthesis of 10-Hydroxy-2-decenoic Acid via Species-Selective Remodeling of TAGs in Apis mellifera ligustica
Abstract
1. Introduction
2. Results
2.1. Determination of Average Feed Intake (AFI) in Nine-Day-Old Worker Bees Reared in Cages
2.2. Determination of 10-HDA Content in Head and Gene Expression in Mandibular Gland of Nine-Day-Old Worker Bees Reared in Cages
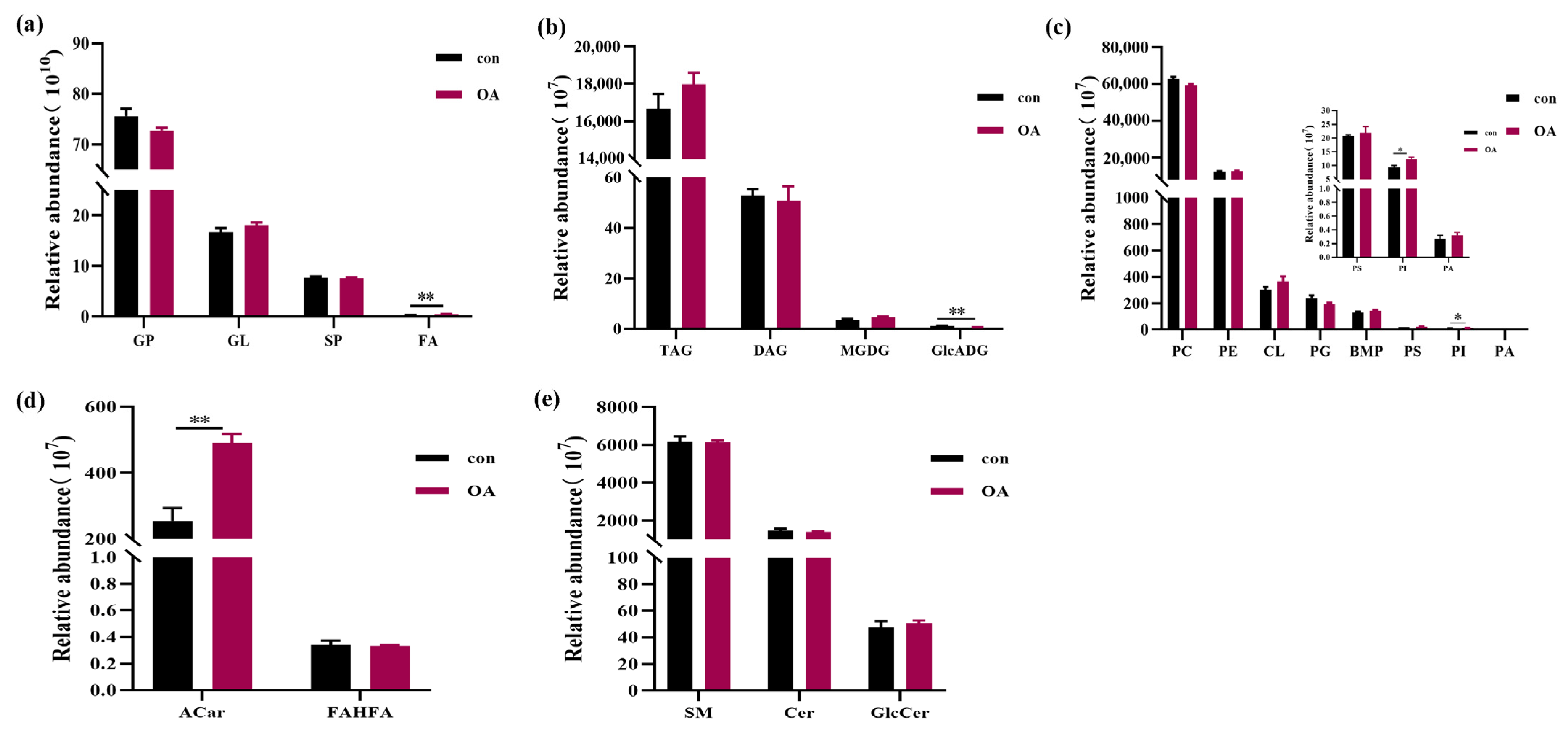
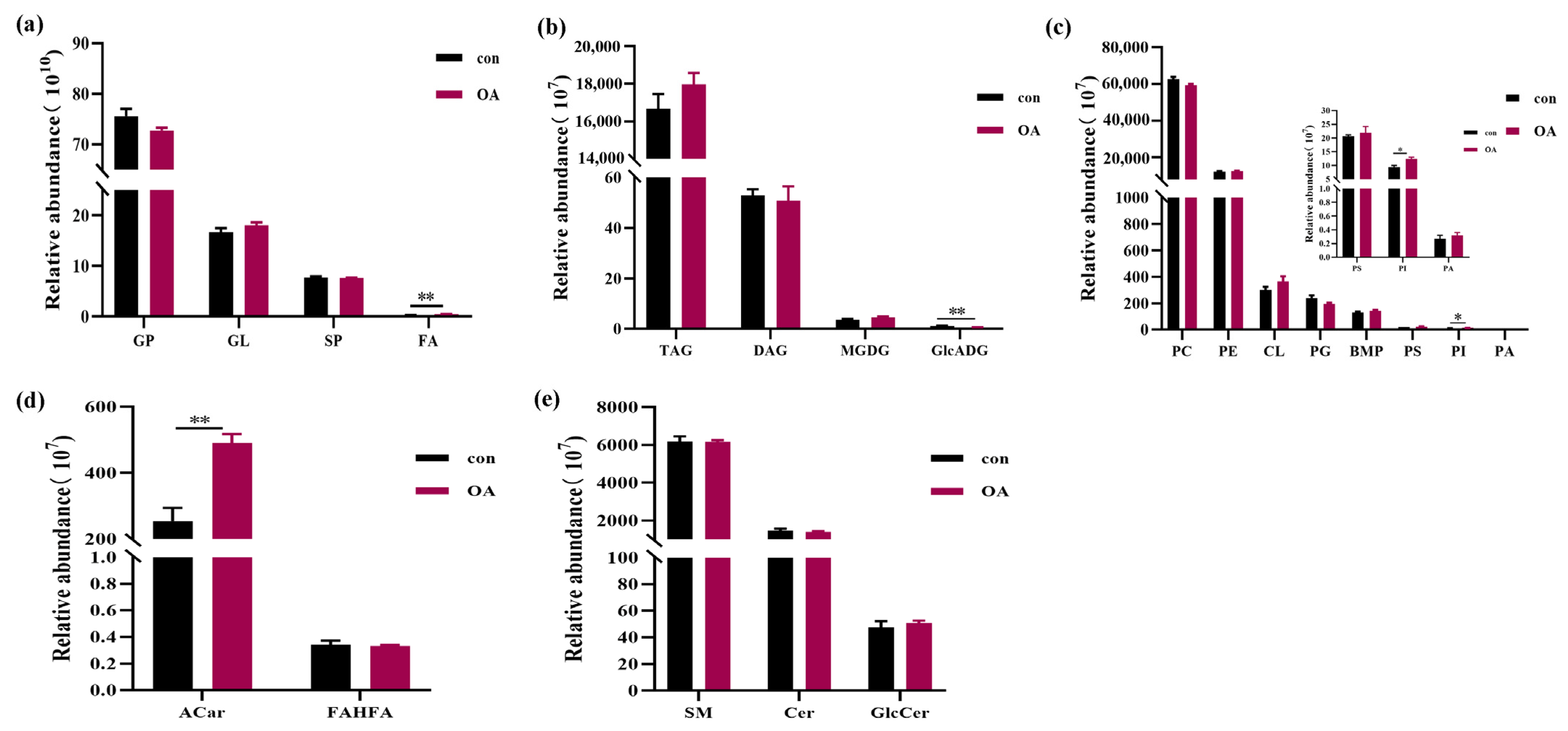
2.3. Non-Targeted Lipidomics Analysis of the MG in Nine-Day-Old Worker Bees Reared in Cages
2.4. Transcriptome Analysis of MG from Nine-Day-Old Worker Bees Reared in Cages
2.4.1. Overview of Transcriptome Sequencing Results
2.4.2. Gene Function Enrichment Analysis of DEGs
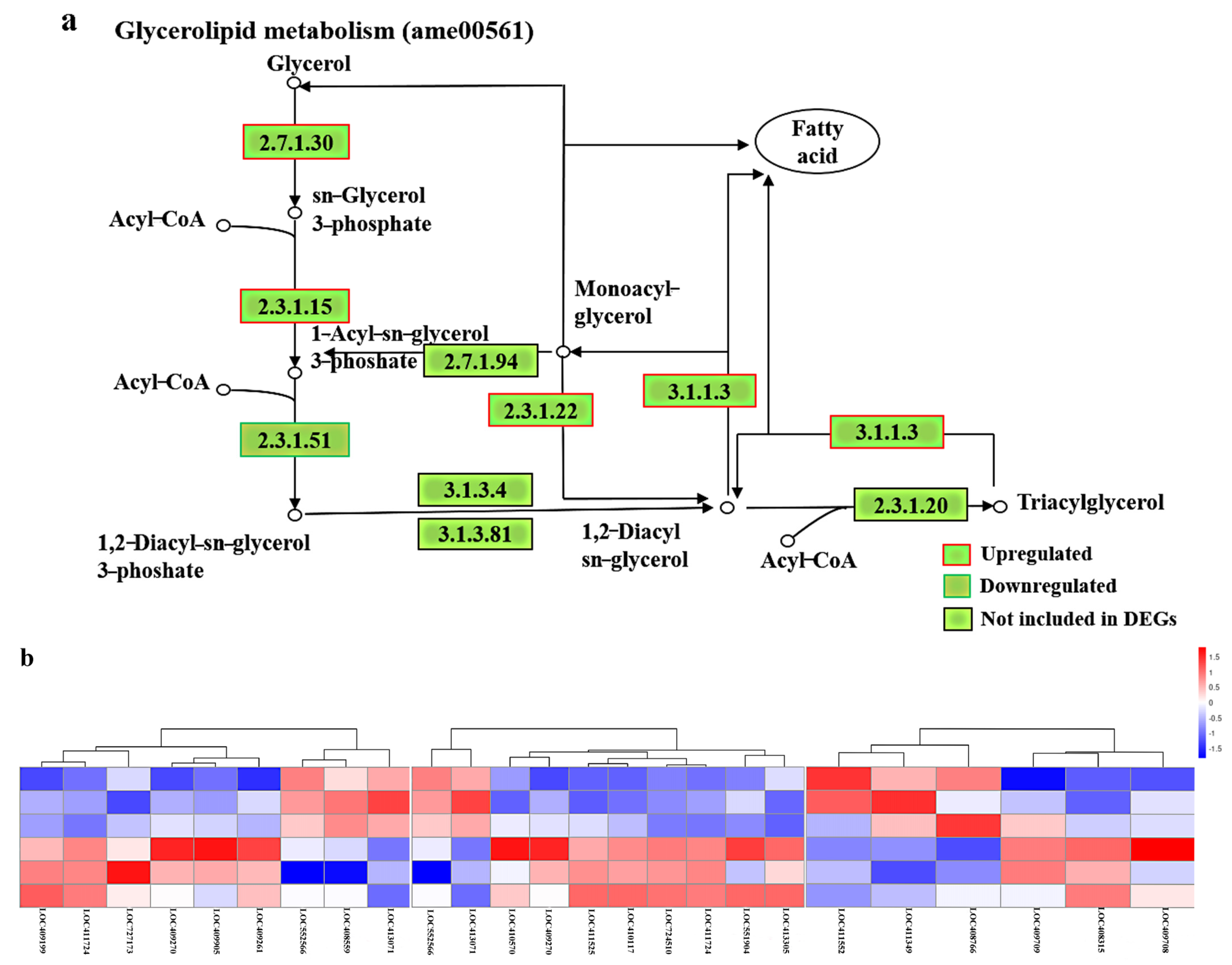
2.4.3. OA Drastically Changes the Expression of Genes Related to Glycerolipid Metabolism
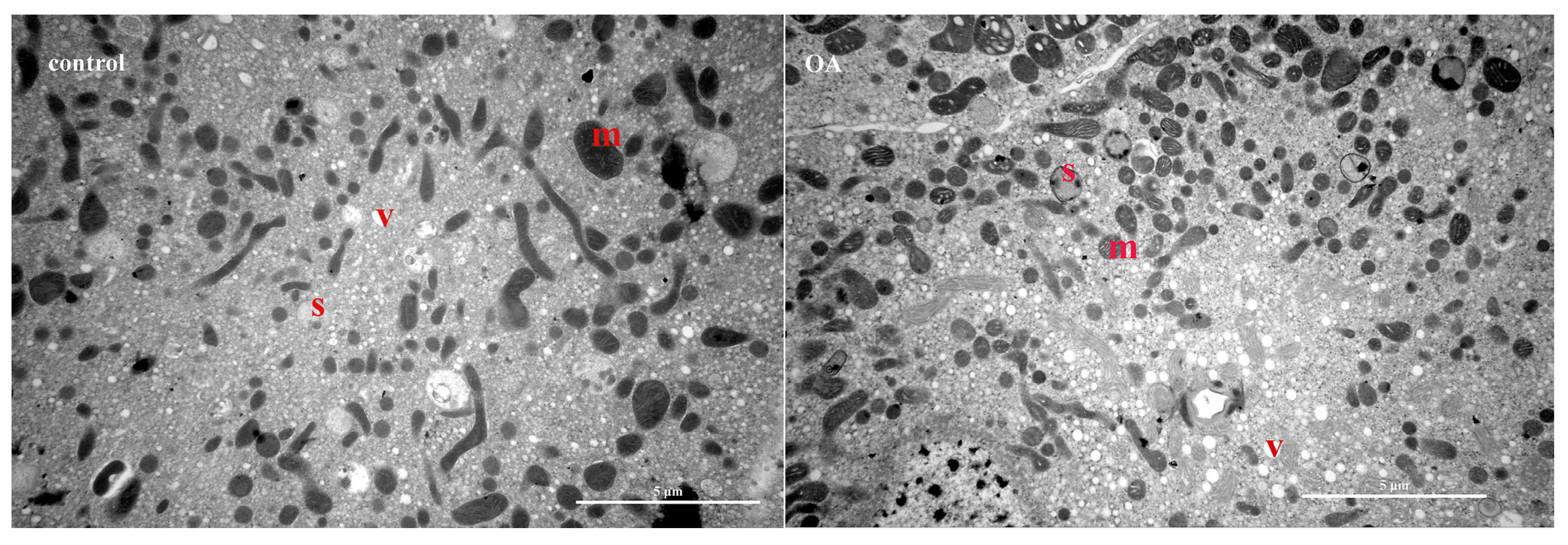
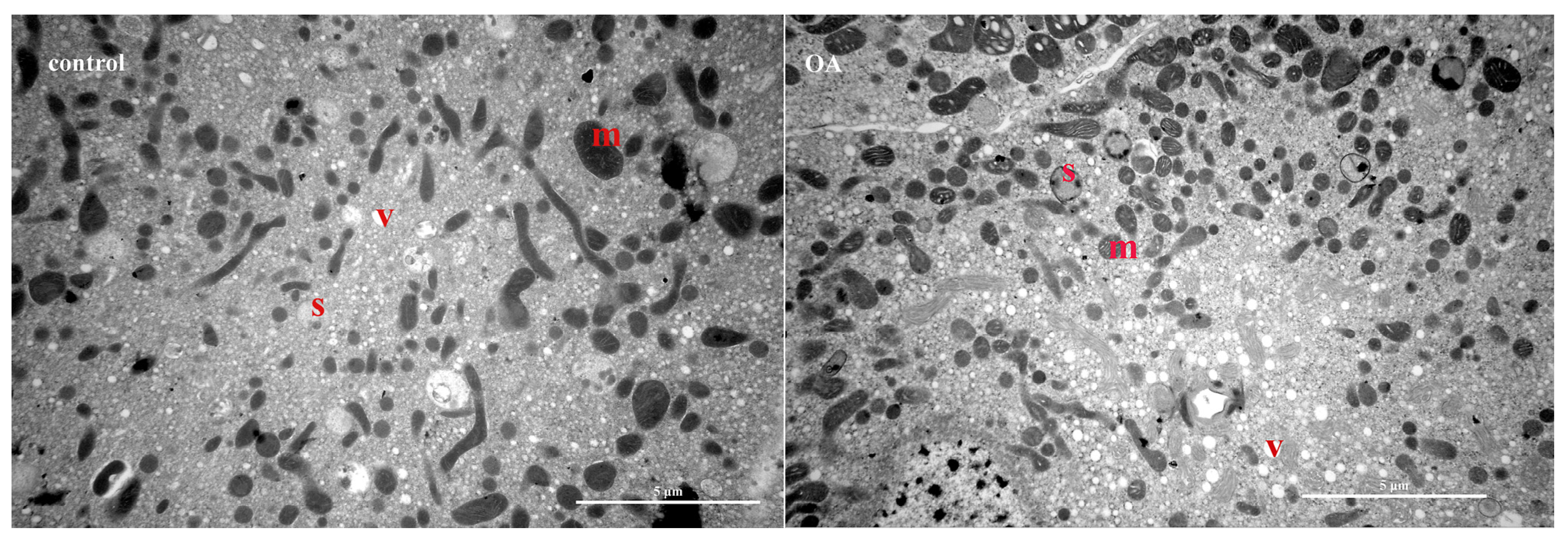
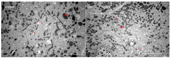
2.5. Ultrastructural Analysis of MG in Nine-Day-Old Worker Bees Reared in Cages
2.6. Feed Consumption and Colony Development
2.7. RJ Production, 10-HDA Concentration in RJ, 10-HDA Level in Head, and Gene Expression in MG
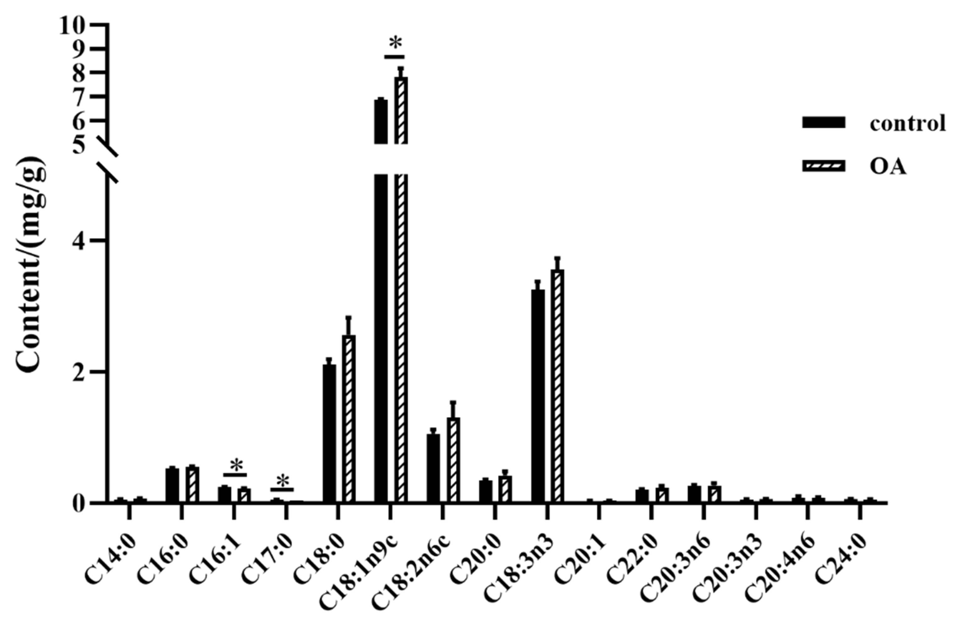
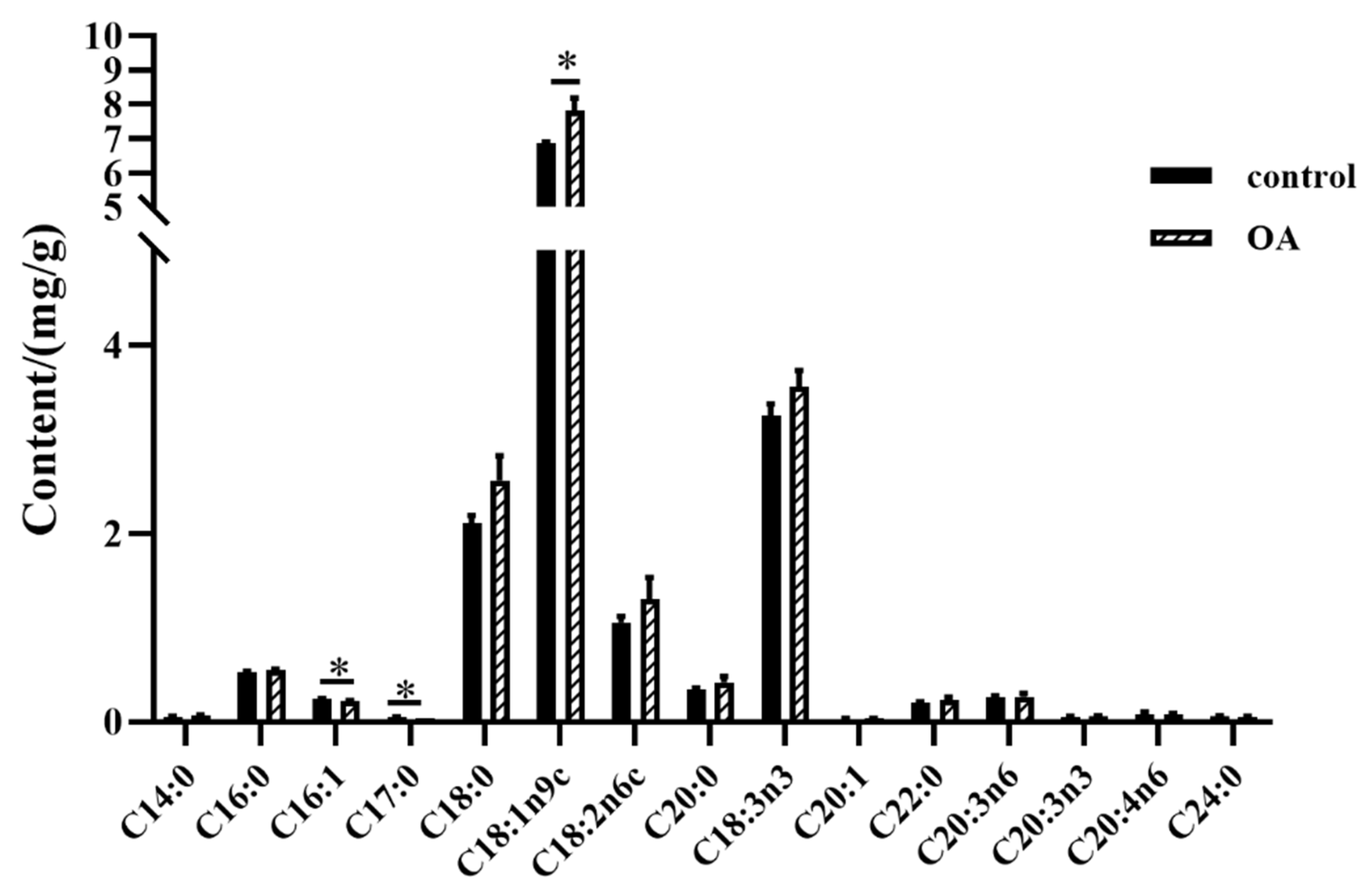
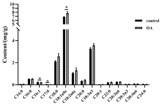
2.8. Determination of Lipid Composition in the Heads of Nine-Day-Old Worker Bees
3. Discussion
3.1. OA Induces 10-HDA Biosynthesis in Worker Bee MG in a Concentration-Dependent Manner
3.2. Species-Selective Remodeling of TAGs in MG Induced by 8% OA
3.3. 8% OA Increased 10-HDA Levels in RJ
4. Materials and Methods
4.1. Trial 1: Supplementation of Honey Bee Diet with Different Levels of OA
4.2. Trial 2: Supplementation of Honey Bee Diet with 8% Level of OA
4.3. Trial 3: Supplementation of Colony with 8% Level of OA
4.4. Measurement of the Average Food Intake of Worker Bees Reared in Cages
4.5. Measurement of 10-HDA Content in Head
4.6. Measurement of Gene Expression in Mandibular Gland
4.7. RNA Sequencing and Non-Targeted Lipidomics Analysis of Mandibular Gland
4.8. Transmission Electron Microscopy
4.9. Measurement of Bee Population, Sealed Brood Development, and Consumption
4.10. Measurement of RJ Production
4.11. Measurement of 10-HDA Concentration in RJ
4.12. Measurement of Fatty Acid Composition
4.13. Statistical Analysis
Supplementary Materials
Author Contributions
Funding
Institutional Review Board Statement
Informed Consent Statement
Data Availability Statement
Acknowledgments
Conflicts of Interest
References
- Arrese, E.L.; Soulages, J.L. Insect Fat Body: Energy, Metabolism, and Regulation. Annu. Rev. Entomol. 2010, 55, 207–225. [Google Scholar] [CrossRef] [PubMed]
- Nicolson, S.W. Bee food: The chemistry and nutritional value of nectar, pollen and mixtures of the two. Afr. Zool. 2011, 46, 197–204. [Google Scholar] [CrossRef]
- Roulston, T.H.; Cane, J.H. Pollen nutritional content and digestibility for animals. Plant Syst. Evol. 2000, 222, 187–209. [Google Scholar] [CrossRef]
- Stanley, R.G.; Linskens, H.F. Pollen: Biology Biochemistry Management; Springer Science & Business Media: Berlin/Heidelberg, Germany, 2012. [Google Scholar]
- Manning, R. Fatty acids in pollen: A review of their importance for honey bees. Bee World 2001, 82, 60–75. [Google Scholar] [CrossRef]
- Bonvehí, J.S.; Jordà, R.E. Nutrient Composition and Microbiological Quality of Honeybee-Collected Pollen in Spain. J. Agric. Food Chem. 1997, 45, 725–732. [Google Scholar] [CrossRef]
- Herbert, E.W.; Shimanuki, H. Chemical composition and nutritive value of bee-collected and bee-stored pollen. Apidologie 1978, 9, 33–40. [Google Scholar] [CrossRef]
- Human, H.; Nicolson, S.W. Nutritional content of fresh, bee-collected and stored pollen of Aloe greatheadii var. davyana (Asphodelaceae). Phytochemistry 2006, 67, 1486–1492. [Google Scholar] [CrossRef]
- Nicolson, S.W.; Human, H. Chemical composition of the ‘low quality’ pollen of sunflower (Helianthus annuus, Asteraceae). Apidologie 2013, 44, 144–152. [Google Scholar] [CrossRef]
- Di Pasquale, G.; Salignon, M.; Le Conte, Y.; Belzunces, L.P.; Decourtye, A.; Kretzschmar, A.; Suchail, S.; Brunet, J.L.; Alaux, C. Influence of pollen nutrition on honey bee health: Do pollen quality and diversity matter? PLoS ONE 2013, 8, e72016. [Google Scholar]
- Arien, Y.; Dag, A.; Zarchin, S.; Masci, T.; Shafir, S. Omega-3 deficiency impairs honey bee learning. Proc. Natl. Acad. Sci. USA 2015, 112, 15761–15766. [Google Scholar] [CrossRef]
- Avni, D.; Hendriksma, H.P.; Dag, A.; Uni, Z.; Shafir, S. Nutritional aspects of honey bee-collected pollen and constraints on colony development in the eastern Mediterranean. J. Insect Physiol. 2014, 69, 65–73. [Google Scholar] [CrossRef] [PubMed]
- Odoux, J.F.; Feuillet, D.; Aupinel, P.; Loublier, Y. Territorial biodiversity and consequences on physicochemical characteristics of pollen collected by honey bee colonies. Apidologie 2012, 43, 561–575. [Google Scholar] [CrossRef]
- Karaali, A.; Meydanoglu, F.; Eke, D. Studies on composition, freeze-drying and storage of Turkish royal jell. J. Apic. Res. 1988, 27, 182D185. [Google Scholar] [CrossRef]
- Sabatini, A.G.; Marcazzan, G.L.; Caboni, M.F.; Bogdanov, S.; Almeida-Muradian, L. Quality and standardisation of royal jelly. J. ApiProd. ApiMed. Sci. 2009, 1, 16–21. [Google Scholar] [CrossRef]
- Sesta, G. Determination of sugars in royal jelly by HPLC. Apidologie 2006, 37, 84–90. [Google Scholar] [CrossRef]
- Daniele, G.; Casabianca, H. Sugar composition of French royal jelly for comparison with commercial and artificial sugar samples. Food Chem. 2012, 134, 1025–1029. [Google Scholar] [CrossRef]
- Ferioli, F.; Armaforte, E.; Caboni, M.F. Comparison of the Lipid Content, Fatty Acid Profile and Sterol Composition in Local Italian and Commercial Royal Jelly Samples. J. Am. Oil Chem. Soc. 2014, 91, 875–884. [Google Scholar] [CrossRef]
- Antinelli, J.-F.; Zeggane, S.; Davico, R.; Rognone, C.; Faucon, J.-P.; Lizzani, L. Evaluation of (E)-10-hydroxydec-2-enoic acid as a freshness parameter for royal jelly. Food Chem. 2003, 80, 85–89. [Google Scholar] [CrossRef]
- Wei, W.-T.; Hu, Y.-Q.; Zheng, H.-Q.; Cao, L.-F.; Hu, F.-L.; Hepburn, H.R. Geographical Influences on Content of 10-Hydroxy-trans-2-Decenoic Acid in Royal Jelly in China. J. Econ. Entomol. 2013, 106, 1958–1963. [Google Scholar] [CrossRef]
- Winston, M.L. The Biology of the Honey Bee; Harvard University Press: Cambridge, MA, USA, 1987. [Google Scholar]
- Lercker, G.; Capella, P.; Conte, L.S.; Ruini, F.; Giordani, G. Components of Royal Jelly II. The Lipid Fraction, Hydrocarbons and Sterols. J. Apic. Res. 1982, 21, 178–184. [Google Scholar] [CrossRef]
- Snodgrass, R.E. Anatomy of the Honey Bee; Cornell University Press: Ithaca, NY, USA, 1984. [Google Scholar]
- Wu, Y.; Zheng, H.; Corona, M.; Pirk, C.; Meng, F.; Zheng, Y.; Hu, F. Comparative transcriptome analysis on the synthesis pathway of honey bee (Apis mellifera) mandibular gland secretions. Sci. Rep. 2017, 7, 4530. [Google Scholar] [CrossRef] [PubMed]
- Plettner, E.; Otis, G.W.; Wimalaratne, P.D.C.; Winston, M.L.; Slessor, K.N.; Pankiw, T.; Punchihewa, P.W.K. Species- and Caste-Determined Mandibular Gland Signals in Honeybees (Apis). J. Chem. Ecol. 1997, 23, 363–377. [Google Scholar] [CrossRef]
- Slessor, K.N.; Winston, M.L.; Le Conte, Y. Pheromone Communication in the Honeybee (Apis mellifera L.). J. Chem. Ecol. 2005, 31, 2731–2745. [Google Scholar] [CrossRef] [PubMed]
- Crewe, R.M.; Velthuis, H.H.W. False queens: A consequence of mandibular gland signals in worker honeybees. Sci. Nat. 1980, 67, 467–469. [Google Scholar] [CrossRef]
- Kinoshita, G.; Shuel, R.W. Mode of action of royal jelly in honeybee development. X. Some aspects of lipid nutrition. Can. J. Zool. 1975, 53, 311–319. [Google Scholar] [CrossRef]
- Robinson, F.A.; Nation, J.L. Long-Chain Fatty Acids in Honeybees in Relation to Sex, Caste, and Food During Development. J. Apic. Res. 1970, 9, 121–127. [Google Scholar] [CrossRef]
- Taguchi, R.; Houjou, T.; Nakanishi, H.; Yamazaki, T.; Ishida, M.; Imagawa, M.; Shimizu, T. Focused lipidomics by tandem mass spectrometry. J. Chromatogr. B 2005, 823, 26–36. [Google Scholar] [CrossRef]
- Canavoso, L.E.; Jouni, Z.E.; Karnas, K.J.; Pennington, J.E.; Wells, M.A. Fat metabolism in insects. Annu. Rev. Nutr. 2001, 21, 23–46. [Google Scholar] [CrossRef] [PubMed]
- Alkanani, T.; Parrish, C.; Thompson, R.; McKenzie, C. Role of fatty acids in cultured mussels, Mytilus edulis, grown in Notre Dame Bay, Newfoundland. J. Exp. Mar. Biol. Ecol. 2007, 348, 33–45. [Google Scholar] [CrossRef]
- Arien, Y.; Dag, A.; Yona, S.; Tietel, Z.; Cohen, T.L.; Shafir, S. Effect of diet lipids and omega-6:3 ratio on honey bee brood development, adult survival and body composition. J. Insect Physiol. 2020, 124, 104074. [Google Scholar] [CrossRef]
- Barker, S.A.; Foster, A.B.; Lam, D.C.; Hodgson, N. Identification of 10-hydroxy-delta 2-decenoic acid in royal jelly. Nature 1959, 183, 996–997. [Google Scholar] [CrossRef]
- Yusuf, A.A.; Pirk, C.W.W.; Crewe, R.M. Mandibular gland pheromone contents in workers and queens of Apis mellifera adansonii. Apidologie 2015, 46, 559–572. [Google Scholar] [CrossRef]
- Spannhoff, A.; Kim, Y.K.; Raynal, N.J.; Gharibyan, V.; Su, M.; Zhou, Y.; Li, J.; Castellano, S.; Sbardella, G.; Issa, J.J.; et al. Histone deacetylase inhibitor activity in royal jelly might facilitate caste switching in bees. EMBO Rep. 2011, 12, 238–243. [Google Scholar] [CrossRef] [PubMed]
- Nagaraja, N.; Brockmann, A. Drones of the Dwarf Honey Bee Apis florea Are Attracted to (2E)-9-Oxodecenoic Acid and (2E)-10-Hydroxydecenoic Acid. J. Chem. Ecol. 2009, 35, 653–655. [Google Scholar] [CrossRef] [PubMed]
- Plettner, E.; Slessor, K.N.; Winston, M.L. Biosynthesis of mandibular acids in honeybees (Apis mellifera): De novo synthesis, route of fatty acid hydroxylation and caste selective β-oxidation. Insect Biochem. Mol. Biol. 1997, 28, 31–42. [Google Scholar] [CrossRef]
- Knipple, D.C.; Rosenfield, C.L.; Nielsen, R.; You, K.M.; Jeong, S.E. Evolution of the integral membrane desaturase gene family in moths and flies. Genetics 2002, 162, 1737–1752. [Google Scholar] [CrossRef] [PubMed]
- Antony, B.; Soffan, A.; Jakše, J.; Alfaifi, S.; Sutanto, K.D.; Aldosari, S.A.; Aldawood, A.S.; Pain, A. Genes involved in sex pheromone biosynthesis of Ephestia cautella, an important food storage pest, are determined by transcriptome sequencing. BMC Genom. 2015, 16, 532. [Google Scholar] [CrossRef] [PubMed][Green Version]
- Yew, J.Y.; Chung, H. Insect pheromones: An overview of function, form, and discovery. Prog. Lipid Res. 2015, 59, 88–105. [Google Scholar] [CrossRef]
- Yang, X.-H.; Yang, S.-F.; Wang, R.-M. Comparative proteomic analysis provides insight into 10-hydroxy-2-decenoic acid biosynthesis in honey bee workers. Amino Acids 2017, 49, 1177–1192. [Google Scholar] [CrossRef]
- Weers, P.M.; Ryan, R.O. Apolipophorin III: Role model apolipoprotein. Insect Biochem. Mol. Biol. 2006, 36, 231–240. [Google Scholar] [CrossRef]
- Kawooya, J.K.; Meredith, S.C.; A Wells, M.; Kézdy, F.J.; Law, J.H. Physical and surface properties of insect apolipophorin III. J. Biol. Chem. 1986, 261, 13588–13591. [Google Scholar] [CrossRef] [PubMed]
- Niu, G.; Johnson, R.M.; Berenbaum, M.R. Toxicity of mycotoxins to honeybees and its amelioration by propolis. Apidologie 2011, 42, 79–87. [Google Scholar] [CrossRef]
- Du Rand, E.E.; Human, H.; Smit, S.; Beukes, M.; Apostolides, Z.; Nicolson, S.W.; Pirk, C.W.W. Proteomic and metabolomic analysis reveals rapid and extensive nicotine detoxification ability in honey bee larvae. Insect Biochem. Mol. Biol. 2017, 82, 41–51. [Google Scholar] [CrossRef] [PubMed]
- Wu, Y.; Zheng, Y.; Li-Byarlay, H.; Shi, Y.; Wang, S.; Zheng, H.; Hu, F. CYP6AS8, a cytochrome P450, is associated with the 10-HDA biosynthesis in honey bee (Apis mellifera) workers. Apidologie 2020, 51, 1202–1212. [Google Scholar] [CrossRef]
- Fujita, T.; Kozuka-Hata, H.; Hori, Y.; Takeuchi, J.; Kubo, T.; Oyama, M. Shotgun proteomics deciphered age/division of labor-related functional specification of three honeybee (Apis mellifera L.) exocrine glands. PLoS ONE 2018, 13, e0191344. [Google Scholar] [CrossRef]
- Eaton, S. Control of mitochondrial beta-oxidation flux. Prog. Lipid Res. 2002, 41, 197–239. [Google Scholar] [CrossRef]
- Poirier, Y.; Antonenkov, V.D.; Glumoff, T.; Hiltunen, J.K. Peroxisomal beta-oxidation--a metabolic pathway with multiple functions. Biochim. Biophys. Acta 2006, 1763, 1413–1426. [Google Scholar] [CrossRef]
- Wang, W.; Xin, J.; Yang, X.; Lam, S.M.; Shui, G.; Wang, Y.; Huang, X. Lipid-gene regulatory network reveals coregulations of triacylglycerol with phosphatidylinositol/lysophosphatidylinositol and with hexosyl-ceramide. Biochim. Biophys. Acta (BBA) Mol. Cell Biol. Lipids 2019, 1864, 168–180. [Google Scholar] [CrossRef]
- Graham, J.M. (Ed.) The Hive and the Honey Bee; Dadant & Sons: Hamilton, IL, USA, 1992; 1324p. [Google Scholar]
- Afshinnia, F.; Rajendiran, T.M.; Wernisch, S.; Soni, T.; Jadoon, A.; Karnovsky, A.; Michailidis, G.; Pennathur, S. Lipidomics and Biomarker Discovery in Kidney Disease. Semin. Nephrol. 2018, 38, 127–141. [Google Scholar] [CrossRef]
- Hu, X.; Zhang, W.; Chi, X.; Wang, H.; Liu, Z.; Wang, Y.; Ma, L.; Xu, B. Non-targeted lipidomics and transcriptomics analysis reveal the molecular underpinnings of mandibular gland development in Apis mellifera ligustica. Dev. Biol. 2021, 479, 23–36. [Google Scholar] [CrossRef]
- Downer, R.G.H.; Matthews, J.R. Patterns of Lipid Distribution and Utilisation in Insects. Am. Zool. 1976, 16, 733–745. [Google Scholar] [CrossRef]
- Hofbauer, H.F.; Heier, C.; Sen Saji, A.K.; Kühnlein, R.P. Lipidome remodeling in aging normal and genetically obese Drosophila males. Insect Biochem. Mol. Biol. 2021, 133, 103498. [Google Scholar] [CrossRef] [PubMed]
- Bell, R.M.; A Coleman, R. Enzymes of Glycerolipid Synthesis in Eukaryotes. Annu. Rev. Biochem. 1980, 49, 459–487. [Google Scholar] [CrossRef] [PubMed]
- Quiroga, I.Y.; Pellon-Maison, M.; Gonzalez, M.C.; Coleman, R.A.; Gonzalez-Baro, M.R. Triacylglycerol synthesis directed by glycerol-3-phosphate acyltransferases −3 and −4 is required for lipid droplet formation and the modulation of the inflammatory response during macrophage to foam cell transition. Atherosclerosis 2021, 316, 1–7. [Google Scholar] [CrossRef]
- Wilk, P.; Kuśka, K.; Wątor, E.; Małecki, P.H.; Woś, K.; Tokarz, P.; Dubin, G.; Grudnik, P. Structural Characterization of Glycerol Kinase from the Thermophilic Fungus Chaetomium thermophilum. Int. J. Mol. Sci. 2020, 21, 9570. [Google Scholar] [CrossRef]
- Rahib, L.; MacLennan, N.K.; Horvath, S.; Liao, J.C.; Dipple, K.M. Glycerol kinase deficiency alters expression of genes involved in lipid metabolism, carbohydrate metabolism, and insulin signaling. Eur. J. Hum. Genet. 2007, 15, 646–657. [Google Scholar] [CrossRef]
- Johnson, A.A.; Stolzing, A. The role of lipid metabolism in aging, lifespan regulation, and age-related disease. Aging Cell 2019, 18, e13048. [Google Scholar] [CrossRef]
- Brodschneider, R.; Crailsheim, K. Nutrition and health in honey bees. Apidologie 2010, 41, 278–294. [Google Scholar] [CrossRef]
- Crailsheim, K.; Stolberg, E. Influence of diet, age and colony condition upon intestinal proteolytic activity and size of the hypopharyngeal glands in the honeybee (Apis mellifera L.). J. Insect Physiol. 1989, 35, 595–602. [Google Scholar] [CrossRef]
- Herbert, E.W.; Shimanuki, H.; Shasha, B. Brood rearing and food consumption by honeybee colonies fed pollen substitutes supplemented with starch-encapsulated pollen extracts. J. Apic. Res. 1980, 19, 115–118. [Google Scholar] [CrossRef]
- Genç, M.; Aslan, A. Determination of trans-10-hydroxy-2-decenoic acid content in pure royal jelly and royal jelly products by column liquid chromatography. J. Chromatogr. A 1999, 839, 265–268. [Google Scholar] [CrossRef] [PubMed]
- Garcia-Amoedo, L.H.; Almeida-Muradian, L.B. Determination of trans-10-hydroxy-2-decenoic acid (10-HDA) in royal jelly from Sao Paulo state, Brazil. Cienc. Tecnol. Aliment. 2003, 23, 62D65. [Google Scholar] [CrossRef]
- Ferioli, F.; Marcazzan, G.L.; Caboni, M.F. Determination of (E)-10-hydroxy-2-decenoic acid content in pure royal jelly: A comparison between a new CZE method and HPLC. J. Sep. Sci. 2007, 30, 1061–1069. [Google Scholar] [CrossRef] [PubMed]
- Wu, L.M.; Xue, X.F.; Zhang, J.Z.; Fen, F.; Zhou, J.H.; Zhao, J. Nutritional assessment of three kinds of royal jelly protein. Nat. Prod. Res. Dev. 2010, 22, 1093D1097. [Google Scholar]
- Zheng, H.-Q.; Hu, F.-L.; Dietemann, V. Changes in composition of royal jelly harvested at different times: Consequences for quality standards. Apidologie 2011, 42, 39–47. [Google Scholar] [CrossRef]
- Pattamayutanon, P.; Peng, C.-C.; Sinpoo, C.; Chantawannakul, P. Effects of Pollen Feeding on Quality of Royal Jelly. J. Econ. Entomol. 2018, 111, 2974–2978. [Google Scholar] [CrossRef]
- Stökl, J.; Herzner, G. Morphology and ultrastructure of the allomone and sex-pheromone producing mandibular gland of the parasitoid wasp Leptopilina heterotoma (Hymenoptera: Figitidae). Arthropod Struct. Dev. 2016, 45, 333–340. [Google Scholar] [CrossRef] [PubMed]
- Mumoki, F.N.; Yusuf, A.A.; Pirk, C.W.; Crewe, R.M. Hydroxylation patterns associated with pheromone synthesis and composition in two honey bee subspecies Apis mellifera scutellata and A. m. capensis laying workers. Insect Biochem. Mol. Biol. 2019, 114, 103230. [Google Scholar] [CrossRef]
- Zhou, J.; Xue, X.; Li, Y.; Zhang, J.; Zhao, J. Optimized Determination Method for trans-10-Hydroxy-2-decenoic Acid Content in Royal Jelly by High-Performance Liquid Chromatography with an Internal Standard. J. AOAC Int. 2007, 90, 244–249. [Google Scholar] [CrossRef] [PubMed]
- Lourenço, A.P.; Mackert, A.; Cristino, A.d.S.; Simões, Z.L.P. Validation of reference genes for gene expression studies in the honey bee, Apis mellifera, by quantitative real-time RT-PCR. Apidologie 2008, 39, 372–385. [Google Scholar] [CrossRef]
- Livak, K.J.; Schmittgen, T.D. Analysis of relative gene expression data using real-time quantitative PCR and the 2−ΔΔCT Method. Methods 2001, 25, 402–408. [Google Scholar] [CrossRef] [PubMed]











| OA Concentration | ||||||
|---|---|---|---|---|---|---|
| Control | 2% | 4% | 6% | 8% | p | |
| 0–2 days | 20.42 ± 2.14 | 22.36 ± 1.70 | 17.02 ± 1.79 | 16.70 ± 1.31 | 12.84 ± 0.37 * | 0.0068 |
| 2–4 days | 32.63 ± 1.41 | 27.29 ± 1.25 * | 28.85 ± 1.32 | 27.75 ± 1.55 | 27.34 ± 2.19 | 0.1427 |
| 4–6 days | 21.79 ± 3.02 | 20.49 ± 1.80 | 19.94 ± 2.23 | 24.01 ± 2.93 | 24.10 ± 1.98 | 0.6487 |
| 6–8 days | 10.56 ± 0.69 | 10.64 ± 0.28 | 11.69 ± 0.59 | 12.73 ± 0.50 * | 13.96 ± 1.57 | 0.0587 |
| Lipid Species | Lipid Percentage in Each Group (%) | |
|---|---|---|
| Control | OA | |
| TAG (18:1-18:1-18:1) | 10.82 | 16.42 |
| TG (16:1 (9Z)/18:1 (9Z)/18:1 (9Z)) [iso3] | 10.49 | 11.04 |
| TAG (16:0-18:1-18:1) | 10.30 | 9.01 |
| TG (16:1 (9Z)/16:1 (9Z)/18:0) [iso3] | 7.28 | 5.76 |
| TAG (16:0-18:1-18:3) | 6.86 | 6.20 |
| TAG (18:1-18:2-18:2) | 5.59 | 6.84 |
| total | 51.34 | 55.27 |
| Sample | Raw Reads | Clean Reads | Clean Base Number | Total Mapped | Mapped Ratio (%) | Q20 (%) | Q30 (%) | GC Content (%) |
|---|---|---|---|---|---|---|---|---|
| OA-1 | 42,754,450 | 41,828,552 | 6.27 G | 40,090,855 | 95.85 | 97.4 | 92.89 | 34.98 |
| OA-2 | 41,140,222 | 40,306,446 | 6.05 G | 38,489,735 | 95.49 | 97.02 | 92.07 | 34.05 |
| OA-3 | 45,942,544 | 45,091,526 | 6.76 G | 42,179,507 | 93.54 | 97.28 | 92.66 | 34.88 |
| control-1 | 46,316,898 | 45,100,268 | 6.77 G | 42,839,085 | 94.99 | 97.96 | 93.86 | 33.35 |
| control-2 | 49,256,756 | 48,479,402 | 7.27 G | 38,760,127 | 79.95 | 97.81 | 93.65 | 34.6 |
| control-3 | 46,511,288 | 45,833,138 | 6.87 G | 40,997,561 | 89.45 | 97.88 | 93.78 | 34.7 |
Disclaimer/Publisher’s Note: The statements, opinions and data contained in all publications are solely those of the individual author(s) and contributor(s) and not of MDPI and/or the editor(s). MDPI and/or the editor(s) disclaim responsibility for any injury to people or property resulting from any ideas, methods, instructions or products referred to in the content. |
© 2023 by the authors. Licensee MDPI, Basel, Switzerland. This article is an open access article distributed under the terms and conditions of the Creative Commons Attribution (CC BY) license (https://creativecommons.org/licenses/by/4.0/).
Share and Cite
Hu, X.; Wang, Y.; Chi, X.; Wang, H.; Liu, Z.; Ma, L.; Xu, B. Oleic Acid Promotes the Biosynthesis of 10-Hydroxy-2-decenoic Acid via Species-Selective Remodeling of TAGs in Apis mellifera ligustica. Int. J. Mol. Sci. 2023, 24, 13361. https://doi.org/10.3390/ijms241713361
Hu X, Wang Y, Chi X, Wang H, Liu Z, Ma L, Xu B. Oleic Acid Promotes the Biosynthesis of 10-Hydroxy-2-decenoic Acid via Species-Selective Remodeling of TAGs in Apis mellifera ligustica. International Journal of Molecular Sciences. 2023; 24(17):13361. https://doi.org/10.3390/ijms241713361
Chicago/Turabian StyleHu, Xiyi, Ying Wang, Xuepeng Chi, Hongfang Wang, Zhenguo Liu, Lanting Ma, and Baohua Xu. 2023. "Oleic Acid Promotes the Biosynthesis of 10-Hydroxy-2-decenoic Acid via Species-Selective Remodeling of TAGs in Apis mellifera ligustica" International Journal of Molecular Sciences 24, no. 17: 13361. https://doi.org/10.3390/ijms241713361
APA StyleHu, X., Wang, Y., Chi, X., Wang, H., Liu, Z., Ma, L., & Xu, B. (2023). Oleic Acid Promotes the Biosynthesis of 10-Hydroxy-2-decenoic Acid via Species-Selective Remodeling of TAGs in Apis mellifera ligustica. International Journal of Molecular Sciences, 24(17), 13361. https://doi.org/10.3390/ijms241713361

