Dual Modulator of ASIC Channels and GABAA Receptors from Thyme Alters Fear-Related Hippocampal Activity
Abstract
:1. Introduction
2. Results
2.1. Preparation and Testing of Optically Pure Sevanol
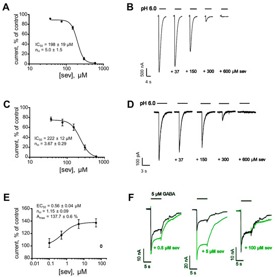
2.2. Sevanol Effectively Inhibits Endogenous ASIC1a Currents in Neuronal-like Cells
2.3. Currents of α1β2γ2 GABAAReceptor Are Positively Modulated by Sevanol
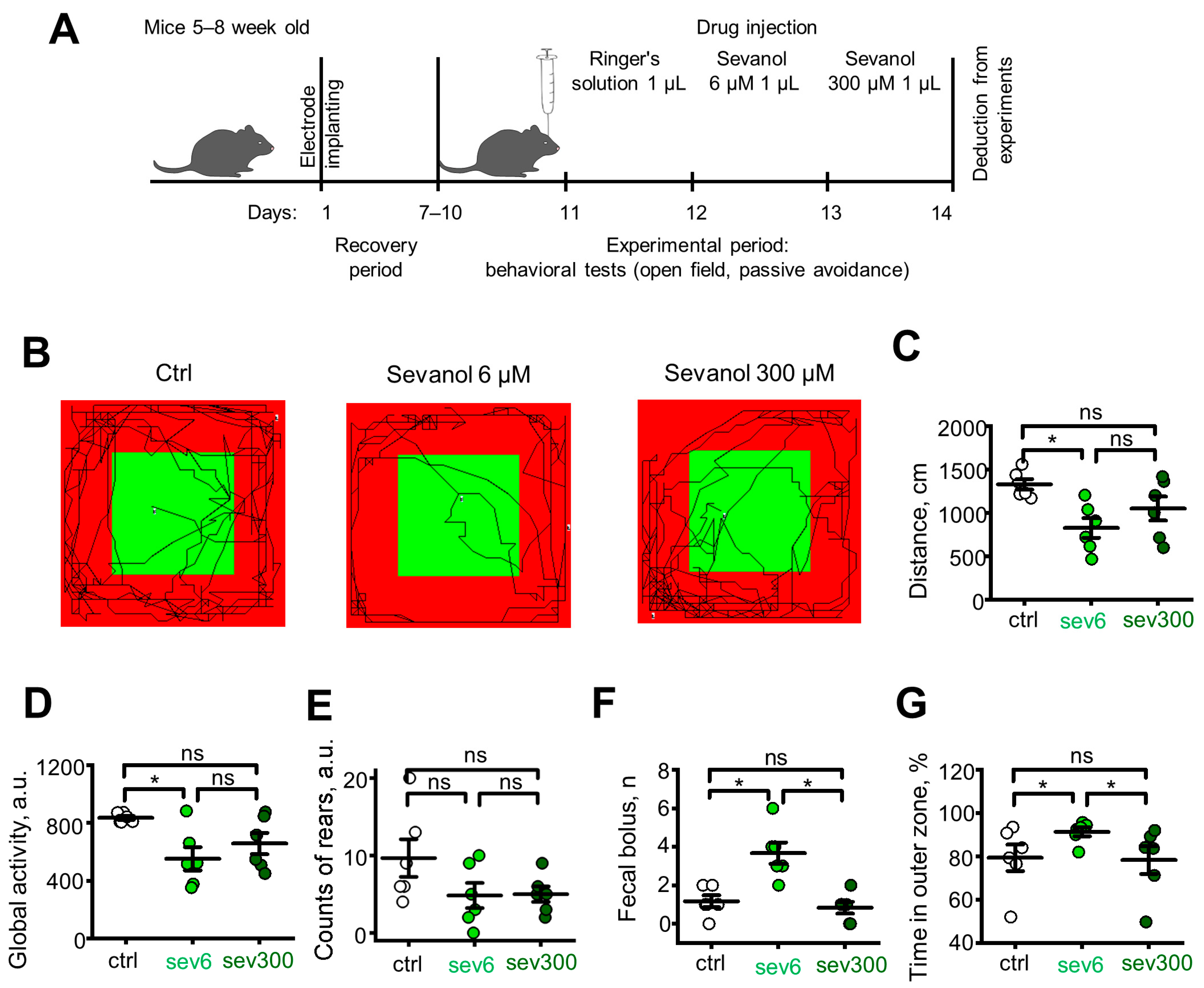
2.4. Sevanol Alters Anxiety-Related Behavior in the Open Field and Passive Avoidance Tests
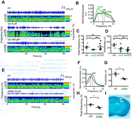
2.5. Behavioral Effects of Sevanol Are Paralleled by Alterations in Hippocampal θ Rhythm
3. Discussion
4. Materials and Methods
4.1. Synthesis and Purification of Sevanol
4.2. Cell Culture
4.3. Whole-Cell Patch–Clamp Recordings
4.4. Xenopus Laevis Oocytes
4.5. Two-Electrode Voltage-Clamp Recordings
4.6. Mice
4.7. Surgical Procedure of Electrode Implantation and Cannula Placement
4.8. Drug Injection for Behavioral Tests
4.9. Behavioral Tests
4.10. Open Field Test
4.11. Passive Avoidance Test
4.12. In Vivo Electrophysiology
4.13. Construction of Continuous Time–Frequency Spectrogram for θ Rhythm
4.14. Histology
4.15. Data Analysis
5. Conclusions
Author Contributions
Funding
Institutional Review Board Statement
Informed Consent Statement
Data Availability Statement
Acknowledgments
Conflicts of Interest
References
- Craske, M.G.; Stein, M.B.; Eley, T.C.; Milad, M.R.; Holmes, A.; Rapee, R.M.; Wittchen, H.U. Anxiety disorders. Nat. Rev. Dis. Prim. 2017, 3, 17024. [Google Scholar] [CrossRef] [PubMed]
- Sieghart, W.; Savic, M.M. International union of basic and clinical pharmacology. CVI: GABAA receptor subtype-and function-selective ligands: Key issues in translation to humans. Pharmacol. Rev. 2018, 70, 836–878. [Google Scholar] [CrossRef] [PubMed]
- Heusser, S.A.; Pless, S.A. Acid-sensing ion channels as potential therapeutic targets. Trends Pharmacol. Sci. 2021, 42, 1035–1050. [Google Scholar] [CrossRef]
- Carattino, M.D.; Montalbetti, N. Acid-sensing ion channels in sensory signaling. Am. J. Physiol.-Ren. Physiol. 2020, 318, F531–F543. [Google Scholar] [CrossRef]
- Wemmie, J.A.; Chen, J.; Askwith, C.C.; Hruska-Hageman, A.M.; Price, M.P.; Nolan, B.C.; Yoder, P.G.; Lamani, E.; Hoshi, T.; Freeman, J.H.; et al. The acid-activated ion channel ASIC contributes to synaptic plasticity, learning, and memory. Neuron 2002, 34, 463–477. [Google Scholar] [CrossRef]
- Mango, D.; Nisticò, R. Role of ASIC1a in Normal and Pathological Synaptic Plasticity. In Reviews of Physiology, Biochemistry and Pharmacology; Springer: Cham, Switzerland, 2020; Volume 177, pp. 83–100. [Google Scholar]
- Coryell, M.W.; Ziemann, A.E.; Westmoreland, P.J.; Haenfler, J.M.; Kurjakovic, Z.; Zha, X.; Price, M.; Schnizler, M.K.; Wemmie, J.A. Targeting ASIC1a Reduces Innate Fear and Alters Neuronal Activity in the Fear Circuit. Biol. Psychiatry 2007, 62, 1140–1148. [Google Scholar] [CrossRef] [PubMed]
- Coryell, M.W.; Wunsch, A.M.; Haenfler, J.M.; Allen, J.E.; McBride, J.L.; Davidson, B.L.; Wemmie, J.A. Restoring acid-sensing ion channel-1a in the amygdala of knock-out mice rescues fear memory but not unconditioned fear responses. J. Neurosci. 2008, 28, 13738–13741. [Google Scholar] [CrossRef]
- Ziemann, A.E.; Allen, J.E.; Dahdaleh, N.S.; Drebot, I.I.; Coryell, M.W.; Wunsch, A.M.; Lynch, C.M.; Faraci, F.M.; Howard, M.A.; Welsh, M.J.; et al. The Amygdala Is a Chemosensor that Detects Carbon Dioxide and Acidosis to Elicit Fear Behavior. Cell 2009, 139, 1012–1021. [Google Scholar] [CrossRef]
- Gugliandolo, A.; Gangemi, C.; Caccamo, D.; Currò, M.; Pandolfo, G.; Quattrone, D.; Crucitti, M.; Zoccali, R.A.; Bruno, A.; Muscatello, M.R.A. The RS685012 Polymorphism of ACCN2, the Human Ortholog of Murine Acid-Sensing Ion Channel (ASIC1) Gene, is Highly Represented in Patients with Panic Disorder. Neuromolecular Med. 2016, 18, 91–98. [Google Scholar] [CrossRef]
- Smoller, J.W.; Gallagher, P.J.; Duncan, L.E.; McGrath, L.M.; Haddad, S.A.; Holmes, A.J.; Wolf, A.B.; Hilker, S.; Block, S.R.; Weill, S.; et al. The human ortholog of acid-sensing ion channel gene ASIC1a is associated with panic disorder and amygdala structure and function. Biol. Psychiatry 2014, 76, 902–910. [Google Scholar] [CrossRef]
- Wang, Q.; Wang, Q.; Song, X.L.; Jiang, Q.; Wu, Y.J.; Li, Y.; Yuan, T.F.; Zhang, S.; Xu, N.J.; Zhu, M.X.; et al. Fear extinction requires ASIC1a-dependent regulation of hippocampal-prefrontal correlates. Sci. Adv. 2018, 4, eaau3075. [Google Scholar] [CrossRef]
- Dwyer, J.M.; Rizzo, S.J.S.; Neal, S.J.; Lin, Q.; Jow, F.; Arias, R.L.; Rosenzweig-Lipson, S.; Dunlop, J.; Beyer, C.E. Acid sensing ion channel (ASIC) inhibitors exhibit anxiolytic-like activity in preclinical pharmacological models. Psychopharmacology 2009, 203, 41–52. [Google Scholar] [CrossRef]
- Osmakov, D.I.; Khasanov, T.A.; Andreev, Y.A.; Lyukmanova, E.N.; Kozlov, S.A. Animal, Herb, and Microbial Toxins for Structural and Pharmacological Study of Acid-Sensing Ion Channels. Front. Pharmacol. 2020, 11, 991. [Google Scholar] [PubMed]
- Dubinnyi, M.A.; Osmakov, D.I.; Koshelev, S.G.; Kozlov, S.A.; Andreev, Y.A.; Zakaryan, N.A.; Dyachenko, I.A.; Bondarenko, D.A.; Arseniev, A.S.; Grishin, E.V. Lignan from thyme possesses inhibitory effect on ASIC3 channel current. J. Biol. Chem. 2012, 287, 32993–33000. [Google Scholar] [CrossRef]
- Belozerova, O.A.; Osmakov, D.I.; Vladimirov, A.; Koshelev, S.G.; Chugunov, A.O.; Andreev, Y.A.; Palikov, V.A.; Palikova, Y.A.; Shaykhutdinova, E.R.; Gvozd, A.N.; et al. Sevanol and its analogues: Chemical synthesis, biological effects and molecular docking. Pharmaceuticals 2020, 13, 163. [Google Scholar] [CrossRef]
- Belozerova, O.A.; Deigin, V.I.; Khrushchev, A.Y.; Dubinnyi, M.A.; Kublitski, V.S. The total synthesis of sevanol, a novel lignan isolated from the thyme plant (Thymus armeniacus). Tetrahedron 2018, 74, 1449–1453. [Google Scholar] [CrossRef]
- Kovalevich, J.; Langford, D. Considerations for the use of SH-SY5Y neuroblastoma cells in neurobiology. Methods Mol. Biol. 2013, 1078, 9–21. [Google Scholar] [CrossRef] [PubMed]
- Kalinovskii, A.P.; Osmakov, D.I.; Koshelev, S.G.; Lubova, K.I.; Korolkova, Y.V.; Kozlov, S.A.; Andreev, Y.A. Retinoic Acid-Differentiated Neuroblastoma SH-SY5Y Is an Accessible In Vitro Model to Study Native Human Acid-Sensing Ion Channels 1a (ASIC1a). Biology 2022, 11, 167. [Google Scholar] [CrossRef]
- Belelli, D.; Hales, T.G.; Lambert, J.J.; Luscher, B.; Olsen, R.; Peters, J.A.; Rudolph, U.; Sieghart, W. GABAA receptors in GtoPdb v.2023.1. IUPHAR/BPS Guide Pharmacol. CITE 2023, 2023, 1. [Google Scholar] [CrossRef]
- Xu, C.; Krabbe, S.; Gründemann, J.; Botta, P.; Fadok, J.P.; Osakada, F.; Saur, D.; Grewe, B.F.; Schnitzer, M.J.; Callaway, E.M.; et al. Distinct Hippocampal Pathways Mediate Dissociable Roles of Context in Memory Retrieval. Cell 2016, 167, 961–972.e16. [Google Scholar] [CrossRef]
- Marek, R.; Jin, J.; Goode, T.D.; Giustino, T.F.; Wang, Q.; Acca, G.M.; Holehonnur, R.; Ploski, J.E.; Fitzgerald, P.J.; Lynagh, T.; et al. Hippocampus-driven feed-forward inhibition of the prefrontal cortex mediates relapse of extinguished fear. Nat. Neurosci. 2018, 21, 384–392. [Google Scholar] [CrossRef]
- Bouwknecht, J.A.; Paylor, R. Pitfalls in the interpretation of genetic and pharmacological effects on anxiety-like behaviour in rodents. Behav. Pharmacol. 2008, 19, 385–402. [Google Scholar] [CrossRef] [PubMed]
- Simon, P.; Dupuis, R.; Costentin, J. Thigmotaxis as an index of anxiety in mice. Influence of dopaminergic transmissions. Behav. Brain Res. 1994, 61, 59–64. [Google Scholar] [CrossRef]
- McAllister-Williams, R.H.; Bertrand, D.; Rollema, H.; Hurst, R.S.; Spear, L.P.; Kirkham, T.C.; Steckler, T.; Capdevielle, D.; Boulenger, J.-P.; Capdevielle, D.; et al. Passive Avoidance. In Encyclopedia of Psychopharmacology; Springer: Berlin/Heidelberg, Germany, 2010; pp. 960–967. [Google Scholar]
- Huang, P.; Xiang, X.; Chen, X.; Li, H. Somatostatin Neurons Govern Theta Oscillations Induced by Salient Visual Signals. Cell Rep. 2020, 33, 108415. [Google Scholar] [CrossRef] [PubMed]
- Hwang, E.; Lee, H.; Choi, J.H. Desynchronization of theta oscillations in prefrontal cortex during self-stimulation of the medial forebrain bundles in mice. Exp. Neurobiol. 2018, 27, 181–188. [Google Scholar] [CrossRef] [PubMed]
- Rivas, J.; Gaztelu, J.M.; García-Austt, E. Changes in hippocampal cell discharge patterns and theta rhythm spectral properties as a function of walking velocity in the guinea pig. Exp. Brain Res. 1996, 108, 113–118. [Google Scholar] [CrossRef]
- Bender, F.; Gorbati, M.; Cadavieco, M.C.; Denisova, N.; Gao, X.; Holman, C.; Korotkova, T.; Ponomarenko, A. Theta oscillations regulate the speed of locomotion via a hippocampus to lateral septum pathway. Nat. Commun. 2015, 6, 8521. [Google Scholar] [CrossRef]
- Goldschen-Ohm, M.P. Benzodiazepine Modulation of GABAA Receptors: A Mechanistic Perspective. Biomolecules 2022, 12, 1784. [Google Scholar] [CrossRef]
- Ríos, J.L.; Schinella, G.R.; Moragrega, I. Phenolics as GABAA Receptor Ligands: An Updated Review. Molecules 2022, 27, 1770. [Google Scholar] [CrossRef]
- Rosso, M.; Wirz, R.; Loretan, A.V.; Sutter, N.A.; Pereira da Cunha, C.T.; Jaric, I.; Würbel, H.; Voelkl, B. Reliability of common mouse behavioural tests of anxiety: A systematic review and meta-analysis on the effects of anxiolytics. Neurosci. Biobehav. Rev. 2022, 143, 104928. [Google Scholar] [CrossRef]
- Wemmie, J.A.; Askwith, C.C.; Lamani, E.; Cassell, M.D.; Freeman, J.H.; Welsh, M.J. Acid-sensing ion channel 1 Is localized in brain regions with high synaptic density and contributes to fear conditioning. J. Neurosci. 2003, 23, 5496–5502. [Google Scholar] [CrossRef]
- Wemmie, J.A.; Coryell, M.W.; Askwith, C.C.; Lamani, E.; Leonard, A.S.; Sigmund, C.D.; Welsh, M.J. Overexpression of acid-sensing ion channel 1a in transgenic mice increases acquired fear-related behavior. Proc. Natl. Acad. Sci. USA 2004, 101, 3621–3626. [Google Scholar] [CrossRef]
- Andreev, Y.A.; Osmakov, D.I.; Koshelev, S.G.; Maleeva, E.E.; Logashina, Y.A.; Palikov, V.A.; Palikova, Y.A.; Dyachenko, I.A.; Kozlov, S.A. Analgesic activity of acid-sensing ion channel 3 (ASIC3) inhibitors: Sea anemones peptides Ugr9-1 and APETx2 versus low molecular weight compounds. Mar. Drugs 2018, 16, 500. [Google Scholar] [CrossRef] [PubMed]
- Senkov, O.; Mironov, A.; Dityatev, A. A novel versatile hybrid infusion-multielectrode recording (HIME) system for acute drug delivery and multisite acquisition of neuronal activity in freely moving mice. Front. Neurosci. 2015, 9, 425. [Google Scholar] [CrossRef] [PubMed]
- Franklin, K.; Paxinos, G. The Mouse Brain in Stereotaxic Coordinates, 3rd ed.; Academic Press: New York, NY, USA, 2008; ISBN 9780123742445. [Google Scholar]
- Hurst, J.L.; West, R.S. Taming anxiety in laboratory mice. Nat. Methods 2010, 7, 825–826. [Google Scholar] [CrossRef] [PubMed]
- Zhang, Z.; Wang, H.-J.; Wang, D.-R.; Qu, W.-M.; Huang, Z.-L. Red light at intensities above 10 lx alters sleep–wake behavior in mice. Light Sci. Appl. 2016, 6, e16231. [Google Scholar] [CrossRef] [PubMed]
- Büssow, R. An algorithm for the continuous Morlet wavelet transform. Mech. Syst. Signal Process. 2007, 21, 2970–2979. [Google Scholar] [CrossRef]
- Richard Continuous Morlet Wavelet Transform. Available online: https://www.mathworks.com/matlabcentral/fileexchange/27394-continuous-morlet-wavelet-transform (accessed on 28 April 2023).
- Kmiec, Z.J.A. Kiernan. Histological and Histochemical Methods: Theory and Practice. 5th edition, Scion Publishing, 2015, 571 pp. Folia Histochem. Cytobiol. 2016, 54, 58–59. [Google Scholar] [CrossRef]
- Suvarna, K.S.; Layton, C.; Bancroft, J.D. Bancroft’s Theory and Practice of Histological Techniques, 7th ed.; Elsevier: Amsterdam, The Netherlands, 2019; ISBN 9780702068874. [Google Scholar]





Disclaimer/Publisher’s Note: The statements, opinions and data contained in all publications are solely those of the individual author(s) and contributor(s) and not of MDPI and/or the editor(s). MDPI and/or the editor(s) disclaim responsibility for any injury to people or property resulting from any ideas, methods, instructions or products referred to in the content. |
© 2023 by the authors. Licensee MDPI, Basel, Switzerland. This article is an open access article distributed under the terms and conditions of the Creative Commons Attribution (CC BY) license (https://creativecommons.org/licenses/by/4.0/).
Share and Cite
Kalinovskii, A.P.; Pushkarev, A.P.; Mikhailenko, A.D.; Kudryavtsev, D.S.; Belozerova, O.A.; Shmygarev, V.I.; Yatskin, O.N.; Korolkova, Y.V.; Kozlov, S.A.; Osmakov, D.I.; et al. Dual Modulator of ASIC Channels and GABAA Receptors from Thyme Alters Fear-Related Hippocampal Activity. Int. J. Mol. Sci. 2023, 24, 13148. https://doi.org/10.3390/ijms241713148
Kalinovskii AP, Pushkarev AP, Mikhailenko AD, Kudryavtsev DS, Belozerova OA, Shmygarev VI, Yatskin ON, Korolkova YV, Kozlov SA, Osmakov DI, et al. Dual Modulator of ASIC Channels and GABAA Receptors from Thyme Alters Fear-Related Hippocampal Activity. International Journal of Molecular Sciences. 2023; 24(17):13148. https://doi.org/10.3390/ijms241713148
Chicago/Turabian StyleKalinovskii, Aleksandr P., Anton P. Pushkarev, Anastasia D. Mikhailenko, Denis S. Kudryavtsev, Olga A. Belozerova, Vladimir I. Shmygarev, Oleg N. Yatskin, Yuliya V. Korolkova, Sergey A. Kozlov, Dmitry I. Osmakov, and et al. 2023. "Dual Modulator of ASIC Channels and GABAA Receptors from Thyme Alters Fear-Related Hippocampal Activity" International Journal of Molecular Sciences 24, no. 17: 13148. https://doi.org/10.3390/ijms241713148
APA StyleKalinovskii, A. P., Pushkarev, A. P., Mikhailenko, A. D., Kudryavtsev, D. S., Belozerova, O. A., Shmygarev, V. I., Yatskin, O. N., Korolkova, Y. V., Kozlov, S. A., Osmakov, D. I., Popov, A., & Andreev, Y. A. (2023). Dual Modulator of ASIC Channels and GABAA Receptors from Thyme Alters Fear-Related Hippocampal Activity. International Journal of Molecular Sciences, 24(17), 13148. https://doi.org/10.3390/ijms241713148

