Cleavage and Polyadenylation-Specific Factor 4 (CPSF4) Expression Is Associated with Enhanced Prostate Cancer Cell Migration and Cell Cycle Dysregulation, In Vitro
Abstract
:1. Introduction
2. Results
2.1. CPSF4 Expression in Canadian Cohort with Prostate Cancer
2.2. CPSF4 Expression in PAN Cancer Data and TCGA-PRAD Patients Diagnosed with Prostate Cancer
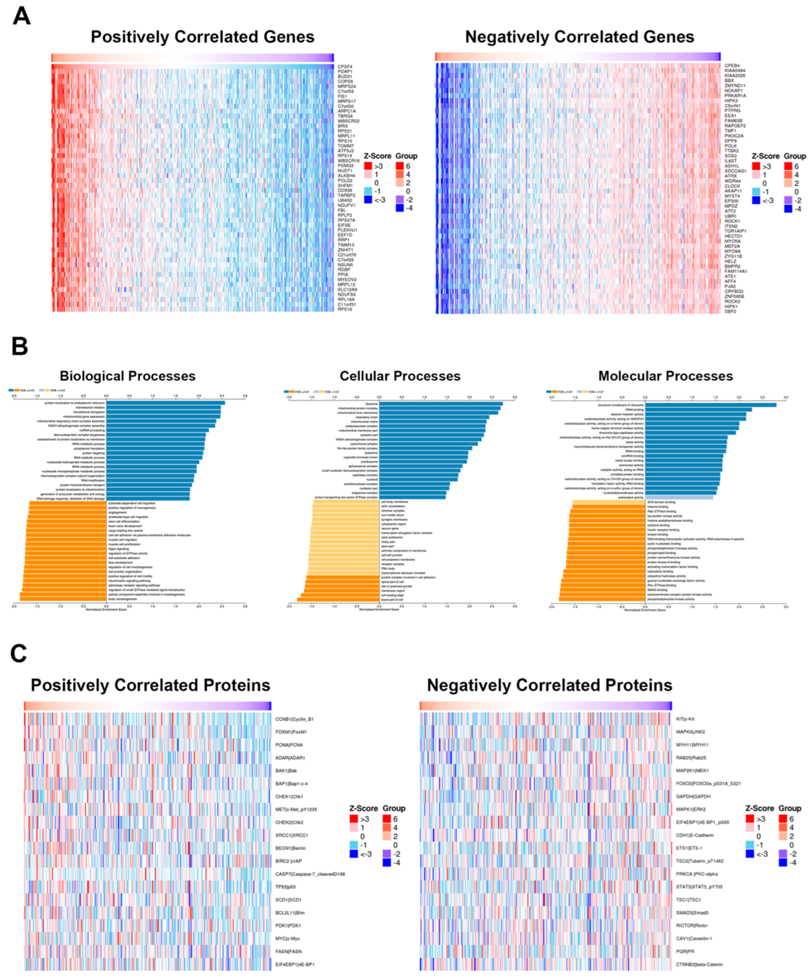
2.3. CPSF4 Gene Set Enrichment Analysis from TCGA-PRAD Database
2.4. CPSF4 Expression in PCa Cell Lines and Association with Current Markers
2.5. Knockdown of CPSF4 Attenuates the Migration and Invasion of PCa Cells, In Vitro
2.6. In Vitro Effects of CPSF4 Expression on PCa Cell Cycle Progression and Proliferation
3. Discussion
4. Materials and Methods
4.1. Study Population and Pathological Analysis
4.2. Immunohistochemistry (IHC)
4.3. TCGA PRAD Data Analysis
4.4. Cell Lines
4.5. Cell Line Transfection and RNA Silencing
4.6. Western Blot
4.7. Migration and Invasion Assay
4.8. Flow Cytometry
4.9. Colony Formation Assay
4.10. Statistical Analysis
5. Conclusions
Author Contributions
Funding
Institutional Review Board Statement
Informed Consent Statement
Data Availability Statement
Acknowledgments
Conflicts of Interest
Abbreviations
| CPSF4/CPSF30 | Cleavage and Polyadenylation Specific Factor 4 |
| PCa | Prostate cancer |
| TURP | Transurethral resection of the prostate |
| GS | Gleason Score |
| ERG | ETS-related gene |
| CRPCa | Castration-resistant prostate cancer |
| TMAs | Tissue microarrays |
| IHC | Immunohistochemistry |
| OSCC | Oral Squamous Cell Carcinoma |
| TNBC | Triple Negative Breast Cancer |
| GO | Gene Ontology |
| GSEA | Gene Set Enrichment Analysis |
| TCGA | The Cancer Atlas Genome |
| PRAD | Prostate Adenocarcinoma |
References
- Pernar, C.H.; Ebot, E.M.; Wilson, K.M.; Mucci, L.A. The epidemiology of prostate cancer. Cold Spring Harb. Perspect. Med. 2018, 8, a030361. [Google Scholar] [CrossRef]
- Attard, G.; Cooper, C.S.; de Bono, J.S. Steroid hormone receptors in prostate cancer: A hard habit to break? Cancer Cell 2009, 16, 458–462. [Google Scholar] [CrossRef]
- Watson, P.A.; Arora, V.K.; Sawyers, C.L. Emerging mechanisms of resistance to androgen receptor inhibitors in prostate cancer. Nat. Rev. Cancer 2015, 15, 701–711. [Google Scholar] [CrossRef] [PubMed]
- Audet-Walsh, E.; Dufour, C.R.; Yee, T.; Zouanat, F.Z.; Yan, M.; Kalloghlian, G.; Vernier, M.; Caron, M.; Bourque, G.; Scarlata, E.; et al. Nuclear mTOR acts as a transcriptional integrator of the androgen signaling pathway in prostate cancer. Genes Dev. 2017, 31, 1228–1242. [Google Scholar] [CrossRef]
- Carver, B.S.; Chapinski, C.; Wongvipat, J.; Hieronymus, H.; Chen, Y.; Chandarlapaty, S.; Arora, V.K.; Le, C.; Koutcher, J.; Scher, H.; et al. Reciprocal feedback regulation of PI3K and androgen receptor signaling in PTEN-deficient prostate cancer. Cancer Cell 2011, 19, 575–586. [Google Scholar] [CrossRef] [PubMed]
- Khosh Kish, E.; Choudhry, M.; Gamallat, Y.; Buharideen, S.M.; Dhananjaya, D.; Bismar, T.A. The Expression of Proto-Oncogene ETS-Related Gene (ERG) Plays a Central Role in the Oncogenic Mechanism Involved in the Development and Progression of Prostate Cancer. Int. J. Mol. Sci. 2022, 23, 4772. [Google Scholar] [CrossRef] [PubMed]
- Guertin, D.A.; Sabatini, D.M. Defining the role of mTOR in cancer. Cancer Cell 2007, 12, 9–22. [Google Scholar] [CrossRef] [PubMed]
- Edlind, M.P.; Hsieh, A.C. PI3K-AKT-mTOR signaling in prostate cancer progression and androgen deprivation therapy resistance. Asian J. Androl. 2014, 16, 378–386. [Google Scholar] [CrossRef] [PubMed]
- Epstein, J.I.; Zelefsky, M.J.; Sjoberg, D.D.; Nelson, J.B.; Egevad, L.; Magi-Galluzzi, C.; Vickers, A.J.; Parwani, A.V.; Reuter, V.E.; Fine, S.W.; et al. A Contemporary Prostate Cancer Grading System: A Validated Alternative to the Gleason Score. Eur. Urol. 2016, 69, 428–435. [Google Scholar] [CrossRef]
- Palumbo, M.O.; Kavan, P.; Miller, W.H., Jr.; Panasci, L.; Assouline, S.; Johnson, N.; Cohen, V.; Patenaude, F.; Pollak, M.; Jagoe, R.T.; et al. Systemic cancer therapy: Achievements and challenges that lie ahead. Front. Pharmacol. 2013, 4, 57. [Google Scholar] [CrossRef]
- Lee, S.C.; Abdel-Wahab, O. Therapeutic targeting of splicing in cancer. Nat. Med. 2016, 22, 976–986. [Google Scholar] [CrossRef] [PubMed]
- Yang, H.; Beutler, B.; Zhang, D. Emerging roles of spliceosome in cancer and immunity. Protein Cell 2022, 13, 559–579. [Google Scholar] [CrossRef] [PubMed]
- Anczukow, O.; Krainer, A.R. Splicing-factor alterations in cancers. RNA 2016, 22, 1285–1301. [Google Scholar] [CrossRef] [PubMed]
- Sebestyen, E.; Singh, B.; Minana, B.; Pages, A.; Mateo, F.; Pujana, M.A.; Valcarcel, J.; Eyras, E. Large-scale analysis of genome and transcriptome alterations in multiple tumors unveils novel cancer-relevant splicing networks. Genome Res. 2016, 26, 732–744. [Google Scholar] [CrossRef] [PubMed]
- Bonnal, S.; Vigevani, L.; Valcarcel, J. The spliceosome as a target of novel antitumour drugs. Nat. Rev. Drug Discov. 2012, 11, 847–859. [Google Scholar] [CrossRef] [PubMed]
- Anczukow, O.; Krainer, A.R. The spliceosome, a potential Achilles heel of MYC-driven tumors. Genome Med. 2015, 7, 107. [Google Scholar] [CrossRef] [PubMed]
- Bashari, A.; Siegfried, Z.; Karni, R. Targeting splicing factors for cancer therapy. RNA 2023, 29, 506–515. [Google Scholar] [CrossRef] [PubMed]
- Blijlevens, M.; Li, J.; van Beusechem, V.W. Biology of the mRNA Splicing Machinery and Its Dysregulation in Cancer Providing Therapeutic Opportunities. Int. J. Mol. Sci. 2021, 22, 5110. [Google Scholar] [CrossRef] [PubMed]
- Clerici, M.; Faini, M.; Aebersold, R.; Jinek, M. Structural insights into the assembly and polyA signal recognition mechanism of the human CPSF complex. eLife 2017, 6, e33111. [Google Scholar] [CrossRef]
- Tian, B.; Manley, J.L. Alternative polyadenylation of mRNA precursors. Nat. Rev. Mol. Cell Biol. 2017, 18, 18–30. [Google Scholar] [CrossRef]
- Chen, S.L.; Zhu, Z.X.; Yang, X.; Liu, L.L.; He, Y.F.; Yang, M.M.; Guan, X.Y.; Wang, X.; Yun, J.P. Cleavage and Polyadenylation Specific Factor 1 Promotes Tumor Progression via Alternative Polyadenylation and Splicing in Hepatocellular Carcinoma. Front. Cell Dev. Biol. 2021, 9, 616835. [Google Scholar] [CrossRef]
- Kim, L.C.; Rhee, C.H.; Chen, J. RICTOR Amplification Promotes NSCLC Cell Proliferation through Formation and Activation of mTORC2 at the Expense of mTORC1. Mol. Cancer Res. 2020, 18, 1675–1684. [Google Scholar] [CrossRef]
- Zhang, Y.; Hunter, T. Roles of Chk1 in cell biology and cancer therapy. Int. J. Cancer 2014, 134, 1013–1023. [Google Scholar] [CrossRef]
- Perona, R.; Moncho-Amor, V.; Machado-Pinilla, R.; Belda-Iniesta, C.; Sanchez Perez, I. Role of CHK2 in cancer development. Clin. Transl. Oncol. 2008, 10, 538–542. [Google Scholar] [CrossRef] [PubMed]
- Miller, D.M.; Thomas, S.D.; Islam, A.; Muench, D.; Sedoris, K. c-Myc and cancer metabolism. Clin. Cancer Res. 2012, 18, 5546–5553. [Google Scholar] [CrossRef] [PubMed]
- Lee, K.; Zheng, Q.; Lu, Q.; Xu, F.; Qin, G.; Zhai, Q.; Hong, R.; Chen, M.; Deng, W.; Wang, S. CPSF4 promotes triple negative breast cancer metastasis by upregulating MDM4. Signal Transduct. Target. Ther. 2021, 6, 184. [Google Scholar] [CrossRef] [PubMed]
- Tang, Z.; Yu, W.; Zhang, C.; Zhao, S.; Yu, Z.; Xiao, X.; Tang, R.; Xuan, Y.; Yang, W.; Hao, J.; et al. CREB-binding protein regulates lung cancer growth by targeting MAPK and CPSF4 signaling pathway. Mol. Oncol. 2016, 10, 317–329. [Google Scholar] [CrossRef] [PubMed]
- Zhang, M.; Lin, H.; Ge, X.; Xu, Y. Overproduced CPSF4 Promotes Cell Proliferation and Invasion via PI3K-AKT Signaling Pathway in Oral Squamous Cell Carcinoma. J. Oral Maxillofac. Surg. 2021, 79, 1177.e1–1177.e14. [Google Scholar] [CrossRef]
- Yi, C.; Wang, Y.; Zhang, C.; Xuan, Y.; Zhao, S.; Liu, T.; Li, W.; Liao, Y.; Feng, X.; Hao, J.; et al. Cleavage and polyadenylation specific factor 4 targets NF-kappaB/cyclooxygenase-2 signaling to promote lung cancer growth and progression. Cancer Lett. 2016, 381, 1–13. [Google Scholar] [CrossRef]
- Yang, Q.; Fan, W.; Zheng, Z.; Lin, S.; Liu, C.; Wang, R.; Li, W.; Zuo, Y.; Sun, Y.; Hu, S.; et al. Cleavage and polyadenylation specific factor 4 promotes colon cancer progression by transcriptionally activating hTERT. Biochim. Biophys. Acta Mol. Cell Res. 2019, 1866, 1533–1543. [Google Scholar] [CrossRef]
- Wang, L.; Lang, G.T.; Xue, M.Z.; Yang, L.; Chen, L.; Yao, L.; Li, X.G.; Wang, P.; Hu, X.; Shao, Z.M. Dissecting the heterogeneity of the alternative polyadenylation profiles in triple-negative breast cancers. Theranostics 2020, 10, 10531–10547. [Google Scholar] [CrossRef] [PubMed]
- MacDonald, C.C. Tissue-specific mechanisms of alternative polyadenylation: Testis, brain, and beyond (2018 update). Wiley Interdiscip. Rev. RNA 2019, 10, e1526. [Google Scholar] [CrossRef] [PubMed]
- Zhang, S.; Li, Y.; Wu, Y.; Shi, K.; Bing, L.; Hao, J. Wnt/beta-catenin signaling pathway upregulates c-Myc expression to promote cell proliferation of P19 teratocarcinoma cells. Cancer Biol. 2012, 295, 2104–2113. [Google Scholar] [CrossRef]
- Chandrashekar, D.S.; Karthikeyan, S.K.; Korla, P.K.; Patel, H.; Shovon, A.R.; Athar, M.; Netto, G.J.; Qin, Z.S.; Kumar, S.; Manne, U.; et al. UALCAN: An update to the integrated cancer data analysis platform. Neoplasia 2022, 25, 18–27. [Google Scholar] [CrossRef] [PubMed]
- Vasaikar, S.V.; Straub, P.; Wang, J.; Zhang, B. LinkedOmics: Analyzing multi-omics data within and across 32 cancer types. Nucleic Acids Res. 2018, 46, D956–D963. [Google Scholar] [CrossRef]






Disclaimer/Publisher’s Note: The statements, opinions and data contained in all publications are solely those of the individual author(s) and contributor(s) and not of MDPI and/or the editor(s). MDPI and/or the editor(s) disclaim responsibility for any injury to people or property resulting from any ideas, methods, instructions or products referred to in the content. |
© 2023 by the authors. Licensee MDPI, Basel, Switzerland. This article is an open access article distributed under the terms and conditions of the Creative Commons Attribution (CC BY) license (https://creativecommons.org/licenses/by/4.0/).
Share and Cite
Choudhry, M.; Gamallat, Y.; Ghosh, S.; Bismar, T.A. Cleavage and Polyadenylation-Specific Factor 4 (CPSF4) Expression Is Associated with Enhanced Prostate Cancer Cell Migration and Cell Cycle Dysregulation, In Vitro. Int. J. Mol. Sci. 2023, 24, 12961. https://doi.org/10.3390/ijms241612961
Choudhry M, Gamallat Y, Ghosh S, Bismar TA. Cleavage and Polyadenylation-Specific Factor 4 (CPSF4) Expression Is Associated with Enhanced Prostate Cancer Cell Migration and Cell Cycle Dysregulation, In Vitro. International Journal of Molecular Sciences. 2023; 24(16):12961. https://doi.org/10.3390/ijms241612961
Chicago/Turabian StyleChoudhry, Muhammad, Yaser Gamallat, Sunita Ghosh, and Tarek A. Bismar. 2023. "Cleavage and Polyadenylation-Specific Factor 4 (CPSF4) Expression Is Associated with Enhanced Prostate Cancer Cell Migration and Cell Cycle Dysregulation, In Vitro" International Journal of Molecular Sciences 24, no. 16: 12961. https://doi.org/10.3390/ijms241612961
APA StyleChoudhry, M., Gamallat, Y., Ghosh, S., & Bismar, T. A. (2023). Cleavage and Polyadenylation-Specific Factor 4 (CPSF4) Expression Is Associated with Enhanced Prostate Cancer Cell Migration and Cell Cycle Dysregulation, In Vitro. International Journal of Molecular Sciences, 24(16), 12961. https://doi.org/10.3390/ijms241612961

