Guanosine and Deoxyinosine Structural Analogs Extracted from Chick Early Amniotic Fluid Promote Cutaneous Wound Healing
Abstract
1. Introduction
2. Results
2.1. ceAF Plays a Vital Role in the Migration of Cells
2.2. Refinement of the Peaks Obtained from HPLC and Reverse-Phase Chromatography Analysis
2.3. The Half-Maximum Effective Concentration of Guanosine and Deoxyinosine
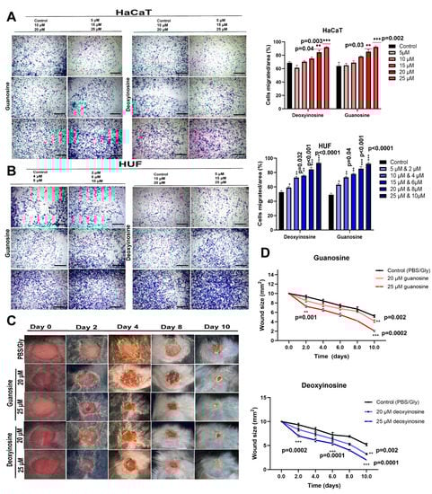
2.4. Guanosine and Deoxyinosine Support Wound Healing In Vitro
2.5. Guanosine and Deoxyinosine Extracted from ceAF Promote the Migration of Keratinocytes and Fibroblasts
2.6. Guanosine and Deoxyinosine Accelerate the Wound Healing Process in Mice
2.7. Guanosine and Deoxyinosine Promote the Signaling of Growth Factors during Wound Healing
2.8. Guanosine and Deoxyinosine Promote Anti-Inflammatory Responses and Increased Disposition of Collagen Fibers in Wound Healing
3. Discussion
4. Materials and Methods
4.1. Ethics and Animals
4.2. Cell Lines
4.3. Chick Early Amniotic Fluid (ceAF) Preparation
4.4. Cell Culture and Differentiation
4.5. Effective Concentration (EC50) Assay
4.6. Cell Scratch Assay
4.7. Trans-Well Migration Assay
4.8. RNA Extraction from Cells and cDNA Preparation
4.9. Animal Testing and Caring
4.10. Surgical Wound-Related Procedures
4.11. Dermal Histopathology
4.12. Protein Extraction and Western Blotting
4.13. Quantification and Statistical Analysis
5. Conclusions
6. Limitations
- Preclinical studies with volunteers and patients suffering from different types of wounds to explore if the same dose is consistently using the active components guanosine and deoxyinosine. These future studies are in the planning stage by the collaborative company.
- Conducting a study to compare the efficacies of guanosine and deoxyinosine separately and finding out one single target.
- Using advanced tools and technologies, such as RNA-seq and genome sequencing, to find what possible role these purines play in embryonic development.
- Finding out the possible adjuvants and compounds that can enhance the healing mechanism faster.
Supplementary Materials
Author Contributions
Funding
Institutional Review Board Statement
Informed Consent Statement
Data Availability Statement
Acknowledgments
Conflicts of Interest
References
- Wilkinson, H.N.; Hardman, M.J. Wound healing: Cellular mechanisms and pathological outcomes. Open Biol. 2020, 10, 200223. [Google Scholar] [CrossRef] [PubMed]
- Dam, P.; Celik, M.; Ustun, M.; Saha, S.; Saha, C.; Kacar, E.A.; Kugu, S.; Karagulle, E.N.; Tasoglu, S.; Buyukserin, F.; et al. Wound healing strategies based on nanoparticles incorporated in hydrogel wound patches. RSC Adv. 2023, 13, 21345–21364. [Google Scholar] [CrossRef] [PubMed]
- Olsson, M.; Järbrink, K.; Divakar, U.; Bajpai, R.; Upton, Z.; Schmidtchen, A.; Car, J. The humanistic and economic burden of chronic wounds: A systematic review. Wound Repair Regen. 2018, 27, 114–125. [Google Scholar] [CrossRef]
- Clark, R.A. Regulation of Fibroplasia in Cutaneous Wound Repair. Am. J. Med. Sci. 1993, 306, 42–48. [Google Scholar] [CrossRef]
- Martin, P. Wound Healing--Aiming for Perfect Skin Regeneration. Science 1997, 276, 75–81. [Google Scholar] [CrossRef]
- Epple, A.; Gill, T.S.; Nibbio, B. The avian allantois: A depot for stress-released catecholamines. Gen. Comp. Endocrinol. 1992, 85, 462–476. [Google Scholar] [CrossRef]
- Gugliandolo, E.; Macrì, F.; Fusco, R.; Siracusa, R.; D’amico, R.; Cordaro, M.; Peritore, A.F.; Impellizzeri, D.; Genovese, T.; Cuzzocrea, S.; et al. The Protective Effect of Snail Secretion Filtrate in an Experimental Model of Excisional Wounds in Mice. Veter-Sci. 2021, 8, 167. [Google Scholar] [CrossRef]
- Ahmad, M.; Sun, Y.; Jia, X.; Li, J.; Zhang, L.; Yang, Z.; Lin, Y.-D.; Zhang, X.; Khan, Z.A.; Qian, J.; et al. Therapeutic values of chick early amniotic fluid (ceAF) that facilitates wound healing via potentiating a SASP-mediated transient senescence. Genes Dis. 2022, 9, 1345–1356. [Google Scholar] [CrossRef]
- Ahmad, M.; Yu, J.; Cheng, S.; Khan, Z.A.; Luo, Y.; Luo, H. Chick Early Amniotic Fluid (ceAF) Deters Tumorigenesis via Cell Cycle Arrest and Apoptosis. Biology 2022, 11, 1577. [Google Scholar] [CrossRef]
- Busch, M.; Milakofsky, L.; Hare, T.; Nibbio, B.; Epple, A. Regulation of Substances in Allantoic and Amniotic Fluid of the Chicken Embryo. Comp. Biochem. Physiol. Part A Physiol. 1997, 116, 131–136. [Google Scholar] [CrossRef]
- Sanina, C.; Hare, J.M. Mesenchymal Stem Cells as a Biological Drug for Heart Disease: Where Are We with Cardiac Cell-Based Therapy? Circ. Res. 2015, 117, 229–233. [Google Scholar] [CrossRef]
- Hu, M.S.; Borrelli, M.R.; Lorenz, H.P.; Longaker, M.T.; Wan, D.C. Mesenchymal Stromal Cells and Cutaneous Wound Healing: A Comprehensive Review of the Background, Role, and Therapeutic Potential. Stem Cells Int. 2018, 2018, 6901983. [Google Scholar] [CrossRef]
- Roubelakis, M.G.; Trohatou, O.; Anagnou, N.P. Amniotic Fluid and Amniotic Membrane Stem Cells: Marker Discovery. Stem Cells Int. 2012, 2012, 107836. [Google Scholar] [CrossRef] [PubMed]
- Burnstock, G. The therapeutic potential of purinergic signalling. Biochem. Pharmacol. 2018, 151, 157–165. [Google Scholar] [CrossRef] [PubMed]
- Oliveira, Á.; Illes, P.; Ulrich, H. Purinergic receptors in embryonic and adult neurogenesis. Neuropharmacology 2016, 104, 272–281. [Google Scholar] [CrossRef]
- Tang, Z.; Ye, W.; Chen, H.; Kuang, X.; Guo, J.; Xiang, M.; Peng, C.; Chen, X.; Liu, H. Role of purines in regulation of metabolic reprogramming. Purinergic Signal. 2019, 15, 423–438. [Google Scholar] [CrossRef] [PubMed]
- Lee, J.S.; Wang, R.X.; Goldberg, M.S.; Clifford, G.P.; Kao, D.J.; Colgan, S.P. Microbiota-Sourced Purines Support Wound Healing and Mucous Barrier Function. iScience 2020, 23, 101226. [Google Scholar] [CrossRef]
- Nery, R.A.; Kahlow, B.S.; Skare, T.L.; Tabushi, F.I.; e Castro, A.D.A. Uric acid and tissue repair. Arq. Bras. Cir. Dig. 2015, 28, 290–292. [Google Scholar] [CrossRef]
- Rathbone, M.P.; Middlemiss, P.; Andrew, C.; Caciagli, F.; Ciccarelli, R.; Di Iorio, P.; Huang, R. The Trophic Effects of Purines and Purinergic Signaling in Pathologic Reactions of Astrocytes. Alzheimer Dis. Assoc. Disord. 1998, 12, S36–S45. [Google Scholar] [CrossRef]
- Loukogeorgakis, S.P.; De Coppi, P. Stem cells from amniotic fluid—Potential for regenerative medicine. Best Pract. Res. Clin. Obstet. Gynaecol. 2015, 31, 45–57. [Google Scholar] [CrossRef]
- Voegeli, D.; Posnett, J.; Franks, P.; Harding, K.; Edmonds, M.; Moffatt, C.; Clark, M. Skin Breakdown: The Silent Epidemic; University of Southampton Institutional Repository: Southampton, UK, 2007. [Google Scholar]
- Jørgensen, S.; Nygaard, R.; Posnett, J. Meeting the challenges of wound care in Danish home care. J. Wound Care 2013, 22, 540–545. [Google Scholar] [CrossRef] [PubMed]
- Drew, P.; Posnett, J.; Rusling, L.; Team, W.C.A. The cost of wound care for a local population in England. Int. Wound J. 2007, 4, 149–155. [Google Scholar] [CrossRef]
- Gottrup, F.; Henneberg, E.; Trangbæk, R.; Bækmark, N.; Zøllner, K.; Sørensen, J. Point prevalence of wounds and cost impact in the acute and community setting in Denmark. J. Wound Care 2013, 22, 413–422. [Google Scholar] [CrossRef] [PubMed]
- Rio, D.C.; Ares, M., Jr.; Hannon, G.J.; Nilsen, T.W. Purification of RNA Using TRIzol (TRI Reagent). Cold Spring Harb. Protoc. 2010, 2010, 5439. [Google Scholar] [CrossRef] [PubMed]





| Cell Line | Effective Concentration (EC50) | Component |
|---|---|---|
| HaCaT | 14.08 μM | Guanosine |
| HUF | 4.54 μM | |
| HaCaT | 13.37μM | Deoxyinosine |
| HUF | 15.7μM |
| Gene | Sequence F | Sequence R |
|---|---|---|
| IL-1β | GTATCACTCATTGTGGCTGTG | ATTTTGTCGTTGCTTGGTTCTC |
| IL-10 | AGCTGAGAACCAAGACCCAGAC | AAGAAATCGATGACAGCGCC |
| VEGF | TGCTTCTGAGTTGCCCAGGA | TGGTTTCAATGGTGTGAGGACATAG |
| TGF-β | TTGCTTCAGCTCCACAGAGA | TGGTTGTAGAGGGCAAGGAC |
| PDGF | GCAACGAGGTGGTCAACTTC | GCAGGAATAGAACGGATGTGG |
| GAPDH | AGCCACATCGCTCAGACAC | GCCCAATACGACCAATCC |
Disclaimer/Publisher’s Note: The statements, opinions and data contained in all publications are solely those of the individual author(s) and contributor(s) and not of MDPI and/or the editor(s). MDPI and/or the editor(s) disclaim responsibility for any injury to people or property resulting from any ideas, methods, instructions or products referred to in the content. |
© 2023 by the authors. Licensee MDPI, Basel, Switzerland. This article is an open access article distributed under the terms and conditions of the Creative Commons Attribution (CC BY) license (https://creativecommons.org/licenses/by/4.0/).
Share and Cite
Ahmad, M.; Yu, J.; Cheng, S.; Khan, Z.A.; Luo, Y.; Luo, H. Guanosine and Deoxyinosine Structural Analogs Extracted from Chick Early Amniotic Fluid Promote Cutaneous Wound Healing. Int. J. Mol. Sci. 2023, 24, 12817. https://doi.org/10.3390/ijms241612817
Ahmad M, Yu J, Cheng S, Khan ZA, Luo Y, Luo H. Guanosine and Deoxyinosine Structural Analogs Extracted from Chick Early Amniotic Fluid Promote Cutaneous Wound Healing. International Journal of Molecular Sciences. 2023; 24(16):12817. https://doi.org/10.3390/ijms241612817
Chicago/Turabian StyleAhmad, Mashaal, Jia Yu, Sha Cheng, Zara Ahmad Khan, Yan Luo, and Heng Luo. 2023. "Guanosine and Deoxyinosine Structural Analogs Extracted from Chick Early Amniotic Fluid Promote Cutaneous Wound Healing" International Journal of Molecular Sciences 24, no. 16: 12817. https://doi.org/10.3390/ijms241612817
APA StyleAhmad, M., Yu, J., Cheng, S., Khan, Z. A., Luo, Y., & Luo, H. (2023). Guanosine and Deoxyinosine Structural Analogs Extracted from Chick Early Amniotic Fluid Promote Cutaneous Wound Healing. International Journal of Molecular Sciences, 24(16), 12817. https://doi.org/10.3390/ijms241612817

