Fusion of Hsp70 to GFP Impairs Its Function and Causes Formation of Misfolded Protein Deposits under Mild Stress in Yeast
Abstract
1. Introduction
2. Results
2.1. Ssa1-GFP Forms Large Protein Deposits under Conditions of Growth on a Non-Fermentable Carbon Source and Heat Stress
2.2. HADS Are IPOD-like
2.3. Ssa1-GFP Foci Formation Is Reversible in an Hsp104-Dependent Manner
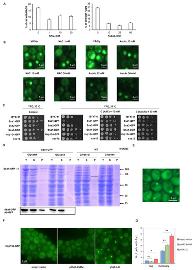
2.4. Ssa1-GFP Foci Formation in Respiration Conditions Is Related to Oxidative Stress
2.5. Effective HADS Formation Is Likely Due to the Dysfunctional Activity of the Ssa1-GFP Protein
3. Discussion
4. Materials and Methods
4.1. Yeast Strains and Cultivation Conditions
4.2. Microscopy
4.3. Electrophoretic Analysis of HADS Formation
Author Contributions
Funding
Institutional Review Board Statement
Informed Consent Statement
Data Availability Statement
Acknowledgments
Conflicts of Interest
References
- Kaganovich, D.; Kopito, R.; Frydman, J. Misfolded Proteins Partition between Two Distinct Quality Control Compartments. Nature 2008, 454, 1088–1095. [Google Scholar] [CrossRef]
- Miller, S.B.M.; Ho, C.; Winkler, J.; Khokhrina, M.; Neuner, A.; Mohamed, M.Y.H.; Guilbride, D.L.; Richter, K.; Lisby, M.; Schiebel, E.; et al. Compartment-Specific Aggregases Direct Distinct Nuclear and Cytoplasmic Aggregate Deposition. EMBO J. 2015, 34, 778–797. [Google Scholar] [CrossRef] [PubMed]
- Specht, S.; Miller, S.B.M.; Mogk, A.; Bukau, B. Hsp42 Is Required for Sequestration of Protein Aggregates into Deposition Sites in Saccharomyces Cerevisiae. J. Cell Biol. 2011, 195, 617–629. [Google Scholar] [CrossRef]
- Wang, Y.; Meriin, A.B.; Zaarur, N.; Romanova, N.V.; Chernoff, Y.O.; Costello, C.E.; Sherman, M.Y. Abnormal Proteins Can Form Aggresome in Yeast: Aggresome-Targeting Signals and Components of the Machinery. FASEB J. 2009, 23, 451–463. [Google Scholar] [CrossRef]
- Duennwald, M.L.; Jagadish, S.; Muchowski, P.J.; Lindquist, S. Flanking Sequences Profoundly Alter Polyglutamine Toxicity in Yeast. Proc. Natl. Acad. Sci. USA 2006, 103, 11045–11050. [Google Scholar] [CrossRef]
- Kryndushkin, D.; Ihrke, G.; Piermartiri, T.C.; Shewmaker, F. A Yeast Model of Optineurin Proteinopathy Reveals a Unique Aggregation Pattern Associated with Cellular Toxicity. Mol. Microbiol. 2012, 86, 1531–1547. [Google Scholar] [CrossRef]
- Rothe, S.; Prakash, A.; Tyedmers, J. The Insoluble Protein Deposit (IPOD) in Yeast. Front. Mol. Neurosci. 2018, 11, 237. [Google Scholar] [CrossRef] [PubMed]
- Miller, S.B.M.; Mogk, A.; Bukau, B. Spatially Organized Aggregation of Misfolded Proteins as Cellular Stress Defense Strategy. J. Mol. Biol. 2015, 427, 1564–1574. [Google Scholar] [CrossRef] [PubMed]
- Malinovska, L.; Kroschwald, S.; Munder, M.C.; Richter, D.; Alberti, S. Molecular Chaperones and Stress-Inducible Protein-Sorting Factors Coordinate the Spatiotemporal Distribution of Protein Aggregates. Mol. Biol. Cell 2012, 23, 3041–3056. [Google Scholar] [CrossRef]
- Shiber, A.; Breuer, W.; Brandeis, M.; Ravid, T. Ubiquitin Conjugation Triggers Misfolded Protein Sequestration into Quality Control Foci When Hsp70 Chaperone Levels Are Limiting. Mol. Biol. Cell 2013, 24, 2076–2087. [Google Scholar] [CrossRef]
- Spokoini, R.; Moldavski, O.; Nahmias, Y.; England, J.L.; Schuldiner, M.; Kaganovich, D. Confinement to Organelle-Associated Inclusion Structures Mediates Asymmetric Inheritance of Aggregated Protein in Budding Yeast. Cell Rep. 2012, 2, 738–747. [Google Scholar] [CrossRef]
- Escusa-Toret, S.; Vonk, W.I.M.; Frydman, J. Spatial Sequestration of Misfolded Proteins by a Dynamic Chaperone Pathway Enhances Cellular Fitness during Stress. Nat. Cell Biol. 2013, 15, 1231–1243. [Google Scholar] [CrossRef] [PubMed]
- Kumar, R.; Nawroth, P.P.; Tyedmers, J. Prion Aggregates Are Recruited to the Insoluble Protein Deposit (IPOD) via Myosin 2-Based Vesicular Transport. PLoS Genet. 2016, 12, e1006324. [Google Scholar] [CrossRef] [PubMed]
- Tyedmers, J.; Treusch, S.; Dong, J.; McCaffery, J.M.; Bevis, B.; Lindquist, S. Prion Induction Involves an Ancient System for the Sequestration of Aggregated Proteins and Heritable Changes in Prion Fragmentation. Proc. Natl. Acad. Sci. USA 2010, 107, 8633–8638. [Google Scholar] [CrossRef]
- Bagriantsev, S.N.; Gracheva, E.O.; Richmond, J.E.; Liebman, S.W. Variant-Specific [PSI+] Infection Is Transmitted by Sup35 Polymers within [PSI+] Aggregates with Heterogeneous Protein Composition. Mol. Biol. Cell 2008, 19, 2433–2443. [Google Scholar] [CrossRef]
- Huh, W.-K.; Falvo, J.V.; Gerke, L.C.; Carroll, A.S.; Howson, R.W.; Weissman, J.S.; O’Shea, E.K. Global Analysis of Protein Localization in Budding Yeast. Nature 2003, 425, 686–691. [Google Scholar] [CrossRef]
- Vasylkovska, R.; Petriv, N.; Semchyshyn, H. Carbon Sources for Yeast Growth as a Precondition of Hydrogen Peroxide Induced Hormetic Phenotype. Int. J. Microbiol. 2015, 2015, 697813. [Google Scholar] [CrossRef] [PubMed]
- Yi, D.G.; Hong, S.; Huh, W.K. Mitochondrial Dysfunction Reduces Yeast Replicative Lifespan by Elevating RAS-Dependent ROS Production by the ER-Localized NADPH Oxidase Yno1. PLoS ONE 2018, 13, e0198619. [Google Scholar] [CrossRef]
- Leadsham, J.E.; Sanders, G.; Giannaki, S.; Bastow, E.L.; Hutton, R.; Naeimi, W.R.; Breitenbach, M.; Gourlay, C.W. Loss of Cytochrome c Oxidase Promotes Ras-Dependent Ros Production from the Er Resident Nadph Oxidase, Yno1p, in Yeast. Cell Metab. 2013, 18, 279–286. [Google Scholar] [CrossRef]
- Lee, D.H.; Sherman, M.Y.; Goldberg, A.L. The Requirements of Yeast Hsp70 of SSA Family for the Ubiquitin-Dependent Degradation of Short-Lived and Abnormal Proteins. Biochem. Biophys. Res. Commun. 2016, 475, 100–106. [Google Scholar] [CrossRef]
- Alexandrov, A.I.; Grosfeld, E.V.; Dergalev, A.A.; Kushnirov, V.V.; Chuprov-Netochin, R.N.; Tyurin-Kuzmin, P.A.; Kireev, I.I.; Ter-Avanesyan, M.D.; Leonov, S.V.; Agaphonov, M.O. Analysis of Novel Hyperosmotic Shock Response Suggests ‘Beads in Liquid’ Cytosol Structure. Biol. Open 2019, 8, bio044529. [Google Scholar] [CrossRef] [PubMed]
- Werner-Washburne, M.; Stone, D.E.; Craig, E.A. Complex Interactions among Members of an Essential Subfamily of Hsp70 Genes in Saccharomyces Cerevisiae. Mol. Cell Biol. 1987, 7, 2568–2577. [Google Scholar] [CrossRef] [PubMed]
- Narayanaswamy, R.; Levy, M.; Tsechansky, M.; Stovall, G.M.; O’Connell, J.D.; Mirrielees, J.; Ellington, A.D.; Marcotte, E.M. Widespread Reorganization of Metabolic Enzymes into Reversible Assemblies upon Nutrient Starvation. Proc. Natl. Acad. Sci. USA 2009, 106, 10147–10152. [Google Scholar] [CrossRef] [PubMed]
- Meriin, A.B.; Zhang, X.; He, X.; Newnam, G.P.; Chernoff, Y.O.; Sherman, M.Y. Huntingtin Toxicity in Yeast Model Depends on Polyglutamine Aggregation Mediated by a Prion-like Protein Rnq1. J. Cell Biol. 2002, 157, 997–1004. [Google Scholar] [CrossRef]
- Jung, G.; Jones, G.; Wegrzyn, R.D.; Masison, D.C. A Role for Cytosolic Hsp70 in Yeast [PSI+] Prion Propagation and [PSI+] as a Cellular Stress. Genetics 2000, 156, 559–570. [Google Scholar] [CrossRef]
- Chakrabortee, S.; Byers, J.S.; Jones, S.; Garcia, D.M.; Bhullar, B.; Chang, A.; She, R.; Lee, L.; Fremin, B.; Lindquist, S.; et al. Intrinsically Disordered Proteins Drive Emergence and Inheritance of Biological Traits. Cell 2016, 167, 369–381.e12. [Google Scholar] [CrossRef]
- O’Brien, M.C.; Flaherty, K.M.; McKay, D.B. Lysine 71 of the Chaperone Protein Hsc70 Is Essential for ATP Hydrolysis. J. Biol. Chem. 1996, 271, 15874–15878. [Google Scholar] [CrossRef]
- Dawes, I.W.; Hardie, I.D. Selective Killing of Vegetative Cells in Sporulated Yeast Cultures by Exposure to Diethyl Ether. Mol. Gen. Genet. 1974, 131, 281–289. [Google Scholar] [CrossRef]
- Alexandrov, A.I.; Dergalev, A.A. Increasing Throughput of Manual Microscopy of Cell Suspensions Using Solid Medium Pads. MethodsX 2019, 6, 329–332. [Google Scholar] [CrossRef]
- Dyballa, N.; Metzger, S. Fast and Sensitive Colloidal Coomassie G-250 Staining for Proteins in Polyacrylamide Gels. J. Vis. Exp. 2009, 30, e1431. [Google Scholar] [CrossRef]



Disclaimer/Publisher’s Note: The statements, opinions and data contained in all publications are solely those of the individual author(s) and contributor(s) and not of MDPI and/or the editor(s). MDPI and/or the editor(s) disclaim responsibility for any injury to people or property resulting from any ideas, methods, instructions or products referred to in the content. |
© 2023 by the authors. Licensee MDPI, Basel, Switzerland. This article is an open access article distributed under the terms and conditions of the Creative Commons Attribution (CC BY) license (https://creativecommons.org/licenses/by/4.0/).
Share and Cite
Grosfeld, E.V.; Beizer, A.Y.; Dergalev, A.A.; Agaphonov, M.O.; Alexandrov, A.I. Fusion of Hsp70 to GFP Impairs Its Function and Causes Formation of Misfolded Protein Deposits under Mild Stress in Yeast. Int. J. Mol. Sci. 2023, 24, 12758. https://doi.org/10.3390/ijms241612758
Grosfeld EV, Beizer AY, Dergalev AA, Agaphonov MO, Alexandrov AI. Fusion of Hsp70 to GFP Impairs Its Function and Causes Formation of Misfolded Protein Deposits under Mild Stress in Yeast. International Journal of Molecular Sciences. 2023; 24(16):12758. https://doi.org/10.3390/ijms241612758
Chicago/Turabian StyleGrosfeld, Erika V., Anastasia Yu. Beizer, Alexander A. Dergalev, Michael O. Agaphonov, and Alexander I. Alexandrov. 2023. "Fusion of Hsp70 to GFP Impairs Its Function and Causes Formation of Misfolded Protein Deposits under Mild Stress in Yeast" International Journal of Molecular Sciences 24, no. 16: 12758. https://doi.org/10.3390/ijms241612758
APA StyleGrosfeld, E. V., Beizer, A. Y., Dergalev, A. A., Agaphonov, M. O., & Alexandrov, A. I. (2023). Fusion of Hsp70 to GFP Impairs Its Function and Causes Formation of Misfolded Protein Deposits under Mild Stress in Yeast. International Journal of Molecular Sciences, 24(16), 12758. https://doi.org/10.3390/ijms241612758

