Blocking Nonspecific Interactions Using Y-Shape Poly(ethylene glycol)
Abstract
1. Introduction
2. Results and Discussion
2.1. Design of Blocking Nonspecific Interactions Using Y-mPEG in SMFS
2.2. Surface Modification Using Y-mPEG
2.3. Blocking Nonspecific Interactions by Modifying AFM Cantilevers with Y-mPEG in SMFS
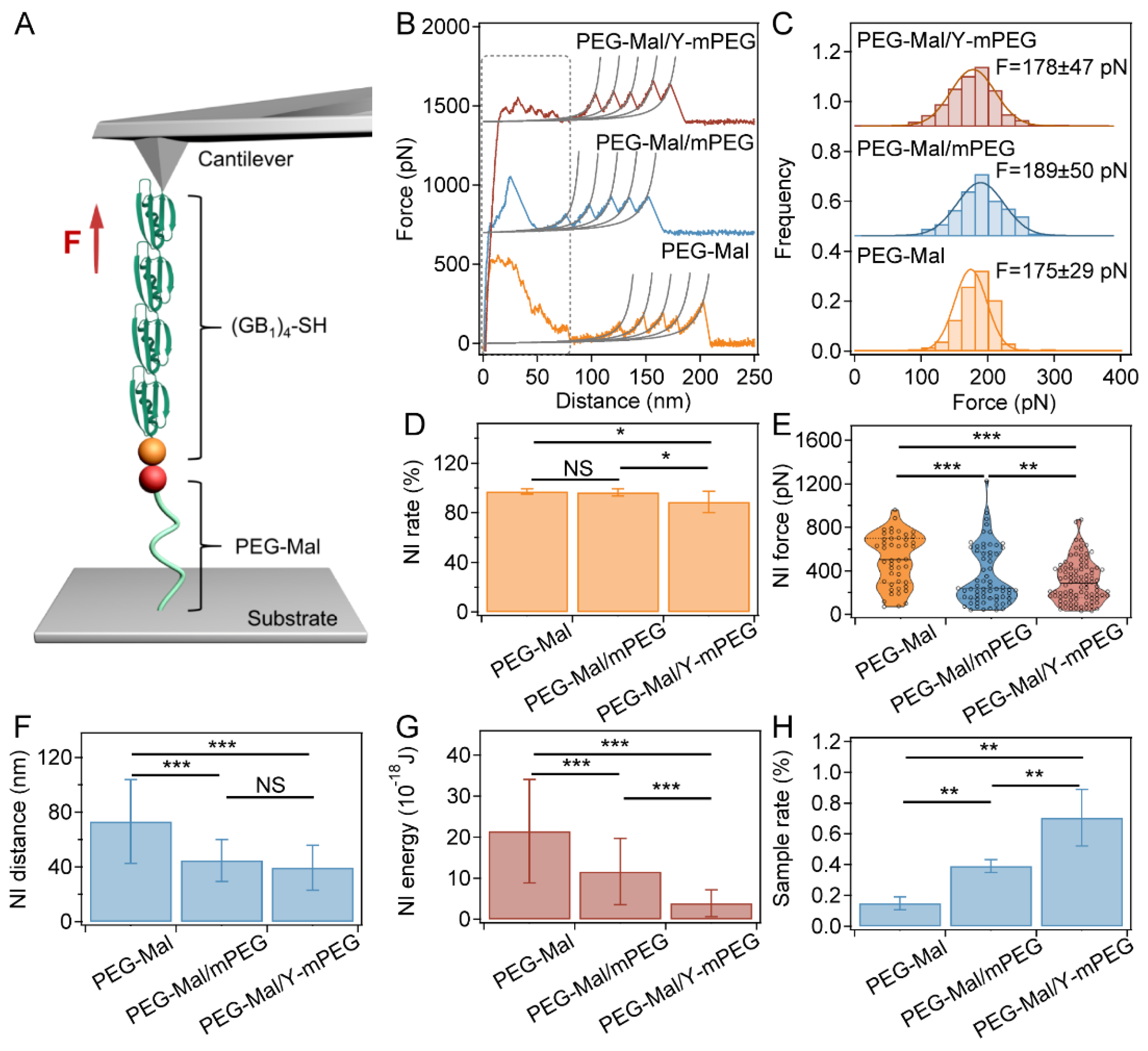
2.4. Blocking Nonspecific Interactions by Modifying Substrates with Y-mPEG in SMFS
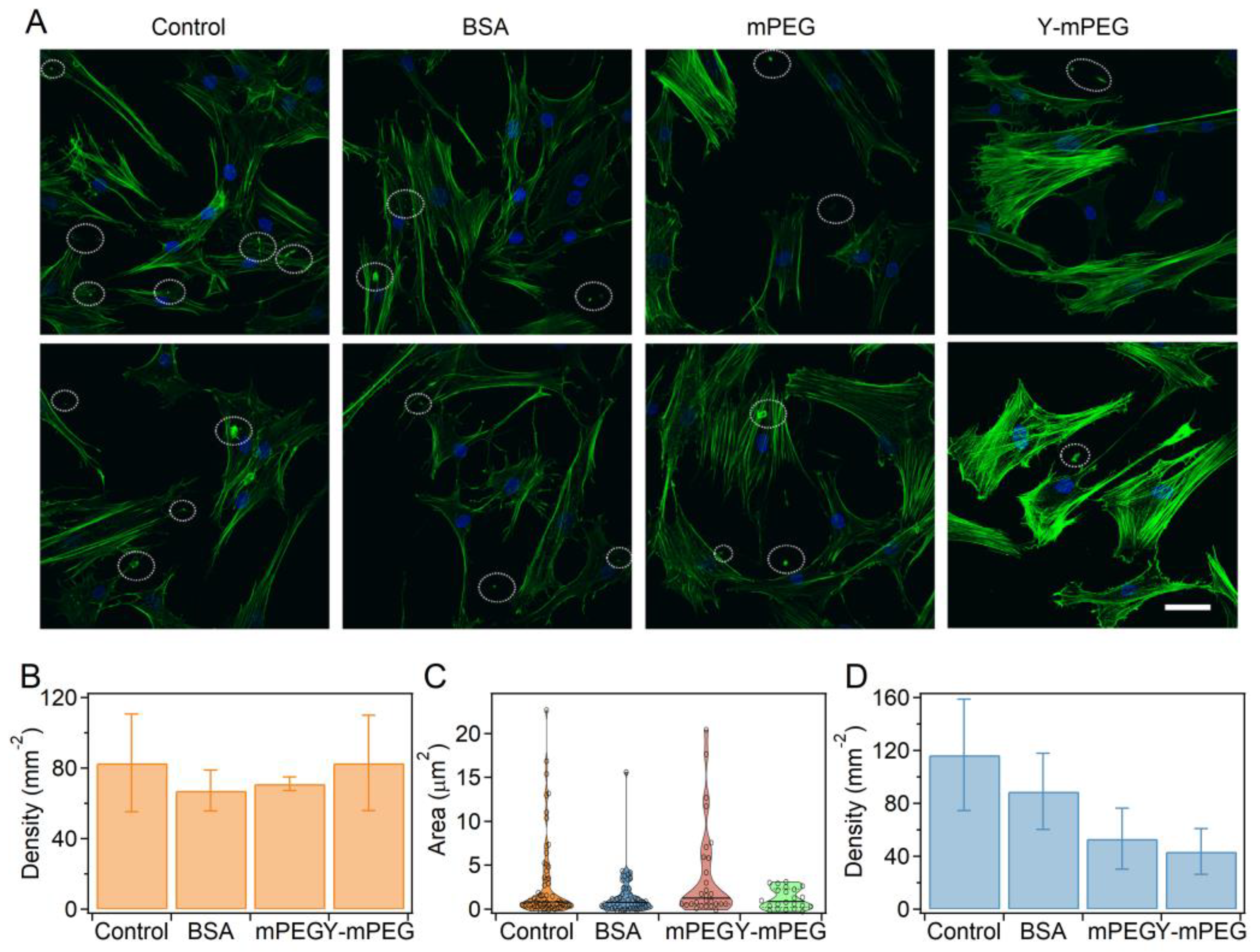
2.5. Blocking Nonspecific Interactions Using Y-mPEG in Fluorescence Staining
3. Materials and Methods
3.1. Materials
3.2. Static Contact Angle
3.3. Fluorescent Substrate Preparation
3.4. Preparations of Cantilevers and Substrates in SMFS
3.5. AFM-Based Single-Molecule Force Spectroscopy (SMFS)
3.6. Immunofluorescence of Human Mesenchymal Stem Cells
4. Conclusions
Supplementary Materials
Author Contributions
Funding
Institutional Review Board Statement
Informed Consent Statement
Data Availability Statement
Conflicts of Interest
References
- Bustamante, C.J.; Chemla, Y.R.; Liu, S.; Wang, M.D. Optical tweezers in single-molecule biophysics. Nat. Rev. Methods Primers 2021, 1, 25. [Google Scholar] [CrossRef] [PubMed]
- Wei, J.; Yan, L.; Hu, X.; Chen, X.; Huang, Y.; Jing, X. Non-specific and specific interactions on functionalized polymer surface studied by FT-SPR. Colloids Surf. B 2011, 83, 220–228. [Google Scholar] [CrossRef] [PubMed]
- Rashid, S.; Ward-Bond, J.; Krupin, O.; Berini, P. Non-specific adsorption of protein to microfluidic materials. Colloids Surf. B 2021, 208, 112138. [Google Scholar] [CrossRef] [PubMed]
- Adibnia, V.; Mirbagheri, M.; Salimi, S.; De Crescenzo, G.; Banquy, X. Nonspecific interactions in biomedical applications. Curr. Opin. Colloid Interface Sci. 2020, 47, 70–83. [Google Scholar] [CrossRef]
- Tsumoto, K.; Ejima, D.; Senczuk, A.M.; Kita, Y.; Arakawa, T. Effects of salts on protein–surface interactions: Applications for column chromatography. J. Pharm. Sci. 2007, 96, 1677–1690. [Google Scholar] [CrossRef] [PubMed]
- Frutiger, A.; Tanno, A.; Hwu, S.; Tiefenauer, R.F.; Vörös, J.; Nakatsuka, N. Nonspecific Binding—Fundamental Concepts and Consequences for Biosensing Applications. Chem. Rev. 2021, 121, 8095–8160. [Google Scholar] [CrossRef]
- Gilberg, E.; Bajorath, J. Recent Progress in Structure-Based Evaluation of Compound Promiscuity. ACS Omega 2019, 4, 2758–2765. [Google Scholar] [CrossRef]
- Shiyama, T.; Furuya, M.; Yamazaki, A.; Terada, T.; Tanaka, A. Design and synthesis of novel hydrophilic spacers for the reduction of nonspecific binding proteins on affinity resins. Bioorg. Med. Chem. 2004, 12, 2831–2841. [Google Scholar] [CrossRef]
- Zong, S.; Liu, Y.; Yang, K.; Yang, Z.; Wang, Z.; Cui, Y. Eliminating nonspecific binding sites for highly reliable immunoassay via super-resolution multicolor fluorescence colocalization. Nanoscale 2021, 13, 6624–6634. [Google Scholar] [CrossRef]
- Tsutsumi, Y. Pitfalls and Caveats in Applying Chromogenic Immunostaining to Histopathological Diagnosis. Cells 2021, 10, 1501. [Google Scholar] [CrossRef]
- Awasthi, S.; Sriboonpeng, P.; Ying, C.; Houghtaling, J.; Shorubalko, I.; Marion, S.; Davis, S.J.; Sola, L.; Chiari, M.; Radenovic, A.; et al. Polymer Coatings to Minimize Protein Adsorption in Solid-State Nanopores. Small Methods 2020, 4, 2000177. [Google Scholar] [CrossRef]
- Lichtenberg, J.Y.; Ling, Y.; Kim, S. Non-Specific Adsorption Reduction Methods in Biosensing. Sensors 2019, 19, 2488. [Google Scholar] [CrossRef] [PubMed]
- Noga, M.; Edinger, D.; Kläger, R.; Wegner, S.V.; Spatz, J.P.; Wagner, E.; Winter, G.; Besheer, A. The effect of molar mass and degree of hydroxyethylation on the controlled shielding and deshielding of hydroxyethyl starch-coated polyplexes. Biomaterials 2013, 34, 2530–2538. [Google Scholar] [CrossRef] [PubMed]
- Hideshima, S.; Sato, R.; Inoue, S.; Kuroiwa, S.; Osaka, T. Detection of tumor marker in blood serum using antibody-modified field effect transistor with optimized BSA blocking. Sens. Actuators B Chem. 2012, 161, 146–150. [Google Scholar] [CrossRef]
- Arnida; Malugin, A.; Ghandehari, H. Cellular uptake and toxicity of gold nanoparticles in prostate cancer cells: A comparative study of rods and spheres. J. Appl. Toxicol. 2010, 30, 212–217. [Google Scholar] [CrossRef] [PubMed]
- Badv, M.; Bayat, F.; Weitz, J.I.; Didar, T.F. Single and multi-functional coating strategies for enhancing the biocompatibility and tissue integration of blood-contacting medical implants. Biomaterials 2020, 258, 120291. [Google Scholar] [CrossRef]
- Tong, X.; Zhu, L.; Wang, K.; Shi, Z.; Huang, S.; Li, Y.; Ma, J.; Wen, C.; Lin, J. Impact of gadolinium on mechanical properties, corrosion resistance, and biocompatibility of Zn-1Mg-xGd alloys for biodegradable bone-implant applications. Acta Biomater. 2022, 142, 361–373. [Google Scholar] [CrossRef]
- Zhang, D.; Chen, Q.; Shi, C.; Chen, M.; Ma, K.; Wan, J.; Liu, R. Dealing with the Foreign-Body Response to Implanted Biomaterials: Strategies and Applications of New Materials. Adv. Funct. Mater. 2021, 31, 2007226. [Google Scholar] [CrossRef]
- Lan, X.; Lei, Y.; He, Z.; Yin, A.; Li, L.; Tang, Z.; Li, M.; Wang, Y. A transparent hydrophilic anti-biofouling coating for intraocular lens materials prepared by “bridging” of the intermediate adhesive layer. J. Mater. Chem. B 2021, 9, 3696–3704. [Google Scholar] [CrossRef]
- Bustamante, C.; Alexander, L.; Maciuba, K.; Kaiser, C.M. Single-Molecule Studies of Protein Folding with Optical Tweezers. Annu. Rev. Biochem. 2020, 89, 443–470. [Google Scholar] [CrossRef]
- Neuman, K.C.; Nagy, A. Single-molecule force spectroscopy: Optical tweezers, magnetic tweezers and atomic force microscopy. Nat. Methods 2008, 5, 491–505. [Google Scholar] [CrossRef] [PubMed]
- Gaire, S.; Fabian, R., Jr.; Pegg, I.; Sarkar, A. Magnetic tweezers: Development and use in single-molecule research. BioTechniques 2022, 72, 65–72. [Google Scholar] [CrossRef] [PubMed]
- Lei, H.; Zhang, J.; Li, Y.; Wang, X.; Qin, M.; Wang, W.; Cao, Y. Histidine-Specific Bioconjugation for Single-Molecule Force Spectroscopy. ACS Nano 2022, 16, 15440–15449. [Google Scholar] [CrossRef]
- Li, Y.; Liu, H.; Wang, T.; Qin, M.; Cao, Y.; Wang, W. Single-Molecule Force Spectroscopy Reveals Multiple Binding Modes between DOPA and Different Rutile Surfaces. ChemPhysChem 2017, 18, 1466–1469. [Google Scholar] [CrossRef] [PubMed]
- Cluzel, P.; Lebrun, A.; Heller, C.; Lavery, R.; Viovy, J.-L.; Chatenay, D.; Caron, F. DNA: An Extensible Molecule. Science 1996, 271, 792–794. [Google Scholar] [CrossRef] [PubMed]
- Jia, Y.; Guo, S.; Han, Q.; Zhu, J.; Zhang, X.; Na, N.; Ouyang, J. Target-triggered and controlled release plasmon-enhanced fluorescent AIE probe for conformational monitoring of insulin fibrillation. J. Mater. Chem. B 2021, 9, 5128–5135. [Google Scholar] [CrossRef]
- Klinov, D.V.; Protopopova, A.D.; Andrianov, D.S.; Litvinov, R.I.; Weisel, J.W. An Improved Substrate for Superior Imaging of Individual Biomacromolecules with Atomic Force Microscopy. Colloids Surf. B 2020, 196, 111321. [Google Scholar] [CrossRef]
- Gupta, A.; Singh, A.; Ahmad, N.; Singh, T.P.; Sharma, S.; Sharma, P. Chapter 12—Experimental techniques to study protein dynamics and conformations. In Advances in Protein Molecular and Structural Biology Methods; Tripathi, T., Dubey, V.K., Eds.; Academic Press: Cambridge, MA, USA, 2022; pp. 181–197. [Google Scholar]
- Endo, M. AFM-based single-molecule observation of the conformational changes of DNA structures. Methods 2019, 169, 3–10. [Google Scholar] [CrossRef]
- Jeyachandran, Y.L.; Mielczarski, J.A.; Mielczarski, E.; Rai, B. Efficiency of blocking of non-specific interaction of different proteins by BSA adsorbed on hydrophobic and hydrophilic surfaces. J. Colloid Interface Sci. 2010, 341, 136–142. [Google Scholar] [CrossRef]
- Xiao, Y.; Isaacs, S.N. Enzyme-linked immunosorbent assay (ELISA) and blocking with bovine serum albumin (BSA)—Not all BSAs are alike. J. Immunol. Methods 2012, 384, 148–151. [Google Scholar] [CrossRef]
- Taylor, S.; Smith, S.; Windle, B.; Guiseppi-Elie, A. Impact of surface chemistry and blocking strategies on DNA microarrays. Nucleic Acids Res. 2003, 31, e87. [Google Scholar] [CrossRef] [PubMed]
- Steinitz, M. Quantitation of the Blocking Effect of Tween 20 and Bovine Serum Albumin in ELISA Microwells. Anal. Biochem. 2000, 282, 232–238. [Google Scholar] [CrossRef] [PubMed]
- Tacha, D.E.; McKinney, L. Casein Reduces Nonspecific Background Staining in Immunolabeling Techniques. J. Histotechnol. 1992, 15, 127–132. [Google Scholar] [CrossRef]
- Péterfi, Z.; Kocsis, B. Comparison of Blocking Agents for an Elisa for Lps. J. Immunoassay 2000, 21, 341–354. [Google Scholar] [CrossRef] [PubMed]
- Wu, D.; Zhao, B.; Dai, Z.; Qin, J.; Lin, B. Grafting epoxy-modified hydrophilic polymers onto poly (dimethylsiloxane) microfluidic chip to resist nonspecific protein adsorption. Lab Chip 2006, 6, 942–947. [Google Scholar] [CrossRef] [PubMed]
- Piehler, J.; Brecht, A.; Geckeler, K.E.; Gauglitz, G. Surface modification for direct immunoprobes. Biosens. Bioelectron. 1996, 11, 579–590. [Google Scholar] [CrossRef]
- Uchida, K.; Otsuka, H.; Kaneko, M.; Kataoka, K.; Nagasaki, Y. A Reactive Poly(ethylene glycol) Layer To Achieve Specific Surface Plasmon Resonance Sensing with a High S/N Ratio: The Substantial Role of a Short Underbrushed PEG Layer in Minimizing Nonspecific Adsorption. Anal. Chem. 2005, 77, 1075–1080. [Google Scholar] [CrossRef]
- Charles, P.T.; Stubbs, V.R.; Soto, C.M.; Martin, B.D.; White, B.J.; Taitt, C.R. Reduction of Non-Specific Protein Adsorption Using Poly(ethylene) Glycol (PEG) Modified Polyacrylate Hydrogels In Immunoassays for Staphylococcal Enterotoxin B Detection. Sensors 2009, 9, 645–655. [Google Scholar] [CrossRef]
- Bi, H.; Meng, S.; Li, Y.; Guo, K.; Chen, Y.; Kong, J.; Yang, P.; Zhong, W.; Liu, B. Deposition of PEG onto PMMA microchannel surface to minimize nonspecific adsorption. Lab Chip 2006, 6, 769–775. [Google Scholar] [CrossRef]
- Guo, Y.; Yuan, H.; Rice, W.L.; Kumar, A.T.N.; Goergen, C.J.; Jokivarsi, K.; Josephson, L. The PEG-Fluorochrome Shielding Approach for Targeted Probe Design. J. Am. Chem. Soc. 2012, 134, 19338–19341. [Google Scholar] [CrossRef][Green Version]
- Antonov, V.F.; Smirnova, E.Y.; Anosov, A.A.; Norik, V.P.; Nemchenko, O.Y. PEG blocking of single pores arising on phase transitions in unmodified lipid bilayers. Biophysics 2008, 53, 390–395. [Google Scholar] [CrossRef]
- Lowe, S.; O’Brien-Simpson, N.M.; Connal, L.A. Antibiofouling polymer interfaces: Poly(ethylene glycol) and other promising candidates. Polym. Chem. 2015, 6, 198–212. [Google Scholar] [CrossRef]
- Frederix, F.; Bonroy, K.; Reekmans, G.; Laureyn, W.; Campitelli, A.; Abramov, M.A.; Dehaen, W.; Maes, G. Reduced nonspecific adsorption on covalently immobilized protein surfaces using poly(ethylene oxide) containing blocking agents. J. Biochem. Biophys. Methods 2004, 58, 67–74. [Google Scholar] [CrossRef] [PubMed]
- Larson, T.A.; Joshi, P.P.; Sokolov, K. Preventing Protein Adsorption and Macrophage Uptake of Gold Nanoparticles via a Hydrophobic Shield. ACS Nano 2012, 6, 9182–9190. [Google Scholar] [CrossRef] [PubMed]
- Yang, Q.; Kaul, C.; Ulbricht, M. Anti-nonspecific Protein Adsorption Properties of Biomimetic Glycocalyx-like Glycopolymer Layers: Effects of Glycopolymer Chain Density and Protein Size. Langmuir 2010, 26, 5746–5752. [Google Scholar] [CrossRef]
- Yang, J.; Xue, B.; Zhou, Y.; Qin, M.; Wang, W.; Cao, Y. Spray-Painted Hydrogel Coating for Marine Antifouling. Adv. Mater. Technol. 2021, 6, 2000911. [Google Scholar] [CrossRef]
- Pan, H.; Qin, M.; Meng, W.; Cao, Y.; Wang, W. How Do Proteins Unfold upon Adsorption on Nanoparticle Surfaces? Langmuir 2012, 28, 12779–12787. [Google Scholar] [CrossRef]
- Huang, W.; Wu, X.; Gao, X.; Yu, Y.; Lei, H.; Zhu, Z.; Shi, Y.; Chen, Y.; Qin, M.; Wang, W.; et al. Maleimide–thiol adducts stabilized through stretching. Nat. Chem. 2019, 11, 310–319. [Google Scholar] [CrossRef]
- Lv, S.; Dudek, D.M.; Cao, Y.; Balamurali, M.M.; Gosline, J.; Li, H. Designed biomaterials to mimic the mechanical properties of muscles. Nature 2010, 465, 69–73. [Google Scholar] [CrossRef]
- Zhou, Y.; Liedberg, B.; Gorochovceva, N.; Makuska, R.; Dedinaite, A.; Claesson, P.M. Chitosan-N-poly(ethylene oxide) brush polymers for reduced nonspecific protein adsorption. J. Colloid Interface Sci. 2007, 305, 62–71. [Google Scholar] [CrossRef]
- Rastogi, A.; Nad, S.; Tanaka, M.; Mota, N.D.; Tague, M.; Baird, B.A.; Abruña, H.D.; Ober, C.K. Preventing Nonspecific Adsorption on Polymer Brush Covered Gold Electrodes Using a Modified ATRP Initiator. Biomacromolecules 2009, 10, 2750–2758. [Google Scholar] [CrossRef] [PubMed]
- Yu, K.; Kizhakkedathu, J.N. Synthesis of Functional Polymer Brushes Containing Carbohydrate Residues in the Pyranose Form and Their Specific and Nonspecific Interactions with Proteins. Biomacromolecules 2010, 11, 3073–3085. [Google Scholar] [CrossRef] [PubMed]
- Pu, K.-Y.; Li, K.; Liu, B. A Molecular Brush Approach to Enhance Quantum Yield and Suppress Nonspecific Interactions of Conjugated Polyelectrolyte for Targeted Far-Red/Near-Infrared Fluorescence Cell Imaging. Adv. Funct. Mater. 2010, 20, 2770–2777. [Google Scholar] [CrossRef]





Disclaimer/Publisher’s Note: The statements, opinions and data contained in all publications are solely those of the individual author(s) and contributor(s) and not of MDPI and/or the editor(s). MDPI and/or the editor(s) disclaim responsibility for any injury to people or property resulting from any ideas, methods, instructions or products referred to in the content. |
© 2023 by the authors. Licensee MDPI, Basel, Switzerland. This article is an open access article distributed under the terms and conditions of the Creative Commons Attribution (CC BY) license (https://creativecommons.org/licenses/by/4.0/).
Share and Cite
Xu, Z.; Li, Q.; Huang, Y.; Guo, K.; Xue, B.; Cao, Y.; Li, Y. Blocking Nonspecific Interactions Using Y-Shape Poly(ethylene glycol). Int. J. Mol. Sci. 2023, 24, 12414. https://doi.org/10.3390/ijms241512414
Xu Z, Li Q, Huang Y, Guo K, Xue B, Cao Y, Li Y. Blocking Nonspecific Interactions Using Y-Shape Poly(ethylene glycol). International Journal of Molecular Sciences. 2023; 24(15):12414. https://doi.org/10.3390/ijms241512414
Chicago/Turabian StyleXu, Zhengyu, Qingtai Li, Yaying Huang, Kaiqiang Guo, Bin Xue, Yi Cao, and Yiran Li. 2023. "Blocking Nonspecific Interactions Using Y-Shape Poly(ethylene glycol)" International Journal of Molecular Sciences 24, no. 15: 12414. https://doi.org/10.3390/ijms241512414
APA StyleXu, Z., Li, Q., Huang, Y., Guo, K., Xue, B., Cao, Y., & Li, Y. (2023). Blocking Nonspecific Interactions Using Y-Shape Poly(ethylene glycol). International Journal of Molecular Sciences, 24(15), 12414. https://doi.org/10.3390/ijms241512414

