The Potential Role of the Piwi Gene in the Development and Reproduction of Plutella xylostella
Abstract
1. Introduction
2. Results
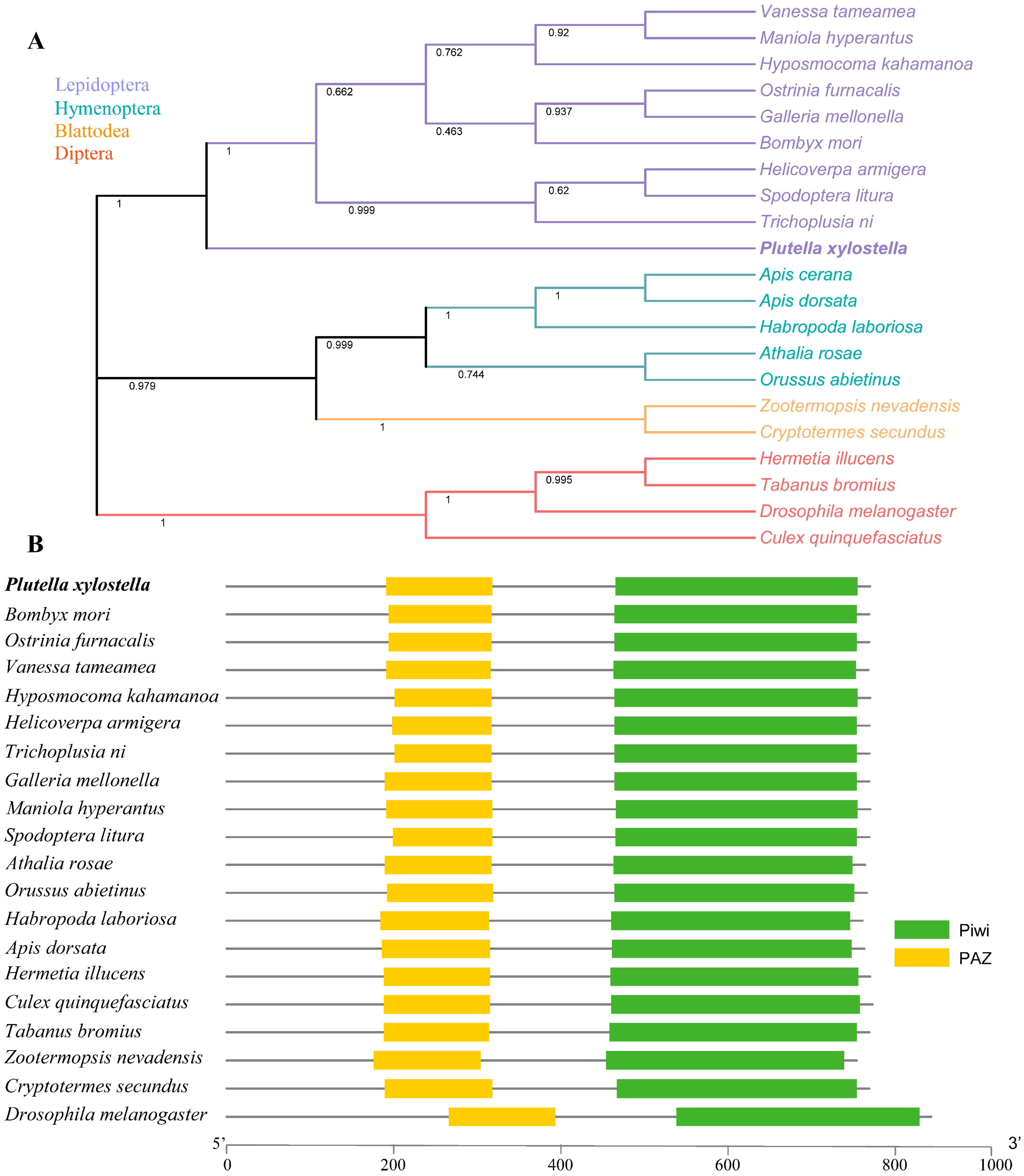
2.1. Identification of Piwi Gene in P. xylostella and Phylogenetic Analysis
2.2. Stage- and Tissue-Specific Expression Profile of Piwi Gene in P. xylostella
2.3. CRISPR/Cas9-Mediated Mutagenesis of PxPiwi
2.4. Effect of PxPiwi Mutation on the Developmental Duration of Plutella xylostella
2.5. Effect of RNAi-Mediated Knockdown of PxPiwi on Reproduction of P. xylostella
3. Discussion
4. Materials and Methods
4.1. Insect Rearing
4.2. Total RNA Extraction, cDNA Preparation, and Cloning of Piwi Gene
4.3. Phylogenetic Analysis
4.4. Expression Analysis
4.5. Design and In Vitro Synthesis of sgRNA
4.6. Germline Microinjection
4.7. Phenotype Screening and Mutation Detection
4.8. Design and In Vitro Synthesis of dsRNAs
4.9. Microinjections of dsRNAs
4.10. Sample Collections and Expression Analysis after Microinjections
4.11. Bioassay for Oviposition and Hatchability
4.12. Statistical Analysis
5. Conclusions
Supplementary Materials
Author Contributions
Funding
Institutional Review Board Statement
Informed Consent Statement
Data Availability Statement
Acknowledgments
Conflicts of Interest
References
- Kawaoka, S.; Minami, K.; Katsuma, S.; Mita, K.; Shimada, T. Developmentally synchronized expression of two Bombyx mori Piwi subfamily genes, SIWI and BmAGO3 in germ-line cells. Biochem. Biophys. Res. Commun. 2008, 367, 755–760. [Google Scholar] [CrossRef] [PubMed]
- Houwing, S.; Kamminga, L.M.; Berezikov, E.; Cronembold, D.; Girard, A.; Elst, H.v.d.; Filippov, D.V.; Blaser, H.; Raz, E.; Moens, C.B.; et al. A role for Piwi and piRNAs in germ cell maintenance and transposon silencing in zebrafish. Cell 2007, 129, 69–82. [Google Scholar] [CrossRef] [PubMed]
- Aravin, A.A.; Sachidanandam, R.; Girard, A.; Fejes-Toth, K.; Hannon, G.J. Developmentally regulated piRNA clusters Implicate MILI in transposon control. Science 2007, 316, 744–747. [Google Scholar] [CrossRef] [PubMed]
- Aravin, A.; Gaidatzis, D.; Pfeffer, S.; Lagos-Quintana, M.; Landgraf, P.; Iovino, N.; Morris, P.; Brownstein, M.J.; Kuramochi-Miyagawa, S.; Nakano, T.; et al. A novel class of small RNAs bind to MILI protein in mouse testes. Nature 2006, 442, 203–207. [Google Scholar] [CrossRef]
- Ramat, A.; Simonelig, M. Functions of PIWI proteins in gene regulation: New arrows added to the piRNA quiver. Trends Genet. 2021, 37, 188–200. [Google Scholar] [CrossRef]
- Vagin, V.V.; Sigova, A.; Li, C.; Seitz, H.; Gvozdev, V.; Zamore, P.D. A distinct small RNA pathway silences selfish genetic elements in the germline. Science 2006, 313, 320–324. [Google Scholar] [CrossRef]
- Farazi, T.A.; Juranek, S.A.; Tuschl, T. The growing catalog of small RNAs and their association with distinct Argonaute/Piwi family members. Development 2008, 135, 1201–1214. [Google Scholar] [CrossRef]
- Sheu-Gruttadauria, J.; MacRae, I.J. Structural foundations of RNA silencing by Argonaute. J. Mol. Biol. 2017, 429, 2619–2639. [Google Scholar] [CrossRef]
- Höck, J.; Meister, G. The Argonaute protein family. Genome Biol. 2008, 9, 210. [Google Scholar] [CrossRef]
- Kiriakidou, M.; Tan, G.S.; Lamprinaki, S.; Planell-Saguer, M.D.; Nelson, P.T.; Mourelatos, Z. An mRNA m7G cap binding-like motif within human Ago2 represses translation. Cell 2007, 129, 1141–1151. [Google Scholar] [CrossRef]
- Parker, J.S.; Roe, S.M.; Barford, D. Crystal structure of a PIWI protein suggests mechanisms for siRNA recognition and slicer activity. EMBO J. 2004, 23, 4727–4737. [Google Scholar] [CrossRef] [PubMed]
- Fire, A.; Xu, S.; Montgomery, M.K.; Kostas, S.A.; Driver, S.E.; Mello, C.C. Potent and specific genetic interference by double-stranded RNA in Caenorhabditis elegans. Nature 1998, 391, 806–811. [Google Scholar] [CrossRef] [PubMed]
- Wu, J.; Yang, J.; Cho, W.C.; Zheng, Y. Argonaute proteins: Structural features, functions and emerging roles. J. Adv. Res. 2020, 24, 317–324. [Google Scholar] [CrossRef] [PubMed]
- Jinek, M.; Doudna, J.A. A three-dimensional view of the molecular machinery of RNA interference. Nature 2009, 457, 405–412. [Google Scholar] [CrossRef]
- Wang, G.; Reinke, V. A C. elegans Piwi, PRG-1, regulates 21U-RNAs during spermatogenesis. Curr. Biol. CB 2008, 18, 861–867. [Google Scholar] [CrossRef]
- Li, C.; Vagin, V.V.; Lee, S.; Xu, J.; Ma, S.; Xi, H.; Seitz, H.; Horwich, M.D.; Syrzycka, M.; Honda, B.M.; et al. Collapse of germline piRNAs in the absence of Argonaute3 reveals somatic piRNAs in flies. Cell 2009, 137, 509–521. [Google Scholar] [CrossRef]
- Cox, D.N.; Chao, A.; Lin, H. piwi encodes a nucleoplasmic factor whose activity modulates the number and division rate of germline stem cells. Development 2000, 127, 503–514. [Google Scholar] [CrossRef]
- Kim, T.H.; Yun, T.W.; Rengaraj, D.; Lee, S.I.; Lim, S.M.; Seo, H.W.; Park, T.S.; Han, J.Y. Conserved functional characteristics of the PIWI family members in chicken germ cell lineage. Theriogenology 2012, 78, 1948–1959. [Google Scholar] [CrossRef]
- Sukthaworn, S.; Panyim, S.; Udomkit, A. Homologues of Piwi control transposable elements and development of male germline in Penaeus monodon. Comp. Biochem. Physiol. Part A Mol. Integr. Physiol. 2020, 250, 110807. [Google Scholar] [CrossRef]
- Houwing, S.; Berezikov, E.; Ketting, R.F. Zili is required for germ cell differentiation and meiosis in zebrafish. EMBO J. 2008, 27, 2702–2711. [Google Scholar] [CrossRef]
- Marie, P.P.; Ronsseray, S.; Boivin, A. From embryo to adult: piRNA-mediated silencing throughout germline development in Drosophila. G3 Genes Genomes Genet. 2016, 7, 505–516. [Google Scholar] [CrossRef] [PubMed]
- Xu, M.; You, Y.; Hunsicker, P.; Hori, T.; Small, C.; Griswold, M.D.; Hecht, N.B. Mice Deficient for a small cluster of Piwi-interacting RNAs implicate Piwi-interacting RNAs in transposon control1. Biol. Reprod. 2008, 79, 51–57. [Google Scholar] [CrossRef] [PubMed]
- Harris, A.N.; Macdonald, P.M. Aubergine encodes a Drosophila polar granule component required for pole cell formation and related to eIF2C. Development 2001, 128, 2823–2832. [Google Scholar] [CrossRef] [PubMed]
- Hameed, M.S.; Wang, Z.; Vasseur, L.; Yang, G. Molecular characterization and the function of Argonaute3 in RNAi pathway of Plutella xylostella. Int. J. Mol. Sci. 2018, 19, 1249. [Google Scholar] [CrossRef] [PubMed]
- Furlong, M.J.; Wright, D.J.; Dosdall, L.M. Diamondback moth ecology and management: Problems, progress, and prospects. Annu. Rev. Entomol. 2013, 58, 517–541. [Google Scholar] [CrossRef]
- Fu, S.; Liu, Z.; Chen, J.; Sun, G.; Jiang, Y.; Li, M.; Xiong, L.; Chen, S.; Zhou, Y.; Asad, M.; et al. Silencing arginine kinase/integrin β(1) subunit by transgenic plant expressing dsRNA inhibits the development and survival of Plutella xylostella. Pest Manag. Sci. 2020, 76, 1761–1771. [Google Scholar] [CrossRef]
- Bernstein, E.; Caudy, A.A.; Hammond, S.M.; Hannon, G.J. Role for a bidentate ribonuclease in the initiation step of RNA interference. Nature 2001, 409, 363–366. [Google Scholar] [CrossRef]
- Tolia, N.H.; Joshua-Tor, L. Slicer and the Argonautes. Nat. Chem. Biol. 2007, 3, 36–43. [Google Scholar] [CrossRef]
- Yan, K.S.; Yan, S.; Farooq, A.; Han, A.; Zeng, L.; Zhou, M.-M. Structure and conserved RNA binding of the PAZ domain. Nature 2003, 426, 469–474. [Google Scholar] [CrossRef]
- Thomson, T.; Lin, H. The biogenesis and function of PIWI proteins and piRNAs: Progress and prospect. Annu. Rev. Cell Dev. 2009, 25, 355–376. [Google Scholar] [CrossRef]
- Cox, D.N.; Chao, A.; Baker, J.; Chang, L.; Qiao, D.; Lin, H. A novel class of evolutionarily conserved genes defined by piwi are essential for stem cell self-renewal. Genes Dev. 1998, 12, 3715–3727. [Google Scholar] [CrossRef] [PubMed]
- Lim, S.L.; Tsend-Ayush, E.; Kortschak, R.D.; Jacob, R.; Ricciardelli, C.; Oehler, M.K.; Grützner, F. Conservation and Expression of PIWI-Interacting RNA Pathway Genes in Male and Female Adult Gonad of Amniotes1. Biol. Reprod. 2013, 89, 136. [Google Scholar] [CrossRef] [PubMed]
- Saito, K.; Nishida, K.M.; Mori, T.; Kawamura, Y.; Miyoshi, K.; Nagami, T.; Siomi, H.; Siomi, M.C. Specific association of Piwi with rasiRNAs derived from retrotransposon and heterochromatic regions in the Drosophila genome. Genes Dev. 2006, 20, 2214–2222. [Google Scholar] [CrossRef]
- Deng, W.; Lin, H. miwi, a murine homolog of piwi, encodes a cytoplasmic protein essential for spermatogenesis. Dev. Cell 2002, 2, 819–830. [Google Scholar] [CrossRef] [PubMed]
- Li, Z.; You, L.; Yan, D.; James, A.A.; Huang, Y.; Tan, A. Bombyx mori histone methyltransferase BmAsh2 is essential for silkworm piRNA-mediated sex determination. PLoS Genet. 2018, 14, e1007245. [Google Scholar] [CrossRef] [PubMed]
- Megosh, H.B.; Cox, D.N.; Campbell, C.; Lin, H. The role of PIWI and the miRNA machinery in Drosophila germline determination. Curr. Biol. CB 2006, 16, 1884–1894. [Google Scholar] [CrossRef]
- Mahowald, A.P. Assembly of the Drosophila germ plasm. Int. Rev. Cytol. 2001, 203, 187–213. [Google Scholar] [CrossRef]
- Yin, H.; Lin, H. An epigenetic activation role of Piwi and a Piwi-associated piRNA in Drosophila melanogaster. Nature 2007, 450, 304–308. [Google Scholar] [CrossRef]
- Pal-Bhadra, M.; Bhadra, U.; Birchler, J.A. RNAi related mechanisms affect both transcriptional and posttranscriptional transgene silencing in Drosophila. Mol. Cell 2002, 9, 315–327. [Google Scholar] [CrossRef]
- Brower-Toland, B.; Findley, S.D.; Jiang, L.; Liu, L.; Yin, H.; Dus, M.; Zhou, P.; Elgin, S.C.; Lin, H. Drosophila PIWI associates with chromatin and interacts directly with HP1a. Genes Dev. 2007, 21, 2300–2311. [Google Scholar] [CrossRef]
- Katsuma, S.; Shoji, K.; Suzuki, Y.; Kiuchi, T. CRISPR/Cas9-mediated mutagenesis of Ago2 and Siwi in silkworm cultured cells. Gene 2021, 768, 145314. [Google Scholar] [CrossRef] [PubMed]
- Xu, J.; Chen, R.M.; Chen, S.Q.; Chen, K.; Tang, L.M.; Yang, D.H.; Yang, X.; Zhang, Y.; Song, H.S.; Huang, Y.P. Identification of a germline-expression promoter for genome editing in Bombyx mori. Insect Sci. 2019, 26, 991–999. [Google Scholar] [CrossRef] [PubMed]
- Reinhart, B.J.; Bartel, D.P. Small RNAs Correspond to Centromere Heterochromatic Repeats. Science 2002, 297, 1831. [Google Scholar] [CrossRef] [PubMed]
- Asad, M.; Chen, J.; Liao, J.; Liu, D.; Yu, J.; Yang, G. Genome-wide identification, expression profiling, and characterization of cyclin-like genes reveal their role in the fertility of the diamondback moth. Biology 2022, 11, 1493. [Google Scholar] [CrossRef]
- Asad, M.; Munir, F.; Xu, X.; Li, M.; Jiang, Y.; Chu, L.; Yang, G. Functional characterization of the cis-regulatory region for the vitellogenin gene in Plutella xylostella. Insect Mol. Biol. 2020, 29, 137–147. [Google Scholar] [CrossRef]
- You, M.; Yue, Z.; He, W.; Yang, X.; Yang, G.; Xie, M.; Zhan, D.; Baxter, S.W.; Vasseur, L.; Gurr, G.M.; et al. A heterozygous moth genome provides insights into herbivory and detoxification. Nat. Genet. 2013, 45, 220–225. [Google Scholar] [CrossRef]
- Huang, Y.; Chen, Y.; Zeng, B.; Wang, Y.; James, A.A.; Gurr, G.M.; Yang, G.; Lin, X.; Huang, Y.; You, M. CRISPR/Cas9 mediated knockout of the abdominal-A homeotic gene in the global pest, diamondback moth (Plutella xylostella). Insect Biochem. Mol. Biol. 2016, 75, 98–106. [Google Scholar] [CrossRef]






Disclaimer/Publisher’s Note: The statements, opinions and data contained in all publications are solely those of the individual author(s) and contributor(s) and not of MDPI and/or the editor(s). MDPI and/or the editor(s) disclaim responsibility for any injury to people or property resulting from any ideas, methods, instructions or products referred to in the content. |
© 2023 by the authors. Licensee MDPI, Basel, Switzerland. This article is an open access article distributed under the terms and conditions of the Creative Commons Attribution (CC BY) license (https://creativecommons.org/licenses/by/4.0/).
Share and Cite
Liu, D.; Asad, M.; Liao, J.; Chen, J.; Li, J.; Chu, X.; Pang, S.; Tariq, M.; Abbas, A.N.; Yang, G. The Potential Role of the Piwi Gene in the Development and Reproduction of Plutella xylostella. Int. J. Mol. Sci. 2023, 24, 12321. https://doi.org/10.3390/ijms241512321
Liu D, Asad M, Liao J, Chen J, Li J, Chu X, Pang S, Tariq M, Abbas AN, Yang G. The Potential Role of the Piwi Gene in the Development and Reproduction of Plutella xylostella. International Journal of Molecular Sciences. 2023; 24(15):12321. https://doi.org/10.3390/ijms241512321
Chicago/Turabian StyleLiu, Dan, Muhammad Asad, Jianying Liao, Jing Chen, Jianwen Li, Xuemei Chu, Senbo Pang, Mubashir Tariq, Anam Noreen Abbas, and Guang Yang. 2023. "The Potential Role of the Piwi Gene in the Development and Reproduction of Plutella xylostella" International Journal of Molecular Sciences 24, no. 15: 12321. https://doi.org/10.3390/ijms241512321
APA StyleLiu, D., Asad, M., Liao, J., Chen, J., Li, J., Chu, X., Pang, S., Tariq, M., Abbas, A. N., & Yang, G. (2023). The Potential Role of the Piwi Gene in the Development and Reproduction of Plutella xylostella. International Journal of Molecular Sciences, 24(15), 12321. https://doi.org/10.3390/ijms241512321

