LncRNA GAS5 Attenuates Cardiac Electrical Remodeling Induced by Rapid Pacing via the miR-27a-3p/HOXa10 Pathway
Abstract
1. Introduction
2. Results
2.1. The Expression of GAS5 Decreased in NRCMs after RP
2.2. The Impact of RP on Cav1.2, Nav1.5, and Kv4.2 Expression
2.3. Overexpression of GAS5 Mitigated RP-Induced Ion Channel Remodeling in NRCMs
2.4. GAS5 Directly Targets miR-27a-3p
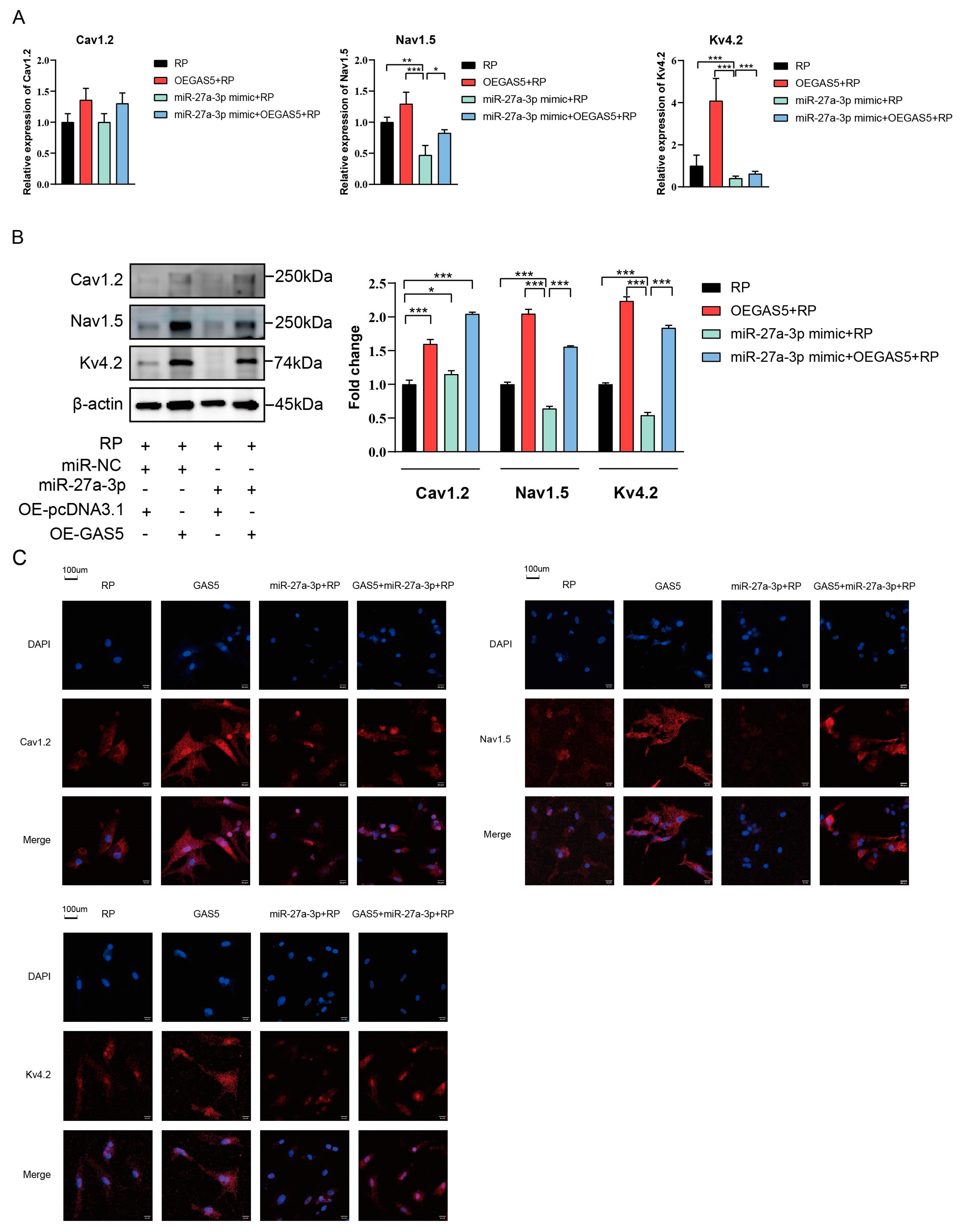
2.5. GAS5 Mitigated RP-Induced Electrical Remodeling in NRCMs via Targeting miR-27a-3p
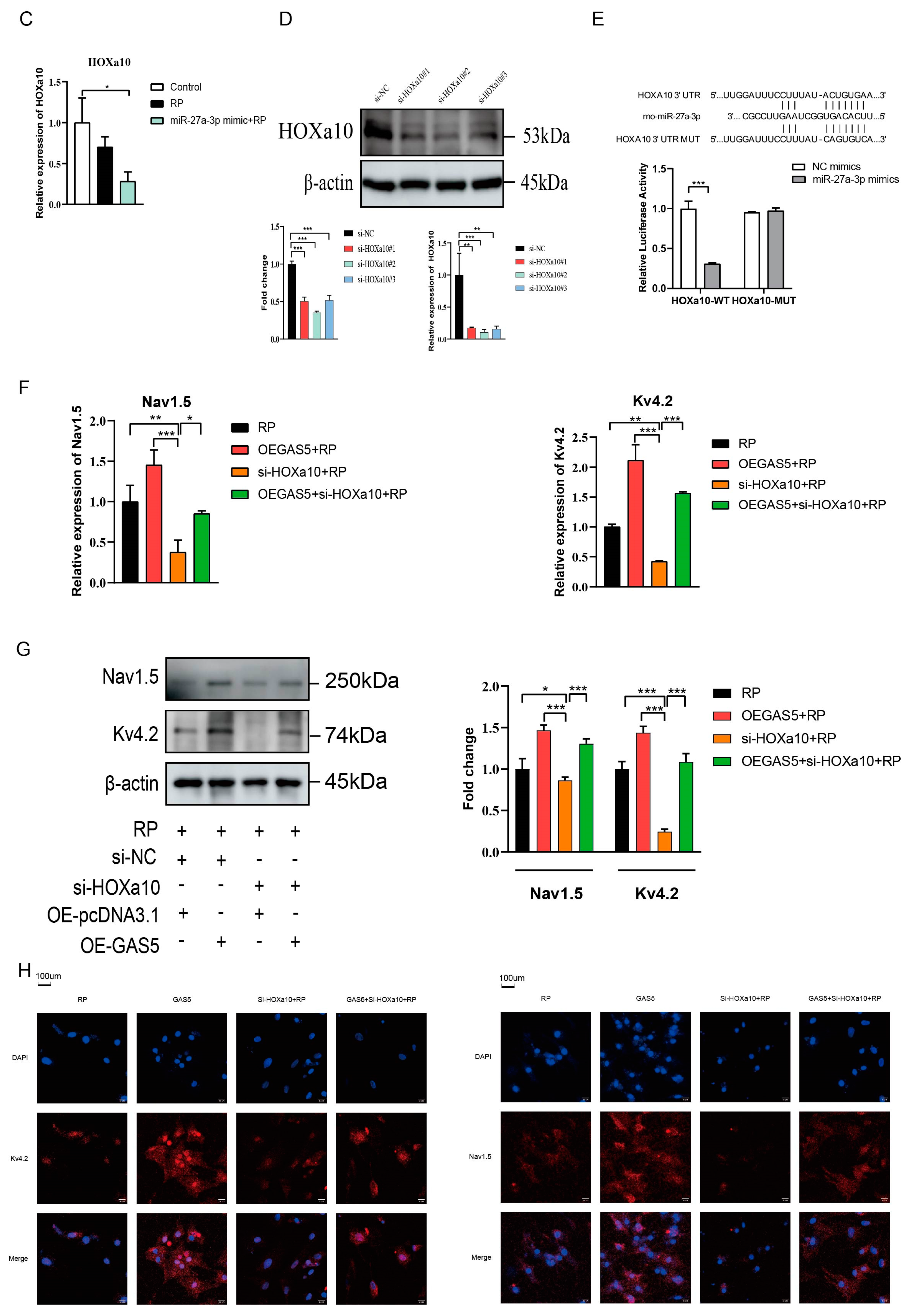
2.6. GAS5/miR-27a-3p Axis Regulated Electrical Remodeling through Hoxa10
3. Discussion
3.1. Electrical Remodeling during AF
3.2. The Role of GAS5 in Atrial Electrical Remodeling
3.3. Electrical Remodeling via GAS5/miR-27a-3p/HOXa10 Pathway
4. Materials and Methods
4.1. Isolation of Neonatal Rat Cardiac Myocytes (NRCMs)
4.2. Stimulation of Cells in Culture
4.3. RT-qPCR
4.4. Western Blot Analysis
4.5. Immunofluorescence Assay
4.6. Dual-Luciferase Reporter Assays
4.7. Plasmid Construction and Cell Transfection
4.8. RNA Isolation, Small RNA Library Construction, and Deep Sequencing
4.9. Target Gene Prediction and Pathway Enrichment Analysis
4.10. Cellular Electrophysiology Recording
4.11. Statistical Analysis
5. Conclusions
Author Contributions
Funding
Institutional Review Board Statement
Informed Consent Statement
Data Availability Statement
Conflicts of Interest
Abbreviations
| AF | atrial fibrillation |
| APD | action potential duration |
| Cav1.2 | calcium voltage-gated channel subunit alpha1c |
| cDNA | complementary DNA |
| ceRNA | competing endogenous RNA |
| DAPI | 4′,6-diamidino-2 phenylindole |
| DMEM/F12 | Dulbecco’s modified Eagle medium: F-12 |
| FBS | fetal bovine serum |
| GAPDH | glyceraladehyde-3-phosphate dehydrogenase |
| GAS5 | growth arrest-specific transcript 5 |
| GO | gene ontology |
| HOXa10 | homeobox A10 |
| KEGG | Kyoto encyclopedia of genes and genomes |
| Kv4.2 | potassium voltage-gated channel subfamily D member 2 |
| lncRNA | long non-coding RNA |
| miRNA | microRNA |
| ncRNA | non-coding RNA |
| NRCMs | neonatal rat cardiomyocytes |
| PAGE | polyacrylamide electrophoresis |
| PVDF | polyvinylidene difluoride |
| qRT-PCR | quantitative real-time reverse transcription polymerase chain |
| RES | rapid electrical stimulation |
| RP | rapid pacing |
| SD | standard deviation |
| SDS | Sodium dodecyl sulfate |
| 3′UTR | 3′ untranslated region |
| WB | Western blot |
References
- Benjamin, E.J.; Muntner, P.; Alonso, A.; Bittencourt, M.S.; Callaway, C.W.; Carson, A.P.; Chamberlain, A.M.; Chang, A.R.; Cheng, S.; Das, S.R.; et al. Heart Disease and Stroke Statistics-2019 Update: A Report From the American Heart Association. Circulation 2019, 139, e56–e528. [Google Scholar] [CrossRef] [PubMed]
- Hindricks, G.; Potpara, T.; Dagres, N.; Arbelo, E.; Bax, J.J.; Blomström-Lundqvist, C.; Boriani, G.; Castella, M.; Dan, G.A.; Dilaveris, P.E.; et al. 2020 ESC Guidelines for the diagnosis and management of atrial fibrillation developed in collaboration with the European Association for Cardio-Thoracic Surgery (EACTS): The Task Force for the diagnosis and management of atrial fibrillation of the European Society of Cardiology (ESC) Developed with the special contribution of the European Heart Rhythm Association (EHRA) of the ESC. Eur. Heart J. 2021, 42, 373–498. [Google Scholar] [CrossRef] [PubMed]
- Bosch, R.F.; Nattel, S. Cellular electrophysiology of atrial fibrillation. Cardiovasc. Res. 2002, 54, 259–269. [Google Scholar] [CrossRef] [PubMed]
- Pickard, M.R.; Williams, G.T. Molecular and Cellular Mechanisms of Action of Tumour Suppressor GAS5 LncRNA. Genes 2015, 6, 484–499. [Google Scholar] [CrossRef]
- Wijffels, M.C.; Kirchhof, C.J.; Dorland, R.; Allessie, M.A. Atrial fibrillation begets atrial fibrillation. A study in awake chronically instrumented goats. Circulation 1995, 92, 1954–1968. [Google Scholar] [CrossRef]
- Yoo, S.; Pfenniger, A.; Hoffman, J.; Zhang, W.; Ng, J.; Burrell, A.; Johnson, D.A.; Gussak, G.; Waugh, T.; Bull, S.; et al. Attenuation of Oxidative Injury with Targeted Expression of NADPH Oxidase 2 Short Hairpin RNA Prevents Onset and Maintenance of Electrical Remodeling in the Canine Atrium: A Novel Gene Therapy Approach to Atrial Fibrillation. Circulation 2020, 142, 1261–1278. [Google Scholar] [CrossRef]
- Wijesurendra, R.S.; Casadei, B. Mechanisms of atrial fibrillation. Heart 2019, 105, 1860–1867. [Google Scholar] [CrossRef]
- Yue, L.; Feng, J.; Gaspo, R.; Li, G.R.; Wang, Z.; Nattel, S. Ionic remodeling underlying action potential changes in a canine model of atrial fibrillation. Circ. Res. 1997, 81, 512–525. [Google Scholar] [CrossRef]
- Jiang, X.; Zhang, F. Long noncoding RNA: A new contributor and potential therapeutic target in fibrosis. Epigenomics 2017, 9, 1233–1241. [Google Scholar] [CrossRef]
- Engreitz, J.M.; Haines, J.E.; Perez, E.M.; Munson, G.; Chen, J.; Kane, M.; McDonel, P.E.; Guttman, M.; Lander, E.S. Local regulation of gene expression by lncRNA promoters, transcription and splicing. Nature 2016, 539, 452–455. [Google Scholar] [CrossRef]
- Zhu, M.; Liu, J.; Xiao, J.; Yang, L.; Cai, M.; Shen, H.; Chen, X.; Ma, Y.; Hu, S.; Wang, Z.; et al. Lnc-mg is a long non-coding RNA that promotes myogenesis. Nat. Commun. 2017, 8, 14718. [Google Scholar] [CrossRef]
- Archer, K.; Broskova, Z.; Bayoumi, A.S.; Teoh, J.P.; Davila, A.; Tang, Y.; Su, H.; Kim, I.M. Long Non-Coding RNAs as Master Regulators in Cardiovascular Diseases. Int. J. Mol. Sci. 2015, 16, 23651–23667. [Google Scholar] [CrossRef]
- Klattenhoff, C.A.; Scheuermann, J.C.; Surface, L.E.; Bradley, R.K.; Fields, P.A.; Steinhauser, M.L.; Ding, H.; Butty, V.L.; Torrey, L.; Haas, S.; et al. Braveheart, a long noncoding RNA required for cardiovascular lineage commitment. Cell 2013, 152, 570–583. [Google Scholar] [CrossRef]
- Han, P.; Li, W.; Lin, C.H.; Yang, J.; Shang, C.; Nuernberg, S.T.; Jin, K.K.; Xu, W.; Lin, C.Y.; Lin, C.J.; et al. A long noncoding RNA protects the heart from pathological hypertrophy. Nature 2014, 514, 102–106. [Google Scholar] [CrossRef]
- Wang, K.; Liu, C.Y.; Zhou, L.Y.; Wang, J.X.; Wang, M.; Zhao, B.; Zhao, W.K.; Xu, S.J.; Fan, L.H.; Zhang, X.J.; et al. APF lncRNA regulates autophagy and myocardial infarction by targeting miR-188-3p. Nat. Commun. 2015, 6, 6779. [Google Scholar] [CrossRef]
- Huang, W.; Shi, Y.; Han, B.; Wang, Q.; Zhang, B.; Qi, C.; Liu, F. LncRNA GAS5-AS1 inhibits glioma proliferation, migration, and invasion via miR-106b-5p/TUSC2 axis. Hum. Cell 2020, 33, 416–426. [Google Scholar] [CrossRef]
- Li, X.; Sun, M.; Cheng, A.; Zheng, G. LncRNA GAS5 regulates migration and epithelial-to-mesenchymal transition in lens epithelial cells via the miR-204-3p/TGFBR1 axis. Lab. Investig. A J. Tech. Methods Pathol. 2022, 102, 452–460. [Google Scholar] [CrossRef]
- Zhang, W.Y.; Zhan, H.L.; Li, M.K.; Wu, G.D.; Liu, Z.; Wu, L.F. Long noncoding RNA Gas5 induces cell apoptosis and inhibits tumor growth via activating the CHOP-dependent endoplasmic reticulum stress pathway in human hepatoblastoma HepG2 cells. J. Cell. Biochem. 2022, 123, 231–247. [Google Scholar] [CrossRef]
- Zhu, X.; Sun, Y.; Yu, Q.; Wang, X.; Wang, Y.; Zhao, Y. Exosomal lncRNA GAS5 promotes M1 macrophage polarization in allergic rhinitis via restraining mTORC1/ULK1/ATG13-mediated autophagy and subsequently activating NF-kB signaling. Int. Immunopharmacol. 2023, 121, 110450. [Google Scholar] [CrossRef]
- See, K.; Tan, W.L.W.; Lim, E.H.; Tiang, Z.; Lee, L.T.; Li, P.Y.Q.; Luu, T.D.A.; Ackers-Johnson, M.; Foo, R.S. Single cardiomyocyte nuclear transcriptomes reveal a lincRNA-regulated de-differentiation and cell cycle stress-response in vivo. Nat. Commun. 2017, 8, 225. [Google Scholar] [CrossRef]
- Hao, S.; Liu, X.; Sui, X.; Pei, Y.; Liang, Z.; Zhou, N. Long non-coding RNA GAS5 reduces cardiomyocyte apoptosis induced by MI through sema3a. Int. J. Biol. Macromol. 2018, 120, 371–377. [Google Scholar] [CrossRef] [PubMed]
- Wu, N.; Zhang, X.; Bao, Y.; Yu, H.; Jia, D.; Ma, C. Down-regulation of GAS5 ameliorates myocardial ischaemia/reperfusion injury via the miR-335/ROCK1/AKT/GSK-3β axis. J. Cell. Mol. Med. 2019, 23, 8420–8431. [Google Scholar] [CrossRef] [PubMed]
- Shi, J.; Chen, L.; Chen, S.; Wu, B.; Yang, K.; Hu, X. Circulating long noncoding RNA, GAS5, as a novel biomarker for patients with atrial fibrillation. J. Clin. Lab. Anal. 2021, 35, e23572. [Google Scholar] [CrossRef] [PubMed]
- Catterall, W.A.; Wisedchaisri, G.; Zheng, N. The chemical basis for electrical signaling. Nat. Chem. Biol. 2017, 13, 455–463. [Google Scholar] [CrossRef]
- Zobel, C.; Kassiri, Z.; Nguyen, T.T.; Meng, Y.; Backx, P.H. Prevention of hypertrophy by overexpression of Kv4.2 in cultured neonatal cardiomyocytes. Circulation 2002, 106, 2385–2391. [Google Scholar] [CrossRef][Green Version]
- Weiss, S.; Oz, S.; Benmocha, A.; Dascal, N. Regulation of cardiac L-type Ca2+ channel CaV1.2 via the β-adrenergic-cAMP-protein kinase A pathway: Old dogmas, advances, and new uncertainties. Circ. Res. 2013, 113, 617–631. [Google Scholar] [CrossRef]
- Rashid, F.; Shah, A.; Shan, G. Long Non-coding RNAs in the Cytoplasm. Genom. Proteom. Bioinform. 2016, 14, 73–80. [Google Scholar] [CrossRef]
- Herraiz-Martínez, A.; Tarifa, C.; Jiménez-Sábado, V.; Llach, A.; Godoy-Marín, H.; Colino-Lage, H.; Nolla-Colomer, C.; Casabella-Ramon, S.; Izquierdo-Castro, P.; Benítez, I.; et al. Influence of sex on intracellular calcium homoeostasis in patients with atrial fibrillation. Cardiovasc. Res. 2022, 118, 1033–1045. [Google Scholar] [CrossRef]
- Qi, X.Y.; Vahdati Hassani, F.; Hoffmann, D.; Xiao, J.; Xiong, F.; Villeneuve, L.R.; Ljubojevic-Holzer, S.; Kamler, M.; Abu-Taha, I.; Heijman, J.; et al. Inositol Trisphosphate Receptors and Nuclear Calcium in Atrial Fibrillation. Circ. Res. 2021, 128, 619–635. [Google Scholar] [CrossRef]
- Santa Cruz, A.; Meşe, G.; Valiuniene, L.; Brink, P.R.; White, T.W.; Valiunas, V. Altered conductance and permeability of Cx40 mutations associated with atrial fibrillation. J. Gen. Physiol. 2015, 146, 387–398. [Google Scholar] [CrossRef]
- Nattel, S.; Harada, M. Atrial remodeling and atrial fibrillation: Recent advances and translational perspectives. J. Am. Coll. Cardiol. 2014, 63, 2335–2345. [Google Scholar] [CrossRef]
- Chinchilla, A.; Lozano, E.; Daimi, H.; Esteban, F.J.; Crist, C.; Aranega, A.E.; Franco, D. MicroRNA profiling during mouse ventricular maturation: A role for miR-27 modulating Mef2c expression. Cardiovasc. Res. 2011, 89, 98–108. [Google Scholar] [CrossRef]
- Sassoon, D.J.; Goodwill, A.G.; Noblet, J.N.; Conteh, A.M.; Herring, B.P.; McClintick, J.N.; Tune, J.D.; Mather, K.J. Obesity alters molecular and functional cardiac responses to ischemia/reperfusion and glucagon-like peptide-1 receptor agonism. Basic Res. Cardiol. 2016, 111, 43. [Google Scholar] [CrossRef]
- Lozano-Velasco, E.; Galiano-Torres, J.; Jodar-Garcia, A.; Aranega, A.E.; Franco, D. miR-27 and miR-125 Distinctly Regulate Muscle-Enriched Transcription Factors in Cardiac and Skeletal Myocytes. Biomed Res. Int. 2015, 2015, 391306. [Google Scholar] [CrossRef]
- Zhang, X.L.; An, B.F.; Zhang, G.C. MiR-27 alleviates myocardial cell damage induced by hypoxia/reoxygenation via targeting TGFBR1 and inhibiting NF-κB pathway. Kaohsiung J. Med. Sci. 2019, 35, 607–614. [Google Scholar] [CrossRef]
- Cao, X.; Zhang, Z.; Wang, Y.; Shan, W.; Wang, R.; Mao, S.; Ding, S.; Pang, C.; Li, B.; Zhou, J.; et al. MiR-27a-3p/Hoxa10 Axis Regulates Angiotensin II-Induced Cardiomyocyte Hypertrophy by Targeting Kv4.3 Expression. Front. Pharmacol. 2021, 12, 680349. [Google Scholar] [CrossRef]
- Sánchez-Herrero, E. Hox targets and cellular functions. Scientifica 2013, 2013, 738257. [Google Scholar] [CrossRef]
- Ng, E.S.; Azzola, L.; Bruveris, F.F.; Calvanese, V.; Phipson, B.; Vlahos, K.; Hirst, C.; Jokubaitis, V.J.; Yu, Q.C.; Maksimovic, J.; et al. Differentiation of human embryonic stem cells to HOXA(+) hemogenic vasculature that resembles the aorta-gonad-mesonephros. Nat Biotechnol 2016, 34, 1168–1179. [Google Scholar] [CrossRef]
- Souilhol, C.; Serbanovic-Canic, J.; Fragiadaki, M.; Chico, T.J.; Ridger, V.; Roddie, H.; Evans, P.C. Endothelial responses to shear stress in atherosclerosis: A novel role for developmental genes. Nat. Rev. Cardiol. 2020, 17, 52–63. [Google Scholar] [CrossRef]
- Babapoor-Farrokhran, S.; Gill, D.; Rasekhi, R.T. The role of long noncoding RNAs in atrial fibrillation. Heart Rhythm 2020, 17, 1043–1049. [Google Scholar] [CrossRef]
- Berger, H.J.; Prasad, S.K.; Davidoff, A.J.; Pimental, D.; Ellingsen, O.; Marsh, J.D.; Smith, T.W.; Kelly, R.A. Continual electric field stimulation preserves contractile function of adult ventricular myocytes in primary culture. Am. J. Physiol. 1994, 266, H341–H349. [Google Scholar] [CrossRef] [PubMed]
- Livak, K.J.; Schmittgen, T.D. Analysis of relative gene expression data using real-time quantitative PCR and the 2(-Delta Delta C(T)) Method. Methods 2001, 25, 402–408. [Google Scholar] [CrossRef] [PubMed]
- Ciccarelli, M.; Sorriento, D.; Cipolletta, E.; Santulli, G.; Fusco, A.; Zhou, R.H.; Eckhart, A.D.; Peppel, K.; Koch, W.J.; Trimarco, B.; et al. Impaired neoangiogenesis in β2-adrenoceptor gene-deficient mice: Restoration by intravascular human β2-adrenoceptor gene transfer and role of NFκB and CREB transcription factors. Br. J. Pharmacol. 2011, 162, 712–721. [Google Scholar] [CrossRef] [PubMed]
- Zhai, S.; Xu, Z.; Xie, J.; Zhang, J.; Wang, X.; Peng, C.; Li, H.; Chen, H.; Shen, B.; Deng, X. Epigenetic silencing of LncRNA LINC00261 promotes c-myc-mediated aerobic glycolysis by regulating miR-222-3p/HIPK2/ERK axis and sequestering IGF2BP1. Oncogene 2021, 40, 277–291. [Google Scholar] [CrossRef]
- Liang, M.; Cai, Z.; Jiang, Y.; Huo, H.; Shen, L.; He, B. SENP2 Promotes VSMC Phenotypic Switching via Myocardin De-SUMOylation. Int. J. Mol. Sci. 2022, 23, 2637. [Google Scholar] [CrossRef]
- Lu, K.; Wang, Q.; Hao, L.; Wei, G.; Wang, T.; Lu, W.W.; Xiao, G.; Tong, L.; Zhao, X.; Chen, D. miR-204 ameliorates osteoarthritis pain by inhibiting SP1-LRP1 signaling and blocking neuro-cartilage interaction. Bioact. Mater. 2023, 26, 425–436. [Google Scholar] [CrossRef]
- Fang, G.; Li, Y.; Yuan, J.; Cao, W.; Song, S.; Chen, L.; Wang, Y.; Wang, Q. Cadherin-11-Interleukin-6 Signaling between Cardiac Fibroblast and Cardiomyocyte Promotes Ventricular Remodeling in a Mouse Pressure Overload-Induced Heart Failure Model. Int. J. Mol. Sci. 2023, 24, 6549. [Google Scholar] [CrossRef]









| Gene | Primer | Sequence(5′ to 3′) | |
|---|---|---|---|
| GAS5 | Forward | CTGGTGGAATCTCACAGGCAG | |
| Reverse | TGGCTTCCCATTCTTGTACATGG | ||
| Cav1.2 | Forward | CACAGAAGTGCAAGACACGG | |
| Reverse | CCCCGCACACAATGAAACAG | ||
| Kv4.2 | Forward | GTCACCATGACAACACTGGGGTAT | |
| Reverse | GATCACAGGCACGGGTAGC | ||
| Nav1.5 | Forward | GTGTCAACGGAGGTGCCAGAAC | |
| Reverse | GCGTGTATGAGTGGAGTGCTTAGG | ||
| HOXa10 | Forward | AGAAGGACTCCCTGGGCAATTC | |
| Reverse | CGTGTAAGGGCAGCGTTTCTTC | ||
| GAPDH | Forward | GACATGCCGCCTGGAGAAAC | |
| Reverse | ACGCTTCACGAATTTGCGTGTC | ||
| U6 | Forward | CTCGCTTCGGCAGCACATATACT | |
| Reverse | ACGCTTCACGAATTTGCGTGTC | ||
Disclaimer/Publisher’s Note: The statements, opinions and data contained in all publications are solely those of the individual author(s) and contributor(s) and not of MDPI and/or the editor(s). MDPI and/or the editor(s) disclaim responsibility for any injury to people or property resulting from any ideas, methods, instructions or products referred to in the content. |
© 2023 by the authors. Licensee MDPI, Basel, Switzerland. This article is an open access article distributed under the terms and conditions of the Creative Commons Attribution (CC BY) license (https://creativecommons.org/licenses/by/4.0/).
Share and Cite
Xi, S.; Wang, H.; Chen, J.; Gan, T.; Zhao, L. LncRNA GAS5 Attenuates Cardiac Electrical Remodeling Induced by Rapid Pacing via the miR-27a-3p/HOXa10 Pathway. Int. J. Mol. Sci. 2023, 24, 12093. https://doi.org/10.3390/ijms241512093
Xi S, Wang H, Chen J, Gan T, Zhao L. LncRNA GAS5 Attenuates Cardiac Electrical Remodeling Induced by Rapid Pacing via the miR-27a-3p/HOXa10 Pathway. International Journal of Molecular Sciences. 2023; 24(15):12093. https://doi.org/10.3390/ijms241512093
Chicago/Turabian StyleXi, Siqi, Hao Wang, Jindong Chen, Tian Gan, and Liang Zhao. 2023. "LncRNA GAS5 Attenuates Cardiac Electrical Remodeling Induced by Rapid Pacing via the miR-27a-3p/HOXa10 Pathway" International Journal of Molecular Sciences 24, no. 15: 12093. https://doi.org/10.3390/ijms241512093
APA StyleXi, S., Wang, H., Chen, J., Gan, T., & Zhao, L. (2023). LncRNA GAS5 Attenuates Cardiac Electrical Remodeling Induced by Rapid Pacing via the miR-27a-3p/HOXa10 Pathway. International Journal of Molecular Sciences, 24(15), 12093. https://doi.org/10.3390/ijms241512093

