A Comprehensive Review of Inorganic Sonosensitizers for Sonodynamic Therapy
Abstract
:1. Introduction
2. Possible Mechanisms for SDT
2.1. Ultrasonic Cavitation
2.2. ROS Generation
2.3. Activation of Immunity
2.4. Discussion
3. Inorganic Nanomaterials Applied in Sonodynamic Therapy
3.1. Metal-Based Sonosensitizers
3.1.1. TiO2 Nanostructures-Based Sonosensitizers
3.1.2. Manganese-Based Composite Materials

3.1.3. Other Metal-Based Sonosensitizers
3.2. Non-Metallic Sonosensitizers
3.2.1. Silicon-Based Sonosensitizers
3.2.2. Carbon-Based Sonosensitizers
3.3. Discussion
4. Sonodynamic Combination Therapy
4.1. Combination of Phototherapy and SDT
4.2. Combination of CDT and SDT
4.3. Combination of Chemotherapy and SDT
4.4. Combination of Immunotherapy and SDT

4.5. Discussion
5. Conclusions and Future Directions
Author Contributions
Funding
Institutional Review Board Statement
Informed Consent Statement
Data Availability Statement
Conflicts of Interest
References
- Siegel, R.L.; Miller, K.D.; Wagle, N.S.; Jemal, A. Cancer statistics. CA. Cancer J. Clin. 2023, 73, 17–48. [Google Scholar] [CrossRef]
- Watanabe, A.; Nabata, K.; Wiseman, S.M. Synoptic operative reporting in cancer surgery: A scoping review. Am. J. Surgery 2023, 225, 878–886. [Google Scholar] [CrossRef] [PubMed]
- Anand, U.; Dey, A.; Chandel, A.K.S.; Sanyal, R.; Mishra, A.; Pandey, D.K.; De Falco, V.; Upadhyay, A.; Kandimalla, R.; Chaudhary, A.; et al. Cancer chemotherapy and beyond: Current status, drug candidates, associated risks and progress in targeted therapeutics. Genes Dis. 2022, 10, 1367–1401. [Google Scholar] [CrossRef] [PubMed]
- Hamdy, F.C.; Donovan, J.L.; Lane, J.A.; Metcalfe, C.; Davis, M.; Turner, E.L.; Martin, R.M.; Young, G.J.; Walsh, E.I.; Bryant, R.J.; et al. Fifteen-Year Outcomes after Monitoring, Surgery, or Radiotherapy for Prostate Cancer. N. Engl. J. Med. 2023, 388, 1547–1558. [Google Scholar] [CrossRef]
- Sharma, M.; Bakshi, A.K.; Mittapelly, N.; Gautam, S.; Marwaha, D.; Rai, N.; Singh, N.; Tiwari, P.; Agarwal, N.; Kumar, A.; et al. Recent updates on innovative approaches to overcome drug resistance for better outcomes in cancer. J. Control. Release 2022, 346, 43–70. [Google Scholar] [CrossRef] [PubMed]
- Tan, S.; Li, D.; Zhu, X. Cancer immunotherapy: Pros, cons and beyond. Biomed. Pharmacother. 2020, 124, 109821. [Google Scholar] [CrossRef] [PubMed]
- Huis In ‘T Veld, R.V.; Heuts, J.; Ma, S.; Cruz, L.J.; Ossendorp, F.A.; Jager, M.J. Current Challenges and Opportunities of Photodynamic Therapy against Cancer. Pharmaceutics 2023, 15, 330. [Google Scholar] [CrossRef]
- Kim, H.; Yang, M.; Kwon, N.; Cho, M.; Han, J.; Wang, R.; Qi, S.; Li, H.; Nguyen, V.-N.; Li, X.; et al. Recent progress on photodynamic therapy and photothermal therapy. Bull. Korean Chem. Soc. 2023, 44, 236–255. [Google Scholar] [CrossRef]
- Jiang, W.; Liang, M.; Lei, Q.; Li, G.; Wu, S. The Current Status of Photodynamic Therapy in Cancer Treatment. Cancers 2023, 15, 585. [Google Scholar] [CrossRef]
- Napoli, A.; De Maio, A.; Alfieri, G.; Gasperini, C.; Scipione, R.; Campanacci, L.; Siepe, G.; De Felice, F.; Siniscalchi, B.; Chiurchioni, L.; et al. Focused Ultrasound and External Beam Radiation Therapy for Painful Bone Metastases: A Phase II Clinical Trial. Radiology 2023, 307, e211857. [Google Scholar] [CrossRef]
- Zhao, Z.; Saiding, Q.; Cai, Z.; Cai, M.; Cui, W. Ultrasound technology and biomaterials for precise drug therapy. Mater. Today 2023, 63, 210–238. [Google Scholar] [CrossRef]
- Lu, Q.; Guo, D.; Wei, Y.; Zheng, J.; Li, J. Role of gastrointestinal ultrasound in image-guided radiation therapy: A review. J. Radiat. Res. Appl. Sci. 2023, 16, 100520. [Google Scholar] [CrossRef]
- Yumita, N.; Nishigaki, R.; Umemura, K.; Umemura, S.I. Hematoporphyrin as a sensitizer of cell-damaging effect of ultrasound. Jpn. J. Cancer Res. 1989, 80, 219–222. [Google Scholar] [CrossRef]
- Umemura, S.I.; Yumita, N.; Nishigaki, R. Enhancement of ultrasonically induced cell damage by a gallium-porphyrin complex, ATX-70. Jpn. J. Cancer Res. 1993, 84, 582–588. [Google Scholar] [CrossRef]
- Thakur, P.S.; Gautam, L.; Vyas, S.P.; Sankar, M. Chapter 17—Metalloporphyrin Nanoparticles for Diverse Theranostic Applications. In Inorganic Nanosystems; Hasnain, M.S., Nayak, A.K., Aminabhavi, T.M., Eds.; Academic Press: Cambridge, MA, USA, 2023; pp. 489–507. [Google Scholar]
- Deng, C.; Zheng, M.; Han, S.; Wang, Y.; Xin, J.; Aras, O.; Cheng, L.; An, F. GSH-Activated Porphyrin Sonosensitizer Prodrug for Fluorescence Imaging-Guided Cancer Sonodynamic Therapy. Adv. Funct. Mater. 2023, 2300348. [Google Scholar] [CrossRef]
- Osminkina, L.A.; Sivakov, V.A.; Mysov, G.A.; Georgobiani, V.A.; Natashina, U.A.; Talkenberg, F.; Solovyev, V.V.; Kudryavtsev, A.A.; Timoshenko, V.Y. Nanoparticles prepared from porous silicon nanowires for bio-imaging and sonodynamic therapy. Nanoscale Res. Lett. 2014, 9, 463. [Google Scholar] [CrossRef]
- Sun, S.; Wang, D.; Yin, R.; Zhang, P.; Jiang, R.; Xiao, C. A Two-In-One Nanoprodrug for Photoacoustic Imaging-Guided Enhanced Sonodynamic Therapy. Small 2022, 18, 2202558. [Google Scholar] [CrossRef]
- Wang, L.; Tian, Y.; Lai, K.; Liu, Y.; Liu, Y.; Mou, J.; Yang, S.; Wu, H. An Ultrasound-Triggered Nanoplatform for Synergistic Sonodynamic-Nitric Oxide Therapy. ACS Biomater. Sci. Eng. 2023, 9, 797–808. [Google Scholar] [CrossRef]
- Zhu, Y.; Liu, Y.; Khan, K.; Arkin, G.; Tareen, A.K.; Xie, Z.; He, T.; Su, L.; Guo, F.; Lai, X.; et al. Ultrasound combined with nanomaterials for cancer therapy. Mater. Today Adv. 2023, 17, 100330. [Google Scholar] [CrossRef]
- Sharma, D.; Singh, S.; Kumar, P.; Jain, G.K.; Aggarwal, G.; Almalki, W.H.; Kesharwani, P. 2—Mechanisms of Photodynamic Therapy. In Nanomaterials for Photodynamic Therapy; Kesharwani, P., Ed.; Woodhead Publishing: Sawston, UK, 2023; pp. 41–54. [Google Scholar]
- Liu, P.; Yang, T.; Li, Y.; Guo, J.; Li, S.; Chen, H.; Liu, Y. Nanomaterial-based sonosensitizers: From exemplary design towards purposeful improvement. Mater. Chem. Front. 2023, 7, 985–1003. [Google Scholar] [CrossRef]
- Sun, L.; Wang, P.; Zhang, J.; Sun, Y.; Sun, S.; Xu, M.; Zhang, L.; Wang, S.; Liang, X.; Cui, L. Design and application of inorganic nanoparticles for sonodynamic cancer therapy. Biomater. Sci. 2021, 9, 1945–1960. [Google Scholar] [CrossRef]
- Cornu, C.; Guédra, M.; Béra, J.-C.; Liu, H.-L.; Chen, W.-S.; Inserra, C. Ultrafast monitoring and control of subharmonic emissions of an unseeded bubble cloud during pulsed sonication. Ultrason. Sonochem. 2018, 42, 697–703. [Google Scholar] [CrossRef] [PubMed]
- Mitragotri, S. Healing sound: The use of ultrasound in drug delivery and other therapeutic applications. Nat. Rev. Drug Discov. 2005, 4, 255–260. [Google Scholar] [CrossRef] [PubMed]
- Trendowski, M. The promise of sonodynamic therapy. Cancer Metastasis Rev. 2014, 33, 143–160. [Google Scholar] [CrossRef] [PubMed]
- Pan, X.; Wang, H.; Wang, S.; Sun, X.; Wang, L.; Wang, W.; Shen, H.; Liu, H. Sonodynamic therapy (SDT): A novel strategy for cancer nanotheranostics. Sci. China Life Sci. 2018, 61, 415–426. [Google Scholar] [CrossRef]
- Ellwart, J.W.; Brettel, H.; Kober, L.O. Cell membrane damage by ultrasound at different cell concentrations. Ultrasound Med. Biol. 1988, 14, 43–50. [Google Scholar] [CrossRef]
- Ko, S.Y.; Lee, W.; Kenny, H.A.; Dang, L.H.; Ellis, L.M.; Jonasch, E.; Lengyel, E.; Naora, H. Cancer-derived small extracellular vesicles promote angiogenesis by heparin-bound, bevacizumab-insensitive VEGF, independent of vesicle uptake. Commun. Biol. 2019, 2, 386. [Google Scholar] [CrossRef]
- Ho, Y.-J.; Wu, C.-H.; Jin, Q.-F.; Lin, C.-Y.; Chiang, P.-H.; Wu, N.; Fan, C.-H.; Yang, C.-M.; Yeh, C.-K. Superhydrophobic drug-loaded mesoporous silica nanoparticles capped with β-cyclodextrin for ultrasound image-guided combined antivascular and chemo-sonodynamic therapy. Biomaterials 2020, 232, 119723. [Google Scholar] [CrossRef]
- Gong, F.; Cheng, L.; Yang, N.; Gong, Y.; Ni, Y.; Bai, S.; Wang, X.; Chen, M.; Chen, Q.; Liu, Z. Preparation of TiH1.924 nanodots by liquid-phase exfoliation for enhanced sonodynamic cancer therapy. Nat. Commun. 2020, 11, 3712. [Google Scholar] [CrossRef]
- Xin, Y.; Guo, Z.; Ma, A.; Shi, E.; Li, Z.; Liang, Z.; Qian, Z.; Yang, L.; Wang, Y.; Cao, M.; et al. A robust ROS generation nanoplatform combating periodontitis via sonodynamic/chemodynamic combination therapy. Chem. Eng. J. 2023, 451, 138782. [Google Scholar] [CrossRef]
- Ding, Y.; Pan, Q.; Gao, W.; Pu, Y.; Luo, K.; He, B. Reactive oxygen species-upregulating nanomedicines towards enhanced cancer therapy. Biomater. Sci. 2023, 11, 1182–1214. [Google Scholar] [CrossRef] [PubMed]
- Yan, P.; Liu, L.-H.; Wang, P. Sonodynamic Therapy (SDT) for Cancer Treatment: Advanced Sensitizers by Ultrasound Activation to Injury Tumor. ACS Appl. Bio Mater. 2020, 3, 3456–3475. [Google Scholar] [CrossRef] [PubMed]
- Jiao, J.; Shao, K.; Wang, K.; Liu, J.; Weng, Z.; Jiao, J.; Lv, Z. Universal nanosonosensitizer for ROS-mediated reduction of various cancer cells. J. Mater. Chem. B 2023, 11, 3703–3712. [Google Scholar] [CrossRef] [PubMed]
- Ince, N.H.; Tezcanli, G.; Belen, R.K.; Apikyan, İ.G. Ultrasound as a catalyzer of aqueous reaction systems: The state of the art and environmental applications. Appl. Catal. B Environ. 2001, 29, 167–176. [Google Scholar] [CrossRef]
- An, J.; Hong, H.; Won, M.; Rha, H.; Ding, Q.; Kang, N.; Kang, H.; Kim, J.S. Mechanical stimuli-driven cancer therapeutics. Chem. Soc. Rev. 2023, 52, 30–46. [Google Scholar] [CrossRef] [PubMed]
- Si, Y.; Yue, J.; Liu, Z.; Li, M.; Du, F.; Wang, X.; Dai, Z.; Hu, N.; Ju, J.; Gao, S.; et al. Phase-Transformation Nanoparticle-Mediated Sonodynamic Therapy: An Effective Modality to Enhance Anti-Tumor Immune Response by Inducing Immunogenic Cell Death in Breast Cancer. Int. J. Nanomed. 2021, 16, 1913–1926. [Google Scholar] [CrossRef]
- Zhao, H.; Zhao, B.; Li, L.; Ding, K.; Xiao, H.; Zheng, C.; Sun, L.; Zhang, Z.; Wang, L. Biomimetic Decoy Inhibits Tumor Growth and Lung Metastasis by Reversing the Drawbacks of Sonodynamic Therapy. Adv. Healthc. Mater. 2020, 9, 1901335. [Google Scholar] [CrossRef]
- Yin, Y.; Jiang, X.; Sun, L.; Li, H.; Su, C.; Zhang, Y.; Xu, G.; Li, X.; Zhao, C.; Chen, Y.; et al. Continuous inertial cavitation evokes massive ROS for reinforcing sonodynamic therapy and immunogenic cell death against breast carcinoma. Nano Today 2021, 36, 101009. [Google Scholar] [CrossRef]
- Liu, Z.; Li, J.; Jiang, Y.; Wang, D. Multifunctional nanocapsules on a seesaw balancing sonodynamic and photodynamic therapies against superficial malignant tumors by effective immune-enhancement. Biomaterials 2019, 218, 119251. [Google Scholar] [CrossRef]
- Zhang, Q.; Bao, C.; Cai, X.; Jin, L.; Sun, L.; Lang, Y.; Li, L. Sonodynamic therapy-assisted immunotherapy: A novel modality for cancer treatment. Cancer Sci. 2018, 109, 1330–1345. [Google Scholar] [CrossRef]
- Wu, S.-K.; Santos, M.A.; Marcus, S.L.; Hynynen, K. MR-guided Focused Ultrasound Facilitates Sonodynamic Therapy with 5-Aminolevulinic Acid in a Rat Glioma Model. Sci. Rep. 2019, 9, 10465. [Google Scholar] [CrossRef] [PubMed]
- Fu, J.; Li, T.; Zhu, Y.; Hao, Y. Ultrasound-Activated Oxygen and ROS Generation Nanosystem Systematically Modulates Tumor Microenvironment and Sensitizes Sonodynamic Therapy for Hypoxic Solid Tumors. Adv. Funct. Mater. 2019, 29, 1906195. [Google Scholar] [CrossRef]
- Sviridov, A.P.; Andreev, V.G.; Ivanova, E.M.; Osminkina, L.A.; Tamarov, K.P.; Timoshenko, V.Y. Porous silicon nanoparticles as sensitizers for ultrasonic hyperthermia. Appl. Phys. Lett. 2013, 103, 193110. [Google Scholar] [CrossRef]
- Li, W.; Zhang, Z.; Liu, J.; Wang, B.; Pu, G.; Li, J.; Huang, Y.; Chu, M. Nanodrug-Loaded Bifidobacterium bifidum Conjugated with Anti-Death Receptor Antibody for Tumor-Targeted Photodynamic and Sonodynamic Synergistic Therapy. Acta Biomater. 2022, 146, 341–356. [Google Scholar] [CrossRef]
- Zhang, J.; Shi, C.; Shan, F.; Shi, N.; Ye, W.; Zhuo, Y.; Zhang, Y.; Zhang, Z.; Shi, Y.; Peng, C. From biology to biology: Hematoporphyrin-melanin nanoconjugates with synergistic sonodynamic-photothermal effects on malignant tumors. Chem. Eng. J. 2021, 408, 127282. [Google Scholar] [CrossRef]
- Li, C.-Q.; Zhao, D.-H.; Hou, X.-L.; Zhang, B.; Song, L.-B.; Jin, R.-M.; Zhao, Y.-D.; Liu, B. In situ synthesis of multifunctional tellurium nanorods stabilized by polypeptide-engineered for photothermal-sonodynamic combination therapy of tumors. Chem. Eng. J. 2021, 417, 127989. [Google Scholar] [CrossRef]
- He, Y.; Liu, S.H.; Yin, J.; Yoon, J. Sonodynamic and chemodynamic therapy based on organic/organometallic sensitizers. Coord. Chem. Rev. 2021, 429, 213610. [Google Scholar] [CrossRef]
- Sargazi, S.; Er, S.; Sacide Gelen, S.; Rahdar, A.; Bilal, M.; Arshad, R.; Ajalli, N.; Farhan Ali Khan, M.; Pandey, S. Application of titanium dioxide nanoparticles in photothermal and photodynamic therapy of cancer: An updated and comprehensive review. J. Drug Deliv. Sci. Technol. 2022, 75, 103605. [Google Scholar] [CrossRef]
- Harada, Y.; Ogawa, K.; Irie, Y.; Endo, H.; Feril, L.B.; Uemura, T.; Tachibana, K. Ultrasound activation of TiO2 in melanoma tumors. J. Control. Release 2011, 149, 190–195. [Google Scholar] [CrossRef]
- Ninomiya, K.; Noda, K.; Ogino, C.; Kuroda, S.-I.; Shimizu, N. Enhanced OH radical generation by dual-frequency ultrasound with TiO2 nanoparticles: Its application to targeted sonodynamic therapy. Ultrason. Sonochem. 2014, 21, 289–294. [Google Scholar] [CrossRef]
- You, D.G.; Deepagan, V.G.; Um, W.; Jeon, S.; Son, S.; Chang, H.; Yoon, H.I.; Cho, Y.W.; Swierczewska, M.; Lee, S.; et al. ROS-generating TiO2 nanoparticles for non-invasive sonodynamic therapy of cancer. Sci. Rep. 2016, 6, 23200. [Google Scholar] [CrossRef] [PubMed]
- Harada, A.; Ono, M.; Yuba, E.; Kono, K. Titanium dioxide nanoparticle-entrapped polyion complex micelles generate singlet oxygen in the cells by ultrasound irradiation for sonodynamic therapy. Biomater. Sci. 2013, 1, 65–73. [Google Scholar] [CrossRef] [PubMed]
- Ninomiya, K.; Fukuda, A.; Ogino, C.; Shimizu, N. Targeted sonocatalytic cancer cell injury using avidin-conjugated titanium dioxide nanoparticles. Ultrason. Sonochem. 2014, 21, 1624–1628. [Google Scholar] [CrossRef]
- Ninomiya, K.; Ogino, C.; Oshima, S.; Sonoke, S.; Kuroda, S.-I.; Shimizu, N. Targeted sonodynamic therapy using protein-modified TiO2 nanoparticles. Ultrason. Sonochem. 2012, 19, 607–614. [Google Scholar] [CrossRef]
- Ogino, C.; Shibata, N.; Sasai, R.; Takaki, K.; Miyachi, Y.; Kuroda, S.-I.; Ninomiya, K.; Shimizu, N. Construction of protein-modified TiO2 nanoparticles for use with ultrasound irradiation in a novel cell injuring method. Bioorg. Med. Chem. Lett. 2010, 20, 5320–5325. [Google Scholar] [CrossRef] [PubMed]
- Ning, S.; Dai, X.; Tang, W.; Guo, Q.; Lyu, M.; Zhu, D.; Zhang, W.; Qian, H.; Yao, X.; Wang, X. Cancer cell membrane-coated C-TiO2 hollow nanoshells for combined sonodynamic and hypoxia-activated chemotherapy. Acta Biomater. 2022, 152, 562–574. [Google Scholar] [CrossRef] [PubMed]
- Perota, G.; Zahraie, N.; Vais, R.D.; Zare, M.H.; Sattarahmady, N. Au/TiO2 nanocomposite as a triple-sensitizer for 808 and 650 nm phototherapy and sonotherapy: Synergistic therapy of melanoma cancer in vitro. J. Drug Deliv. Sci. Technol. 2022, 76, 103787. [Google Scholar] [CrossRef]
- Geng, B.; Yang, X.; Li, P.; Shi, W.; Pan, D.; Shen, L. W-Doped TiO2 Nanorods for Multimode Tumor Eradication in Osteosarcoma Models under Single Ultrasound Irradiation. ACS Appl. Mater. 2021, 13, 45325–45334. [Google Scholar] [CrossRef]
- Cao, J.; Sun, Y.; Zhang, C.; Wang, X.; Zeng, Y.; Zhang, T.; Huang, P. Tablet-like TiO2/C nanocomposites for repeated type I sonodynamic therapy of pancreatic cancer. Acta Biomater. 2021, 129, 269–279. [Google Scholar] [CrossRef]
- Han, X.; Huang, J.; Jing, X.; Yang, D.; Lin, H.; Wang, Z.; Li, P.; Chen, Y. Oxygen-Deficient Black Titania for Synergistic/Enhanced Sonodynamic and Photoinduced Cancer Therapy at Near Infrared-II Biowindow. ACS Nano 2018, 12, 4545–4555. [Google Scholar] [CrossRef]
- Geng, B.; Zhang, S.; Yang, X.; Shi, W.; Li, P.; Pan, D.; Shen, L. Cu2−xO@TiO2−y Z-scheme heterojunctions for sonodynamic-chemodynamic combined tumor eradication. Chem. Eng. J. 2022, 435, 134777. [Google Scholar] [CrossRef]
- Yang, M.; Li, J.; Gu, P.; Fan, X. The application of nanoparticles in cancer immunotherapy: Targeting tumor microenvironment. Bioact. Mater. 2021, 6, 1973–1987. [Google Scholar] [CrossRef] [PubMed]
- Tian, H.; Wang, G.; Sang, W.; Xie, L.; Zhang, Z.; Li, W.; Yan, J.; Tian, Y.; Li, J.; Li, B.; et al. Manganese-phenolic nanoadjuvant combines sonodynamic therapy with cGAS-STING activation for enhanced cancer immunotherapy. Nano Today 2022, 43, 101405. [Google Scholar] [CrossRef]
- Yang, G.; Ji, J.; Liu, Z. Multifunctional MnO2 nanoparticles for tumor microenvironment modulation and cancer therapy. WIREs Nanomed. Nanobiotechnol. 2021, 13, e1720. [Google Scholar] [CrossRef]
- Liu, Q.; Shi, L.; Liao, Y.; Cao, X.; Liu, X.; Yu, Y.; Wang, Z.; Lu, X.; Wang, J. Ultrathin-FeOOH-Coated MnO2 Sonosensitizers with Boosted Reactive Oxygen Species Yield and Remodeled Tumor Microenvironment for Efficient Cancer Therapy. Adv. Sci. 2022, 9, 2200005. [Google Scholar] [CrossRef]
- Lu, C.; Zhang, C.; Wang, P.; Zhao, Y.; Yang, Y.; Wang, Y.; Yuan, H.; Qu, S.; Zhang, X.; Song, G.; et al. Light-free Generation of Singlet Oxygen through Manganese-Thiophene Nanosystems for pH-Responsive Chemiluminescence Imaging and Tumor Therapy. Chem 2020, 6, 2314–2334. [Google Scholar] [CrossRef]
- Sun, L.; Cao, Y.; Lu, Z.; Ding, P.; Wang, Z.; Ma, F.; Wang, Z.; Pei, R. A hypoxia-irrelevant Fe-doped multivalent manganese oxide sonosensitizer via a vacancy engineering strategy for enhanced sonodynamic therapy. Nano Today 2022, 43, 101434. [Google Scholar] [CrossRef]
- Gong, F.; Cheng, L.; Yang, N.; Betzer, O.; Feng, L.; Zhou, Q.; Li, Y.; Chen, R.; Popovtzer, R.; Liu, Z. Ultrasmall Oxygen-Deficient Bimetallic Oxide MnWOx Nanoparticles for Depletion of Endogenous GSH and Enhanced Sonodynamic Cancer Therapy. Adv. Mater. 2019, 31, 1900730. [Google Scholar] [CrossRef] [PubMed]
- Smith, M.R.; Fernandes, J.; Go, Y.-M.; Jones, D.P. Redox dynamics of manganese as a mitochondrial life-death switch. Biochem. Biophys. Res. Commun. 2017, 482, 388–398. [Google Scholar] [CrossRef]
- Zhang, H.; Pan, X.; Wu, Q.; Guo, J.; Wang, C.; Liu, H. Manganese carbonate nanoparticles-mediated mitochondrial dysfunction for enhanced sonodynamic therapy. Exploration 2021, 1, 20210010. [Google Scholar] [CrossRef] [PubMed]
- Zhou, Z.; Huang, J.; Zhang, Z.; Zhang, L.; Cao, Y.; Xu, Z.; Kang, Y.; Xue, P. Bimetallic PdPt-based nanocatalysts for Photothermal-Augmented tumor starvation and sonodynamic therapy in NIR-II biowindow assisted by an oxygen Self-Supply strategy. Chem. Eng. J. 2022, 435, 135085. [Google Scholar] [CrossRef]
- Canavese, G.; Ancona, A.; Racca, L.; Canta, M.; Dumontel, B.; Barbaresco, F.; Limongi, T.; Cauda, V. Nanoparticle-assisted ultrasound: A special focus on sonodynamic therapy against cancer. Chem. Eng. J. 2018, 340, 155–172. [Google Scholar] [CrossRef] [PubMed]
- Behera, A. Piezoelectric Materials. In Advanced Materials: An Introduction to Modern Materials Science; Behera, A., Ed.; Springer International Publishing: Cham, Switzerland, 2022; pp. 43–76. [Google Scholar]
- Liu, Q.; Zhao, W.; Ao, Z.; An, T. Photo-piezoelectric synergistic degradation of typical volatile organic compounds on BaTiO3. Chin. Chem. Lett. 2022, 33, 410–414. [Google Scholar] [CrossRef]
- Dong, Y.; Dong, S.; Liu, B.; Yu, C.; Liu, J.; Yang, D.; Yang, P.; Lin, J. 2D Piezoelectric Bi2MoO6 Nanoribbons for GSH-Enhanced Sonodynamic Therapy. Adv. Mater. 2021, 33, 2106838. [Google Scholar] [CrossRef]
- Xu, W.; Dong, C.; Hu, H.; Qian, X.; Chang, L.; Jiang, Q.; Yu, L.; Chen, Y.; Zhou, J. Engineering Janus Chemoreactive Nanosonosensitizers for Bilaterally Augmented Sonodynamic and Chemodynamic Cancer Nanotherapy. Adv. Funct. Mater. 2021, 31, 2103134. [Google Scholar] [CrossRef]
- Li, W.-P.; Su, C.-H.; Chang, Y.-C.; Lin, Y.-J.; Yeh, C.-S. Ultrasound-Induced Reactive Oxygen Species Mediated Therapy and Imaging Using a Fenton Reaction Activable Polymersome. ACS Nano 2016, 10, 2017–2027. [Google Scholar] [CrossRef]
- Liu, Y.; Wang, Y.; Zhen, W.; Wang, Y.; Zhang, S.; Zhao, Y.; Song, S.; Wu, Z.; Zhang, H. Defect modified zinc oxide with augmenting sonodynamic reactive oxygen species generation. Biomaterials 2020, 251, 120075. [Google Scholar] [CrossRef]
- Miyoshi, N.; Tuziuti, T.; Yasui, K.; Iida, Y.; Shimizu, N.; Riesz, P.; Sostaric, J.Z. Ultrasound-induced cytolysis of cancer cells is enhanced in the presence of micron-sized alumina particles. Ultrason. Sonochem. 2008, 15, 881–890. [Google Scholar] [CrossRef]
- Osminkina, L.; Kudryavtsev, A.; Zinovyev, S.; Sviridov, A.; Kargina, Y.V.; Tamarov, K.; Nikiforov, V.; Ivanov, A.; Vasilyev, A.; Timoshenko, V.Y. Medicine Silicon nanoparticles as amplifiers of the ultrasonic effect in sonodynamic therapy. Bull. Exp. Biol. 2016, 161, 296. [Google Scholar] [CrossRef]
- Sviridov, A.; Tamarov, K.; Fesenko, I.; Xu, W.; Andreev, V.; Timoshenko, V.; Lehto, V.-P. Cavitation induced by Janus-like mesoporous silicon nanoparticles enhances ultrasound hyperthermia. Front. Chem. 2019, 7, 393. [Google Scholar] [CrossRef]
- Sun, L.; Wang, X.; Gong, F.; Yin, K.; Zhu, W.; Yang, N.; Bai, S.; Liao, F.; Shao, M.; Cheng, L. Silicon nanowires decorated with platinum nanoparticles were applied for photothermal-enhanced sonodynamic therapy. Theranostics 2021, 11, 9234. [Google Scholar] [CrossRef] [PubMed]
- Huang, P.; Qian, X.; Chen, Y.; Yu, L.; Lin, H.; Wang, L.; Zhu, Y.; Shi, J. Metalloporphyrin-Encapsulated Biodegradable Nanosystems for Highly Efficient Magnetic Resonance Imaging-Guided Sonodynamic Cancer Therapy. J. Am. Chem. Soc. 2017, 139, 1275–1284. [Google Scholar] [CrossRef] [PubMed]
- Slowing, I.I.; Vivero-Escoto, J.L.; Wu, C.-W.; Lin, V.S.Y. Mesoporous silica nanoparticles as controlled release drug delivery and gene transfection carriers. Adv. Drug Deliv. Rev. 2008, 60, 1278–1288. [Google Scholar] [CrossRef] [PubMed]
- Checco, A.; Hofmann, T.; Dimasi, E.; Black, C.T.; Ocko, B.M. Morphology of Air Nanobubbles Trapped at Hydrophobic Nanopatterned Surfaces. Nano Lett. 2010, 10, 1354–1358. [Google Scholar] [CrossRef] [PubMed]
- Ho, Y.-J.; Wang, T.-C.; Fan, C.-H.; Yeh, C.-K. Spatially Uniform Tumor Treatment and Drug Penetration by Regulating Ultrasound with Microbubbles. ACS Appl. Mater. Interfaces 2018, 10, 17784–17791. [Google Scholar] [CrossRef] [PubMed]
- Patel, S.C.; Lee, S.; Lalwani, G.; Suhrland, C.; Chowdhury, S.M.; Sitharaman, B. Graphene-based platforms for cancer therapeutics. Ther. Deliv. 2016, 7, 101–116. [Google Scholar] [CrossRef]
- Chowdhury, S.M.; Surhland, C.; Sanchez, Z.; Chaudhary, P.; Suresh Kumar, M.A.; Lee, S.; Peña, L.A.; Waring, M.; Sitharaman, B.; Naidu, M. Graphene nanoribbons as a drug delivery agent for lucanthone mediated therapy of glioblastoma multiforme. Nanomed. Nanotechnol. Biol. Med. 2015, 11, 109–118. [Google Scholar] [CrossRef]
- Lee, H.R.; Kim, D.W.; Jones, V.O.; Choi, Y.; Ferry, V.E.; Geller, M.A.; Azarin, S.M. Sonosensitizer-Functionalized Graphene Nanoribbons for Adhesion Blocking and Sonodynamic Ablation of Ovarian Cancer Spheroids. Adv. Healthc. Mater. 2021, 10, 2001368. [Google Scholar] [CrossRef]
- Wang, F.; Wang, B.; You, W.; Chen, G.; You, Y.-Z. Integrating Au and ZnO nanoparticles onto graphene nanosheet for enhanced sonodynamic therapy. Nano Res. 2022, 15, 9223–9233. [Google Scholar] [CrossRef]
- Yumita, N.; Iwase, Y.; Imaizumi, T.; Sakurazawa, A.I.; Kaya, Y.; Nishi, K.; Ikeda, T.; Umemura, S.-I.; Chen, F.-S.; Momose, Y. Sonodynamically-induced Anticancer Effects by Functionalized Fullerenes. Anticancer Res. 2013, 33, 3145. [Google Scholar]
- Anilkumar, P.; Lu, F.; Cao, L.; Luo, P.G.; Liu, J.-H.; Sahu, S.; N Tackett Ii, K.; Wang, Y.; Sun, Y.-P. Fullerenes for applications in biology and medicine. Curr. Med. Chem. 2011, 18, 2045–2059. [Google Scholar] [CrossRef] [PubMed]
- Radivoievych, A.; Kolp, B.; Grebinyk, S.; Prylutska, S.; Ritter, U.; Zolk, O.; Glökler, J.; Frohme, M.; Grebinyk, A. Silent Death by Sound: C60 Fullerene Sonodynamic Treatment of Cancer Cells. Res. Sq. 2022, 24, 1020. [Google Scholar] [CrossRef] [PubMed]
- Riley, P.R.; Narayan, R.J. Recent advances in carbon nanomaterials for biomedical applications: A review. Curr. Opin. Biomed. Eng. 2021, 17, 100262. [Google Scholar] [CrossRef] [PubMed]
- Wang, W.; Zhang, Q.; Zhang, M.; Liu, Y.; Shen, J.; Zhou, N.; Lu, X.; Zhao, C. Multifunctional red carbon dots: A theranostic platform for magnetic resonance imaging and fluorescence imaging-guided chemodynamic therapy. Analyst 2020, 145, 3592–3597. [Google Scholar] [CrossRef]
- Ren, W.; Wang, H.; Chang, Q.; Li, N.; Yang, J.; Hu, S. Origin of sonocatalytic activity of fluorescent carbon dots. Carbon 2021, 184, 102–108. [Google Scholar] [CrossRef]
- Wang, Z.; Liu, C.; Zhao, Y.; Hu, M.; Ma, D.; Zhang, P.; Xue, Y.; Li, X. Photomagnetic nanoparticles in dual-modality imaging and photo-sonodynamic activity against bacteria. Chem. Eng. J. 2019, 356, 811–818. [Google Scholar] [CrossRef]
- Feng, Q.; Zhang, W.; Yang, X.; Li, Y.; Hao, Y.; Zhang, H.; Hou, L.; Zhang, Z. pH/Ultrasound Dual-Responsive Gas Generator for Ultrasound Imaging-Guided Therapeutic Inertial Cavitation and Sonodynamic Therapy. Adv. Healthc. Mater. 2018, 7, 1700957. [Google Scholar] [CrossRef]
- Chen, Y.-S.; Zhao, Y.; Yoon, S.J.; Gambhir, S.S.; Emelianov, S. Miniature gold nanorods for photoacoustic molecular imaging in the second near-infrared optical window. Nat. Nanotechnol. 2019, 14, 465–472. [Google Scholar] [CrossRef]
- Yang, Y.; Fan, X.; Li, L.; Yang, Y.; Nuernisha, A.; Xue, D.; He, C.; Qian, J.; Hu, Q.; Chen, H.; et al. Semiconducting Polymer Nanoparticles as Theranostic System for Near-Infrared-II Fluorescence Imaging and Photothermal Therapy under Safe Laser Fluence. ACS Nano 2020, 14, 2509–2521. [Google Scholar] [CrossRef]
- Tabassum, D.P.; Polyak, K. Tumorigenesis: It takes a village. Nat. Rev. Cancer 2015, 15, 473–483. [Google Scholar] [CrossRef]
- Xiao, Z.; Chen, Q.; Yang, Y.; Tu, S.; Wang, B.; Qiu, Y.; Jiang, Y.; Huang, Q.; Ai, K. State of the art advancements in sonodynamic therapy (SDT): Metal-Organic frameworks for SDT. Chem. Eng. J. 2022, 449, 137889. [Google Scholar] [CrossRef]
- Zou, L.; Wang, H.; He, B.; Zeng, L.; Tan, T.; Cao, H.; He, X.; Zhang, Z.; Guo, S.; Li, Y. Current Approaches of Photothermal Therapy in Treating Cancer Metastasis with Nanotherapeutics. Theranostics 2016, 6, 762–772. [Google Scholar] [CrossRef] [PubMed]
- Liang, S.; Deng, X.; Ma, P.A.; Cheng, Z.; Lin, J. Recent Advances in Nanomaterial-Assisted Combinational Sonodynamic Cancer Therapy. Adv. Mater. 2020, 32, 2003214. [Google Scholar] [CrossRef] [PubMed]
- Xu, M.; Zhou, L.; Zheng, L.; Zhou, Q.; Liu, K.; Mao, Y.; Song, S. Sonodynamic therapy-derived multimodal synergistic cancer therapy. Cancer Lett. 2021, 497, 229–242. [Google Scholar] [CrossRef]
- Dai, C.; Zhang, S.; Liu, Z.; Wu, R.; Chen, Y. Two-Dimensional Graphene Augments Nanosonosensitized Sonocatalytic Tumor Eradication. ACS Nano 2017, 11, 9467–9480. [Google Scholar] [CrossRef]
- Wang, X.; Wang, X.; Yue, Q.; Xu, H.; Zhong, X.; Sun, L.; Li, G.; Gong, Y.; Yang, N.; Wang, Z. Liquid exfoliation of TiN nanodots as novel sonosensitizers for photothermal-enhanced sonodynamic therapy against cancer. Nano Today 2021, 39, 101170. [Google Scholar] [CrossRef]
- Chen, W.; Wang, J.; Du, W.; Wang, J.; Cheng, L.; Ge, Z.; Qiu, S.; Pan, W.; Song, L.; Ma, X. Black Phosphorus Nanosheets Integrated with Gold Nanoparticles and Polypyrrole for Synergistic Sonodynamic and Photothermal Cancer Therapy. ACS Appl. Nano Mater. 2021, 4, 7963–7973. [Google Scholar] [CrossRef]
- Lu, J.; Jiang, Z.; Ren, J.; Zhang, W.; Li, P.; Chen, Z.; Zhang, W.; Wang, H.; Tang, B. One-Pot Synthesis of Multifunctional Carbon-Based Nanoparticle-Supported Dispersed Cu2+ Disrupts Redox Homeostasis to Enhance CDT. Angew. Chem. Int. Ed. 2022, 61, e202114373. [Google Scholar] [CrossRef]
- Chen, Y.; Cheng, L.; Dong, Z.; Chao, Y.; Lei, H.; Zhao, H.; Wang, J.; Liu, Z. Corrigendum: Degradable Vanadium Disulfide Nanostructures with Unique Optical and Magnetic Functions for Cancer Theranostics. Angew. Chem. Int. Ed. 2018, 57, 8806. [Google Scholar] [CrossRef]
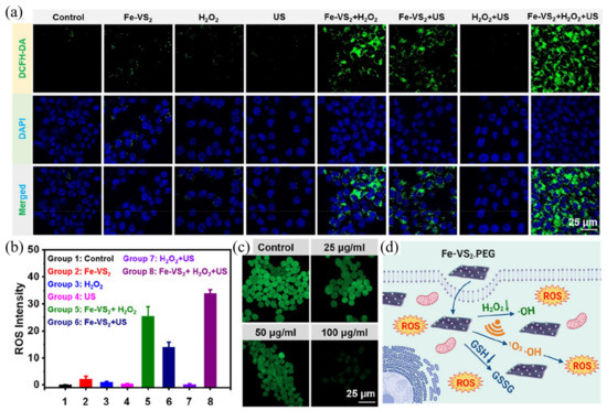
- Lei, H.; Wang, X.; Bai, S.; Gong, F.; Yang, N.; Gong, Y.; Hou, L.; Cao, M.; Liu, Z.; Cheng, L. Biodegradable Fe-Doped Vanadium Disulfide Theranostic Nanosheets for Enhanced Sonodynamic/Chemodynamic Therapy. ACS Appl. Mater. Interfaces 2020, 12, 52370–52382. [Google Scholar] [CrossRef]
- Sang, Y.; Cao, F.; Li, W.; Zhang, L.; You, Y.; Deng, Q.; Dong, K.; Ren, J.; Qu, X. Bioinspired Construction of a Nanozyme-Based H2O2 Homeostasis Disruptor for Intensive Chemodynamic Therapy. J. Am. Chem. Soc. 2020, 142, 5177–5183. [Google Scholar] [CrossRef] [PubMed]
- Gong, C.; Zhao, J.; Meng, X.; Yang, Z.; Dong, H. Engineering Cu-CuFe2O4 nanoenzyme for hypoxia-relief and GSH-depletion enhanced chemodynamic/sonodynamic therapy. Chem. Eng. J. 2022, 435, 135083. [Google Scholar] [CrossRef]
- Wang, L.; Hu, Y.; Hao, Y.; Li, L.; Zheng, C.; Zhao, H.; Niu, M.; Yin, Y.; Zhang, Z.; Zhang, Y. Tumor-targeting core-shell structured nanoparticles for drug procedural controlled release and cancer sonodynamic combined therapy. J. Control. Release 2018, 286, 74–84. [Google Scholar] [CrossRef] [PubMed]
- Zhen, W.; Hu, W.; Dong, L.; An, S.; Jiang, X. Nanomaterials for the regulation of the tumor microenvironment and theranostics. Nanoscale Adv. 2020, 2, 1395–1409. [Google Scholar] [CrossRef]
- Pugazhendhi, A.; Edison, T.N.J.I.; Velmurugan, B.K.; Jacob, J.A.; Karuppusamy, I. Toxicity of Doxorubicin (Dox) to different experimental organ systems. Life Sci. 2018, 200, 26–30. [Google Scholar] [CrossRef]
- Liang, S.; Deng, X.; Xu, G.; Xiao, X.; Wang, M.; Guo, X.; Ma, P.A.; Cheng, Z.; Zhang, D.; Lin, J. A Novel Pt–TiO2 Heterostructure with Oxygen-Deficient Layer as Bilaterally Enhanced Sonosensitizer for Synergistic Chemo-Sonodynamic Cancer Therapy. Adv. Funct. Mater. 2020, 30, 1908598. [Google Scholar] [CrossRef]
- Pang, X.; Xu, C.; Jiang, Y.; Xiao, Q.; Leung, A.W. Natural products in the discovery of novel sonosensitizers. Pharmacol. Ther. 2016, 162, 144–151. [Google Scholar] [CrossRef]
- Kalashnikova, I.; Mazar, J.; Neal, C.J.; Rosado, A.L.; Das, S.; Westmoreland, T.J.; Seal, S. Nanoparticle delivery of curcumin induces cellular hypoxia and ROS-mediated apoptosis via modulation of Bcl-2/Bax in human neuroblastoma. Nanoscale 2017, 9, 10375–10387. [Google Scholar] [CrossRef] [PubMed]
- Li, B.; Huang, R.; Ye, J.; Liu, L.; Qin, L.; Zhou, J.; Zheng, Y.; Wu, S.; Han, Y. A self-healing coating containing curcumin for osteoimmunomodulation to ameliorate osseointegration. Chem. Eng. J. 2021, 403, 126323. [Google Scholar] [CrossRef]
- Tian, Y.; Liu, Y.; Wang, L.; Guo, X.; Liu, Y.; Mou, J.; Wu, H.; Yang, S. Gadolinium-doped hollow silica nanospheres loaded with curcumin for magnetic resonance imaging-guided synergistic cancer sonodynamic-chemotherapy. Mater. Sci. Eng. C 2021, 126, 112157. [Google Scholar] [CrossRef]
- Nesbitt, H.; Logan, K.; Thomas, K.; Callan, B.; Gao, J.; Mckaig, T.; Taylor, M.; Love, M.; Stride, E.; Mchale, A.P.; et al. Sonodynamic therapy complements PD-L1 immune checkpoint inhibition in a murine model of pancreatic cancer. Cancer Lett. 2021, 517, 88–95. [Google Scholar] [CrossRef]
- Yue, W.; Chen, L.; Yu, L.; Zhou, B.; Yin, H.; Ren, W.; Liu, C.; Guo, L.; Zhang, Y.; Sun, L.; et al. Checkpoint blockade and nanosonosensitizer-augmented noninvasive sonodynamic therapy combination reduces tumour growth and metastases in mice. Nat. Commun. 2019, 10, 2025. [Google Scholar] [CrossRef] [PubMed]
- Wei, X.; Feng, Z.; Huang, J.; Xiang, X.; Du, F.; He, C.; Zhou, M.; Ma, L.; Cheng, C.; Qiu, L. Interfaces Homology and Immune Checkpoint Dual-Targeted Sonocatalytic Nanoagents for Enhancing Sonodynamic Tumor Therapy. ACS Appl. Mater. 2021, 13, 32810–32822. [Google Scholar] [CrossRef] [PubMed]
- Gao, F.; He, G.; Yin, H.; Chen, J.; Liu, Y.; Lan, C.; Zhang, S.; Yang, B. Titania-coated 2D gold nanoplates as nanoagents for synergistic photothermal/sonodynamic therapy in the second near-infrared window. Nanoscale 2019, 11, 2374–2384. [Google Scholar] [CrossRef] [PubMed]
- Shen, J.; Karges, J.; Xiong, K.; Chen, Y.; Ji, L.; Chao, H. Cancer cell membrane camouflaged iridium complexes functionalized black-titanium nanoparticles for hierarchical-targeted synergistic NIR-II photothermal and sonodynamic therapy. Biomaterials 2021, 275, 120979. [Google Scholar] [CrossRef]
- Jiao, X.; Sun, L.; Zhang, W.; Ren, J.; Zhang, L.; Cao, Y.; Xu, Z.; Kang, Y.; Xue, P. Engineering oxygen-deficient ZrO2−x nanoplatform as therapy-activated “immunogenic cell death (ICD)” inducer to synergize photothermal-augmented sonodynamic tumor elimination in NIR-II biological window. Biomaterials 2021, 272, 120787. [Google Scholar] [CrossRef]
- Du, L.; Ren, S.; Qi, Y.; Wen, R.; Feng, Y.; Tong, M.; Liu, X.; Li, Y.; Che, Y. Boron Imidazolate Framework-Derived Porous Carbon Nanospheres for Dual-Mode Bioimaging-Guided Photothermal/Sonodynamic Synergistic Cancer Therapy. Adv. Ther. 2022, 5, 2200033. [Google Scholar] [CrossRef]
- Lin, X.; Liu, S.; Zhang, X.; Zhu, R.; Chen, S.; Chen, X.; Song, J.; Yang, H. An Ultrasound Activated Vesicle of Janus Au-MnO Nanoparticles for Promoted Tumor Penetration and Sono-Chemodynamic Therapy of Orthotopic Liver Cancer. Angew. Chem. Int. Ed. 2020, 59, 1682–1688. [Google Scholar] [CrossRef]
- Fu, S.; Yang, R.; Ren, J.; Liu, J.; Zhang, L.; Xu, Z.; Kang, Y.; Xue, P. Catalytically Active CoFe2O4 Nanoflowers for Augmented Sonodynamic and Chemodynamic Combination Therapy with Elicitation of Robust Immune Response. ACS Nano 2021, 15, 11953–11969. [Google Scholar] [CrossRef]
- Bai, S.; Yang, N.; Wang, X.; Gong, F.; Dong, Z.; Gong, Y.; Liu, Z.; Cheng, L. Ultrasmall iron-doped titanium oxide nanodots for enhanced sonodynamic and chemodynamic cancer therapy. ACS Nano 2020, 14, 15119–15130. [Google Scholar] [CrossRef]
- Sun, Y.; Cao, J.; Wang, X.; Zhang, C.; Luo, J.; Zeng, Y.; Zhang, C.; Li, Q.; Zhang, Y.; Xu, W. Interfaces Hypoxia-Adapted Sono-chemodynamic Treatment of Orthotopic Pancreatic Carcinoma Using Copper Metal–Organic Frameworks Loaded with an Ultrasound-Induced Free Radical Initiator. ACS Appl. Mater. 2021, 13, 38114–38126. [Google Scholar] [CrossRef]
- Zahraie, N.; Perota, G.; Dehdari Vais, R.; Sattarahmady, N. Simultaneous chemotherapy/sonodynamic therapy of the melanoma cancer cells using a gold-paclitaxel nanostructure. Photodiagnosis Photodyn. Ther. 2022, 39, 102991. [Google Scholar] [CrossRef] [PubMed]
- Xu, H.; Yu, N.; Zhang, J.; Wang, Z.; Geng, P.; Wen, M.; Li, M.; Zhang, H.; Chen, Z. Biocompatible Fe-Hematoporphyrin coordination nanoplatforms with efficient sonodynamic-chemo effects on deep-seated tumors. Biomaterials 2020, 257, 120239. [Google Scholar] [CrossRef]
- Yuan, P.; Song, D. MRI tracing non-invasive TiO2-based nanoparticles activated by ultrasound for multi-mechanism therapy of prostatic cancer. Nanotechnology 2018, 29, 125101. [Google Scholar] [CrossRef]
- Lin, X.; Huang, R.; Huang, Y.; Wang, K.; Li, H.; Bao, Y.; Wu, C.; Zhang, Y.; Tian, X.; Wang, X. Nanosonosensitizer-Augmented Sonodynamic Therapy Combined with Checkpoint Blockade for Cancer Immunotherapy. Int. J. Nanomed. 2021, 16, 1889–1899. [Google Scholar] [CrossRef] [PubMed]
- Luo, J.; Wang, X.; Shi, Z.; Zeng, Y.; He, L.; Cao, J.; Sun, Y.; Zhang, T.; Huang, P. Enhancement of antitumor immunotherapy using mitochondria-targeted cancer cell membrane-biomimetic MOF-mediated sonodynamic therapy and checkpoint blockade immunotherapy. J. Nanobiotechnol. 2022, 20, 228. [Google Scholar] [CrossRef] [PubMed]
- Zha, B.; Yang, J.; Dang, Q.; Li, P.; Shi, S.; Wu, J.; Cui, H.; Huangfu, L.; Li, Y.; Yang, D.; et al. A phase I clinical trial of sonodynamic therapy combined with temozolomide in the treatment of recurrent glioblastoma. J. Neurooncol. 2023, 162, 317–326. [Google Scholar] [CrossRef] [PubMed]
- Lafond, M.; Yoshizawa, S.; Umemura, S.-I. Sonodynamic Therapy: Advances and Challenges in Clinical Translation. J. Ultrasound Med. 2019, 38, 567–580. [Google Scholar] [CrossRef]







| Sonosensitizer | Treatment Modalities | US Parameters | Target | Ref. |
|---|---|---|---|---|
| Au NPL@TiO2 | SDT + PTT | 3.0 MHz 0.5 W/cm2 | HeLa cells | [127] |
| Ir-B-TiO2@CCM | SDT + PTT | 1.0 MHz 1 Wcm2 | HeLa cells | [128] |
| ZrO2−x@PEG | SDT + PTT | 1.0 MHz 0.5 W/cm2 | 4T1 cells | [129] |
| Porous carbon nanospheres | SDT + PTT | 1.0 MHz 1 W/cm2 | 4T1 cells | [130] |
| Au-MnO Nanoparticles | SDT + CDT | 1.0 MHz 2 W/cm2 | MCF-7cells | [131] |
| CoFe2O4 | SDT + CDT | 1.0 MHz 1 W/cm2 | 4T1 cells | [132] |
| Fe-TiO2 nanodots | SDT + CDT | 40 kHz 3 W/cm2 | 4T1 cells | [133] |
| AIPH@Cu-MOF | SDT + CDT | 1.0 MHz 0.5 W/cm2 | Panc02-Luc cells | [134] |
| Au-PTX NPs | SDT + chemotherapy | 1.0 MHz 1 W/cm2 | C540 cells | [135] |
| Dox@FeCPs | SDT + chemotherapy | 1.0 MHz 1.75 W/cm2 | CT26 cells | [136] |
| TiO2: Gd@DOX/FA | SDT + chemotherapy | 3.3 MHz 1 W/cm2 | LNCaP cells | [137] |
| TiO2-Ce6-CpG | SDT + immunotherapy | 1.0 MHz 1 W/cm2 | Hepa1-6 | [138] |
| (TPP)/R837@M | SDT + immunotherapy | 3.0 MHz 1.5 W/cm2 | 4T1 cells | [139] |
Disclaimer/Publisher’s Note: The statements, opinions and data contained in all publications are solely those of the individual author(s) and contributor(s) and not of MDPI and/or the editor(s). MDPI and/or the editor(s) disclaim responsibility for any injury to people or property resulting from any ideas, methods, instructions or products referred to in the content. |
© 2023 by the authors. Licensee MDPI, Basel, Switzerland. This article is an open access article distributed under the terms and conditions of the Creative Commons Attribution (CC BY) license (https://creativecommons.org/licenses/by/4.0/).
Share and Cite
Chen, P.; Zhang, P.; Shah, N.H.; Cui, Y.; Wang, Y. A Comprehensive Review of Inorganic Sonosensitizers for Sonodynamic Therapy. Int. J. Mol. Sci. 2023, 24, 12001. https://doi.org/10.3390/ijms241512001
Chen P, Zhang P, Shah NH, Cui Y, Wang Y. A Comprehensive Review of Inorganic Sonosensitizers for Sonodynamic Therapy. International Journal of Molecular Sciences. 2023; 24(15):12001. https://doi.org/10.3390/ijms241512001
Chicago/Turabian StyleChen, Peng, Ping Zhang, Navid Hussain Shah, Yanyan Cui, and Yaling Wang. 2023. "A Comprehensive Review of Inorganic Sonosensitizers for Sonodynamic Therapy" International Journal of Molecular Sciences 24, no. 15: 12001. https://doi.org/10.3390/ijms241512001
APA StyleChen, P., Zhang, P., Shah, N. H., Cui, Y., & Wang, Y. (2023). A Comprehensive Review of Inorganic Sonosensitizers for Sonodynamic Therapy. International Journal of Molecular Sciences, 24(15), 12001. https://doi.org/10.3390/ijms241512001

