TRiCit: A High-Throughput Approach to Detect Trichomonas vaginalis from ITS1 Amplicon Sequencing
Abstract
1. Introduction
2. Results
2.1. Patient Characteristics
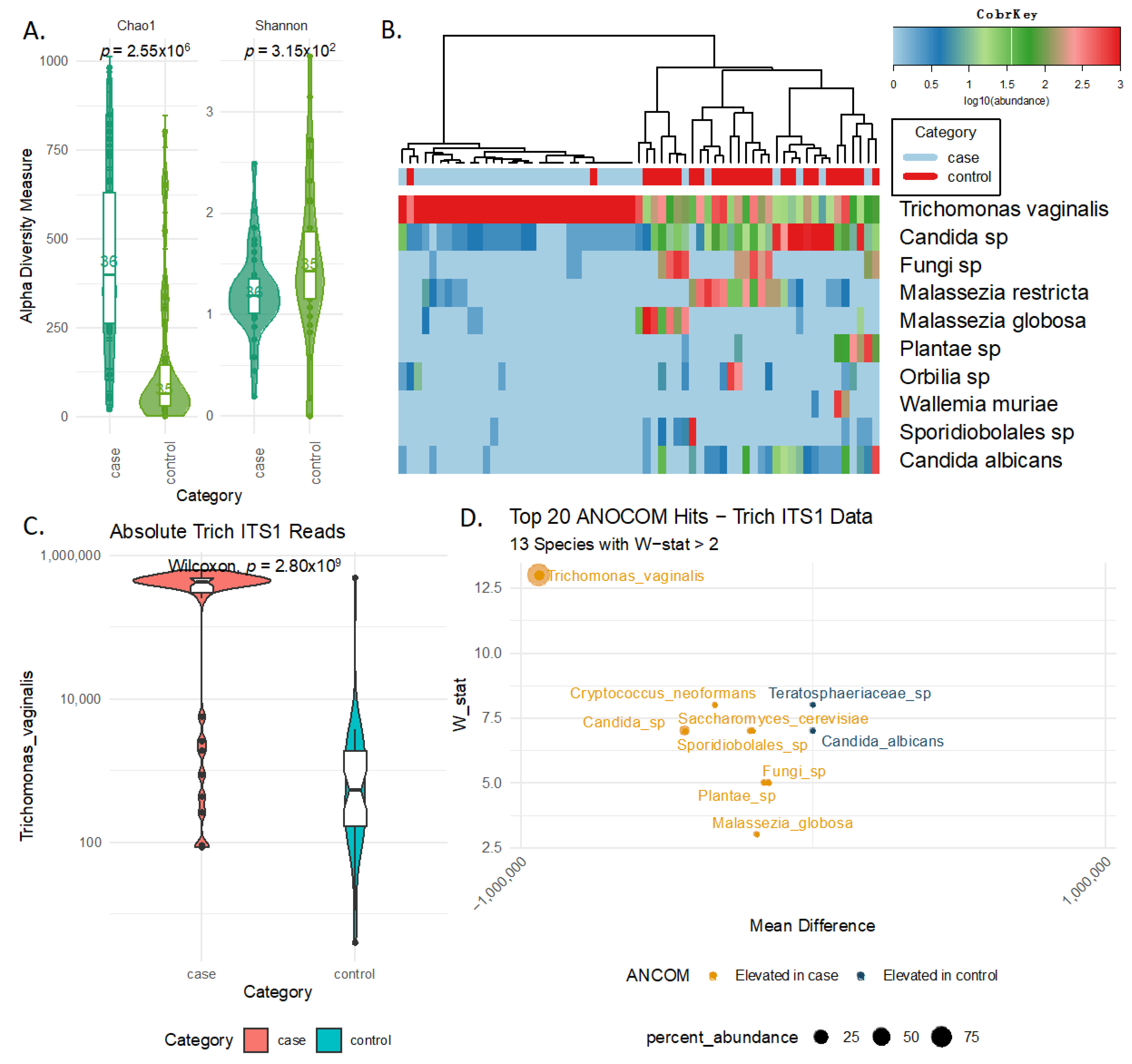
2.2. ITS1 and 16S Derived Communities in Trichomonas vaginalis Infection
2.3. Defining Molecular ITS1 Thresholds of Trichomonas vaginalis Detection
3. Discussion
4. Methods
4.1. Study Cohort
4.2. Microbiome Sample Collection and DNA Extraction
4.3. PCR Amplification
4.4. NGS Library Preparation and Sequencing
4.5. Bioinformatic Analysis
4.6. Statistical Analyses
4.7. TRiCiT Diagnosis
Author Contributions
Funding
Institutional Review Board Statement
Informed Consent Statement
Data Availability Statement
Acknowledgments
Conflicts of Interest
References
- Johnston, V.J.; Mabey, D.C. Global epidemiology and control of Trichomonas vaginalis. Curr. Opin. Infect. Dis. 2008, 21, 56–64. [Google Scholar] [CrossRef]
- Kissinger, P.J.; Gaydos, C.A.; Seña, A.C.; Scott McClelland, R.; Soper, D.; Secor, W.E.; Legendre, D.; Workowski, K.A.; Muzny, C.A. Diagnosis and Management of Trichomonas vaginalis: Summary of Evidence Reviewed for the 2021 Centers for Disease Control and Prevention Sexually Transmitted Infections Treatment Guidelines. Clin. Infect. Dis. 2022, 74 (Suppl. 2), S152–S161. [Google Scholar] [CrossRef]
- Rowley, J.; Vander Hoorn, S.; Korenromp, E.; Low, N.; Unemo, M.; Abu-Raddad, L.J.; Chico, R.M.; Smolak, A.; Newman, L.; Gottlieb, S. Chlamydia, gonorrhoea, trichomoniasis and syphilis: Global prevalence and incidence estimates, 2016. Bull. World Health Organ. 2019, 97, 548. [Google Scholar] [CrossRef] [PubMed]
- Mann, J.R.; McDermott, S.; Zhou, L.; Barnes, T.L.; Hardin, J. Treatment of trichomoniasis in pregnancy and preterm birth: An observational study. J. Women’s Health 2009, 18, 493–497. [Google Scholar] [CrossRef] [PubMed]
- Laga, M.; Manoka, A.; Kivuvu, M.; Malele, B.; Tuliza, M.; Nzila, N.; Goeman, J.; Behets, F.; Batter, V.; Alary, M. Non-ulcerative sexually transmitted diseases as risk factors for HIV-1 transmission in women: Results from a cohort study. AIDS 1993, 7, 95–102. [Google Scholar] [CrossRef] [PubMed]
- Garber, G.E. The laboratory diagnosis of Trichomonas vaginalis. Can. J. Infect. Dis. Med. Microbiol. 2005, 16, 35–38. [Google Scholar] [CrossRef]
- Madico, G.; Quinn, T.C.; Rompalo, A.; McKee, K.T., Jr.; Gaydos, C.A. Diagnosis of Trichomonas vaginalis infection by PCR using vaginal swab samples. J. Clin. Microbiol. 1998, 36, 3205–3210. [Google Scholar] [CrossRef] [PubMed]
- Pillay, A.; Lewis, J.; Ballard, R. Evaluation of Xenostrip-Tv, a rapid diagnostic test for Trichomonas vaginalis infection. J. Clin. Microbiol. 2004, 42, 3853–3856. [Google Scholar] [CrossRef]
- Usyk, M.; Zolnik, C.P.; Patel, H.; Levi, M.H.; Burk, R.D. Novel ITS1 fungal primers for characterization of the mycobiome. MSphere 2017, 2, e00488-17. [Google Scholar] [CrossRef]
- Usyk, M.; Schlecht, N.F.; Pickering, S.; Williams, L.; Sollecito, C.C.; Gradissimo, A.; Porras, C.; Safaeian, M.; Pinto, L.; Herrero, R. molBV reveals immune landscape of bacterial vaginosis and predicts human papillomavirus infection natural history. Nat. Commun. 2022, 13, 233. [Google Scholar] [CrossRef]
- Margarita, V.; Fiori, P.L.; Rappelli, P. Impact of symbiosis between Trichomonas vaginalis and Mycoplasma hominis on vaginal dysbiosis: A mini review. Front. Cell. Infect. Microbiol. 2020, 10, 179. [Google Scholar] [CrossRef] [PubMed]
- Bazzicalupo, A.L.; Bálint, M.; Schmitt, I. Comparison of ITS1 and ITS2 rDNA in 454 sequencing of hyperdiverse fungal communities. Fungal Ecol. 2013, 6, 102–109. [Google Scholar] [CrossRef]
- Muzny, C.A.; Schwebke, J.R. Pathogenesis of bacterial vaginosis: Discussion of current hypotheses. J. Infect. Dis. 2016, 214 (Suppl. 1), S1–S5. [Google Scholar] [CrossRef]
- Rathod, S.D.; Krupp, K.; Klausner, J.D.; Arun, A.; Reingold, A.L.; Madhivanan, P. Bacterial vaginosis and risk for Trichomonas vaginalis infection: A longitudinal analysis. Sex. Transm. Dis. 2011, 38, 882–886. [Google Scholar] [CrossRef] [PubMed]
- Demirezen, S.; Korkmaz, E.; Beksac, M. Association between trichomoniasis and bacterial vaginosis: Examination of 600 cervicovaginal smears. Cent. Eur. J. Public Health 2005, 13, 96–98. [Google Scholar]
- Seña, A.C.; Goldstein, L.A.; Ramirez, G.; Parish, A.J.; McClelland, R.S. Bacterial vaginosis and its association with incident trichomonas vaginalis infections: A systematic review and meta-analysis. Sex. Transm. Dis. 2021, 48, e192. [Google Scholar] [CrossRef]
- Kissinger, P. Epidemiology and treatment of trichomoniasis. Curr. Infect. Dis. Rep. 2015, 17, 484. [Google Scholar] [CrossRef] [PubMed]
- Schlecht, N.F.; Burk, R.D.; Nucci-Sack, A.; Shankar, V.; Peake, K.; Lorde-Rollins, E.; Porter, R.; Linares, L.O.; Rojas, M.; Strickler, H.D.; et al. Cervical, anal and oral HPV in an adolescent inner-city health clinic providing free vaccinations. PLoS ONE 2012, 7, e37419. [Google Scholar] [CrossRef]
- Workowski, K.A.; Bachmann, L.H.; Chan, P.A.; Johnston, C.M.; Muzny, C.A.; Park, I.; Reno, H.; Zenilman, J.M.; Bolan, G.A. Sexually transmitted infections treatment guidelines, 2021. MMWR Recomm. Rep. 2021, 70, 1. [Google Scholar] [CrossRef]
- Caporaso, J.G.; Lauber, C.L.; Walters, W.A.; Berg-Lyons, D.; Huntley, J.; Fierer, N.; Owens, S.M.; Betley, J.; Fraser, L.; Bauer, M. Ultra-high-throughput microbial community analysis on the Illumina HiSeq and MiSeq platforms. ISME J. 2012, 6, 1621. [Google Scholar] [CrossRef]
- Wang, Y.; Qian, P.Y. Conservative fragments in bacterial 16S rRNA genes and primer design for 16S ribosomal DNA amplicons in metagenomic studies. PLoS ONE 2009, 4, e7401. [Google Scholar] [CrossRef] [PubMed]
- Rosenbaum, J.; Usyk, M.; Chen, Z.; Zolnik, C.P.; Jones, H.E.; Waldron, L.; Dowd, J.B.; Thorpe, L.E.; Burk, R.D. Evaluation of Oral Cavity DNA Extraction Methods on Bacterial and Fungal Microbiota. Sci. Rep. 2019, 9, 1531. [Google Scholar] [CrossRef] [PubMed]
- France, M.T.; Ma, B.; Gajer, P.; Brown, S.; Humphrys, M.S.; Holm, J.B.; Waetjen, L.E.; Brotman, R.M.; Ravel, J. VALENCIA: A nearest centroid classification method for vaginal microbial communities based on composition. Microbiome 2020, 8, 166. [Google Scholar] [CrossRef]
- McMurdie, P.J.; Holmes, S. phyloseq: An R package for reproducible interactive analysis and graphics of microbiome census data. PLoS ONE 2013, 8, e61217. [Google Scholar] [CrossRef] [PubMed]
- Oksanen, J.; Blanchet, F.G.; Kindt, R.; Legendre, P.; O’hara, R.; Simpson, G.L.; Solymos, P.; Stevens, M.H.H.; Wagner, H. Vegan: Community Ecology Package, R Package Version 1.17–4. Available online: https://onlinelibrary.wiley.com/doi/abs/10.1111/j.1654-1103.2003.tb02228.x (accessed on 6 January 2023).
- Robin, X.; Turck, N.; Hainard, A.; Tiberti, N.; Lisacek, F.; Sanchez, J.C.; Muller, M. pROC: An open-source package for R and S+ to analyze and compare ROC curves. BMC Bioinform. 2011, 12, 77. [Google Scholar] [CrossRef]
- Kuhn, M. The Caret Package; R Foundation for Statistical Computing: Vienna, Austria, 2012; Available online: https://cran.r-project.org/package=caret (accessed on 6 January 2023).
- Callahan, B.J.; McMurdie, P.J.; Rosen, M.J.; Han, A.W.; Johnson, A.J.; Holmes, S.P. DADA2: High-resolution sample inference from Illumina amplicon data. Nat. Methods 2016, 13, 581–583. [Google Scholar] [CrossRef]
- Altschul, S.F.; Gish, W.; Miller, W.; Myers, E.W.; Lipman, D.J. Basic local alignment search tool. J. Mol. Biol. 1990, 215, 403–410. [Google Scholar] [CrossRef]
- Abarenkov, K.; Henrik Nilsson, R.; Larsson, K.H.; Alexander, I.J.; Eberhardt, U.; Erland, S.; Høiland, K.; Kjøller, R.; Larsson, E.; Pennanen, T. The UNITE database for molecular identification of fungi–recent updates and future perspectives. New Phytol. 2010, 186, 281–285. [Google Scholar] [CrossRef]




| Variable | Case | Control | OR | p-Value |
|---|---|---|---|---|
| N | 36 | 36 | ||
| Median (IQR) | 20.1 (3.3) | 20.3 (3.1) | - | 0.65 |
| BV diagnosis (molBV) | ||||
| BV negative (ref.) | 2 (5.6%) | 13 (36.1%) | - | - |
| BV intermediate | 8 (22.2%) | 7 (19.4%) | 6.12 (1.28–39.55) | 0.023 |
| BV positive | 26 (72.2%) | 16 (44.4%) | 8.67 (2.24–48.54) | 0.0011 |
| Genital warts | ||||
| Negative (ref.) | 33 (94.3%) | 35 (100%) | 5.29 (0.41–741.37) | 0.22 |
| Positive | 2 (5.7%) | 0 (0%) | - | - |
| Missing (n = 2) | ||||
| Chlamydia | ||||
| Negative (ref.) | 34 (94.4%) | 35 (97.2%) | 1.71 (0.22–19.44) | 0.61 |
| Positive | 2 (5.6%) | 1 (2.8%) | - | - |
| Yeast | ||||
| Negative (ref.) | 29 (87.9%) | 2 (66.7%) | - | - |
| Positive | 4 (6.1%) | 4 (33.3%) | 0.28 (0.043–1.95) | 0.18 |
| Missing (n = 33) |
Disclaimer/Publisher’s Note: The statements, opinions and data contained in all publications are solely those of the individual author(s) and contributor(s) and not of MDPI and/or the editor(s). MDPI and/or the editor(s) disclaim responsibility for any injury to people or property resulting from any ideas, methods, instructions or products referred to in the content. |
© 2023 by the authors. Licensee MDPI, Basel, Switzerland. This article is an open access article distributed under the terms and conditions of the Creative Commons Attribution (CC BY) license (https://creativecommons.org/licenses/by/4.0/).
Share and Cite
Usyk, M.; Schlecht, N.F.; Viswanathan, S.; Gradissimo, A.; Valizadegan, N.; Sollecito, C.C.; Nucci-Sack, A.; Diaz, A.; Burk, R.D. TRiCit: A High-Throughput Approach to Detect Trichomonas vaginalis from ITS1 Amplicon Sequencing. Int. J. Mol. Sci. 2023, 24, 11839. https://doi.org/10.3390/ijms241411839
Usyk M, Schlecht NF, Viswanathan S, Gradissimo A, Valizadegan N, Sollecito CC, Nucci-Sack A, Diaz A, Burk RD. TRiCit: A High-Throughput Approach to Detect Trichomonas vaginalis from ITS1 Amplicon Sequencing. International Journal of Molecular Sciences. 2023; 24(14):11839. https://doi.org/10.3390/ijms241411839
Chicago/Turabian StyleUsyk, Mykhaylo, Nicolas F. Schlecht, Shankar Viswanathan, Ana Gradissimo, Negin Valizadegan, Christopher C. Sollecito, Anne Nucci-Sack, Angela Diaz, and Robert D. Burk. 2023. "TRiCit: A High-Throughput Approach to Detect Trichomonas vaginalis from ITS1 Amplicon Sequencing" International Journal of Molecular Sciences 24, no. 14: 11839. https://doi.org/10.3390/ijms241411839
APA StyleUsyk, M., Schlecht, N. F., Viswanathan, S., Gradissimo, A., Valizadegan, N., Sollecito, C. C., Nucci-Sack, A., Diaz, A., & Burk, R. D. (2023). TRiCit: A High-Throughput Approach to Detect Trichomonas vaginalis from ITS1 Amplicon Sequencing. International Journal of Molecular Sciences, 24(14), 11839. https://doi.org/10.3390/ijms241411839

