Thymocyte Development of Humanized Mice Is Promoted by Interactions with Human-Derived Antigen Presenting Cells upon Immunization
Abstract
1. Introduction
2. Results
2.1. Development of Lymphocytes in IBMI-huNSG Mice
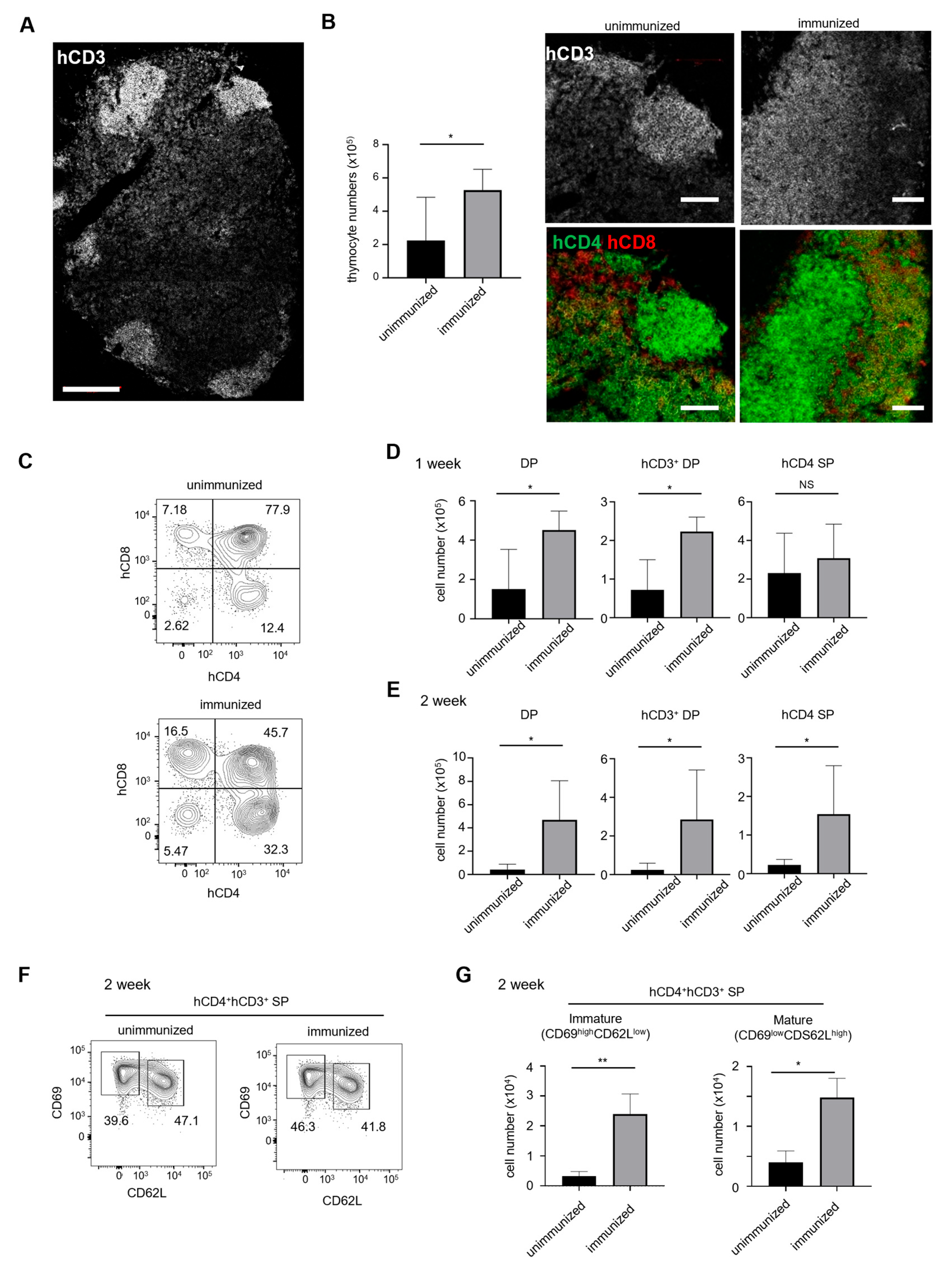
2.2. Immunization Promotes Thymocyte Maturation
2.3. Enhanced Human Thymocyte Production Associated with Expansion of Human-Derived Cells Expressing HLA-DR
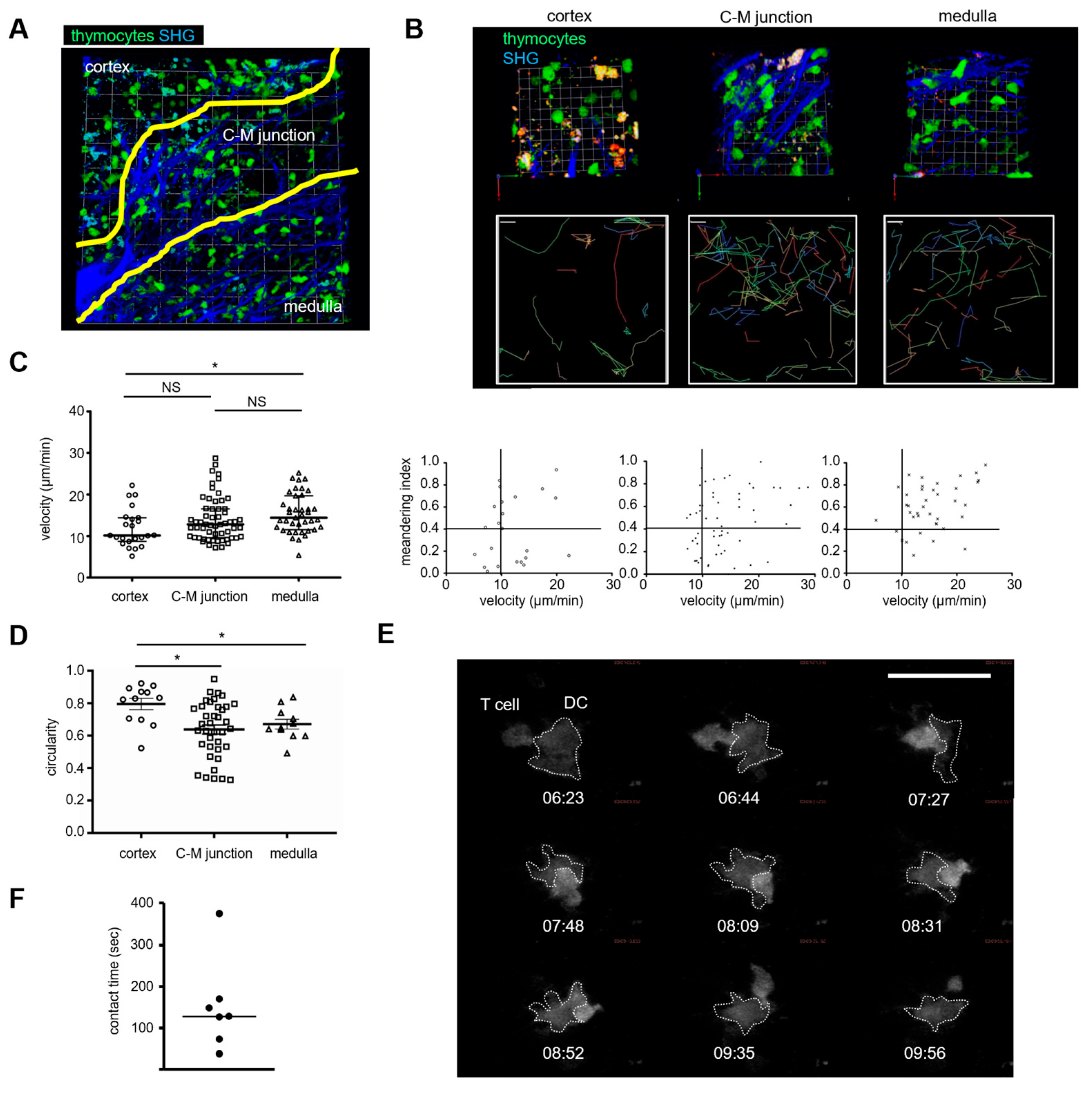
2.4. Human Thymocyte Migration and Interactions with DC
2.5. HLA-DR-Dependent Thymocyte Maturation and Allogeneic Response of T-Cells
3. Discussion
4. Materials and Methods
4.1. Animals and Cells
4.2. Antibodies
4.3. Generation of IBMI-huNSG Mice
4.4. Flow Cytometric Analysis
4.5. Immunization
4.6. Lentiviral Vector Transfection
4.7. Immunohistochemistry
4.8. Imaging of Thymic Tissues Using Two-Photon Microscopy
4.9. Thymic Organ Culture
4.10. Mixed Lymphocyte Reaction
4.11. Statistical Analysis
Supplementary Materials
Author Contributions
Funding
Institutional Review Board Statement
Informed Consent Statement
Data Availability Statement
Acknowledgments
Conflicts of Interest
Abbreviations
References
- Ito, R.; Takahashi, T.; Ito, M. Humanized mouse models: Application to human diseases. J. Cell Physiol. 2018, 233, 3723–3728. [Google Scholar] [CrossRef] [PubMed]
- Skelton, J.K.; Ortega-Prieto, A.M.; Dorner, M. A Hitchhiker’s guide to humanized mice: New pathways to studying viral infections. Immunology 2018, 154, 50–61. [Google Scholar] [CrossRef] [PubMed]
- Walsh, N.C.; Kenney, L.L.; Jangalwe, S.; Aryee, K.E.; Greiner, D.L.; Brehm, M.A.; Shultz, L.D. Humanized Mouse Models of Clinical Disease. Annu. Rev. Pathol. 2017, 12, 187–215. [Google Scholar] [CrossRef]
- Rongvaux, A.; Takizawa, H.; Strowig, T.; Willinger, T.; Eynon, E.E.; Flavell, R.A.; Manz, M.G. Human hemato-lymphoid system mice: Current use and future potential for medicine. Annu Rev. Immunol. 2013, 31, 635–674. [Google Scholar] [CrossRef] [PubMed]
- Shultz, L.D.; Brehm, M.A.; Garcia-Martinez, J.V.; Greiner, D.L. Humanized mice for immune system investigation: Progress, promise and challenges. Nat. Rev. Immunol. 2012, 12, 786–798. [Google Scholar] [CrossRef]
- Watanabe, Y.; Takahashi, T.; Okajima, A.; Shiokawa, M.; Ishii, N.; Katano, I.; Ito, R.; Ito, M.; Minegishi, M.; Minegishi, N.; et al. The analysis of the functions of human B and T cells in humanized NOD/shi-scid/gammac(null) (NOG) mice (hu-HSC NOG mice). Int. Immunol. 2009, 21, 843–858. [Google Scholar] [CrossRef]
- Lan, P.; Tonomura, N.; Shimizu, A.; Wang, S.; Yang, Y.G. Reconstitution of a functional human immune system in immunodeficient mice through combined human fetal thymus/liver and CD34+ cell transplantation. Blood 2006, 108, 487–492. [Google Scholar] [CrossRef]
- Patton, J.; Vuyyuru, R.; Siglin, A.; Root, M.; Manser, T. Evaluation of the efficiency of human immune system reconstitution in NSG mice and NSG mice containing a human HLA.A2 transgene using hematopoietic stem cells purified from different sources. J. Immunol. Methods 2015, 422, 13–21. [Google Scholar] [CrossRef]
- Shultz, L.D.; Saito, Y.; Najima, Y.; Tanaka, S.; Ochi, T.; Tomizawa, M.; Doi, T.; Sone, A.; Suzuki, N.; Fujiwara, H.; et al. Generation of functional human T-cell subsets with HLA-restricted immune responses in HLA class I expressing NOD/SCID/IL2r gamma(null) humanized mice. Proc. Natl. Acad. Sci. USA 2010, 107, 13022–13027. [Google Scholar] [CrossRef]
- Jaiswal, S.; Pearson, T.; Friberg, H.; Shultz, L.D.; Greiner, D.L.; Rothman, A.L.; Mathew, A. Dengue virus infection and virus-specific HLA-A2 restricted immune responses in humanized NOD-scid IL2rgammanull mice. PLoS ONE 2009, 4, e7251. [Google Scholar] [CrossRef]
- Majji, S.; Wijayalath, W.; Shashikumar, S.; Pow-Sang, L.; Villasante, E.; Brumeanu, T.D.; Casares, S. Differential effect of HLA class-I versus class-II transgenes on human T and B cell reconstitution and function in NRG mice. Sci. Rep. 2016, 6, 28093. [Google Scholar] [CrossRef] [PubMed]
- Brehm, M.A.; Wiles, M.V.; Greiner, D.L.; Shultz, L.D. Generation of improved humanized mouse models for human infectious diseases. J. Immunol. Methods 2014, 410, 3–17. [Google Scholar] [CrossRef] [PubMed]
- Halkias, J.; Yen, B.; Taylor, K.T.; Reinhartz, O.; Winoto, A.; Robey, E.A.; Melichar, H.J. Conserved and divergent aspects of human T-cell development and migration in humanized mice. Immunol. Cell Biol. 2015, 93, 716–726. [Google Scholar] [CrossRef] [PubMed]
- Halkias, J.; Melichar, H.J.; Taylor, K.T.; Ross, J.O.; Yen, B.; Cooper, S.B.; Winoto, A.; Robey, E.A. Opposing chemokine gradients control human thymocyte migration in situ. J. Clin. Investig. 2013, 123, 2131–2142. [Google Scholar] [CrossRef] [PubMed]
- Tezuka, K.; Xun, R.; Tei, M.; Ueno, T.; Tanaka, M.; Takenouchi, N.; Fujisawa, J. An animal model of adult T-cell leukemia: Humanized mice with HTLV-1-specific immunity. Blood 2014, 123, 346–355. [Google Scholar] [CrossRef] [PubMed]
- Wang, J.; Kimura, T.; Asada, R.; Harada, S.; Yokota, S.; Kawamoto, Y.; Fujimura, Y.; Tsuji, T.; Ikehara, S.; Sonoda, Y. SCID-repopulating cell activity of human cord blood-derived CD34- cells assured by intra-bone marrow injection. Blood 2003, 101, 2924–2931. [Google Scholar] [CrossRef]
- Suzuki, M.; Takahashi, T.; Katano, I.; Ito, R.; Ito, M.; Harigae, H.; Ishii, N.; Sugamura, K. Induction of human humoral immune responses in a novel HLA-DR-expressing transgenic NOD/Shi-scid/γcnull mouse. Int. Immunol. 2012, 24, 243–252. [Google Scholar] [CrossRef]
- Irla, M.; Guenot, J.; Sealy, G.; Reith, W.; Imhof, B.A.; Sergé, A. Three-dimensional visualization of the mouse thymus organization in health and immunodeficiency. J. Immunol. 2013, 190, 586–596. [Google Scholar] [CrossRef]
- Lopes, N.; Sergé, A.; Ferrier, P.; Irla, M. Thymic Crosstalk Coordinates Medulla Organization and T-Cell Tolerance Induction. Front. Immunol. 2015, 6, 365. [Google Scholar] [CrossRef]
- Feng, C.; Woodside, K.J.; Vance, B.A.; El-Khoury, D.; Canelles, M.; Lee, J.; Gress, R.; Fowlkes, B.J.; Shores, E.W.; Love, P.E. A potential role for CD69 in thymocyte emigration. Int. Immunol. 2002, 14, 535–544. [Google Scholar] [CrossRef]
- Yagi, H.; Kamba, R.; Chiba, K.; Soga, H.; Yaguchi, K.; Nakamura, M.; Itoh, T. Immunosuppressant FTY720 inhibits thymocyte emigration. Eur. J. Immunol. 2000, 30, 1435–1444. [Google Scholar] [CrossRef]
- Douaisi, M.; Resop, R.S.; Nagasawa, M.; Craft, J.; Jamieson, B.D.; Blom, B.; Uittenbogaart, C.H. CD31, a Valuable Marker to Identify Early and Late Stages of T Cell Differentiation in the Human Thymus. J. Immunol. 2017, 198, 2310–2319. [Google Scholar] [CrossRef]
- Danner, R.; Chaudhari, S.N.; Rosenberger, J.; Surls, J.; Richie, T.L.; Brumeanu, T.D.; Casares, S. Expression of HLA class II molecules in humanized NOD.Rag1KO.IL2RgcKO mice is critical for development and function of human T and B cells. PLoS ONE 2011, 6, e19826. [Google Scholar] [CrossRef]
- Love, P.E.; Bhandoola, A. Signal integration and crosstalk during thymocyte migration and emigration. Nat. Rev. Immunol. 2011, 11, 469–477. [Google Scholar] [CrossRef]
- Le Borgne, M.; Ladi, E.; Dzhagalov, I.; Herzmark, P.; Liao, Y.F.; Chakraborty, A.K.; Robey, E.A. The impact of negative selection on thymocyte migration in the medulla. Nat. Immunol. 2009, 10, 823–830. [Google Scholar] [CrossRef]
- Ehrlich, L.I.; Oh, D.Y.; Weissman, I.L.; Lewis, R.S. Differential contribution of chemotaxis and substrate restriction to segregation of immature and mature thymocytes. Immunity 2009, 31, 986–998. [Google Scholar] [CrossRef]
- Witt, C.M.; Raychaudhuri, S.; Schaefer, B.; Chakraborty, A.K.; Robey, E.A. Directed migration of positively selected thymocytes visualized in real time. PLoS Biol. 2005, 3, e160. [Google Scholar] [CrossRef]
- Katagiri, K.; Hattori, M.; Minato, N.; Irie, S.; Takatsu, K.; Kinashi, T. Rap1 is a potent activation signal for leukocyte function-associated antigen 1 distinct from protein kinase C and phosphatidylinositol-3-OH kinase. Mol. Cell. Biol. 2000, 20, 1956–1969. [Google Scholar] [CrossRef]
- Shimonaka, M.; Katagiri, K.; Nakayama, T.; Fujita, N.; Tsuruo, T.; Yoshie, O.; Kinashi, T. Rap1 translates chemokine signals to integrin activation, cell polarization, and motility across vascular endothelium under flow. J. Cell Biol. 2003, 161, 417–427. [Google Scholar] [CrossRef] [PubMed]
- Kondo, N.; Ueda, Y.; Kita, T.; Ozawa, M.; Tomiyama, T.; Yasuda, K.; Lim, D.S.; Kinashi, T. NDR1-Dependent Regulation of Kindlin-3 Controls High-Affinity LFA-1 Binding and Immune Synapse Organization. Mol. Cell. Biol. 2017, 37, e00424-16. [Google Scholar] [CrossRef] [PubMed]
- Ueda, Y.; Kondo, N.; Ozawa, M.; Yasuda, K.; Tomiyama, T.; Kinashi, T. Sema3e/Plexin D1 Modulates Immunological Synapse and Migration of Thymocytes by Rap1 Inhibition. J. Immunol. 2016, 196, 3019–3031. [Google Scholar] [CrossRef] [PubMed]
- Bousso, P.; Bhakta, N.R.; Lewis, R.S.; Robey, E. Dynamics of thymocyte-stromal cell interactions visualized by two-photon microscopy. Science 2002, 296, 1876–1880. [Google Scholar] [CrossRef] [PubMed]
- Ladi, E.; Schwickert, T.A.; Chtanova, T.; Chen, Y.; Herzmark, P.; Yin, X.; Aaron, H.; Chan, S.W.; Lipp, M.; Roysam, B.; et al. Thymocyte-dendritic cell interactions near sources of CCR7 ligands in the thymic cortex. J. Immunol. 2008, 181, 7014–7023. [Google Scholar] [CrossRef] [PubMed]
- Sumide, K.; Matsuoka, Y.; Kawamura, H.; Nakatsuka, R.; Fujioka, T.; Asano, H.; Takihara, Y.; Sonoda, Y. A revised road map for the commitment of human cord blood CD34-negative hematopoietic stem cells. Nat. Commun. 2018, 9, 2202. [Google Scholar] [CrossRef]
- Takahashi, M.; Matsuoka, Y.; Sumide, K.; Nakatsuka, R.; Fujioka, T.; Kohno, H.; Sasaki, Y.; Matsui, K.; Asano, H.; Kaneko, K.; et al. CD133 is a positive marker for a distinct class of primitive human cord blood-derived CD34-negative hematopoietic stem cells. Leukemia 2014, 28, 1308–1315. [Google Scholar] [CrossRef]
- Huntington, N.D.; Alves, N.L.; Legrand, N.; Lim, A.; Strick-Marchand, H.; Plet, A.; Weijer, K.; Jacques, Y.; Spits, H.; Di Santo, J.P. Autonomous and extrinsic regulation of thymopoiesis in human immune system (HIS) mice. Eur. J. Immunol. 2011, 41, 2883–2893. [Google Scholar] [CrossRef]
- Bonasio, R.; Scimone, M.L.; Schaerli, P.; Grabie, N.; Lichtman, A.H.; von Andrian, U.H. Clonal deletion of thymocytes by circulating dendritic cells homing to the thymus. Nat. Immunol. 2006, 7, 1092–1100. [Google Scholar] [CrossRef]
- Proietto, A.I.; van Dommelen, S.; Zhou, P.; Rizzitelli, A.; D’Amico, A.; Steptoe, R.J.; Naik, S.H.; Lahoud, M.H.; Liu, Y.; Zheng, P.; et al. Dendritic cells in the thymus contribute to T-regulatory cell induction. Proc. Natl. Acad. Sci. USA 2008, 105, 19869–19874. [Google Scholar] [CrossRef]
- Baba, T.; Nakamoto, Y.; Mukaida, N. Crucial contribution of thymic Sirp alpha+ conventional dendritic cells to central tolerance against blood-borne antigens in a CCR2-dependent manner. J. Immunol. 2009, 183, 3053–3063. [Google Scholar] [CrossRef]
- Ueda, Y.; Katagiri, K.; Tomiyama, T.; Yasuda, K.; Habiro, K.; Katakai, T.; Ikehara, S.; Matsumoto, M.; Kinashi, T. Mst1 regulates integrin-dependent thymocyte trafficking and antigen recognition in the thymus. Nat. Commun. 2012, 3, 1098. [Google Scholar] [CrossRef]





Disclaimer/Publisher’s Note: The statements, opinions and data contained in all publications are solely those of the individual author(s) and contributor(s) and not of MDPI and/or the editor(s). MDPI and/or the editor(s) disclaim responsibility for any injury to people or property resulting from any ideas, methods, instructions or products referred to in the content. |
© 2023 by the authors. Licensee MDPI, Basel, Switzerland. This article is an open access article distributed under the terms and conditions of the Creative Commons Attribution (CC BY) license (https://creativecommons.org/licenses/by/4.0/).
Share and Cite
Fukuhara, T.; Ueda, Y.; Lee, S.-I.; Odaka, T.; Nakajima, S.; Fujisawa, J.-I.; Okuma, K.; Naganuma, M.; Okazaki, K.; Kondo, N.; et al. Thymocyte Development of Humanized Mice Is Promoted by Interactions with Human-Derived Antigen Presenting Cells upon Immunization. Int. J. Mol. Sci. 2023, 24, 11705. https://doi.org/10.3390/ijms241411705
Fukuhara T, Ueda Y, Lee S-I, Odaka T, Nakajima S, Fujisawa J-I, Okuma K, Naganuma M, Okazaki K, Kondo N, et al. Thymocyte Development of Humanized Mice Is Promoted by Interactions with Human-Derived Antigen Presenting Cells upon Immunization. International Journal of Molecular Sciences. 2023; 24(14):11705. https://doi.org/10.3390/ijms241411705
Chicago/Turabian StyleFukuhara, Takataro, Yoshihiro Ueda, Sung-Il Lee, Tokifumi Odaka, Shinsuke Nakajima, Jun-Ichi Fujisawa, Kazu Okuma, Makoto Naganuma, Kazuichi Okazaki, Naoyuki Kondo, and et al. 2023. "Thymocyte Development of Humanized Mice Is Promoted by Interactions with Human-Derived Antigen Presenting Cells upon Immunization" International Journal of Molecular Sciences 24, no. 14: 11705. https://doi.org/10.3390/ijms241411705
APA StyleFukuhara, T., Ueda, Y., Lee, S.-I., Odaka, T., Nakajima, S., Fujisawa, J.-I., Okuma, K., Naganuma, M., Okazaki, K., Kondo, N., Kamioka, Y., Matsumoto, M., & Kinashi, T. (2023). Thymocyte Development of Humanized Mice Is Promoted by Interactions with Human-Derived Antigen Presenting Cells upon Immunization. International Journal of Molecular Sciences, 24(14), 11705. https://doi.org/10.3390/ijms241411705

