Transcriptome and Metabolome Analyses Reveal Perfluorooctanoic Acid-Induced Kidney Injury by Interfering with PPAR Signaling Pathway
Abstract
1. Introduction
2. Results
2.1. Effects of PFOA Exposure on Kidney Weight, Kidney Index and Organ Structure
2.2. Effects of on Serum Creatinine (CRE) and Blood Urea Nitrogen (BUN) and Markers of Serum Kidney Injury
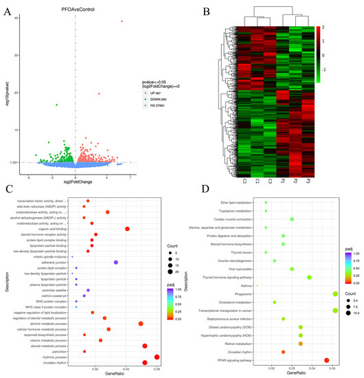
2.3. Transcriptome Analysis of Kidney
2.4. Quantitative Real-Time Polymerase Chain Reaction (qRT-PCR) of DEGs
2.5. Metabolomics Analysis of Kidney
3. Discussion
4. Materials and Methods
4.1. Animals and Experimental Design
4.2. Kidney Histopathological Observation
4.3. Determination of CRE and BUN in Serum
4.4. Determination of Kidney Damage Markers in Serum
4.5. Transcriptomic Analysis
4.6. qRT-PCR Results
4.7. Metabonomics Analysis
4.8. Determination of MDA, CAT, SOD
4.9. Statistical Analyses
5. Conclusions
Author Contributions
Funding
Institutional Review Board Statement
Informed Consent Statement
Data Availability Statement
Conflicts of Interest
References
- Skutlarek, D.; Exner, M.; Färber, H. Perfluorinated surfactants in surface and drinking waters. Environ. Sci. Pollut. Res. Int. 2006, 13, 299–307. [Google Scholar] [CrossRef] [PubMed]
- Lindstrom, A.B.; Strynar, M.J.; Libelo, E.L. Polyfluorinated compounds: Past, present, and future. Environ. Sci. Technol. 2011, 45, 7954–7961. [Google Scholar] [CrossRef]
- Buck, R.C.; Franklin, J.; Berger, U.; Conder, J.M.; Cousins, I.T.; de Voogt, P.; Jensen, A.A.; Kannan, K.; Mabury, S.A.; van Leeuwen, S.P. Perfluoroalkyl and polyfluoroalkyl substances in the environment: Terminology, classification, and origins. Integr. Environ. Assess. Manag. 2011, 7, 513–541. [Google Scholar] [CrossRef]
- Lee, E.; Kinninger, A.; Ursin, G.; Tseng, C.; Hurley, S.; Wang, M.; Wang, Y.; Park, J.S.; Petreas, M.; Deapen, D.; et al. Serum Levels of Commonly Detected Persistent Organic Pollutants and Per- and Polyfluoroalkyl Substances (PFASs) and Mammographic Density in Postmenopausal Women. Int. J. Environ. Res. Public Health 2020, 17, 606. [Google Scholar] [CrossRef] [PubMed]
- Thomaidi, V.S.; Tsahouridou, A.; Matsoukas, C.; Stasinakis, A.S.; Petreas, M.; Kalantzi, O.I. Risk assessment of PFASs in drinking water using a probabilistic risk quotient methodology. Sci. Total Environ. 2020, 712, 136485. [Google Scholar] [CrossRef] [PubMed]
- Yu, C.H.; Weisel, C.P.; Alimokhtari, S.; Georgopoulos, P.G.; Fan, Z.T. Biomonitoring: A tool to assess PFNA body burdens and evaluate the effectiveness of drinking water intervention for communities in New Jersey. Int. J. Hyg. Environ. Health 2021, 235, 113757. [Google Scholar] [CrossRef]
- Barry, V.; Winquist, A.; Steenland, K. Perfluorooctanoic acid (PFOA) exposures and incident cancers among adults living near a chemical plant. Environ. Health Perspect. 2013, 121, 1313–1318. [Google Scholar] [CrossRef]
- Vieira, V.M.; Hoffman, K.; Shin, H.M.; Weinberg, J.M.; Webster, T.F.; Fletcher, T. Perfluorooctanoic acid exposure and cancer outcomes in a contaminated community: A geographic analysis. Environ. Health Perspect. 2013, 121, 318–323. [Google Scholar] [CrossRef]
- Xiao, F.; Halbach, T.R.; Simcik, M.F.; Gulliver, J.S. Input characterization of perfluoroalkyl substances in wastewater treatment plants: Source discrimination by exploratory data analysis. Water Res. 2012, 46, 3101–3109. [Google Scholar] [CrossRef]
- Li, D.; Zhang, L.; Zhang, Y.; Guan, S.; Gong, X.; Wang, X. Maternal exposure to perfluorooctanoic acid (PFOA) causes liver toxicity through PPAR-α pathway and lowered histone acetylation in female offspring mice. Environ. Sci. Pollut. Res. Int. 2019, 26, 18866–18875. [Google Scholar] [CrossRef]
- Lau, C.; Thibodeaux, J.R.; Hanson, R.G.; Narotsky, M.G.; Rogers, J.M.; Lindstrom, A.B.; Strynar, M.J. Effects of perfluorooctanoic acid exposure during pregnancy in the mouse. Toxicol. Sci. 2006, 90, 510–518. [Google Scholar] [CrossRef] [PubMed]
- Shin, H.M.; Vieira, V.M.; Ryan, P.B.; Detwiler, R.; Sanders, B.; Steenland, K.; Bartell, S.M. Environmental fate and transport modeling for perfluorooctanoic acid emitted from the Washington Works Facility in West Virginia. Environ. Sci. Technol. 2011, 45, 1435–1442. [Google Scholar] [CrossRef] [PubMed]
- Moon, J. Perfluoroalkyl substances (PFASs) exposure and kidney damage: Causal interpretation using the US 2003-2018 National Health and Nutrition Examination Survey (NHANES) datasets. Environ. Pollut. 2021, 288, 117707. [Google Scholar] [CrossRef]
- Liu, H.; Wang, J.; Sheng, N.; Cui, R.; Pan, Y.; Dai, J. Acot1 is a sensitive indicator for PPARα activation after perfluorooctanoic acid exposure in primary hepatocytes of Sprague-Dawley rats. Toxicol. In Vitro 2017, 42, 299–307. [Google Scholar] [CrossRef]
- Sheng, N.; Pan, Y.; Guo, Y.; Sun, Y.; Dai, J. Hepatotoxic Effects of Hexafluoropropylene Oxide Trimer Acid (HFPO-TA), A Novel Perfluorooctanoic Acid (PFOA) Alternative, on Mice. Environ. Sci. Technol. 2018, 52, 8005–8015. [Google Scholar] [CrossRef] [PubMed]
- Lu, Y.S.; Yao, G.X.; Wang, X.L.; Liu, J.X.; Yu, J.; Qiu, J.; Li, Y.; Qian, Y.Z.; Xu, Y.Y. A comprehensive analysis of metabolomics and transcriptomics reveals new biomarkers and mechanistic insights on DEHP exposures in MCF-7 cells. Chemosphere 2020, 255, 126865. [Google Scholar] [CrossRef]
- Song, Q.; Zhou, H.; Han, Q.; Diao, X. Toxic responses of Perna viridis hepatopancreas exposed to DDT, benzo(a)pyrene and their mixture uncovered by iTRAQ-based proteomics and NMR-based metabolomics. Aquat. Toxicol. 2017, 192, 48–57. [Google Scholar] [CrossRef]
- Park, S.M.; Kang, S.J.; Choi, M.S.; Kim, S.; Yoon, S.; Oh, J.H. Comparative omics analyses of hepatotoxicity induced by oral azole drugs in mice liver and primary hepatocytes. Toxicol. Mech. Methods 2019, 29, 531–541. [Google Scholar] [CrossRef]
- Kim, H.M.; Long, N.P.; Yoon, S.J.; Anh, N.H.; Kim, S.J.; Park, J.H.; Kwon, S.W. Omics approach reveals perturbation of metabolism and phenotype in Caenorhabditis elegans triggered by perfluorinated compounds. Sci. Total Environ. 2020, 703, 135500. [Google Scholar] [CrossRef]
- Li, R.; Guo, C.; Tse, W.K.F.; Su, M.; Zhang, X.; Lai, K.P. Metabolomic analysis reveals metabolic alterations of human peripheral blood lymphocytes by perfluorooctanoic acid. Chemosphere 2020, 239, 124810. [Google Scholar] [CrossRef]
- Gong, X.; Yang, C.; Hong, Y.; Chung, A.C.K.; Cai, Z. PFOA and PFOS promote diabetic renal injury in vitro by impairing the metabolisms of amino acids and purines. Sci. Total Environ. 2019, 676, 72–86. [Google Scholar] [CrossRef] [PubMed]
- Song, P.; Li, D.; Wang, X.; Zhong, X. Effects of perfluorooctanoic acid exposure during pregnancy on the reproduction and development of male offspring mice. Andrologia 2018, 50, e13059. [Google Scholar] [CrossRef] [PubMed]
- Owumi, S.; Bello, T.; Oyelere, A.K. N-acetyl cysteine abates hepatorenal toxicities induced by perfluorooctanoic acid exposure in male rats. Environ. Toxicol. Pharmacol. 2021, 86, 103667. [Google Scholar] [CrossRef]
- Qiao, N.; Yang, Y.; Liao, J.; Zhang, H.; Yang, F.; Ma, F.; Han, Q.; Yu, W.; Li, Y.; Hu, L.; et al. Metabolomics and transcriptomics indicated the molecular targets of copper to the pig kidney. Ecotoxicol. Environ. Saf. 2021, 218, 112284. [Google Scholar] [CrossRef]
- Dangle, P.P.; Ayyash, O.; Kang, A.; Bates, C.; Fox, J.; Stephany, H.; Cannon, G., Jr. Cystatin C-calculated Glomerular Filtration Rate-A Marker of Early Renal Dysfunction in Patients With Neuropathic Bladder. Urology 2017, 100, 213–217. [Google Scholar] [CrossRef] [PubMed]
- Bakal, Ü.; Sarac, M.; Tartar, T.; Kaman, D.; Kazez, A. A study of the utility of novel non-invasive urinary and serum biomarkers of blunt kidney injury in a rat model: NGAL, KIM-1, and IL-18. Cent. Eur. J. Immunol. 2019, 44, 219–225. [Google Scholar] [CrossRef] [PubMed]
- Huo, W.; Zhang, K.; Nie, Z.; Li, Q.; Jin, F. Kidney injury molecule-1 (KIM-1): A novel kidney-specific injury molecule playing potential double-edged functions in kidney injury. Transplant. Rev. 2010, 24, 143–146. [Google Scholar] [CrossRef] [PubMed]
- Wang, W.; Li, Z.; Chen, Y.; Wu, H.; Zhang, S.; Chen, X. Prediction Value of Serum NGAL in the Diagnosis and Prognosis of Experimental Acute and Chronic Kidney Injuries. Biomolecules 2020, 10, 981. [Google Scholar] [CrossRef]
- Rosen, M.B.; Das, K.P.; Rooney, J.; Abbott, B.; Lau, C.; Corton, J.C. PPARα-independent transcriptional targets of perfluoroalkyl acids revealed by transcript profiling. Toxicology 2017, 387, 95–107. [Google Scholar] [CrossRef]
- Das, K.P.; Wood, C.R.; Lin, M.T.; Starkov, A.A.; Lau, C.; Wallace, K.B.; Corton, J.C.; Abbott, B.D. Perfluoroalkyl acids-induced liver steatosis: Effects on genes controlling lipid homeostasis. Toxicology 2017, 378, 37–52. [Google Scholar] [CrossRef]
- Xiao, Y.; Yuan, Y.; Jimenez, M.; Soni, N.; Yadlapalli, S. Clock proteins regulate spatiotemporal organization of clock genes to control circadian rhythms. Proc. Natl. Acad. Sci. USA 2021, 118, e2019756118. [Google Scholar] [CrossRef]
- Sato, F.; Kohsaka, A.; Bhawal, U.K.; Muragaki, Y. Potential Roles of Dec and Bmal1 Genes in Interconnecting Circadian Clock and Energy Metabolism. Int. J. Mol. Sci. 2018, 19, 781. [Google Scholar] [CrossRef] [PubMed]
- Zha, M.; Tian, T.; Xu, W.; Liu, S.; Jia, J.; Wang, L.; Yan, Q.; Li, N.; Yu, J.; Huang, L. The circadian clock gene Bmal1 facilitates cisplatin-induced renal injury and hepatization. Cell Death Dis. 2020, 11, 446. [Google Scholar] [CrossRef] [PubMed]
- Chen, L.; Yang, G. PPARs Integrate the Mammalian Clock and Energy Metabolism. PPAR Res. 2014, 2014, 653017. [Google Scholar] [CrossRef]
- Oishi, K.; Shirai, H.; Ishida, N. CLOCK is involved in the circadian transactivation of peroxisome-proliferator-activated receptor alpha (PPARalpha) in mice. Biochem. J. 2005, 386, 575–581. [Google Scholar] [CrossRef] [PubMed]
- Grimaldi, B.; Bellet, M.M.; Katada, S.; Astarita, G.; Hirayama, J.; Amin, R.H.; Granneman, J.G.; Piomelli, D.; Leff, T.; Sassone-Corsi, P. PER2 controls lipid metabolism by direct regulation of PPARγ. Cell Metab. 2010, 12, 509–520. [Google Scholar] [CrossRef]
- Liu, W.; Cao, H.; Liao, S.; Kudłak, B.; Williams, M.J.; Schiöth, H.B. Dibutyl phthalate disrupts conserved circadian rhythm in Drosophila and human cells. Sci. Total Environ. 2021, 783, 147038. [Google Scholar] [CrossRef]
- Yin, X.; Liu, Y.; Zeb, R.; Chen, F.; Chen, H.; Wang, K.J. The intergenerational toxic effects on offspring of medaka fish Oryzias melastigma from parental benzo[a]pyrene exposure via interference of the circadian rhythm. Environ. Pollut. 2020, 267, 115437. [Google Scholar] [CrossRef]
- Rasooli, Z.; Hemmati, M.; Khodabandehloo, H.; Esmaeilzadeh, A.; Mohammadi, D. Impact of adiponectin and quercetin on alleviating palmitic acid-induced kidney cell damage through Keap1/Nrf2 pathway—ScienceDirect. Gene Rep. 2021, 25, 101362. [Google Scholar] [CrossRef]
- Yang, M.; Ye, J.; Qin, H.; Long, Y.; Li, Y. Influence of perfluorooctanoic acid on proteomic expression and cell membrane fatty acid of Escherichia coli. Environ. Pollut. 2017, 220, 532–539. [Google Scholar] [CrossRef]
- Jiang, L.; Hong, Y.; Xie, G.; Zhang, J.; Zhang, H.; Cai, Z. Comprehensive multi-omics approaches reveal the hepatotoxic mechanism of perfluorohexanoic acid (PFHxA) in mice. Sci. Total Environ. 2021, 790, 148160. [Google Scholar] [CrossRef] [PubMed]
- Xu, H.; Mu, X.; Ding, Y.; Tan, Q.; Liu, X.; He, J.; Gao, R.; Li, N.; Geng, Y.; Wang, Y.; et al. Melatonin alleviates benzo(a)pyrene-induced ovarian corpus luteum dysfunction by suppressing excessive oxidative stress and apoptosis. Ecotoxicol. Environ. Saf. 2021, 207, 111561. [Google Scholar] [CrossRef] [PubMed]







| Gene Name | Primer Sequence (5′→3′) | GC% | Tm (°C) | |
|---|---|---|---|---|
| clock | F | AACACAGCCAGCGATGTCTCA | 52.4 | 64.3 |
| R | CATCCGTGTCCGCTGCTCTA | 60.0 | 64.7 | |
| bmal1 | F | AGGACTTCGCCTCTACCTGTTC | 54.5 | 61.1 |
| R | ATAGCCTGTGCTGTGGATTGTG | 50.0 | 62.4 | |
| per2 | F | ATCAGCCATGTTGCCGTGTC | 55.0 | 64.4 |
| R | CGTGCTCAGTGGCTGCTTTC | 60.0 | 64.5 | |
| rev-erbα | F | GTGAAGACATGACGACCCTGGA | 54.5 | 64.7 |
| R | GAGCCACTAGAGCCAATGTAGGTGA | 52.0 | 65.0 | |
| dec | F | TGACATCAGATGACAGACTGGAG | 47.8 | 60.3 |
| R | ACCCATGTCCCAAACTGGAG | 55.0 | 62.1 | |
| β-actin | F | TCCTTCCTGGGCATGGAGT | 57.9 | 63.0 |
| R | AGCACTGTGTTGGCGTACAG | 55 | 60.0 |
Disclaimer/Publisher’s Note: The statements, opinions and data contained in all publications are solely those of the individual author(s) and contributor(s) and not of MDPI and/or the editor(s). MDPI and/or the editor(s) disclaim responsibility for any injury to people or property resulting from any ideas, methods, instructions or products referred to in the content. |
© 2023 by the authors. Licensee MDPI, Basel, Switzerland. This article is an open access article distributed under the terms and conditions of the Creative Commons Attribution (CC BY) license (https://creativecommons.org/licenses/by/4.0/).
Share and Cite
Zhang, Y.; Li, Y.; Gao, N.; Gong, Y.; Shi, W.; Wang, X. Transcriptome and Metabolome Analyses Reveal Perfluorooctanoic Acid-Induced Kidney Injury by Interfering with PPAR Signaling Pathway. Int. J. Mol. Sci. 2023, 24, 11503. https://doi.org/10.3390/ijms241411503
Zhang Y, Li Y, Gao N, Gong Y, Shi W, Wang X. Transcriptome and Metabolome Analyses Reveal Perfluorooctanoic Acid-Induced Kidney Injury by Interfering with PPAR Signaling Pathway. International Journal of Molecular Sciences. 2023; 24(14):11503. https://doi.org/10.3390/ijms241411503
Chicago/Turabian StyleZhang, Yan, Yang Li, Nana Gao, Yinglan Gong, Wanyu Shi, and Xiaodan Wang. 2023. "Transcriptome and Metabolome Analyses Reveal Perfluorooctanoic Acid-Induced Kidney Injury by Interfering with PPAR Signaling Pathway" International Journal of Molecular Sciences 24, no. 14: 11503. https://doi.org/10.3390/ijms241411503
APA StyleZhang, Y., Li, Y., Gao, N., Gong, Y., Shi, W., & Wang, X. (2023). Transcriptome and Metabolome Analyses Reveal Perfluorooctanoic Acid-Induced Kidney Injury by Interfering with PPAR Signaling Pathway. International Journal of Molecular Sciences, 24(14), 11503. https://doi.org/10.3390/ijms241411503
