Genomic Features of Antimicrobial Resistance in Staphylococcus pseudintermedius Isolated from Dogs with Pyoderma in Argentina and the United States: A Comparative Study
Abstract
1. Introduction
2. Results
2.1. Antimicrobial Susceptibility Testing
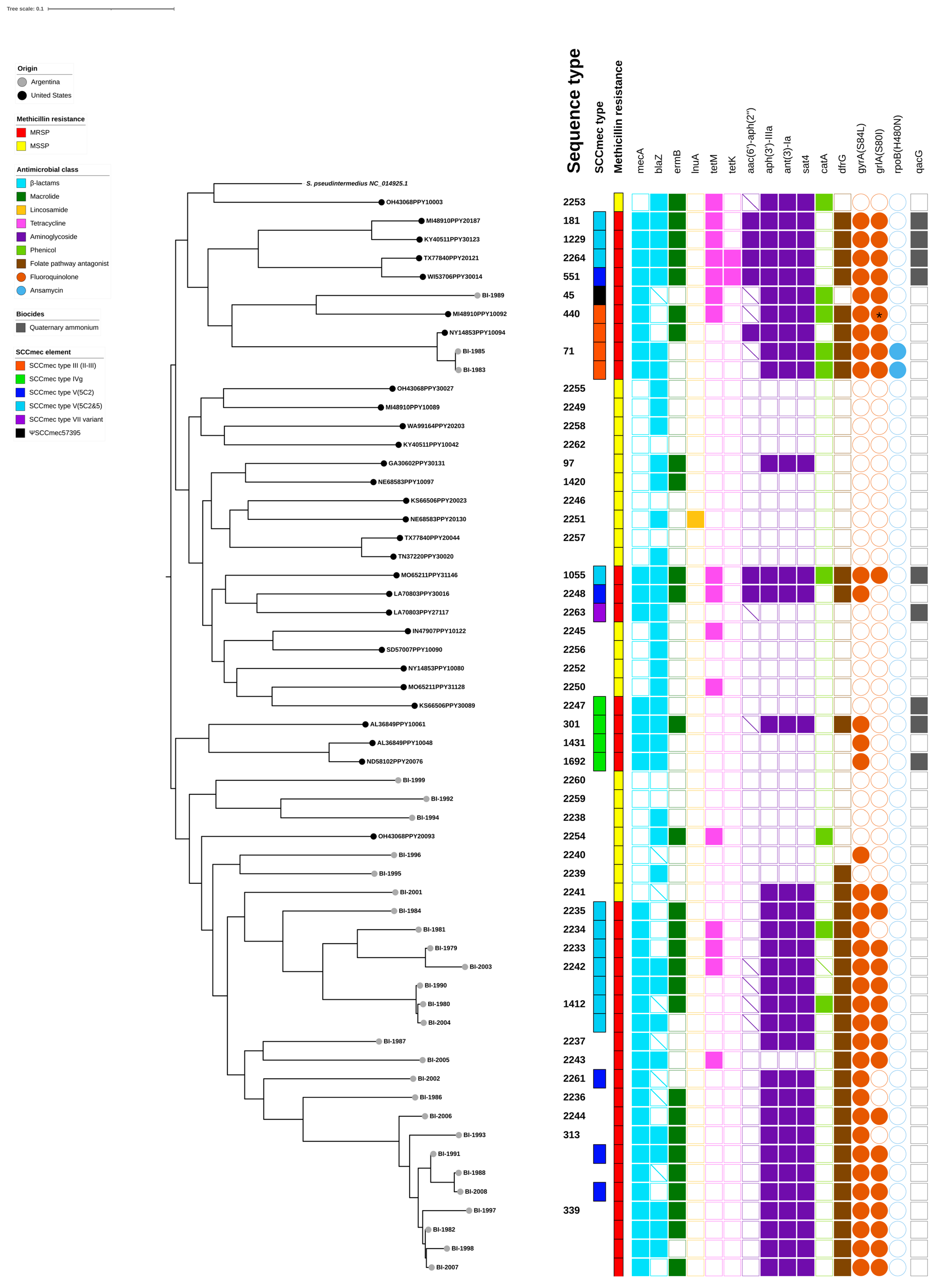
2.2. Population Structure
2.3. Antimicrobial Resistance Genes
2.3.1. MRSP
2.3.2. MSSP
2.4. SCCmec Types
3. Discussion
4. Materials and Methods
4.1. Sample Collection
4.2. Antimicrobial Susceptibility Testing, Heatmaps, and Correlations
4.3. Whole-Genome Sequencing
4.4. Population Structure Analysis
4.5. Antimicrobial Genomic Analysis and SCCmec Typing
Supplementary Materials
Author Contributions
Funding
Institutional Review Board Statement
Informed Consent Statement
Data Availability Statement
Acknowledgments
Conflicts of Interest
References
- Bannoehr, J.; Guardabassi, L. Staphylococcus pseudintermedius in the dog: Taxonomy, diagnostics, ecology, epidemiology and pathogenicity. Vet. Dermatol. 2012, 23, 253–266.e51-2. [Google Scholar] [CrossRef]
- Weese, J.S.; van Duijkeren, E. Methicillin-resistant Staphylococcus aureus and Staphylococcus pseudintermedius in veterinary medicine. Vet. Microbiol. 2010, 140, 418–429. [Google Scholar] [CrossRef] [PubMed]
- van Duijkeren, E.; Catry, B.; Greko, C.; Moreno, M.A.; Pomba, M.C.; Pyörälä, S.; Ruzauskas, M.; Sanders, P.; Threlfall, E.J.; Torren-Edo, J.; et al. Scientific Advisory Group on Antimicrobials (SAGAM). Review on methicillin-resistant Staphylococcus pseudintermedius. J. Antimicrob. Chemother. 2011, 66, 2705–2714. [Google Scholar] [CrossRef] [PubMed]
- Somayaji, R.; Rubin, J.E.; Priyantha, M.A.; Church, D. Exploring Staphylococcus pseudintermedius: An emerging zoonotic pathogen? Future Microbiol. 2016, 11, 1371–1374. [Google Scholar] [CrossRef] [PubMed]
- Van Hoovels, L.; Vankeerberghen, A.; Boel, A.; Van Vaerenbergh, K.; De Beenhouwer, H. First case of Staphylococcus pseudintermedius infection in a human. J. Clin. Microbiol. 2006, 44, 4609–4612. [Google Scholar] [CrossRef]
- Gagetti, P.; Errecalde, L.; Wattam, A.R.; De Belder, D.; Ojeda Saavedra, M.; Corso, A.; Rosato, A.E. Characterization of the First mecA-Positive Multidrug-Resistant Staphylococcus pseudintermedius Isolated from an Argentinian Patient. Microb. Drug Resist. 2020, 26, 717–721. [Google Scholar] [CrossRef] [PubMed]
- Buommino, E.; Vollaro, A.; Nocera, F.P.; Lembo, F.; Della Greca, M.; De Martino, L.; Catania, M.R. Synergistic Effect of Abietic Acid with Oxacillin against Methicillin-Resistant Staphylococcus pseudintermedius. Antibiotics 2021, 10, 80. [Google Scholar] [CrossRef]
- Börjesson, S.; Gómez-Sanz, E.; Ekström, K.; Torres, C.; Grönlund, U. Staphylococcus pseudintermedius can be misdiagnosed as Staphylococcus aureus in humans with dog bite wounds. Eur. J. Clin. Microbiol. Infect. Dis. 2015, 34, 839–844. [Google Scholar] [CrossRef]
- Descloux, S.; Rossano, A.; Perreten, V. Characterization of new staphylococcal cassette chromosome mec (SCCmec) and topoisomerase genes in fluoroquinolone- and methicillin-resistant Staphylococcus pseudintermedius. J. Clin. Microbiol. 2008, 46, 1818–1823. [Google Scholar] [CrossRef]
- International Working Group on the Classification of Staphylococcal Cassette Chromosome Elements (IWG-SCC). Classification of staphylococcal cassette chromosome mec (SCCmec): Guidelines for reporting novel SCCmec elements. Antimicrob. Agents Chemother. 2009, 53, 4961–4967. [Google Scholar] [CrossRef]
- Uehara, Y. Current Status of Staphylococcal Cassette Chromosome mec (SCCmec). Antibiotics 2022, 11, 86. [Google Scholar] [CrossRef]
- Worthing, K.A.; Schwendener, S.; Perreten, V.; Saputra, S.; Coombs, G.W.; Pang, S.; Davies, M.R.; Abraham, S.; Trott, D.J.; Norris, J.M. Characterization of Staphylococcal Cassette Chromosome mec Elements from Methicillin-Resistant Staphylococcus pseudintermedius Infections in Australian Animals. mSphere 2018, 3, e00491-18. [Google Scholar] [CrossRef]
- Saber, H.; Jasni, A.S.; Jamaluddin, T.Z.M.T.; Ibrahim, R. A Review of Staphylococcal Cassette Chromosome mec (SCCmec) Types in Coagulase-Negative Staphylococci (CoNS) Species. Malays. J. Med. Sci. 2017, 24, 7–18. [Google Scholar] [CrossRef]
- Magiorakos, A.; Srinivasan, R.B.; Carey, Y.; Carmeli, M.E.; Falagas, C.G.; Giske, S.; Harbarth, S.; Hindler, J.F.; Kahlmeter, G.; Olsson-Liljequist, B.; et al. Multidrug-resistant, extensively drug-resistant and pandrug-resistant bacteria: An international expert proposal for interim standard definitions for acquired resistance. Clin. Microbiol. Infect. 2012, 18, 268–281. [Google Scholar] [CrossRef] [PubMed]
- Lowy, F.D. Antimicrobial resistance: The example of Staphylococcus aureus. J. Clin. Investig. 2003, 111, 1265–1273. [Google Scholar] [CrossRef] [PubMed]
- Lina, G.; Quaglia, A.; Reverdy, M.E.; Leclercq, R.; Vandenesch, F.; Etienne, J. Distribution of Genes Encoding Resistance to Macrolides, Lincosamides, and Streptogramins among Staphylococci. Antimicrob. Agents Chemother. 1999, 43, 1062–1066. [Google Scholar] [CrossRef] [PubMed]
- McCarthy, A.J.; Harrison, E.M.; Stanczak-Mrozek, K.; Leggett, B.; Waller, A.; Holmes, M.A.; Lloyd, D.H.; Lindsay, J.A.; Loeffler, A. Genomic insights into the rapid emergence and evolution of MDR in Staphylococcus pseudintermedius. J. Antimicrob. Chemother. 2015, 70, 997–1007. [Google Scholar] [CrossRef] [PubMed]
- Brooks, M.R.; Padilla-Vélez, L.; Khan, T.A.; Qureshi, A.A.; Pieper, J.B.; Maddox, C.W.; Alam, M.T. Prophage-Mediated Disruption of Genetic Competence in Staphylococcus pseudintermedius. mSystems 2020, 5, e00684-19. [Google Scholar] [CrossRef]
- Bergot, M.; Martins-Simoes, P.; Kilian, H.; Châtre, P.; Worthing, K.A.; Norris, J.M.; Madec, J.Y.; Laurent, F.; Haenni, M. Evolution of the Population Structure of Staphylococcus pseudintermedius in France. Front. Microbiol. 2018, 9, 3055. [Google Scholar] [CrossRef]
- Smith, J.T.; Amador, S.; McGonagle, C.J.; Needle, D.; Gibson, R.; Andam, C. Population genemics of Staphylococcus pseudintermedius in companion animals in the United States. Commun. Biol. 2020, 3, 282. [Google Scholar] [CrossRef]
- CLSI. Performance Standards for Antimicrobial Disk and Dilution Susceptibility Test from Animals, 5th ed.; CLSI Standard VET01S; Clinical and Laboratory Standards Institute: Wayne, PA, USA, 2020. [Google Scholar]
- Gómez-Sanz, E.; Torres, C.; Lozano, C.; Sáenz, Y.; Zarazaga, M. Detection and characterization of methicillin-resistant Staphylococcus pseudintermedius in healthy dogs in La Rioja, Spain. Comp. Immunol. Microbiol. Infect. Dis. 2011, 34, 447–453. [Google Scholar] [CrossRef]
- Feßler, A.T.; Scholtzek, A.D.; Schug, A.R.; Kohn, B.; Weingart, C.; Schink, A.K.; Bethe, A.; Lübke-Becker, A.; Schwarz, S. Antimicrobial and Biocide Resistance among Feline and Canine Staphylococcus aureus and Staphylococcus pseudintermedius Isolates from Diagnostic Submissions. Antibiotics 2022, 11, 127. [Google Scholar] [CrossRef] [PubMed]
- Schissler, J.R.; Hillier, A.; Daniels, J.B.; Cole, L.H.; Gebreyes, W.A. Evaluation of Clinical Laboratory Standards Institute interpretive criteria for methicillin-resistant Staphylococcus pseudintermedius isolated from dogs. J. Vet. Diagn. Investig. 2009, 21, 684–688. [Google Scholar] [CrossRef] [PubMed]
- Kang, M.H.; Chae, M.J.; Yoon, J.W.; Kim, S.G.; Lee, S.Y.; Yoo, J.H.; Park, H.M. Antibiotic resistance and molecular characterization of ophthalmic Staphylococcus pseudintermedius isolates from dogs. J. Vet. Sci. 2014, 15, 409–415. [Google Scholar] [CrossRef]
- Bruce, S.A.; Smith, J.T.; Mydosh, J.L.; Ball, J.; Needle, D.B.; Gibson, R.; Andam, C.P. Accessory Genome Dynamics of Local and Global Staphylococcus pseudintermedius Populations. Front. Microbiol. 2022, 13, 798175. [Google Scholar] [CrossRef] [PubMed]
- Tyson, G.H.; Ceric, O.; Guag, J.; Nemser, S.; Borenstein, S.; Slavic, D.; Lippert, S.; McDowell, R.; Krishnamurthy, A.; Korosec, S.; et al. Genomics accurately predicts antimicrobial resistance in Staphylococcus pseudintermedius collected as part of Vet-LIRN resistance monitoring. Vet. Microbiol. 2021, 254, 109006. [Google Scholar] [CrossRef]
- Perreten, V.; Kadlec, K.; Schwarz, S.; Grönlund Andersson, U.; Finn, M.; Greko, C.; Moodley, A.; Kania, S.A.; Frank, L.A.; Bemis, D.A.; et al. Clonal spread of methicillin-resistant Staphylococcus pseudintermedius in Europe and North America: An international multicentre study. J. Antimicrob. Chemother. 2010, 65, 1145–1154. [Google Scholar] [CrossRef]
- Ardic, N.; Sareyyupoglu, B.; Ozyurt, M.; Haznedaroglu, T.; Ilga, U. Investigation of aminoglycoside modifying enzyme genes in methicillin-resistant staphylococci. Microbiol. Res. 2006, 161, 49–54. [Google Scholar] [CrossRef]
- Silva, V.; Oliveira, A.; Manageiro, V.; Caniça, M.; Contente, D.; Capita, R.; Alonso-Calleja, C.; Carvalho, I.; Capelo, J.L.; Igrejas, G.; et al. Clonal Diversity and Antimicrobial Resistance of Methicillin-Resistant Staphylococcus pseudintermedius Isolated from Canine Pyoderma. Microorganisms 2021, 9, 482. [Google Scholar] [CrossRef]
- Guay, G.G.; Khan, S.A.; Rothstein, D.M. The tet(K) gene of plasmid pT181 of Staphylococcus aureus encodes an efflux protein that contains 14 transmembrane helices. Plasmid 1993, 30, 163–166. [Google Scholar] [CrossRef]
- Larsen, J.; Clasen, J.; Hansen, J.E.; Paulander, W.; Petersen, A.; Larsen, A.R.; Frees, D. Copresence of tet(K) and tet(M) in Livestock-Associated Methicillin-Resistant Staphylococcus aureus Clonal Complex 398 Is Associated with Increased Fitness during Exposure to Sublethal Concentrations of Tetracycline. Antimicrob. Agents Chemoter. 2016, 60, 4401–4403. [Google Scholar] [CrossRef]
- Ferrero, L.; Cameron, B.; Crouzet, J. Analysis of gyrA and grlA mutations in stepwise-selected ciprofloxacin-resistant mutants of Staphylococcus aureus. Antimicrob. Agents Chemother. 1995, 39, 1554–1558. [Google Scholar] [CrossRef]
- Kadlec, K.; van Duijkeren, E.; Wagenaar, J.A.; Schwarz, S. Molecular basis of rifampicin resistance in methicillin-resistant Staphylococcus pseudintermedius isolates from dogs. J. Antimicrob. Chemother. 2011, 66, 1236–1242. [Google Scholar] [CrossRef]
- Zulfiana, R.; Suharjono, K. Genetic profile mutation rpoB in clinical isolate of rifampicin-resistant Staphylococcus aureus. J. Basic Clin. Physiol. Pharmacol. 2021, 32, 773–776. [Google Scholar] [CrossRef] [PubMed]
- Werckenthin, C.; Cardoso, M.; Martel, J.L.; Schwarz, S. Antimicrobial resistance in staphylococci from animals with particular reference to bovine Staphylococcus aureus, porcine Staphylococcus hyicus, and canine Staphylococcus intermedius. Vet. Res. 2001, 32, 341–362. [Google Scholar] [CrossRef]
- Srednik, M.E.; Perea, C.A.; Giacoboni, G.I.; Hicks, J.A.; Schlater, L.K. First report of Staphylococcus pseudintermedius ST71-SCCmec III and ST45-ΨSCCmec57395 from canine pyoderma in Argentina. BMC Res. Notes 2023, 16, 19. [Google Scholar] [CrossRef]
- Black, C.C.; Solyman, S.M.; Eberlein, L.C.; Bemis, D.A.; Woron, A.M.; Kania, S.A. Identification of a predominant multilocus sequence type, pulsed-field gel electrophoresis cluster, and novel staphylococcal chromosomal cassette in clinical isolates of mecA-containing, methicillin-resistant Staphylococcus pseudintermedius. Vet. Microbiol. 2009, 139, 333–338. [Google Scholar] [CrossRef] [PubMed]
- Gagetti, P.; Wattam, A.R.; Giacoboni, G.; De Paulis, A.; Bertona, E.; Corso, A.; Rosato, A.E. Identification and molecular epidemiology of methicillin resistant Staphylococcus pseudintermedius strains isolated from canine clinical samples in Argentina. BMC Vet. Res. 2019, 15, 264. [Google Scholar] [CrossRef] [PubMed]
- Boyle-Vavra, S.; Ereshefsky, B.; Wang, C.C.; Daum, R.S. Successful multiresistant community-associated methicillin-resistant Staphylococcus aureus lineage from Taipei, Taiwan, that carries either the novel Staphylococcal chromosome cassette mec (SCCmec) type VT or SCCmec type IV. J. Clin. Microbiol. 2005, 43, 4719–4730. [Google Scholar] [CrossRef]
- Takano, T.; Higuchi, W.; Zaraket, H.; Otsuka, T.; Baranovich, T.; Enany, S.; Saito, K.; Isobe, H.; Dohmae, S.; Ozaki, K.; et al. Novel characteristics of community-acquired methicillin-resistant Staphylococcus aureus strains belonging to multilocus sequence type 59 in Taiwan. Antimicrob. Agents Chemother. 2008, 52, 837–845, Erratum in: Antimicrob. Agents Chemother. 2012, 56, 6441. [Google Scholar] [CrossRef]
- Feil, E.J.; Li, B.C.; Aanensen, D.M.; Hanage, W.P.; Spratt, B.G. eBURST: Inferring patterns of evolutionary descent among clusters of related bacterial genotypes from multilocus sequence typing data. J. Bacteriol. 2004, 186, 1518–1530. [Google Scholar] [CrossRef]
- Pires dos Santos, T.; Damborg, P.; Moodley, A.; Guardabassi, L. Systematic Review on Global Epidemiology of Methicillin-Resistant Staphylococcus pseudintermedius: Inference of Population Structure from Multilocus Sequence Typing Data. Front. Microbiol. 2016, 7, 1599. [Google Scholar] [CrossRef] [PubMed]
- Menandro, M.L.; Dotto, G.; Mondin, A.; Martini, M.; Ceglie, L.; Pasotto, D. Prevalence and characterization of methicillin-resistant Staphylococcus pseudintermedius from symptomatic companion animals in Northern Italy: Clonal diversity and novel sequence types. Comp. Immunol. Microbiol. Infect. Dis. 2019, 66, 101331. [Google Scholar] [CrossRef]
- Quitoco, I.M.; Ramundo, M.S.; Silva-Carvalho, M.C.; Souza, R.R.; Beltrame, C.O.; de Oliveira, T.F.; Araújo, R.; Del Peloso, P.F.; Coelho, L.R.; Figueiredo, A.M. First report in South America of companion animal colonization by the USA1100 clone of community-acquired meticillin-resistant Staphylococcus aureus (ST30) and by the European clone of methicillin-resistant Staphylococcus pseudintermedius (ST71). BMC Res. Notes 2013, 6, 336. [Google Scholar] [CrossRef]
- Viegas, F.M.; Santana, J.A.; Silva, B.A.; Xavier, R.G.C.; Bonisson, C.T.; Câmara, J.L.S.; Rennó, M.C.; Cunha, J.L.R.; Figueiredo, H.C.P.; Lobato, F.C.F.; et al. Occurrence and characterization of methicillin-resistant Staphylococcus spp. in diseased dogs in Brazil. PLoS ONE 2022, 17, e0269422. [Google Scholar] [CrossRef]
- Videla, R.; Solyman, S.M.; Brahmbhatt, A.; Sadeghi, L.; Bemis, D.A.; Kania, S.A. Clonal Complexes and Antimicrobial Susceptibility Profiles of Staphylococcus pseudintermedius Isolates from Dogs in the United States. Microb. Drug Resist. 2018, 24, 83–88. [Google Scholar] [CrossRef]
- Perreten, V.; Chanchaithong, P.; Prapasarakul, N.; Rossano, A.; Blum, S.E.; Elad, D.; Schwendener, S. Novel pseudo-staphylococcal cassette chromosome mec element (ψSCCmec57395) in methicillin-resistant Staphylococcus pseudintermedius CC45. Antimicrob. Agents Chemother. 2013, 57, 5509–5515. [Google Scholar] [CrossRef] [PubMed]
- Couto, N.; Monchique, C.; Belas, A.; Marques, C.; Gama, L.T.; Pomba, C. Trends and molecular mechanisms of antimicrobial resistance in clinical staphylococci isolated from companion animals over a 16-year period. J. Antimicrob. Chemother. 2016, 71, 1479–1487. [Google Scholar] [CrossRef]
- Wegener, A.; Damborg, P.; Guardabassi, L.; Moodley, A.; Mughini-Gras, L.; Duim, B.; Wagenaar, J.A.; Broens, E.M. Specific staphylococcal cassette chromosome mec (SCCmec) types and clonal complexes are associated with low-level amoxicillin/clavulanic acid and cefalotin resistance in methicillin-resistant Staphylococcus pseudintermedius. J. Antimicrob. Chemother. 2020, 75, 508–511. [Google Scholar] [CrossRef]
- Duim, B.; Verstappen, K.M.; Broens, E.M.; Laarhoven, L.M.; van Duijkeren, E.; Hordijk, J.; de Heus, P.; Spaninks, M.; Timmerman, A.J.; Wagenaar, J.A. Changes in the Population of Methicillin-Resistant Staphylococcus pseudintermedius and Dissemination of Antimicrobial-Resistant Phenotypes in the Netherlands. J. Clin. Microbiol. 2016, 54, 283–288. [Google Scholar] [CrossRef] [PubMed]
- Lu, J.; Breitwieser, F.P.; Thielen, P.; Salzberg, S.L. Bracken: Estimating species abundance in metagenomics data. Peer J. Comput. Sci. 2017, 3, e104. [Google Scholar] [CrossRef]
- Tatusova, T.; DiCuccio, M.; Badretdin, A.; Chetvernin, V.; Nawrocki, E.P.; Zaslavsky, L.; Lomsadze, A.; Pruitt, K.D.; Borodovsky, M.; Ostell, J. NCBI prokaryotic genome annotation pipeline. Nucleic Acids Res. 2016, 44, 6614–6624. [Google Scholar] [CrossRef] [PubMed]
- Wickham, H. Ggplot2: Elegant Graphics for Data Analysis; Springer: New York, NY, USA, 2016; Available online: http://ggplot2.org (accessed on 2 June 2022)ISBN 978-3-319-24277-4.
- Jolley, K.A.; Bray, J.E.; Maiden, M.C.J. Open-access bacterial population genomics: BIGSdb software, the PubMLST.org website and their applications. Wellcome Open. Res. 2018, 3, 124. [Google Scholar] [CrossRef] [PubMed]
- Francisco, A.P.; Bugalho, M.; Ramirez, M.; Carriço, J.A. Global optimal eBURST analysis of multilocus typing data using a graphic matroid approach. BMC Bioinform. 2009, 10, 152. [Google Scholar] [CrossRef]
- Nascimento, M.; Sousa, A.; Ramirez, M.; Francisco, A.P.; Carriço, J.A.; Vaz, C. PHYLOViZ 2.0: Providing scalable data integration and visualization for multiple phylogenetic inference methods. Bioinformatics 2017, 33, 128–129. [Google Scholar] [CrossRef]
- Vasimuddin, M.; Sanchit, M.; Heng, L.; Srinivas, A. Efficient Architecture-Aware Acceleration of BWA-MEM for Multicore Systems. In Proceedings of the IEEE Parallel and Distributed Processing Symposium (IPDPS), Rio de Janeiro, Brazil, 20–24 May 2019. [Google Scholar]
- Garrison, E. Source Repository. 2012. Available online: https://github.com/ekg/freebayes (accessed on 10 March 2022).
- Stamatakis, A. RAxML Version 8: A Tool for Phylogenetic Analysis and Post-Analysis of Large Phylogenies. Bioinformatics 2014, 30, 1312–1313. Available online: http://bioinformatics.oxfordjournals.org/content/early/2014/01/21/bioinformatics.btu033.abstract?keytype=ref&ijkey=VTEqgUJYCDcf0kP (accessed on 12 April 2022). [CrossRef]
- Nurk, S.; Bankevich, A.; Antipov, D.; Gurevich, A.A.; Korobeynikov, A.; Lapidus, A.; Prjibelski, A.D.; Pyshkin, A.; Sirotkin, A.; Sirotkin, Y.; et al. Assembling single-cell genomes and mini-metagenomes from chimeric MDA products. J. Comput. Biol. 2013, 20, 714–737. [Google Scholar] [CrossRef] [PubMed]
- Feldgarden, M.; Brover, V.; Gonzalez-Escalona, N.; Frye, J.G.; Haendiges, J.; Haft, D.H.; Hoffmann, M.; Pettengill, J.B.; Prasad, A.B.; Tillman, G.E.; et al. AMRFinderPlus and the Reference Gene Catalog facilitate examination of the genomic links among antimicrobial resistance, stress response, and virulence. Sci. Rep. 2021, 11, 12728. [Google Scholar] [CrossRef]





| ST | Argentina | United States |
|---|---|---|
| 45 | n = 1 | |
| 71 | n = 2 | n = 1 |
| 97 | n = 1 | |
| 181 | n = 1 | |
| 301 | n = 1 | |
| 313 | n = 1 | |
| 339 | n = 1 | |
| 440 | n = 1 | |
| 551 | n = 1 | |
| 1055 | n = 1 | |
| 1229 | n = 1 | |
| 1412 | n = 3 | |
| 1420 | n = 1 | |
| 1431 | n = 1 | |
| 1692 | n = 1 |
| Antimicrobials | Phenotype: S | Phenotype: R | |||
|---|---|---|---|---|---|
| Genotype: R | Genotype: S | Genotype: R | Genotype: S | Correlation | |
| Oxacillin | 2 | 22 | 34 | 0 | 96.5% |
| Penicillin | 2 | 4 | 51 | 1 | 94.8% |
| Erythromycin | 0 | 23 | 27 | 8 | 86.2% |
| Clindamycin | 0 | 23 | 27 | 8 | 86.2% |
| Trimethoprim-Sulfamethoxazole | 0 | 25 | 33 | 0 | 100% |
| Enrofloxacin | 0 | 31 | 27 | 0 | 100% |
| Marbofloxacin | 0 | 31 | 27 | 0 | 100% |
| Pradofloxacin | 1 | 30 | 27 | 0 | 98.3% |
| Tetracycline | 0 | 42 | 16 | 0 | 100% |
| Doxycycline | 0 | 42 | 16 | 0 | 100% |
| Minocycline | 0 | 42 | 16 | 0 | 100% |
| Chloramphenicol | 0 | 45 | 10 | 3 | 94.8% |
| Gentamycin | 9 | 41 | 8 | 0 | 84.5% |
| Rifampin | 0 | 56 | 2 | 0 | 100% |
| Nitrofurantoin | 0 | 58 | 0 | 0 | 100% |
| Vancomycin | 0 | 58 | 0 | 0 | 100% |
| Isolate ID | Source | Oxacillin MIC (µg/mL) | Interpretation | SCCmecFinder | Best SCCmec Match 2 | MLST | ||||
|---|---|---|---|---|---|---|---|---|---|---|
| mec Class | mec Complex Genes | ccr Class | ccr Complex Genes | Predicted SCCmec | ||||||
| BI-1979 | Argentina | 2 | R | C2 | mecA | 5&5 | ccrC1-allele-8, ccrC1-allele-3 | SCCmec type V(5C2&5) | SCCmec type Vb (5C2&5) | 2233 |
| BI-1980 | Argentina | >2 | R | C2 | mecA | 5&5 | ccrC1-allele-2, ccrC1-allele-8 | SCCmec type V(5C2&5) | SCCmec type Vb (5C2&5) | 1412 |
| BI-1981 | Argentina | >2 | R | C2 | mecA | 5&5 | ccrC1-allele-8, ccrC1-allele-3 | SCCmec type V(5C2&5) | SCCmec type Vc (5C2&5) | 2234 |
| BI-1982 | Argentina | 2 | R | n/d | mecA, mecI, ΔmecR1 | 5 | ccrC1-allele-8 | - | - | - |
| BI-1983 | Argentina | >2 | R | A | mecA, mecI, mecR1 | 3 | ccrA3, ccrB3 | SCCmec type III(3A) | SCCmec type III | 71 |
| BI-1984 | Argentina | >2 | R | C2 | mecA | 5&5 | ccrC1-allele-8, ccrC1-allele-1 | SCCmec type V(5C2&5) | SCCmec type V (5C2&5) | 2235 |
| BI-1985 | Argentina | >2 | R | A | mecA, mecI, ΔmecR1 | 3 | ccrA3, ccrB3 | SCCmec type III(3A) | SCCmec type III | 71 |
| BI-1986 | Argentina | >2 | R | n/d | mecA, mecI, ΔmecR1 | 5 | ccrC1-allele-8 | - | - | - |
| BI-1987 | Argentina | >2 | R | A | mecA, mecI, mecR1 | 5 | ccrC1-allele-8 | - | - | - |
| BI-1988 | Argentina | >2 | R | n/d | mecA, mecI, ΔmecR1 | 5 | ccrC1-allele-8 | - | - | - |
| BI-1989 | Argentina | >2 | R | n/d | mecA | n/d | - | ψSCCmec57395 | 45 | |
| BI-1990 | Argentina | >2 | R | C2 | mecA | 5&5 | ccrC1-allele-8, ccrC1-alelle-3 | SCCmec type V(5C2&5) | SCCmec type Vb (5C2&5) | 1412 |
| BI-1991 | Argentina | >2 | R | C2 | mecA | 5 | ccrC1-allele-8 | SCCmec type V(5C2) | SCCmec type Va (5C2) | 339 |
| BI-1993 | Argentina | 1 | R | n/d | mecA, ΔmecR1 | 5 | ccrC1-allele-8 | - | - | - |
| BI-1997 | Argentina | ≤0.25 | S | n/d | mecA, mecI, ΔmecR1 | 5 | ccrC1-allele-8 | - | - | - |
| BI-1998 | Argentina | 2 | R | n/d | mecA, mecI, ΔmecR1 | 5 | ccrC1-allele-8 | - | - | - |
| BI-2002 | Argentina | 0.5 | R | C2 | mecA | 5 | ccrC1-allele-8 | SCCmec type V(5C2) | SCCmec type Va (5C2) | 2261 |
| BI-2003 | Argentina | 2 | R | n/d | mecA 1 | 5&5 | ccrC1-allele-3 | SCCmec type V(5C2&5) | SCCmec type Vc (5C2&5) | 2242 |
| BI-2004 | Argentina | >2 | R | C2 | mecA | 5&5 | ccrC1-allele-2, ccrC1-allele-8 | SCCmec type V(5C2&5) | SCCmec type Vb (5C2&5) | - |
| BI-2005 | Argentina | ≤0.25 | S | n/d | mecA, mecI, ΔmecR1 | 5 | ccrC1-allele-8 | - | - | - |
| BI-2006 | Argentina | 2 | R | n/d | mecA, ΔmecR1 | 5 | ccrC1-allele-8 | - | - | - |
| BI-2007 | Argentina | 1 | R | n/d | mecA | n/d | - | - | - | |
| BI-2008 | Argentina | >2 | R | C2 | mecA | 5 | ccrC1-allele-8 | SCCmec type V(5C2) | SCCmec type Va (5C2) | 339 |
| AL36849PPY10048 | United States | 1 | R | B | mecA, IS1272, ΔmecR1 | 2 | ccrA2, ccrB2 | SCCmec type IVg(2B) | SCCmec type IVg | 1431 |
| AL36849PPY10061 | United States | 0.5 | R | B | mecA, IS1272, ΔmecR1 | 2 | ccrA2, ccrB2 | SCCmec type IVg(2B) | SCCmec type IVg | 301 |
| KS66506PPY30089 | United States | 0.5 | R | n/d | mecA, IS1272, ΔmecR1 | 2 | ccrA2, ccrB2 | SCCmec type IV(2B) | SCCmec type IV | 2247 |
| KY40511PPY30123 | United States | 0.5 | R | C2 | mecA | 5 | ccrC1-allele-2, ccrC1-allele-8 | SCCmec type V(5C2&5) | SCCmec type Vb (5C2&5) | 1229 |
| LA70803PPY27117 | United States | >2 | R | C1 | mecA | 5 | ccrC1-allele-6 | SCCmec type VII(5C1) | SCCmec type VII variant | 2263 |
| LA70803PPY30016 | United States | 2 | R | C2 | mecA | 5 | ccrC1-allele-6 | SCCmec type V(5C2) | SCCmec type Va (5C2) | 2248 |
| MI48910PPY10092 | United States | >2 | R | n/d | mecA, mecI, mecR1 | 3 | ccrA3, ccrB3 | SCCmec type III(3A) | SCCmec type III | 440 |
| MI48910PPY20187 | United States | 1 | R | C2 | mecA | 5 | ccrC1, ccrC1-allele-3 | SCCmec type V(5C2&5) | SCCmec type Vb (5C2&5) | 181 |
| MO65211PPY31146 | United States | >2 | R | C2 | mecA | 5 | ccrC1-allele-2, ccrC1-allele-8 | SCCmec type V(5C2&5) | SCCmec type Vb (5C2&5) | 1050 |
| ND58102PPY20076 | United States | 0.5 | R | n/d | mecA 1, ΔmecR1, IS1272 | 2 | ccrA2, ccrB2 | SCCmec type IVg(2B) | SCCmec type IVg | 1692 |
| NY14853PPY10094 | United States | >2 | R | n/d | mecA, mecI, mecR1 | 3 | ccrA3, ccrB3 | SCCmec type III(3A) | SCCmec type III | 71 |
| TX77840PPY20121 | United States | >2 | R | C2 | mecA | 5&5 | ccrC1-allele-2, ccrC1-alelle-8 | SCCmec type V(5C2&5) | SCCmec type Vc (5C2&5) | 2264 |
| WI53706PPY30014 | United States | >2 | R | C2 | mecA | 5&5 | ccrC1-allele-2, ccrC1-allele-8 | SCCmec type V(5C2&5) | SCCmec type Vc (5C2&5) | 551 |
Disclaimer/Publisher’s Note: The statements, opinions and data contained in all publications are solely those of the individual author(s) and contributor(s) and not of MDPI and/or the editor(s). MDPI and/or the editor(s) disclaim responsibility for any injury to people or property resulting from any ideas, methods, instructions or products referred to in the content. |
© 2023 by the authors. Licensee MDPI, Basel, Switzerland. This article is an open access article distributed under the terms and conditions of the Creative Commons Attribution (CC BY) license (https://creativecommons.org/licenses/by/4.0/).
Share and Cite
Srednik, M.E.; Perea, C.A.; Giacoboni, G.I.; Hicks, J.A.; Foxx, C.L.; Harris, B.; Schlater, L.K. Genomic Features of Antimicrobial Resistance in Staphylococcus pseudintermedius Isolated from Dogs with Pyoderma in Argentina and the United States: A Comparative Study. Int. J. Mol. Sci. 2023, 24, 11361. https://doi.org/10.3390/ijms241411361
Srednik ME, Perea CA, Giacoboni GI, Hicks JA, Foxx CL, Harris B, Schlater LK. Genomic Features of Antimicrobial Resistance in Staphylococcus pseudintermedius Isolated from Dogs with Pyoderma in Argentina and the United States: A Comparative Study. International Journal of Molecular Sciences. 2023; 24(14):11361. https://doi.org/10.3390/ijms241411361
Chicago/Turabian StyleSrednik, Mariela E., Claudia A. Perea, Gabriela I. Giacoboni, Jessica A. Hicks, Christine L. Foxx, Beth Harris, and Linda K. Schlater. 2023. "Genomic Features of Antimicrobial Resistance in Staphylococcus pseudintermedius Isolated from Dogs with Pyoderma in Argentina and the United States: A Comparative Study" International Journal of Molecular Sciences 24, no. 14: 11361. https://doi.org/10.3390/ijms241411361
APA StyleSrednik, M. E., Perea, C. A., Giacoboni, G. I., Hicks, J. A., Foxx, C. L., Harris, B., & Schlater, L. K. (2023). Genomic Features of Antimicrobial Resistance in Staphylococcus pseudintermedius Isolated from Dogs with Pyoderma in Argentina and the United States: A Comparative Study. International Journal of Molecular Sciences, 24(14), 11361. https://doi.org/10.3390/ijms241411361

