Feedback Modulation between Human INO80 Chromatin Remodeling Complex and miR-372 in HCT116 Cells
Abstract
1. Introduction
2. Results
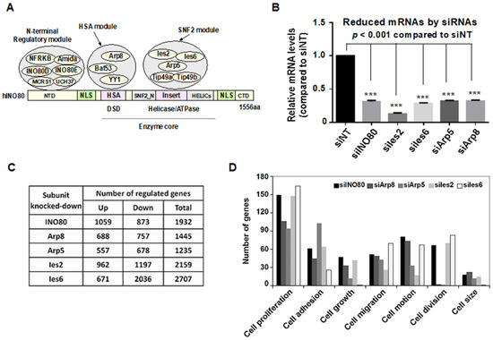
2.1. DNA Microarray Analysis of Gene Expression from HeLa Cells Indicated That INO80 Complex Mainly Regulates Cell Proliferation and Cell Viability
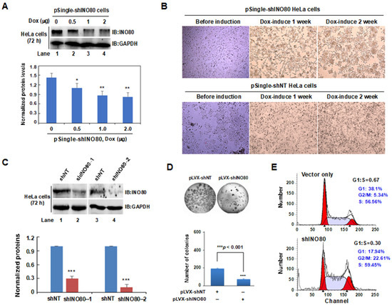
2.2. The Silencing of INO80 Caused HeLa Cells to Grow in Clusters and Inhibited the Colony-Forming Ability of HCT116 Cells
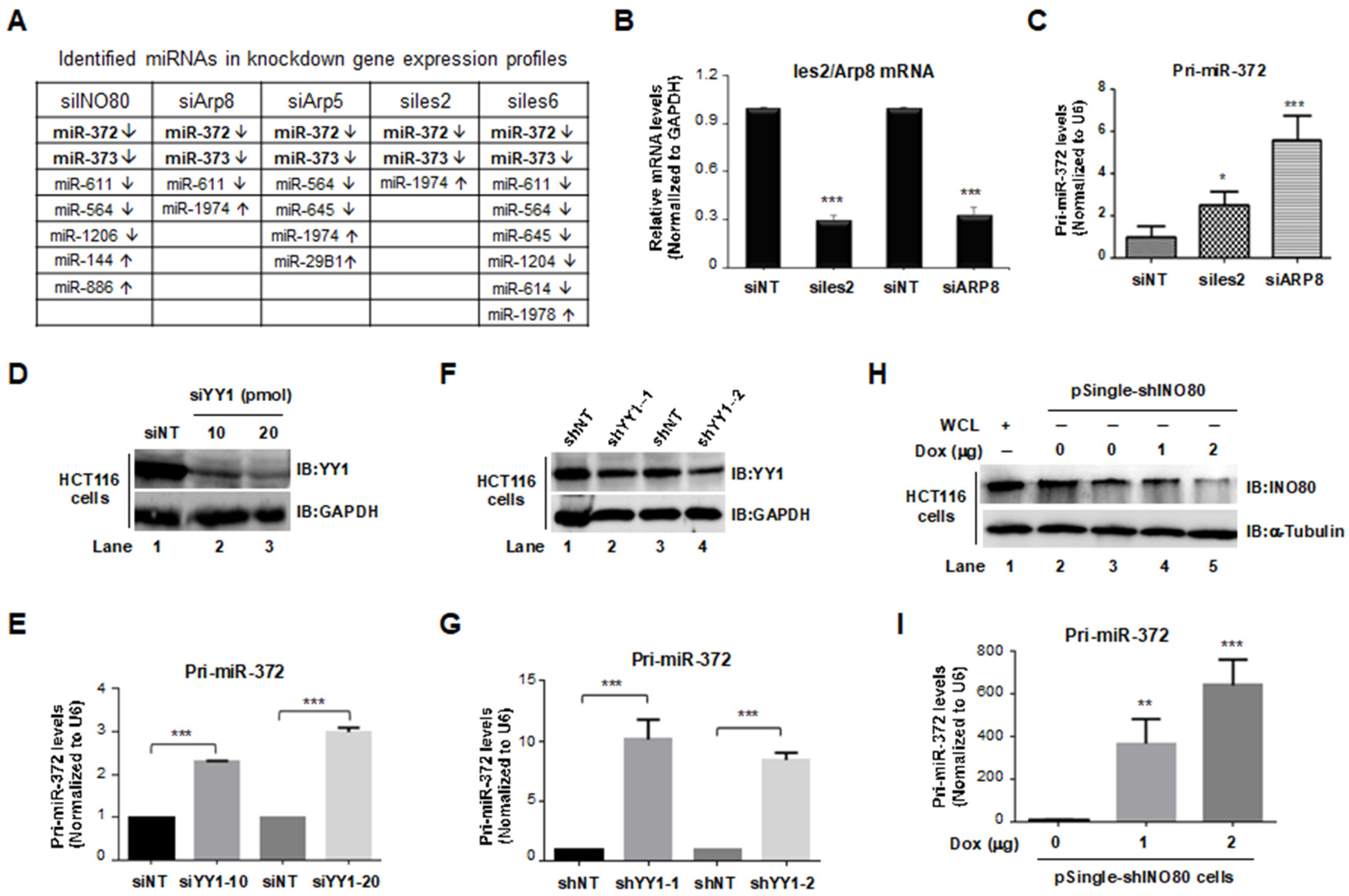
2.3. Elevated pri-miR-372 Expression Level Was Detected in INO80-Complex Knockdown HCT116 Cells
2.4. Mimics miR-372 in HCT116 cells, in Turn, Suppressed INO80 and Arp8 Expression in Both mRNA and Protein
2.5. MiR-372 Post-Transcriptionally Inhibited INO80/Arp8 Expression by Targeting Their 3′-UTR in HCT116 Cells
2.6. Mimics miR-372 Upregulated the p53/p21 Pathway in HCT116 Cells
3. Discussion
4. Materials and Methods
4.1. Antibodies
4.2. Cell Culture
4.3. Reverse Transcription PCR
4.4. Plasmids and Transient Transfection
4.5. siRNA/shRNA Knockdown
4.6. Development of pSingle-tTS-INO80-shRNA Stable Cell Lines
4.7. Luciferase Reporter Assay
4.8. Colony Formation Assay
4.9. FACS Analysis
4.10. Chromatin Immunoprecipitation (ChIP)
4.11. DNA Microarray
4.12. Statistical Analysis
Author Contributions
Funding
Institutional Review Board Statement
Informed Consent Statement
Data Availability Statement
Conflicts of Interest
Abbreviations
| miR-372 | MicroRNA-372; |
| CRC | Colorectal cancer; |
| COAD | Colon adenocarcinoma |
| ChIP | Chromatin immunoprecipitation |
| TSS | Transcriptional start site |
References
- Bray, F.; Ferlay, J.; Soerjomataram, I.; Siegel, R.L.; Torre, L.A.; Jemal, A. Global cancer statistics 2018: GLOBOCAN estimates of incidence and mortality worldwide for 36 cancers in 185 countries. CA Cancer J. Clin. 2018, 68, 394–424. [Google Scholar] [CrossRef] [PubMed]
- Dekker, E.; Tanis, P.J.; Vleugels, J.L.A.; Kasi, P.M.; Wallace, M.B. Colorectal cancer. Lancet 2019, 394, 1467–1480. [Google Scholar] [CrossRef] [PubMed]
- Buccafusca, G.; Proserpio, I.; Tralongo, A.C.; Rametta Giuliano, S.; Tralongo, P. Early colorectal cancer: Diagnosis, treatment and survivorship care. Crit. Rev. Oncol. Hematol. 2019, 136, 20–30. [Google Scholar] [CrossRef] [PubMed]
- Thanikachalam, K.; Khan, G. Colorectal Cancer and Nutrition. Nutrients 2019, 11, 164. [Google Scholar] [CrossRef] [PubMed]
- Bartel, D.P. Metazoan MicroRNAs. Cell 2018, 173, 20–51. [Google Scholar] [CrossRef]
- Friedman, R.C.; Farh, K.K.; Burge, C.B.; Bartel, D.P. Most mammalian mRNAs are conserved targets of microRNAs. Genome Res. 2009, 19, 92–105. [Google Scholar] [CrossRef]
- Tüfekci, K.U.; Meuwissen, R.L.; Genç, S. The role of microRNAs in biological processes. Methods Mol. Biol. 2014, 1107, 15–31. [Google Scholar]
- Zhao, Y.; Lu, G.; Ke, X.; Lu, X.; Wang, X.; Li, H.; Ren, M.; He, S. miR-488 acts as a tumor suppressor gene in gastric cancer. Tumour. Biol. 2016, 37, 8691–8698. [Google Scholar] [CrossRef]
- Zhang, T.; Hu, Y.; Ju, J.; Hou, L.; Li, Z.; Xiao, D.; Li, Y.; Yao, J.; Wang, C.; Zhang, Y.; et al. Downregulation of miR-522 suppresses proliferation and metastasis of non-small cell lung cancer cells by directly targeting DENN/MADD domain containing 2D. Sci. Rep. 2016, 6, 19346. [Google Scholar] [CrossRef]
- Wang, L.; Song, G.; Tan, W.; Qi, M.; Zhang, L.; Chan, J.; Yu, J.; Han, J.; Han, B. MiR-573 inhibits prostate cancer metastasis by regulating epithelial-mesenchymal transition. Oncotarget 2015, 6, 35978–35990. [Google Scholar] [CrossRef]
- Seol, H.S.; Akiyama, Y.; Shimada, S.; Lee, H.J.; Kim, T.L.; Chun, S.M.; Singh, S.R.; Jang, S.J. Epigenetic silencing of microRNA-373 to epithelial-mesenchymal transition in non-small cell lung cancer through IRAK2 and LAMP1 axes. Cancer Lett. 2014, 353, 232–241. [Google Scholar] [CrossRef]
- Liu, P.; Wilson, M.J. miR-520c and miR-373 upregulate MMP9 expression by targeting mTOR and SIRT1, and activate the Ras/Raf/MEK/Erk signaling pathway and NF-kappaB factor in human fibrosarcoma cells. J. Cell Physiol. 2012, 227, 867–876. [Google Scholar] [CrossRef] [PubMed]
- Ghasemi, M.; Samaei, N.M.; Mowla, S.J.; Shafiee, M.; Vasei, M.; Ghasemian, N. Upregulation of miR-371-373 cluster, a human embryonic stem cell specific microRNA cluster, in esophageal squamous cell carcinoma. J. Cancer Res. Ther. 2018, 14, S132–S137. [Google Scholar] [CrossRef]
- Zhou, A.D.; Diao, L.T.; Xu, H.; Xiao, Z.D.; Li, J.H.; Zhou, H.; Qu, L.H. β-Catenin/LEF1 transactivates the microRNA-371-373 cluster that modulates the Wnt/beta-catenin-signaling pathway. Oncogene 2012, 31, 2968–2978. [Google Scholar] [CrossRef] [PubMed]
- Wang, L.Q.; Yu, P.; Li, B.; Guo, Y.H.; Liang, Z.R.; Zheng, L.L.; Yang, J.H.; Xu, H.; Liu, S.; Zheng, L.S.; et al. miR-372 and miR-373 enhance the stemness of colorectal cancer cells by repressing differentiation signaling pathways. Mol. Oncol. 2018, 12, 1949–1964. [Google Scholar] [CrossRef] [PubMed]
- Nakata, K.; Ohuchida, K.; Mizumoto, K.; Aishima, S.; Oda, Y.; Nagai, E.; Tanaka, M. Micro RNA-373 is down-regulated in pancreatic cancer and inhibits cancer cell invasion. Ann. Surg. Oncol. 2014, 21 (Suppl. S4), S564–S574. [Google Scholar] [CrossRef]
- Kong, X.; Qian, X.; Duan, L.; Liu, H.; Zhu, Y.; Qi, J. microRNA-372 Suppresses Migration and Invasion by Targeting p65 in Human Prostate Cancer Cells. DNA Cell Biol. 2016, 35, 828–835. [Google Scholar] [CrossRef]
- Tian, R.Q.; Wang, X.H.; Hou, L.J.; Jia, W.H.; Yang, Q.; Li, Y.X.; Li, M.; Li, X.; Tang, H. MicroRNA-372 is down-regulated and targets cyclin-dependent kinase 2 (CDK2) and cyclin A1 in human cervical cancer, which may contribute to tumorigenesis. J. Biol. Chem. 2011, 286, 25556–25563. [Google Scholar] [CrossRef]
- Liu, B.L.; Sun, K.X.; Zong, Z.H.; Chen, S.; Zhao, Y. MicroRNA-372 inhibits endometrial carcinoma development by targeting the expression of the Ras homolog gene family member C (RhoC). Oncotarget 2016, 7, 6649–6664. [Google Scholar] [CrossRef]
- Guan, X.; Zong, Z.H.; Chen, S.; Sang, X.B.; Wu, D.D.; Wang, L.L.; Liu, Y.; Zhao, Y. The role of miR-372 in ovarian carcinoma cell proliferation. Gene 2017, 624, 14–20. [Google Scholar] [CrossRef]
- Wang, Q.; Liu, S.; Zhao, X.; Wang, Y.; Tian, D.; Jiang, W. MiR-372-3p promotes cell growth and metastasis by targeting FGF9 in lung squamous cell carcinoma. Cancer Med. 2017, 6, 1323–1330. [Google Scholar] [CrossRef]
- Tu, H.F.; Chang, K.W.; Cheng, H.W.; Liu, C.J. Upregulation of miR-372 and -373 associates with lymph node metastasis and poor prognosis of oral carcinomas. Laryngoscope 2015, 125, E365–E370. [Google Scholar] [CrossRef] [PubMed]
- Gu, H.; Guo, X.; Zou, L.; Zhu, H.; Zhang, J. Upregulation of microRNA-372 associates with tumor progression and prognosis in hepatocellular carcinoma. Mol. Cell Biochem. 2013, 375, 23–30. [Google Scholar] [CrossRef] [PubMed]
- Li, G.; Zhang, Z.; Tu, Y.; Jin, T.; Liang, H.; Cui, G.; He, S.; Gao, G. Correlation of microRNA-372 upregulation with poor prognosis in human glioma. Diagn. Pathol. 2013, 8, 1. [Google Scholar] [CrossRef]
- Li, Y.; Li, F.; Feng, C.; Wu, T.; Chen, Y.; Shah, J.A.; Wang, F.; Cai, Y.; Wang, J.; Jin, J. MiR-372-3p Functions as a Tumor Suppressor in Colon Cancer by Targeting MAP3K2. Front. Genet. 2022, 13, 836256. [Google Scholar] [CrossRef]
- Zhao, Y.X.; Liu, H.C.; Ying, W.Y.; Wang, C.Y.; Yu, Y.J.; Sun, W.J.; Liu, J.F. microRNA372 inhibits proliferation and induces apoptosis in human breast cancer cells by directly targeting E2F1. Mol. Med. Rep. 2017, 16, 8069–8075. [Google Scholar] [CrossRef]
- Cheng, X.; Chen, J.; Huang, Z. miR-372 promotes breast cancer cell proliferation by directly targeting LATS2. Exp. Ther. Med. 2018, 15, 2812–2817. [Google Scholar] [CrossRef]
- Yu, J.; Jin, L.; Jiang, L.; Gao, L.; Zhou, J.; Hu, Y.; Li, W.; Zhi, Q.; Zhu, X. Serum miR-372 is a Diagnostic and Prognostic Biomarker in Patients with Early Colorectal Cancer. Anticancer Agents Med. Chem. 2016, 16, 424–431. [Google Scholar] [CrossRef] [PubMed]
- Shah, J.A.; Khattak, S.; Rauf, M.A.; Cai, Y.; Jin, J. Potential Biomarkers of miR-371-373 Gene Cluster in Tumorigenesis. Life 2021, 11, 984. [Google Scholar] [CrossRef]
- Peng, H.; Pan, X.; Su, Q.; Zhu, L.S.; Ma, G.D. MiR-372-3p promotes tumor progression by targeting LATS2 in colorectal cancer. Eur. Rev. Med. Pharmacol. Sci. 2019, 23, 8332–8344. [Google Scholar]
- Yeh, L.Y.; Liu, C.J.; Wong, Y.K.; Chang, C.; Lin, S.C.; Chang, K.W. miR-372 inhibits p62 in head and neck squamous cell carcinoma in vitro and in vivo. Oncotarget 2015, 6, 6062–6075. [Google Scholar] [CrossRef] [PubMed]
- Xu, S.Y.; Xu, P.F.; Gao, T.T. MiR-372-3p inhibits the growth and metastasis of osteosarcoma cells by targeting FXYD6. Eur. Rev. Med. Pharmacol. Sci. 2018, 22, 62–69. [Google Scholar] [PubMed]
- Chen, L.; Cai, Y.; Jin, J.; Florens, L.; Swanson, S.L.; Washbum, M.P.; Conaway, J.W.; Conaway, R.C. Subunit organization of the human INO80 chromatin remodeling complex: An evolutionarily conserved core complex catalyzes ATP-dependent nucleosome remodeling. J. Biol. Chem. 2011, 286, 11283–11289. [Google Scholar] [CrossRef] [PubMed]
- Jin, J.; Cai, Y.; Yao, T.; Gottschalk, A.J.; Florens, L.; Swanson, S.L.; Gutiérrez, J.L.; Coleman, M.K.; Workman, J.L.; Mushegian, A.; et al. A mammalian chromatin remodeling complex with similarities to the yeast INO80 complex. J. Biol. Chem. 2005, 280, 41207–41212. [Google Scholar] [CrossRef]
- Cao, L.; Ding, J.; Dong, L.; Zhao, J.; Su, J.; Wang, L.; Sui, Y.; Zhao, T.; Wang, F.; Jin, J.; et al. Negative Regulation of p21Waf1/Cip1 by Human INO80 Chromatin Remodeling Complex Is Implicated in Cell Cycle Phase G2/M Arrest and Abnormal Chromosome Stability. PLoS ONE 2015, 10, e0137411. [Google Scholar] [CrossRef]
- Chen, L.; Conaway, R.C.; Conaway, J.W. Multiple modes of regulation of the human Ino80 SNF2 ATPase by subunits of the INO80 chromatin-remodeling complex. Proc. Natl. Acad. Sci. USA 2013, 110, 20497–20502. [Google Scholar] [CrossRef]
- Feng, L.; Ma, Y.; Sun, J.; Shen, Q.; Liu, L.; Liu, H.; Wang, F.; Yue, Y.; Li, J.; Zhang, S.; et al. YY1-MIR372-SQSTM1 regulatory axis in autophagy. Autophagy 2014, 10, 1442–1453. [Google Scholar] [CrossRef]
- Xiong, Y.; Hannon, G.J.; Zhang, H.; Casso, D.; Kobayashi, R.; Beach, D. p21 is a universal inhibitor of cyclin kinases. Nature 1993, 366, 701–704. [Google Scholar] [CrossRef]
- Parveen, A.; Akash, M.S.; Rehman, K.; Kyunn, W.W. Dual role of p21 in the progression of cancer and its treatment. Crit. Rev. Eukaryot. Gene Expr. 2016, 26, 49–62. [Google Scholar] [CrossRef]
- Wei, C.L.; Wu, Q.; Vega, V.B.; Chiu, K.P.; Ng, P.; Zhang, T.; Shahab, A.; Yong, H.C.; Fu, Y.; Weng, Z. A global map of p53 transcription-factor binding sites in the human genome. Cell 2006, 124, 207–219. [Google Scholar] [CrossRef]
- Poli, J.; Gasser, S.M.; Papamichos-Chronakis, M. The INO80 remodeller in transcription, replication and repair. Philos. Trans. R. Soc. Lond. B Biol. Sci. 2017, 372, 20160290. [Google Scholar] [CrossRef] [PubMed]
- Poddar, S.; Kesharwani, D.; Datta, M. Interplay between the miRNome and the epigenetic machinery: Implications in health and disease. J. Cell Physiol. 2017, 232, 2938–2945. [Google Scholar] [CrossRef] [PubMed]
- Yao, Y.L.; Yang, W.M.; Seto, E. Regulation of transcription factor YY1 by acetylation and deacetylation. Mol. Cell Biol. 2001, 21, 5979–5991. [Google Scholar] [CrossRef] [PubMed]
- Cai, Y.; Jin, J.; Yao, T.; Gottschalk, A.J.; Swanson, S.K.; Wu, S.; Shi, Y.; Washburn, M.P.; Florens, L.; Conaway, R.C.; et al. YY1 functions with INO80 to activate transcription. Nat. Struct. Mol. Biol. 2007, 14, 872–874. [Google Scholar] [CrossRef] [PubMed]
- Ding, J.; Yu, C.; Sui, Y.; Wang, L.; Yang, Y.; Wang, F.; Yao, H.; Xing, F.; Liu, H.; Li, Y.; et al. The chromatin remodeling protein INO80 contributes to the removal of H2A.Z at the p53-binding site of the p21 gene in response to doxorubicin. FEBS J. 2018, 285, 3270–3285. [Google Scholar] [CrossRef]
- Zhou, B.; Wang, L.; Zhang, S.; Bennett, B.D.; He, F.; Zhang, Y.; Xiong, C.; Han, L.; Diao, L.; Li, P.; et al. INO80 governs superenhancer-mediated oncogenic transcription and tumor growth in melanoma. Genes Dev. 2016, 30, 1440–1453. [Google Scholar] [CrossRef]
- Ashburner, M.; Ball, C.A.; Blake, J.A.; Bostein, D.; Butler, H.; Cherry, J.M.; Davis, A.P.; Dolinski, K.; Dwight, S.S.; Eppig, J.T.; et al. Gene ontology: Tool for the unification of biology. The Gene Ontology Consortium. Nat. Genet 2000, 25, 25–29. [Google Scholar] [CrossRef]
- Huang, D.W.; Sherman, B.T.; Lempicki, R.A. Systematic and integrative analysis of large gene lists using DAVID bioinformatics resources. Nat. Protoc. 2009, 4, 44–57. [Google Scholar] [CrossRef]
- Huang, D.W.; Sherman, B.T.; Lempicki, R.A. Bioinformatics enrichment tools: Paths toward the comprehensive functional analysis of large gene lists. Nucleic Acids Res. 2009, 37, 1–13. [Google Scholar] [CrossRef]
- Ogata, H.; Goto, S.; Sato, K.; Fujibuchi, W.; Bono, H.; Kanehisa, M. KEGG: Kyoto Encyclopedia of Genes and Genomes. Nucleic Acids Res. 1999, 27, 29–34. [Google Scholar] [CrossRef]







| Target Gene | Representative Transcript | 3P-seq tags + 5 | Total Sites | 7mer-m8 Sites | 7mer-A1 Sites | Representative miRNA |
|---|---|---|---|---|---|---|
| INO80 | ENST00000361937.3 | 279 | 2 | 1 | 1 | has-miR-372-3p |
| YY1 | ENST00000262238.4 | 1803 | 3 | 1 | 2 | has-miR-372-5p |
| INO80D | ENST00000403263.1 | 5 | 2 | 1 | 1 | has-miR-372-5p |
| ARP8 | ENST00000335754.3 | 327 | 2 | 1 | 1 | has-miR-372-5p |
| MCRS1 | ENST00000546244.1 | 914 | 1 | 1 | 0 | has-miR-372-5p |
| Primers | Directions | Sequences |
|---|---|---|
| −2.5 kb | forward | 5′-ACATTGTTCCCAGCACTTCC-3′ |
| reverse | 5′-TAGGGGAATGGTGAAAGGTG-3′ | |
| −2.2 kb | forward | 5′-CTGTGGCTCTGATTGGCTTT-3′ |
| reverse | 5′-CTCCTACCATCCCCTTCCTC-3′ | |
| −1.6 kb | forward | 5′-TCTGGGGTTTAGCCACAATC-3′ |
| reverse | 5′-CCTCTAACGCAGCTGACCTC-3′ | |
| −1.0 kb | forward | 5′-TTGTCATTTTGGAGCCACAG-3′ |
| reverse | 5′-GGGCTCAGAGAAGTCTGGTG-3′ | |
| −0.3 kb | forward | 5′-GGGGCTCATTCTAACAGTGC-3′ |
| reverse | 5′-GACACATTTCCCCACGAAGT-3′ | |
| +0.22 kb | forward | 5′-CGTGTTCGCGGGTGTGT-3′ |
| reverse | 5′-CATTCACCTGCCGCAGAAA-3′ |
| Primers | Directions | Sequences |
|---|---|---|
| hIno80 | forward | 5′-CGGAATCGGCTTTTGCTA-3′ |
| reverse | 5′-TGTCGGCTGGTCAGTTGG-3′ | |
| hArp8 | forward | 5′-CCAGGCTGAGAAGGGTGATA-3′ |
| reverse | 5′-GCAGGAAGAGTGTCTGTGGC-3′ | |
| hIes6 | forward | 5′-ATGGCGGCGCAAATTCCAAT-3′ |
| reverse | 5′-AATGGCAAAGGTTTGGCAGC-3′ | |
| hIes2 | forward | 5′-GGAGAAGCCCTGGAGTTGAG-3′ |
| reverse | 5′-GGAACACTCTTGGTCCCCAG-3′ | |
| GAPDH | forward | 5′-ATCACTGCCACCCAGAAGAC-3′ |
| reverse | 5′-ATGAGGTCCACCACCCTGTT-3′ | |
| YY1 | forward | 5′-CCCTCATAAAGGCTGCACAA-3′ |
| reverse | 5′-TGAACCAGTTGGTGTCGTTT-3′ | |
| hArp5 (BC038402) | forward | 5′-CTACATCCAGAAGCTCAGTAT-3′ |
| reverse | 5′-CTTCTCCTATGAGAGATGGCT-3′ | |
| miR-372-3p | forward | 5′-TAGCAGGATGGCCCTAGACC-3′ |
| reverse | 5′-TCCGTTGATATGGGCGTCAC-3′ | |
| miR-372-3p-RT | forward | 5′-ACACTCCAGCTGGGAAAGTGCTGCGACATTT-3′ |
| reverse | 5′-GTGCAGGGTCCGAGGT-3′ |
Disclaimer/Publisher’s Note: The statements, opinions and data contained in all publications are solely those of the individual author(s) and contributor(s) and not of MDPI and/or the editor(s). MDPI and/or the editor(s) disclaim responsibility for any injury to people or property resulting from any ideas, methods, instructions or products referred to in the content. |
© 2023 by the authors. Licensee MDPI, Basel, Switzerland. This article is an open access article distributed under the terms and conditions of the Creative Commons Attribution (CC BY) license (https://creativecommons.org/licenses/by/4.0/).
Share and Cite
Shah, J.A.; Miao, Y.; Chu, J.; Chen, W.; Zhao, Q.; Cai, C.; Khattak, S.; Wang, F.; Jin, J. Feedback Modulation between Human INO80 Chromatin Remodeling Complex and miR-372 in HCT116 Cells. Int. J. Mol. Sci. 2023, 24, 10685. https://doi.org/10.3390/ijms241310685
Shah JA, Miao Y, Chu J, Chen W, Zhao Q, Cai C, Khattak S, Wang F, Jin J. Feedback Modulation between Human INO80 Chromatin Remodeling Complex and miR-372 in HCT116 Cells. International Journal of Molecular Sciences. 2023; 24(13):10685. https://doi.org/10.3390/ijms241310685
Chicago/Turabian StyleShah, Junaid Ali, Yujuan Miao, Jinmeng Chu, Wenqi Chen, Qingzhi Zhao, Chengyu Cai, Saadullah Khattak, Fei Wang, and Jingji Jin. 2023. "Feedback Modulation between Human INO80 Chromatin Remodeling Complex and miR-372 in HCT116 Cells" International Journal of Molecular Sciences 24, no. 13: 10685. https://doi.org/10.3390/ijms241310685
APA StyleShah, J. A., Miao, Y., Chu, J., Chen, W., Zhao, Q., Cai, C., Khattak, S., Wang, F., & Jin, J. (2023). Feedback Modulation between Human INO80 Chromatin Remodeling Complex and miR-372 in HCT116 Cells. International Journal of Molecular Sciences, 24(13), 10685. https://doi.org/10.3390/ijms241310685

