Bioinformatic Identification of Potential RNA Alterations on the Atrial Fibrillation Remodeling from Human Pulmonary Veins
Abstract
1. Introduction
2. Results
2.1. General Overview of Analysis Results
2.2. Differential Expression Genes (DEGs) in PV and LV
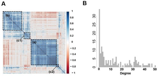
2.3. Co-Expression Network Analysis on DEGs
3. Discussion
3.1. The Priority of PV among Cardiac Regions on AF Remodeling
3.2. The Possible Basis of the Electrical Remodeling in PV in AF
3.3. Possible Classifying Post-Acquired Disturbances in AF by the Network Analysis
3.4. Limitations
4. Materials and Methods
4.1. RNA Extractions from Donated Hearts and Right Atrial Appendage Collections
4.2. RNA-Seq and Data Processing on the Samples
4.3. Differential Expression Gene (DEG) Analysis
4.4. Clustering and Heatmap Visualization
5. Conclusions
Supplementary Materials
Author Contributions
Funding
Institutional Review Board Statement
Informed Consent Statement
Data Availability Statement
Acknowledgments
Conflicts of Interest
References
- Brugada, R.; Tapscott, T.; Czernuszewicz, G.Z.; Marian, A.; Iglesias, A.; Mont, L.; Brugada, J.; Girona, J.; Domingo, A.; Bachinski, L.L.; et al. Identification of a Genetic Locus for Familial Atrial Fibrillation. N. Engl. J. Med. 1997, 336, 905–911. [Google Scholar] [CrossRef] [PubMed]
- Chen, Y.-H.; Xu, S.-J.; Bendahhou, S.; Wang, X.-L.; Wang, Y.; Xu, W.-Y.; Jin, H.-W.; Sun, H.; Su, X.-Y.; Zhuang, Q.-N.; et al. KCNQ1 Gain-of-Function Mutation in Familial Atrial Fibrillation. Science 2003, 299, 251–254. [Google Scholar] [CrossRef] [PubMed]
- Wang, Q.; Curran, M.E.; Splawski, I.; Burn, T.C.; Millholland, J.M.; VanRaay, T.J.; Shen, J.; Timothy, K.W.; Vincent, G.M.; De Jager, T.; et al. Positional cloning of a novel potassium channel gene: KVLQT1 mutations cause cardiac arrhythmias. Nat. Genet. 1996, 12, 17–23. [Google Scholar] [CrossRef] [PubMed]
- Ragab, A.A.Y.; Sitorus, G.D.S.; Brundel, B.B.; Groot, N.M.S.D. The Genetic Puzzle of Familial Atrial Fibrillation. Front. Cardiovasc. Med. 2020, 7, 14. [Google Scholar] [CrossRef]
- Gudbjartsson, D.F.; Arnar, D.O.; Helgadottir, A.; Gretarsdottir, S.; Holm, H.; Sigurdsson, A.; Jonasdottir, A.; Baker, A.; Thorleifsson, G.; Kristjansson, K.; et al. Variants conferring risk of atrial fibrillation on chromosome 4q25. Nature 2007, 448, 353–357. [Google Scholar] [CrossRef]
- Wang, J.; Klysik, E.; Sood, S.; Johnson, R.L.; Wehrens, X.H.T.; Martin, J.F. Pitx2 prevents susceptibility to atrial arrhythmias by inhibiting left-sided pacemaker specification. Proc. Natl. Acad. Sci. USA 2010, 107, 9753–9758. [Google Scholar] [CrossRef]
- Mommersteeg, M.T.M.; Brown, N.A.; Prall, O.W.; de Gier-de Vries, C.; Harvey, R.P.; Moorman, A.F.M.; Christoffels, V.M. Pitx2c and Nkx2-5 are required for the formation and identity of the pulmonary myocardium. Circ. Res. 2007, 101, 902–909. [Google Scholar] [CrossRef]
- Gudbjartsson, D.F.; Holm, H.; Gretarsdottir, S.; Thorleifsson, G.; Walters, G.B.; Thorgeirsson, G.; Gulcher, J.; Mathiesen, E.B.; Njølstad, I.; Nyrnes, A.; et al. A sequence variant in ZFHX3 on 16q22 associates with a trial fibrillation and ischemic stroke. Nat. Genet. 2009, 41, 876–878. [Google Scholar] [CrossRef]
- Benjamin, E.J.; Rice, K.M.; Arking, D.E.; Pfeufer, A.; van Noord, C.; Smith, A.V.; Schnabel, R.B.; Bis, J.C.; Boerwinkle, E.; Sinner, M.F.; et al. Variants in ZFHX3 are associated with atrial fibrillation in individuals of European ancestry. Nat. Genet. 2009, 41, 879–881. [Google Scholar] [CrossRef]
- Ellinor, P.T.; Lunetta, K.L.; Glazer, N.L.; Pfeufer, A.; Alonso, A.; Chung, M.; Sinner, M.; De Bakker, P.; Mueller, M.; Lubitz, S.; et al. Common variants in KCNN3 are associated with lone atrial fibrillation. Nat. Genet. 2010, 42, 240–244. [Google Scholar] [CrossRef]
- Miyazawa, K.; Ito, K.; Ito, M.; Zou, Z.; Kubota, M.; Nomura, S.; Matsunaga, H.; Koyama, S.; Ieki, H.; Akiyama, M.; et al. Cross-ancestry genome-wide analysis of atrial fibrillation unveils disease biology and enables cardioembolic risk prediction. Nat. Genet. 2023, 55, 187–197. [Google Scholar] [CrossRef]
- Ellinor, P.T.; Lunetta, K.L.; Albert, C.M.; Glazer, N.L.; Ritchie, M.D.; Smith, A.V.; Arking, D.E.; Müller-Nurasyid, M.; Krijthe, B.P.; Lubitz, S.A.; et al. Meta-analysis identifies six new susceptibility loci for atrial fibrillation. Nat. Genet. 2012, 44, 670–675. [Google Scholar] [CrossRef]
- Kim, Y.H.; Lee, J.H.; Lim, D.S.; Shim, W.J.; Ro, Y.M.; Park, G.H.; Becker, K.G.; Cho-Chung, Y.S.; Kim, M.-K. Gene expression profiling of oxidative stress on atrial fibrillation in humans. Exp. Mol. Med. 2003, 35, 336–349. [Google Scholar] [CrossRef]
- Barth, A.S.; Merk, S.; Arnoldi, E.; Zwermann, L.; Kloos, P.; Gebauer, M.; Steinmeyer, K.; Bleich, M.; Kääb, S.; Hinterseer, M.; et al. Reprogramming of the human atrial transcriptome in permanent atrial fibrillation: Expression of a ventricular-like genomic signature. Circ. Res. 2005, 96, 1022–1029. [Google Scholar] [CrossRef]
- Zhang, J.; Huang, X.; Wang, X.; Gao, Y.; Liu, L.; Li, Z.; Chen, X.; Zeng, J.; Ye, Z.; Li, G. Identification of potential crucial genes in atrial fibrillation: A bioinformatic analysis. BMC Med. Genom. 2020, 13, 1–8. [Google Scholar] [CrossRef]
- Xie, L.; Huang, G.; Gao, M.; Huang, J.; Li, H.; Xia, H.; Xiang, X.; Wu, S.; Ruan, Y. Identification of Atrial Fibrillation-Related lncRNA Based on Bioinformatic Analysis. Dis. Markers 2022, 2022, 8307975. [Google Scholar] [CrossRef]
- Stuart, J.M.; Segal, E.; Koller, D.; Kim, S.K. A Gene-Coexpression Network for Global Discovery of Conserved Genetic Modules. Science 2003, 302, 249–255. [Google Scholar] [CrossRef]
- Li, J.; Li, C.; Wang, J.; Song, G.; Zhao, Z.; Wang, H.; Wang, W.; Li, H.; Li, Z.; Miao, Y.; et al. Genome-wide analysis of differentially expressed lncRNAs and mRNAs in primary gonadotrophin adenomas by RNA-seq. Oncotarget 2017, 8, 4595–4606. [Google Scholar] [CrossRef]
- Jordan, I.K.; Mariño-Ramírez, L.; Wolf, Y.I.; Koonin, E.V. Conservation and Coevolution in the Scale-Free Human Gene Coexpression Network. Mol. Biol. Evol. 2004, 21, 2058–2070. [Google Scholar] [CrossRef]
- Haïssaguerre, M.; Jaïs, P.; Shah, D.C.; Takahashi, A.; Hocini, M.; Quiniou, G.; Garrigue, S.; Le Mouroux, A.; Le Métayer, P.; Clémenty, J. Spontaneous initiation of atrial fibrillation by ectopic beats originating in the pulmonary veins. N. Engl. J. Med. 1998, 339, 659–666. [Google Scholar] [CrossRef]
- Nattel, S.; Heijman, J.; Zhou, L.; Dobrev, D. Molecular Basis of Atrial Fibrillation Pathophysiology and Therapy: A Translational Perspective. Circ. Res. 2020, 127, 51–72. [Google Scholar] [CrossRef] [PubMed]
- Michaud, G.F.; Stevenson, W.G. Atrial Fibrillation. N. Engl. J. Med. 2021, 384, 353–361. [Google Scholar] [CrossRef] [PubMed]
- Roney, C.H.; Bayer, J.D.; Cochet, H.; Meo, M.; Dubois, R.; Jaïs, P.; Vigmond, E.J. Variability in pulmonary vein electrophysiology and fibrosis determines arrhythmia susceptibility and dynamics. PLoS Comput. Biol. 2018, 14, e1006166. [Google Scholar] [CrossRef] [PubMed]
- Steiner, I.; Hájková, P.; Kvasnička, J.; Kholová, I. Myocardial sleeves of pulmonary veins and atrial fibrillation: A postmortem histopathological study of 100 subjects. Virchows Arch. 2006, 449, 88–95. [Google Scholar] [CrossRef] [PubMed]
- Akazawa, H.; Komuro, I. Cardiac transcription factor Csx/Nkx2-5: Its role in cardiac development and diseases. Pharmacol. Ther. 2005, 107, 252–268. [Google Scholar] [CrossRef] [PubMed]
- Roselli, C.; Chaffin, M.D.; Weng, L.C.; Aeschbacher, S.; Ahlberg, G.; Albert, C.M.; Almgren, P.; Alonso, A.; Anderson, C.D.; Aragam, K.G.; et al. Multi-ethnic genome-wide association study for atrial fibrillation. Nat. Genet. 2018, 50, 1225–1233. [Google Scholar] [CrossRef]
- Sinner, M.F.; Pfeufer, A.; Akyol, M.; Beckmann, B.-M.; Hinterseer, M.; Wacker, A.; Perz, S.; Sauter, W.; Illig, T.; Näbauer, M.; et al. The non-synonymous coding IKr-channel variant KCNH2-K897T is associated with atrial fibrillation: Results from a systematic candidate gene-based analysis of KCNH2 (HERG). Eur. Heart J. 2008, 29, 907–914. [Google Scholar] [CrossRef]
- Watanabe, H.; Darbar, D.; Kaiser, D.W.; Jiramongkolchai, K.; Chopra, S.; Donahue, B.S.; Kannankeril, P.J.; Roden, D.M. Mutations in Sodium Channel β1- and β2-Subunits Associated With Atrial Fibrillation. Circ. Arrhythmia Electrophysiol. 2009, 2, 268–275. [Google Scholar] [CrossRef]
- Statello, L.; Guo, C.-J.; Chen, L.-L.; Huarte, M. Gene regulation by long non-coding RNAs and its biological functions. Nat. Rev. Mol. Cell Biol. 2021, 22, 96–118, Correction in Nat. Rev. Mol. Cell Biol. 2021, 22, 159. [Google Scholar] [CrossRef]
- Yang, Z.; Jiang, S.; Cheng, Y.; Li, T.; Hu, W.; Ma, Z.; Chen, F.; Yang, Y. FOXC1 in cancer development and therapy: Deciphering its emerging and divergent roles. Ther. Adv. Med. Oncol. 2017, 9, 797–816. [Google Scholar] [CrossRef]
- Seo, S.; Kume, T. Forkhead transcription factors, Foxc1 and Foxc2, are required for the morphogenesis of the cardiac outflow tract. Dev. Biol. 2006, 296, 421–436. [Google Scholar] [CrossRef]
- Peng, T.; Tian, Y.; Boogerd, C.J.; Lu, M.M.; Kadzik, R.S.; Stewart, K.M.; Evans, S.M.; Morrisey, E.E. Coordination of heart and lung co-development by a multipotent cardiopulmonary progenitor. Nature 2013, 500, 589–592. [Google Scholar] [CrossRef]
- Debnath, P.; Huirem, R.S.; Dutta, P.; Palchaudhuri, S. Epithelial–mesenchymal transition and its transcription factors. Biosci. Rep. 2022, 42, 1–29. [Google Scholar] [CrossRef]
- Kato, T.; Sekiguchi, A.; Sagara, K.; Tanabe, H.; Takamura, M.; Kaneko, S.; Aizawa, T.; Fu, L.-T.; Yamashita, T. Endothelial–mesenchymal transition in human atrial fibrillation. J. Cardiol. 2017, 69, 706–711. [Google Scholar] [CrossRef]
- Lai, Y.J.; Tsai, F.C.; Chang, G.J.; Chang, S.H.; Huang, C.C.; Chen, W.J.; Yeh, Y.H. miR-181b targets semaphorin 3A to mediate TGF-β–induced endothelial-mesenchymal transition related to atrial fibrillation. J. Clin. Investig. 2022, 132, e142548. [Google Scholar] [CrossRef]
- Klein, A.L.; Grimm, R.A.; Murray, R.D.; Apperson-Hansen, C.; Asinger, R.W.; Black, I.W.; Davidoff, R.; Erbel, R.; Halperin, J.L.; Orsinelli, D.A.; et al. Use of Transesophageal Echocardiography to Guide Cardioversion in Patients with Atrial Fibrillation. N. Engl. J. Med. 2001, 344, 1411–1420. [Google Scholar] [CrossRef]
- Leucci, E.; Vendramin, R.; Spinazzi, M.; Laurette, P.; Fiers, M.; Wouters, J.; Radaelli, E.; Eyckerman, S.; Leonelli, C.; Vanderheyden, K.; et al. Melanoma addiction to the long non-coding RNA SAMMSON. Nature 2016, 531, 518–522. [Google Scholar] [CrossRef]
- Shao, L.; Sun, W.; Wang, Z.; Dong, W.; Qin, Y. Long noncoding RNA SAMMSON promotes papillary thyroid carcinoma progression through p300/Sp1 axis and serves as a novel diagnostic and prognostic biomarker. IUBMB Life 2020, 72, 237–246. [Google Scholar] [CrossRef]
- Ni, H.; Wang, K.; Xie, P.; Zuo, J.; Liu, W.; Liu, C. LncRNA SAMMSON Knockdown Inhibits the Malignancy of Glioblastoma Cells by Inactivation of the PI3K/Akt Pathway. Cell. Mol. Neurobiol. 2021, 41, 79–90. [Google Scholar] [CrossRef]
- Khurana Hershey, G.K. IL-13 receptors and signaling pathways: An evolving web. J. Allergy Clin. Immunol. 2003, 111, 677–690. [Google Scholar] [CrossRef]
- Cornelissen, C.; Lüscher-Firzlaff, J.; Baron, J.M.; Lüscher, B. Signaling by IL-31 and functional consequences. Eur. J. Cell Biol. 2012, 91, 552–566. [Google Scholar] [CrossRef] [PubMed]
- Zeng, J.; Zhang, J.; Yang, Y.Z.; Wang, F.; Jiang, H.; Chen, H.-D.; Wu, H.-Y.; Sai, K.; Hu, W.-M. IL13RA2 is overexpressed in malignant gliomas and related to clinical outcome of patients. Am. J. Transl. Res. 2020, 12, 4702–4714. [Google Scholar] [PubMed]
- Sai, K.K.S.; Sattiraju, A.; Almaguel, F.G.; Xuan, A.; Rideout, S.; Krishnaswamy, R.S.; Zhang, J.; Herpai, D.M.; Debinski, W.; Mintz, A. Peptide-based PET imaging of the tumor restricted IL13RA2 biomarker. Oncotarget 2017, 8, 50997–51007. [Google Scholar] [CrossRef] [PubMed]
- Chong, S.T.; Tan, K.M.; Kok, C.Y.L.; Guan, S.P.; Lai, S.H.; Lim, C.; Hu, J.; Sturgis, C.; Eng, C.; Lam, P.Y.P.; et al. IL13RA2 Is Differentially Regulated in Papillary Thyroid Carcinoma vs. Follicular Thyroid Carcinoma. J. Clin. Endocrinol. Metab. 2019, 104, 5573–5584. [Google Scholar] [CrossRef]
- Shibasaki, N.; Yamasaki, T.; Kanno, T.; Arakaki, R.; Sakamoto, H.; Utsunomiya, N.; Inoue, T.; Tsuruyama, T.; Nakamura, E.; Ogawa, O.; et al. Role of IL13RA2 in sunitinib resistance in clear cell renal cell carcinoma. PLoS ONE 2015, 10, e0130980. [Google Scholar] [CrossRef]
- de Magalhães, J.P.; Curado, J.; Church, G.M. Meta-analysis of age-related gene expression profiles identifies common signatures of aging. Bioinformatics 2009, 25, 875–881. [Google Scholar] [CrossRef]
- Kato, T.; Iwasaki, Y.K.; Nattel, S. Connexins and atrial fibrillation: Filling in the gaps. Circulation 2012, 125, 203–206. [Google Scholar] [CrossRef]
- Gollob, M.H.; Jones, D.L.; Krahn, A.D.; Danis, L.; Gong, X.-Q.; Shao, Q.; Liu, X.; Veinot, J.P.; Tang, A.S.; Stewart, A.F.; et al. Somatic Mutations in the Connexin 40 Gene (GJA5) in atrial fibrillation. N. Engl. J. Med. 2006, 354, 2677–2688. [Google Scholar] [CrossRef]
- Tribulova, N.; Egan Benova, T.; Szeiffova Bacova, B.; Viczenczova, C.; Barancik, M. New aspects of pathogenesis of atrial fibrillation: Remodelling of intercalated discs. J. Physiol. Pharmacol. 2015, 66, 625–634. [Google Scholar]
- Xu, H.F.; Ding, Y.J.; Shen, Y.W.; Xue, A.-M.; Xu, H.-M.; Luo, C.-L.; Li, B.-X.; Liu, Y.-L.; Zhao, Z.-Q. MicroRNA-1 represses Cx43 expression in viral myocarditis. Mol. Cell. Biochem. 2012, 362, 141–148. [Google Scholar] [CrossRef]
- Yang, B.; Lin, H.; Xiao, J.; Lu, Y.; Luo, X.; Li, B.; Zhang, Y.; Xu, C.; Bai, Y.; Wang, H.; et al. The muscle-specific microRNA miR-1 regulates cardiac arrhythmogenic potential by targeting GJA1 and KCNJ2. Nat. Med. 2007, 13, 486–491. [Google Scholar] [CrossRef]
- Chen, S.; Zhou, Y.; Chen, Y.; Gu, J. Fastp: An ultra-fast all-in-one FASTQ preprocessor. Bioinformatics 2018, 34, i884–i890. [Google Scholar] [CrossRef]
- Dobin, A.; Davis, C.A.; Schlesinger, F.; Drenkow, J.; Zaleski, C.; Jha, S.; Batut, P.; Chaisson, M.; Gingeras, T.R. STAR: Ultrafast universal RNA-seq aligner. Bioinformatics 2013, 29, 15–21. [Google Scholar] [CrossRef]
- Liao, Y.; Smyth, G.K.; Shi, W. featureCounts: An efficient general purpose program for assigning sequence reads to genomic features. Bioinformatics 2014, 30, 923–930. [Google Scholar] [CrossRef]
- Li, B.; Ruotti, V.; Stewart, R.M.; Thomson, J.A.; Dewey, C.N. RNA-Seq gene expression estimation with read mapping uncertainty. Bioinformatics 2010, 26, 493–500. [Google Scholar] [CrossRef]
- Wagner, G.P.; Kin, K.; Lynch, V.J. Measurement of mRNA abundance using RNA-seq data: RPKM measure is inconsistent among samples. Theory Biosci. 2012, 131, 281–285. [Google Scholar] [CrossRef]
- Okada, D.; Okamoto, Y.; Io, T.; Oka, M.; Kobayashi, D.; Ito, S.; Yamada, R.; Ishii, K.; Ono, K. Comparative Study of Transcriptome in the Hearts Isolated from Mice, Rats, and Humans. Biomolecules 2022, 12, 859. [Google Scholar] [CrossRef]
- Sun, J.; Nishiyama, T.; Shimizu, K.; Kadota, K. TCC: An R package for comparing tag count data with robust normalization strategies. BMC Bioinform. 2013, 14, 1–14. [Google Scholar] [CrossRef]
- Wu, T.; Hu, E.; Xu, S.; Chen, M.; Guo, P.; Dai, Z.; Feng, T.; Zhou, L.; Tang, W.; Zhan, L.; et al. clusterProfiler 4.0: A universal enrichment tool for interpreting omics data clusterProfiler4.0: A universal enrichment tool for interpreting omics data. Innovation 2021, 2, 100141. [Google Scholar]
- Shen, W.; Chen, S.-Y.; Gan, Z.; Zhang, Y.-Z.; Yue, T.; Chen, M.-M.; Xue, Y.; Hu, H.; Guo, A.-Y. AnimalTFDB 4.0: A comprehensive animal transcription factor database updated with variation and expression annotations. Nucleic Acids Res. 2023, 51, D39–D45. [Google Scholar] [CrossRef]
- Galili, T. Dendextend: An R package for visualizing, adjusting and comparing trees of hierarchical clustering. Bioinformatics 2015, 31, 3718–3720. [Google Scholar] [CrossRef] [PubMed]






| NO. | AF/SR | Age | Sex | Strain | Tabaco | Alcohol | HD | HT | DM | Cancer | Samples |
|---|---|---|---|---|---|---|---|---|---|---|---|
| 1 | SR | 52 | M | Caucasian | Yes | Yes | No | No | No | No | SAN, LA, LAA, RA, LV, RV, PV |
| 2 | SR | 46 | M | Filipino | Yes | Yes | No | medication | medication | No | SAN, LA, LAA, RA, LV, RV, PV |
| 3 | SR | 23 | F | Caucasian | Yes | No | No | No | No | No | SAN, LA, LAA, RA, LV, RV, PV |
| 4 | SR | 50 | M | Japanese | Yes | Yes | MR, TR | medication | No | No | RAA |
| 5 | SR | 50 | M | Japanese | Yes | Yes | MR | No | No | No | RAA |
| 6 | AF | 58 | M | Caucasian | Yes | Yes | CAD, AF | No | No | No | SAN, LA, LAA, RA, LV, RV, PV |
| 7 | AF | 54 | M | Caucasian | Yes | Yes | AF | No | No | No | SAN, LA, LAA, RA, LV, RV, PV |
| 8 | AF | 58 | F | Caucasian | Yes | Yes | AF | medication | No | No | SAN, LA, LAA, RA, LV, RV, PV |
| 9 | AF | 59 | M | Japanese | Yes | Yes | MR, TR, AF | medication | No | No | RAA |
| 10 | AF | 70 | F | Japanese | No | Yes | MR, HCH AF | medication | No | No | RAA |
| Descriptions | Gene Symbols |
|---|---|
| cation channel activity | GRIA2, ATP5F1D, ATP6V0C, KCNH2, NALF2, LRRC38, CACNA1E, PKD2, SCN2B, KCNIP2, GRIN2C |
| ion channel activity | GRIA2, GABRR1, ATP5F1D, ATP6V0C, KCNH2, NALF2, LRRC38, CACNA1E, PKD2, SCN2B, KCNIP2, GRIN2C |
| channel activity | GRIA2, GABRR1, ATP5F1D, ATP6V0C, KCNH2, NALF2, LRRC38, CACNA1E, PKD2, SCN2B, KCNIP2, GRIN2C |
| passive transmembrane transporter activity | GRIA2, GABRR1, ATP5F1D, ATP6V0C, KCNH2, NALF2, LRRC38, CACNA1E, PKD2, SCN2B, KCNIP2, GRIN2C |
| gated channel activity | GRIA2, GABRR1, KCNH2, NALF2, LRRC38, CACNA1E, PKD2, SCN2B, KCNIP2, GRIN2C |
| voltage-gated cation channel activity | KCNH2, LRRC38, CACNA1E, PKD2, KCNIP2, GRIN2C |
| voltage-gated ion channel activity | KCNH2, LRRC38, CACNA1E, PKD2, SCN2B, KCNIP2, GRIN2C |
| voltage-gated channel activity | KCNH2, LRRC38, CACNA1E, PKD2, SCN2B, KCNIP2, GRIN2C |
| metal ion transmembrane transporter activity | SLC22A3, KCNH2, NALF2, LRRC38, CACNA1E, PKD2, SCN2B, KCNIP2, GRIN2C, SLC5A1 |
| Unique Names/Ensembl IDs | Fold Changes (log2) in PV in AF | Expressional Changes in Extra-Cardiovascular Carcinoma |
|---|---|---|
| SAMMSON | 9.29 | GBM, HCC, MME |
| FOXCUT | 8.41 | NCP, GAC, BLBC, ESCC, OSCC |
| ENSG00000251320 | 5.99 | KIRC, LUSC, HNSC |
| ENSG00000248927 | 4.16 | KIRC, PRAD |
| ENSG00000237807 | 2.46 | BRCA, COAD, PRAD |
| ENSG00000286429 | −4.73 | NA |
| SCTR-AS1 | −3.60 | LUSC |
| ENSG00000289474 | −9.35 | NA |
| CHL1-AS2 | −3.41 | NA |
| LINC02517 | −3.55 | NA |
| ENSG00000237596 | −3.72 | NA |
| ENSG00000289623 | −6.12 | NA |
| ENSG00000287592 | −3.61 | NA |
| ENSG00000254002 | −3.82 | NA |
| LINC01405 | −6.77 | HNSC |
| LINC01629 | −6.76 | NA |
| Unique Name | Gene type | Degree |
|---|---|---|
| NRXN3 | protein_coding | 50 |
| TPH1 | protein_coding | 47 |
| RTN1 | protein_coding | 47 |
| PLD5 | protein_coding | 45 |
| PCDH10 | protein_coding | 45 |
| TRIM36 | protein_coding | 44 |
| C8orf34 | protein_coding | 44 |
| ACAN | protein_coding | 43 |
| ADAMTSL1 | protein_coding | 42 |
| NT5DC3 | protein_coding | 41 |
| CNTN1 | protein_coding | 40 |
| MRAP2 | protein_coding | 39 |
| GPR176 | protein_coding | 39 |
| MYH10 | protein_coding | 37 |
| ARPP21 | protein_coding | 36 |
| CNTN4 | protein_coding | 35 |
| GRIA2 | protein_coding | 35 |
| HPSE2 | protein_coding | 35 |
| RIMS1 | protein_coding | 34 |
| CDH8 | protein_coding | 34 |
| SUSD5 | protein_coding | 33 |
| GABRR1 | protein_coding | 33 |
| TMEM30B | protein_coding | 33 |
| PCDH11Y | protein_coding | 33 |
| C1orf87 | protein_coding | 32 |
| CYTL1 | protein_coding | 32 |
| CARTPT | protein_coding | 32 |
| IL31RA | protein_coding | 32 |
| PCDH11X | protein_coding | 32 |
| SAMMSON | lncRNA | 32 |
| ST6GAL2 | protein_coding | 31 |
| DSC3 | protein_coding | 31 |
| FOXCUT | lncRNA | 31 |
Disclaimer/Publisher’s Note: The statements, opinions and data contained in all publications are solely those of the individual author(s) and contributor(s) and not of MDPI and/or the editor(s). MDPI and/or the editor(s) disclaim responsibility for any injury to people or property resulting from any ideas, methods, instructions or products referred to in the content. |
© 2023 by the authors. Licensee MDPI, Basel, Switzerland. This article is an open access article distributed under the terms and conditions of the Creative Commons Attribution (CC BY) license (https://creativecommons.org/licenses/by/4.0/).
Share and Cite
Igarashi, W.; Takagi, D.; Okada, D.; Kobayashi, D.; Oka, M.; Io, T.; Ishii, K.; Ono, K.; Yamamoto, H.; Okamoto, Y. Bioinformatic Identification of Potential RNA Alterations on the Atrial Fibrillation Remodeling from Human Pulmonary Veins. Int. J. Mol. Sci. 2023, 24, 10501. https://doi.org/10.3390/ijms241310501
Igarashi W, Takagi D, Okada D, Kobayashi D, Oka M, Io T, Ishii K, Ono K, Yamamoto H, Okamoto Y. Bioinformatic Identification of Potential RNA Alterations on the Atrial Fibrillation Remodeling from Human Pulmonary Veins. International Journal of Molecular Sciences. 2023; 24(13):10501. https://doi.org/10.3390/ijms241310501
Chicago/Turabian StyleIgarashi, Wataru, Daichi Takagi, Daigo Okada, Daiki Kobayashi, Miho Oka, Toshiro Io, Kuniaki Ishii, Kyoichi Ono, Hiroshi Yamamoto, and Yosuke Okamoto. 2023. "Bioinformatic Identification of Potential RNA Alterations on the Atrial Fibrillation Remodeling from Human Pulmonary Veins" International Journal of Molecular Sciences 24, no. 13: 10501. https://doi.org/10.3390/ijms241310501
APA StyleIgarashi, W., Takagi, D., Okada, D., Kobayashi, D., Oka, M., Io, T., Ishii, K., Ono, K., Yamamoto, H., & Okamoto, Y. (2023). Bioinformatic Identification of Potential RNA Alterations on the Atrial Fibrillation Remodeling from Human Pulmonary Veins. International Journal of Molecular Sciences, 24(13), 10501. https://doi.org/10.3390/ijms241310501

