A Rare Olive Compound Oleacein Improves Lipid and Glucose Metabolism, and Inflammatory Functions: A Comprehensive Whole-Genome Transcriptomics Analysis in Adipocytes Differentiated from Healthy and Diabetic Adipose Stem Cells
Abstract
1. Introduction
2. Results
2.1. Effect of OLE on hASCs Viability and Proliferation
2.2. Effect of OLE on Lipid Accumulation during Adipocytic Differentiation of hASCs
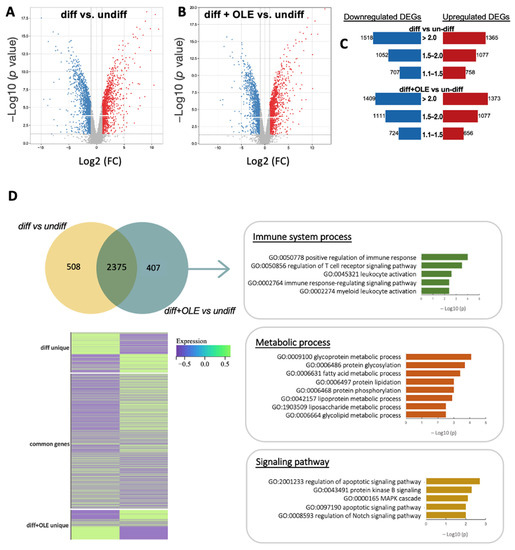
2.3. Effects of OLE on Gene Expression Profiling during hASC Adipogenic Differentiation
2.4. Gene Ontology Analysis of OLE-Treated hASCs Induced to Adipogenic Differentiation
2.5. OLE Exerted Anti-Inflammatory Effect and Regulated Lipid Metabolism in Adipocyte
2.6. Effects of OLE on Gene Expression Profiling in Adipocytes Differentiated from Diabetic-hASCs
2.7. Differential Effect of OLE on Adipocytes Differentiated from Healthy and Diabetic hASCs
2.8. PPI Network Analysis of Adipocytes Differentiated from hASCs and d-hASCs
3. Discussion
4. Materials and Methods
4.1. Chemicals
4.2. Cells Culture and Techniques
4.3. Adipocyte Differentiation of hASCs and d-hASCs
4.4. Cell Viability Assay
4.5. Cell Measurement and Lipid Accumulation Assay on hASCs
4.6. RNA Extraction and Quantification
4.7. Microarray Experiment Processing
4.8. Gene Expression Analysis
4.9. Statistical Analysis
5. Conclusions
Supplementary Materials
Author Contributions
Funding
Institutional Review Board Statement
Informed Consent Statement
Data Availability Statement
Acknowledgments
Conflicts of Interest
References
- Birbrair, A.; Zhang, T.; Wang, Z.-M.; Messi, M.L.; Enikolopov, G.N.; Mintz, A.; Delbono, O. Role of Pericytes in Skeletal Muscle Regeneration and Fat Accumulation. Stem Cells Dev. 2013, 22, 2298–2314. [Google Scholar] [CrossRef] [PubMed]
- Rajan, A.; Housden, B.E.; Wirtz-Peitz, F.; Holderbaum, L.; Perrimon, N. A Mechanism Coupling Systemic Energy Sensing to Adipokine Secretion. Dev. Cell 2017, 43, 83–98.e6. [Google Scholar] [CrossRef]
- Trayhurn, P.; Beattie, J.H. Physiological Role of Adipose Tissue: White Adipose Tissue as an Endocrine and Secretory Organ. Proc. Nutr. Soc. 2001, 60, 329–339. [Google Scholar] [CrossRef]
- Szkudelska, K.; Okulicz, M.; Szkudelski, T. Bisphenol A Disturbs Metabolism of Primary Rat Adipocytes without Affecting Adipokine Secretion. Environ. Sci. Pollut. Res. 2021, 28, 23301–23309. [Google Scholar] [CrossRef]
- Cao, Y. Angiogenesis Modulates Adipogenesis and Obesity. J. Clin. Investig. 2007, 117, 2362–2368. [Google Scholar] [CrossRef]
- Wilson-Fritch, L.; Burkart, A.; Bell, G.; Mendelson, K.; Leszyk, J.; Nicoloro, S.; Czech, M.; Corvera, S. Mitochondrial Biogenesis and Remodeling during Adipogenesis and in Response to the Insulin Sensitizer Rosiglitazone. Mol. Cell. Biol. 2003, 23, 1085–1094. [Google Scholar] [CrossRef] [PubMed]
- Shen, J.X.; Couchet, M.; Dufau, J.; de Castro Barbosa, T.; Ulbrich, M.H.; Helmstädter, M.; Kemas, A.M.; Zandi Shafagh, R.; Marques, M.; Hansen, J.B.; et al. 3D Adipose Tissue Culture Links the Organotypic Microenvironment to Improved Adipogenesis. Adv. Sci. 2021, 8, 2100106. [Google Scholar] [CrossRef]
- Meister, B.M.; Hong, S.-G.; Shin, J.; Rath, M.; Sayoc, J.; Park, J.-Y. Healthy versus Unhealthy Adipose Tissue Expansion: The Role of Exercise. J. Obes. Metab. Syndr. 2022, 31, 37–50. [Google Scholar] [CrossRef] [PubMed]
- Gan, L.; Liu, D.; Xie, D.; Bond Lau, W.; Liu, J.; Christopher, T.A.; Lopez, B.; Liu, L.; Hu, H.; Yao, P.; et al. Ischemic Heart-Derived Small Extracellular Vesicles Impair Adipocyte Function. Circ. Res. 2022, 130, 48–66. [Google Scholar] [CrossRef]
- Gir, P.; Oni, G.; Brown, S.A.; Mojallal, A.; Rohrich, R.J. Human Adipose Stem Cells. Plast. Reconstr. Surg. 2012, 129, 1277–1290. [Google Scholar] [CrossRef]
- Jafari, F.; Emami, S.A.; Javadi, B.; Salmasi, Z.; Tayarani-Najjaran, M.; Tayarani-Najaran, Z. Inhibitory Effect of Saffron, Crocin, Crocetin, and Safranal against Adipocyte Differentiation in Human Adipose-Derived Stem Cells. J. Ethnopharmacol. 2022, 294, 115340. [Google Scholar] [CrossRef] [PubMed]
- Shahbodi, M.; Emami, S.A.; Javadi, B.; Tayarani-Najaran, Z. Effects of Thymoquinone on Adipocyte Differentiation in Human Adipose-Derived Stem Cells. Cell Biochem. Biophys. 2022, 80, 771–779. [Google Scholar] [CrossRef]
- Barbagallo, I.; Li Volti, G.; Galvano, F.; Tettamanti, G.; Pluchinotta, F.R.; Bergante, S.; Vanella, L. Diabetic Human Adipose Tissue-Derived Mesenchymal Stem Cells Fail to Differentiate in Functional Adipocytes. Exp. Biol. Med. 2017, 242, 1079–1085. [Google Scholar] [CrossRef] [PubMed]
- Ganbold, M.; Ferdousi, F.; Arimura, T.; Tominaga, K.; Isoda, H. New Amphiphilic Squalene Derivative Improves Metabolism of Adipocytes Differentiated from Diabetic Adipose-Derived Stem Cells and Prevents Excessive Lipogenesis. Front. Cell Dev. Biol. 2020, 8, 577259. [Google Scholar] [CrossRef]
- Cicerale, S.; Lucas, L.; Keast, R. Biological Activities of Phenolic Compounds Present in Virgin Olive Oil. Int. J. Mol. Sci. 2010, 11, 458–479. [Google Scholar] [CrossRef]
- Servili, M.; Esposto, S.; Fabiani, R.; Urbani, S.; Taticchi, A.; Mariucci, F.; Selvaggini, R.; Montedoro, G.F. Phenolic Compounds in Olive Oil: Antioxidant, Health and Organoleptic Activities According to Their Chemical Structure. Inflammopharmacology 2009, 17, 76–84. [Google Scholar] [CrossRef] [PubMed]
- Castejón, M.L.; Montoya, T.; Alarcón-de-la-Lastra, C.; Sánchez-Hidalgo, M. Potential Protective Role Exerted by Secoiridoids from Olea europaea L. in Cancer, Cardiovascular, Neurodegenerative, Aging-Related, and Immunoinflammatory Diseases. Antioxidants 2020, 9, 149. [Google Scholar] [CrossRef]
- Drira, R.; Chen, S.; Sakamoto, K. Oleuropein and Hydroxytyrosol Inhibit Adipocyte Differentiation in 3 T3-L1 Cells. Life Sci. 2011, 89, 708–716. [Google Scholar] [CrossRef] [PubMed]
- Alagna, F.; Mariotti, R.; Panara, F.; Caporali, S.; Urbani, S.; Veneziani, G.; Esposto, S.; Taticchi, A.; Rosati, A.; Rao, R.; et al. Olive Phenolic Compounds: Metabolic and Transcriptional Profiling during Fruit Development. BMC Plant Biol. 2012, 12, 162. [Google Scholar] [CrossRef]
- Shimamoto, Y.; Fujitani, T.; Uchiage, E.; Isoda, H.; Tominaga, K. Solid Acid-Catalyzed One-Step Synthesis of Oleacein from Oleuropein. Sci. Rep. 2023, 13, 8275. [Google Scholar] [CrossRef]
- Gutiérrez-Miranda, B.; Gallardo, I.; Melliou, E.; Cabero, I.; Álvarez, Y.; Magiatis, P.; Hernández, M.; Nieto, M.L. Oleacein Attenuates the Pathogenesis of Experimental Autoimmune Encephalomyelitis through Both Antioxidant and Anti-Inflammatory Effects. Antioxidants 2020, 9, 1161. [Google Scholar] [CrossRef]
- Cirmi, S.; Maugeri, A.; Russo, C.; Musumeci, L.; Navarra, M.; Lombardo, G.E. Oleacein Attenuates Lipopolysaccharide-Induced Inflammation in THP-1-Derived Macrophages by the Inhibition of TLR4/MyD88/NF-ΚB Pathway. Int. J. Mol. Sci. 2022, 23, 1206. [Google Scholar] [CrossRef]
- Lombardo, G.E.; Lepore, S.M.; Morittu, V.M.; Arcidiacono, B.; Colica, C.; Procopio, A.; Maggisano, V.; Bulotta, S.; Costa, N.; Mignogna, C.; et al. Effects of Oleacein on High-Fat Diet-Dependent Steatosis, Weight Gain, and Insulin Resistance in Mice. Front. Endocrinol. 2018, 9, 116. [Google Scholar] [CrossRef]
- Lepore, S.M.; Maggisano, V.; Bulotta, S.; Mignogna, C.; Arcidiacono, B.; Procopio, A.; Brunetti, A.; Russo, D.; Celano, M. Oleacein Prevents High Fat Diet-Induced Adiposity and Ameliorates Some Biochemical Parameters of Insulin Sensitivity in Mice. Nutrients 2019, 11, 1829. [Google Scholar] [CrossRef] [PubMed]
- Filipek, A.; Gierlikowska, B. Oleacein May Intensify the Efflux of OxLDL from Human Macrophages by Increasing the Expression of the SRB1 Receptor, as Well as ABCA1 and ABCG1 Transporters. J. Funct. Foods 2021, 78, 104373. [Google Scholar] [CrossRef]
- Czerwińska, M.; Kiss, A.K.; Naruszewicz, M. A Comparison of Antioxidant Activities of Oleuropein and Its Dialdehydic Derivative from Olive Oil, Oleacein. Food Chem. 2012, 131, 940–947. [Google Scholar] [CrossRef]
- Abe, T.; Hirasaka, K.; Nikawa, T. Involvement of Cbl-b-Mediated Macrophage Inactivation in Insulin Resistance. World J. Diabetes 2017, 8, 97. [Google Scholar] [CrossRef]
- Skurk, T.; Alberti-Huber, C.; Herder, C.; Hauner, H. Relationship between Adipocyte Size and Adipokine Expression and Secretion. J. Clin. Endocrinol. Metab. 2007, 92, 1023–1033. [Google Scholar] [CrossRef]
- Mueller, E. Understanding the Variegation of Fat: Novel Regulators of Adipocyte Differentiation and Fat Tissue Biology. Biochim. Biophys. Acta (BBA) Mol. Basis Dis. 2014, 1842, 352–357. [Google Scholar] [CrossRef]
- Ghaben, A.L.; Scherer, P.E. Adipogenesis and Metabolic Health. Nat. Rev. Mol. Cell Biol. 2019, 20, 242–258. [Google Scholar] [CrossRef]
- Saltiel, A.R.; Kahn, C.R. Insulin Signalling and the Regulation of Glucose and Lipid Metabolism. Nature 2001, 414, 799–806. [Google Scholar] [CrossRef]
- Deng, Y.; Scherer, P.E. Adipokines as Novel Biomarkers and Regulators of the Metabolic Syndrome. Ann. N. Y. Acad. Sci. 2010, 1212, E1–E19. [Google Scholar] [CrossRef]
- Esteve, E.; Ricart, W.; Fernández-Real, J.M. Adipocytokines and Insulin Resistance: The Possible Role of Lipocalin-2, Retinol Binding Protein-4, and Adiponectin. Diabetes Care 2009, 32 (Suppl. S2), S362–S367. [Google Scholar] [CrossRef]
- Chen, C.; Tan, S.; Ren, T.; Wang, H.; Dai, X.; Wang, H. Polyphenol from Rosaroxburghii Tratt Fruit Ameliorates the Symptoms of Diabetes by Activating the P13K/AKT Insulin Pathway in Db/Db Mice. Foods 2022, 11, 636. [Google Scholar] [CrossRef] [PubMed]
- Russo, L.; Lumeng, C.N. Properties and Functions of Adipose Tissue Macrophages in Obesity. Immunology 2018, 155, 407–417. [Google Scholar] [CrossRef] [PubMed]
- Lasselin, J.; Magne, E.; Beau, C.; Ledaguenel, P.; Dexpert, S.; Aubert, A.; Layé, S.; Capuron, L. Adipose Inflammation in Obesity: Relationship with Circulating Levels of Inflammatory Markers and Association with Surgery-Induced Weight Loss. J. Clin. Endocrinol. Metab. 2014, 99, E53–E61. [Google Scholar] [CrossRef]
- Baker, R.G.; Hayden, M.S.; Ghosh, S. NF-ΚB, Inflammation, and Metabolic Disease. Cell Metab. 2011, 13, 11–22. [Google Scholar] [CrossRef] [PubMed]
- Park, Y.-M.; Myers, M.; Vieira-Potter, V.J. Adipose Tissue Inflammation and Metabolic Dysfunction: Role of Exercise. Mo. Med. 2014, 111, 65–72. [Google Scholar]
- Filipek, A.; Czerwińska, M.E.; Kiss, A.K.; Wrzosek, M.; Naruszewicz, M. Oleacein Enhances Anti-Inflammatory Activity of Human Macrophages by Increasing CD163 Receptor Expression. Phytomedicine 2015, 22, 1255–1261. [Google Scholar] [CrossRef]
- Carpi, S.; Scoditti, E.; Massaro, M.; Polini, B.; Manera, C.; Digiacomo, M.; Esposito Salsano, J.; Poli, G.; Tuccinardi, T.; Doccini, S.; et al. The Extra-Virgin Olive Oil Polyphenols Oleocanthal and Oleacein Counteract Inflammation-Related Gene and MiRNA Expression in Adipocytes by Attenuating NF-ΚB Activation. Nutrients 2019, 11, 2855. [Google Scholar] [CrossRef]
- Layne, J.; Majkova, Z.; Smart, E.J.; Toborek, M.; Hennig, B. Caveolae: A Regulatory Platform for Nutritional Modulation of Inflammatory Diseases. J. Nutr. Biochem. 2011, 22, 807–811. [Google Scholar] [CrossRef] [PubMed]
- Martín, M.G.; Wang, J.; Solorzano-Vargas, R.S.; Lam, J.T.; Turk, E.; Wright, E.M. Regulation of the human Na(+)-glucose cotransporter gene, SGLT1, by HNF-1 and Sp1. Am. J. Physiol. Gastrointest. Liver Physiol. 2000, 278, G591–G603. [Google Scholar] [CrossRef]
- Roy, D.; Farabaugh, K.T.; Wu, J.; Charrier, A.; Smas, C.; Hatzoglou, M.; Thirumurugan, K.; Buchner, D.A. Coordinated Transcriptional Control of Adipocyte Triglyceride Lipase (Atgl) by Transcription Factors Sp1 and Peroxisome Proliferator–Activated Receptor γ (PPARγ) during Adipocyte Differentiation. J. Biol. Chem. 2017, 292, 14827–14835. [Google Scholar] [CrossRef] [PubMed]
- Ha, Y.; Kim, T.-K.; Park, K.; Hwang, S.; Kim, J.; Kim, S.-J. Inhibitory Effects of Rocaglamide-A on PPARγ-Driven Adipogenesis through Regulation of Mitotic Clonal Expansion Involving the JAK2/STAT3 Pathway. Biochim. Biophys. Acta (BBA) Mol. Cell Biol. Lipids 2022, 1867, 159148. [Google Scholar] [CrossRef]
- Katafuchi, T.; Holland, W.L.; Kollipara, R.K.; Kittler, R.; Mangelsdorf, D.J.; Kliewer, S.A. PPARγ-K107 SUMOylation Regulates Insulin Sensitivity but Not Adiposity in Mice. Proc. Natl. Acad. Sci. USA 2018, 115, 12102–12111. [Google Scholar] [CrossRef]
- Loflin, P.; Lever, J.E. HuR Binds a Cyclic Nucleotide-Dependent, Stabilizing Domain in the 3′ Untranslated Region of Na+/Glucose Cotransporter (SGLT1) MRNA. FEBS Lett. 2001, 509, 267–271. [Google Scholar] [CrossRef] [PubMed]
- Fuster, J.J.; Ouchi, N.; Gokce, N.; Walsh, K. Obesity-Induced Changes in Adipose Tissue Microenvironment and Their Impact on Cardiovascular Disease. Circ. Res. 2016, 118, 1786–1807. [Google Scholar] [CrossRef]
- Balakrishnan, A.; Guruprasad, K.P.; Satyamoorthy, K.; Joshi, M.B. Interleukin-6 Determines Protein Stabilization of DNA Methyltransferases and Alters DNA Promoter Methylation of Genes Associated with Insulin Signaling and Angiogenesis. Lab. Investig. 2018, 98, 1143–1158. [Google Scholar] [CrossRef]
- Hashemian, L.; Sarhangi, N.; Afshari, M.; Aghaei Meybodi, H.R.; Hasanzad, M. The Role of the PPARG (Pro12Ala) Common Genetic Variant on Type 2 Diabetes Mellitus Risk. J. Diabetes Metab. Disord. 2021, 20, 1385–1390. [Google Scholar] [CrossRef]
- Gonsorčíková, L.; Průhová, Š.; Cinek, O.; Ek, J.; Pelikánová, T.; Jørgensen, T.; Eiberg, H.; Pedersen, O.; Hansen, T.; Lebl, J. Autosomal Inheritance of Diabetes in Two Families Characterized by Obesity and a Novel H241Q Mutation in NEUROD1. Pediatr. Diabetes 2008, 9, 367–372. [Google Scholar] [CrossRef]
- Klapper, M.; Böhme, M.; Nitz, I.; Döring, F. The Human Intestinal Fatty Acid Binding Protein (HFABP2) Gene Is Regulated by HNF-4α. Biochem. Biophys. Res. Commun. 2007, 356, 147–152. [Google Scholar] [CrossRef] [PubMed]
- Karković Marković, A.; Torić, J.; Barbarić, M.; Jakobušić Brala, C. Hydroxytyrosol, Tyrosol and Derivatives and Their Potential Effects on Human Health. Molecules 2019, 24, 2001. [Google Scholar] [CrossRef] [PubMed]
- Xu, F.; Li, Y.; Zheng, M.; Xi, X.; Zhang, X.; Han, C. Structure Properties, Acquisition Protocols, and Biological Activities of Oleuropein Aglycone. Front. Chem. 2018, 6, 239. [Google Scholar] [CrossRef] [PubMed]
- Oi-Kano, Y.; Iwasaki, Y.; Nakamura, T.; Watanabe, T.; Goto, T.; Kawada, T.; Watanabe, K.; Iwai, K. Oleuropein Aglycone Enhances UCP1 Expression in Brown Adipose Tissue in High-Fat-Diet-Induced Obese Rats by Activating β-Adrenergic Signaling. J. Nutr. Biochem. 2017, 40, 209–218. [Google Scholar] [CrossRef]
- Pinto, J.; Paiva-Martins, F.; Corona, G.; Debnam, E.S.; Jose Oruna-Concha, M.; Vauzour, D.; Gordon, M.H.; Spencer, J.P.E. Absorption and Metabolism of Olive Oil Secoiridoids in the Small Intestine. Br. J. Nutr. 2011, 105, 1607–1618. [Google Scholar] [CrossRef]
- Nikou, T.; Sakavitsi, M.E.; Kalampokis, E.; Halabalaki, M. Metabolism and Bioavailability of Olive Bioactive Constituents Based on In Vitro, In Vivo and Human Studies. Nutrients 2022, 14, 3773. [Google Scholar] [CrossRef]
- Soler, A.; Romero, M.P.; Macià, A.; Saha, S.; Furniss, C.S.M.; Kroon, P.A.; Motilva, M.J. Digestion Stability and Evaluation of the Metabolism and Transport of Olive Oil Phenols in the Human Small-Intestinal Epithelial Caco-2/TC7 Cell Line. Food Chem. 2010, 119, 703–714. [Google Scholar] [CrossRef]
- Smith, A.B.; Sperry, J.B.; Han, Q. Syntheses of (−)-Oleocanthal, a Natural NSAID Found in Extra Virgin Olive Oil, the (−)-Deacetoxy-Oleuropein Aglycone, and Related Analogues. J. Org. Chem. 2007, 72, 6891–6900. [Google Scholar] [CrossRef]
- Cuyàs, E.; Castillo, D.; Llorach-Parés, L.; Lozano-Sánchez, J.; Verdura, S.; Nonell-Canals, A.; Brunet, J.; Bosch-Barrera, J.; Joven, J.; Valdés, R.; et al. Computational De-Orphanization of the Olive Oil Biophenol Oleacein: Discovery of New Metabolic and Epigenetic Targets. Food Chem. Toxicol. 2019, 131, 110529. [Google Scholar] [CrossRef]
- Herbers, E.; Patrikoski, M.; Wagner, A.; Jokinen, R.; Hassinen, A.; Heinonen, S.; Miettinen, S.; Peltoniemi, H.; Pirinen, E.; Pietiläinen, K.H. Preventing White Adipocyte Browning during Differentiation in Vitro: The Effect of Differentiation Protocols on Metabolic and Mitochondrial Phenotypes. Stem Cells Int. 2022, 2022, 3308194. [Google Scholar] [CrossRef]
- Singh, A.M.; Zhang, L.; Avery, J.; Yin, A.; Du, Y.; Wang, H.; Li, Z.; Fu, H.; Yin, H.; Dalton, S. Human Beige Adipocytes for Drug Discovery and Cell Therapy in Metabolic Diseases. Nat. Commun. 2020, 11, 2758. [Google Scholar] [CrossRef]
- Lee, M.J.; Fried, S.K. Optimal Protocol for the Differentiation and Metabolic Analysis of Human Adipose Stromal Cells. In Methods in Enzymology; Academic Press Inc.: Cambridge, MA, USA, 2014; Volume 538, pp. 49–65. ISBN 9780128002803. [Google Scholar]
- Zhou, Y.; Zhou, B.; Pache, L.; Chang, M.; Khodabakhshi, A.H.; Tanaseichuk, O.; Benner, C.; Chanda, S.K. Metascape Provides a Biologist-Oriented Resource for the Analysis of Systems-Level Datasets. Nat. Commun. 2019, 10, 1523. [Google Scholar] [CrossRef]
- Kuleshov, M.V.; Jones, M.R.; Rouillard, A.D.; Fernandez, N.F.; Duan, Q.; Wang, Z.; Koplev, S.; Jenkins, S.L.; Jagodnik, K.M.; Lachmann, A.; et al. Enrichr: A Comprehensive Gene Set Enrichment Analysis Web Server 2016 Update. Nucleic Acids Res. 2016, 44, W90–W97. [Google Scholar] [CrossRef] [PubMed]
- Chen, E.Y.; Tan, C.M.; Kou, Y.; Duan, Q.; Wang, Z.; Meirelles, G.V.; Clark, N.R.; Ma’ayan, A. Enrichr: Interactive and Collaborative HTML5 Gene List Enrichment Analysis Tool. BMC Bioinform. 2013, 14, 128. [Google Scholar] [CrossRef]
- Xie, Z.; Bailey, A.; Kuleshov, M.V.; Clarke, D.J.B.; Evangelista, J.E.; Jenkins, S.L.; Lachmann, A.; Wojciechowicz, M.L.; Kropiwnicki, E.; Jagodnik, K.M.; et al. Gene Set Knowledge Discovery with Enrichr. Curr. Protoc. 2021, 1, e90. [Google Scholar] [CrossRef] [PubMed]
- Han, H.; Shim, H.; Shin, D.; Shim, J.E.; Ko, Y.; Shin, J.; Kim, H.; Cho, A.; Kim, E.; Lee, T.; et al. TRRUST: A Reference Database of Human Transcriptional Regulatory Interactions. Sci. Rep. 2015, 5, 11432. [Google Scholar] [CrossRef] [PubMed]
- Xia, J.; Benner, M.J.; Hancock, R.E.W. NetworkAnalyst—Integrative Approaches for Protein–Protein Interaction Network Analysis and Visual Exploration. Nucleic Acids Res. 2014, 42, W167–W174. [Google Scholar] [CrossRef]
- Breuer, K.; Foroushani, A.K.; Laird, M.R.; Chen, C.; Sribnaia, A.; Lo, R.; Winsor, G.L.; Hancock, R.E.W.; Brinkman, F.S.L.; Lynn, D.J. InnateDB: Systems Biology of Innate Immunity and beyond—Recent Updates and Continuing Curation. Nucleic Acids Res. 2013, 41, D1228–D1233. [Google Scholar] [CrossRef]
- Shen, W.; Song, Z.; Zhong, X.; Huang, M.; Shen, D.; Gao, P.; Qian, X.; Wang, M.; He, X.; Wang, T.; et al. Sangerbox: A Comprehensive, Interaction-friendly Clinical Bioinformatics Analysis Platform. iMeta 2022, 1, e36. [Google Scholar] [CrossRef]








| Gene Symbol | Description | Fold Change | p Value | Function |
|---|---|---|---|---|
| ATP13A3 | ATPase 13A3 | 2.7 | 0.0089 | ATP Binding, Intracellular Calcium Ion Homeostasis, Monoatomic Cation Transmembrane Transport, Polyamine Transmembrane Transport |
| KCNK16 | Potassium Two Pore Domain Channel Subfamily K Member 16 | 2.28 | 4.91 × 10−5 | Potassium Channel Activity, Protein Binding, Stabilization Of Membrane Potential, Regulation Of Monoatomic Ion Transmembrane Transport, Plasma Membrane |
| ZNF486 | Zinc Finger Protein 486 | 2.08 | 0.0299 | DNA-Binding Transcription Factor Activity, RNA Polymerase II-Specific, Metal Ion Binding, Regulation Of DNA-Templated Transcription |
| SAMD4A | Sterile Alpha Motif Domain Containing 4A | 2.08 | 0.0207 | RNA Binding, mRNA Binding, Protein Binding, Translation Repressor Activity |
| NIPAL3 | NIPA-Like Domain Contains 3 | 2.07 | 0.0089 | Protein Binding, Magnesium Ion Transmembrane Transporter Activity, Magnesium Ion Transport, Magnesium Ion Transmembrane Transport |
| GNG7 | G Protein Subunit Gamma 7 | 2.07 | 0.0203 | Protein Binding, Receptor Guanylyl Cyclase Signaling Pathway, G Protein-Coupled Receptor Signaling Pathway, Regulation Of Adenylate Cyclase Activity |
| SWI5 | SWI5 Homologous Recombination Repair Protein | 2.06 | 0.0017 | Protein Binding, Double-Strand Break Repair Via Homologous Recombination, Cellular Response To Ionizing Radiation |
| LY6K | Lymphocyte Antigen 6 Family Member K | 2.05 | 0.0269 | Acrosomal Vesicle, Extracellular Region, Plasma Membrane, Membrane Raft |
| INPP5F | Inositol Polyphosphate-5-Phosphatase F | 2.04 | 0.0236 | Protein Binding, Inositol Monophosphate 1-Phosphatase Activity, Protein Homodimerization Activity, Positive Regulation Of Receptor Recycling, Phosphatidylinositol Biosynthetic Process, Phosphatidylinositol Catabolic Process, Phosphatidylinositol Dephosphorylation |
| ERBB4 | Erb-B2 Receptor Tyrosine Kinase 4 | 2.04 | 0.0044 | Protein Binding, ATP Binding, Signal Transduction, Transmembrane Receptor Protein Tyrosine Kinase Signaling Pathway, Nervous System Development, ERBB4 Signaling Pathway, Mitochondrial Fragmentation Involved In Apoptotic Process, Positive Regulation Of Receptor Signaling Pathway Via JAK-STAT, Protein Autophosphorylation |
| Gene Symbol | Description | Fold Change | p Value | Function |
|---|---|---|---|---|
| BACH2 | BTB Domain and CNC Homolog 2 | −2.83 | 0.002 | RNA Polymerase II Cis-Regulatory Region Sequence-Specific DNA Binding, Protein Binding, Sequence-Specific Double-Stranded DNA Binding, Primary Adaptive Immune Response Involving T Cells, Additionally, B Cells |
| KCNAB1 | Potassium Voltage-Gated Channel Subfamily A Regulatory Beta Subunit 1 | −2.38 | 0.0074 | Voltage-Gated Potassium Channel Activity, Potassium Channel Regulator Activity, Protein Domain Specific Binding, Transmembrane Transporter Binding, NADPH Binding, Molecular Function Inhibitor Activity, Potassium Ion Transport |
| AXIN1 | Axin 1 | −2.31 | 0.0003 | P53 Binding, Protein Binding, Enzyme Binding, Protein Polyubiquitination, Positive Regulation of Transforming Growth Factor Beta Receptor Signaling Pathway, Regulation of Protein Ubiquitination, Regulation of Fat Cell Differentiation, Canonical Wnt Signaling Pathway |
| ALPK2 | Alpha Kinase 2 | −2.28 | 0.0225 | Protein Serine/Threonine Kinase Activity, ATP Binding, Protein Phosphorylation, Regulation of Gene Expression, Establishment of Cell Polarity, Regulation of Apoptotic Process |
| FBXW10 | F-Box and WD Repeat Domain Containing 10 | −2.27 | 5.01 × 10−5 | Cytosol |
| MYEF2 | Myelin Expression Factor 2 | −2.16 | 0.0388 | DNA Binding, RNA Binding, mRNA Binding, Myotube Differentiation, Neuron Differentiation, Nucleus |
| ITSN1 | InterSection 1 | −2.12 | 0.0411 | Guanyl-Nucleotide Exchange Factor Activity, Calcium Ion Binding, Protein Binding, Molecular Adaptor Activity, Molecular Adaptor Activity, Exocytosis, Protein Localization, Protein Transport, Endosomal Transport, Intracellular Signal Transduction, Regulation of Small Gtpase Mediated Signal Transduction, Clathrin-Dependent Synaptic Vesicle Endocytosis |
| CHAC2 | ChaC Glutathione Specific Gamma Glutamylcyclotransferase 2 | −2.09 | 0.0153 | Gamma-Glutamylcyclotransferase Activity, Glutathione Biosynthetic Process, Glutathione Catabolic Process |
| L3MBTL4 | L3MBTL Histone Methyl-Lysine Binding Protein 4 | −2.08 | 0.0471 | Protein Binding, Zinc Ion Binding, Chromatin Organization |
| IL7 | Interleukin 7 | −2.07 | 0.0038 | Cytokine Activity, Interleukin-7 Receptor Binding, Protein Binding, Growth Factor Activity, Cell–cell Signaling, Cytokine-Mediated Signaling Pathway, B Cell Proliferation |
| Seeds | Description | Degree | Expression | Enriched Functional Network |
|---|---|---|---|---|
| HDAC1 | Histone Deacetylase 1 | 116 | 1.38 | Transcription initiation from RNA polymerase II promoter, Histone modification, Negative regulation of the apoptotic process |
| AR | Androgen Receptor | 67 | −1.38 | transcription from RNA polymerase III promoter, regulation of sequence-specific DNA binding transcription factor activity, regulation of MAPK cascade |
| PARP1 | Poly(ADP-Ribose) Polymerase | 64 | 1.25 | Protein processing, transforming growth factor beta receptor signaling pathway, glycoprotein biosynthetic process, regulation of transcription from RNA polymerase II promoter |
| SRRM2 | Serine/Arginine Repetitive Matrix 2 | 63 | 1.26 | mRNA processing, nucleobase containing compound metabolic process, cellular aromatic compound metabolic process |
| FOS | Fos Proto-Oncogene, AP-1 Transcription Factor Subunit | 57 | 1.54 | Transforming growth factor beta receptor signaling pathway, response to steroid hormone stimulus, response to oxidative stress, inflammatory response, MAPK cascade |
| ERBB2 | Erb-B2 Receptor Tyrosine Kinase 2 | 45 | 1.39 | Positive regulation of translation, T cell proliferation, protein autophosphorylation, regulation of immune system process, lymphocyte differentiation, regulation of MAPK cascade |
| RPS16 | Ribosomal Protein S16 | 44 | −1.33 | Cellular protein complex disassembly, RNA catabolic process, ribonucleoprotein complex biogenesis |
| USP7 | Ubiquitin Specific Peptidase 7 | 41 | 1.27 | DNA modification, Cellular protein catabolic process, DNA repair, Protein catabolic process |
| RPS4X | Ribosomal Protein S4 X-Linked | 41 | −1.39 | Regulation of translation, Protein targeting to membrane, Cellular protein complex disassembly, RNA catabolic process |
| SYK | Spleen Associated Tyrosine Kinase | 40 | 1.39 | Activation of JUN kinase activity, Superoxide metabolic process, regulation of cytokine secretion, regulation of T cell proliferation, regulation of cell–cell adhesion, Activation of MAPK activity, Lipid transport, Fatty acid metabolic process, Activation of immune response |
| Seeds | Description | Degree | Expression | Enriched Functional Network |
|---|---|---|---|---|
| HNF4A | Hepatocyte Nuclear Factor 4 Alpha | 202 | −1.19 | Lipid homeostasis, response to carbohydrate stimulus, regulation of lipid metabolic process, cellular amino acid metabolic process |
| CREBBP | CREB Binding Protein | 119 | 1.38 | Transcription initiation from RNA polymerase II promoter, histone modification, regulation of cell differentiation, innate immune response |
| CTNNB1 | Catenin Beta 1 | 116 | 1.18 | Proteoglycan metabolic process, regulation of T cell proliferation, lymphocyte activation, regulation of I-κB kinase/ NF-κB cascade, muscle cell differentiation, regulation of MAPK cascade, glycoprotein biosynthetic process |
| EGR1 | Early Growth Response 1 | 101 | −1.51 | T cell differentiation, lymphocyte differentiation, cytokine-mediated signaling pathway, leukocyte differentiation |
| NR3C1 | Nuclear Receptor Subfamily 3 Group C Member 1 | 84 | 1.18 | Steroid biosynthetic process, carbohydrate biosynthetic process, transcription initiation from RNA polymerase II promoter, lipid metabolic process, glucose metabolic process |
| CREB1 | CAMP Responsive Element Binding Protein 1 | 67 | 1.33 | Phosphatidylinositol mediated signaling, regulation of lipid metabolic process, regulation of immune response, MAPK cascade |
| SIN3A | SIN3 Transcription Regulator Family Member A | 63 | 1.22 | Histone modification, immune effector process |
| EWSR1 | EWS RNA Binding Protein 1 | 62 | 1.18 | Regulation of transcription, regulation of RNA metabolic process |
| ISG15 | ISG15 Ubiquitin-Like Modifier | 59 | −1.26 | Response to virus, regulation of cytokine production, cellular protein catabolic process, immune effector process, protein catabolic process |
| HNRNPH1 | Heterogeneous Nuclear Ribonucleoprotein H1 | 55 | 1.24 | RNA splicing, mRNA processing, regulation of RNA metabolic process, regulation of gene expression, regulation of cellular metabolic process |
Disclaimer/Publisher’s Note: The statements, opinions and data contained in all publications are solely those of the individual author(s) and contributor(s) and not of MDPI and/or the editor(s). MDPI and/or the editor(s) disclaim responsibility for any injury to people or property resulting from any ideas, methods, instructions or products referred to in the content. |
© 2023 by the authors. Licensee MDPI, Basel, Switzerland. This article is an open access article distributed under the terms and conditions of the Creative Commons Attribution (CC BY) license (https://creativecommons.org/licenses/by/4.0/).
Share and Cite
Wang, R.; Ganbold, M.; Ferdousi, F.; Tominaga, K.; Isoda, H. A Rare Olive Compound Oleacein Improves Lipid and Glucose Metabolism, and Inflammatory Functions: A Comprehensive Whole-Genome Transcriptomics Analysis in Adipocytes Differentiated from Healthy and Diabetic Adipose Stem Cells. Int. J. Mol. Sci. 2023, 24, 10419. https://doi.org/10.3390/ijms241310419
Wang R, Ganbold M, Ferdousi F, Tominaga K, Isoda H. A Rare Olive Compound Oleacein Improves Lipid and Glucose Metabolism, and Inflammatory Functions: A Comprehensive Whole-Genome Transcriptomics Analysis in Adipocytes Differentiated from Healthy and Diabetic Adipose Stem Cells. International Journal of Molecular Sciences. 2023; 24(13):10419. https://doi.org/10.3390/ijms241310419
Chicago/Turabian StyleWang, Rui, Munkhzul Ganbold, Farhana Ferdousi, Kenichi Tominaga, and Hiroko Isoda. 2023. "A Rare Olive Compound Oleacein Improves Lipid and Glucose Metabolism, and Inflammatory Functions: A Comprehensive Whole-Genome Transcriptomics Analysis in Adipocytes Differentiated from Healthy and Diabetic Adipose Stem Cells" International Journal of Molecular Sciences 24, no. 13: 10419. https://doi.org/10.3390/ijms241310419
APA StyleWang, R., Ganbold, M., Ferdousi, F., Tominaga, K., & Isoda, H. (2023). A Rare Olive Compound Oleacein Improves Lipid and Glucose Metabolism, and Inflammatory Functions: A Comprehensive Whole-Genome Transcriptomics Analysis in Adipocytes Differentiated from Healthy and Diabetic Adipose Stem Cells. International Journal of Molecular Sciences, 24(13), 10419. https://doi.org/10.3390/ijms241310419

