IL-22 Is Deleterious along with IL-17 in Allergic Asthma but Is Not Detrimental in the Comorbidity Asthma and Acute Pneumonia
Abstract
1. Introduction
2. Results
2.1. IL-22 Has a Pro-Inflammatory Function in Airway Allergic Inflammation
2.2. Increase in IL-17 in the Lungs of Animals Exposed to the Allergen Is Not Affected by the Deficiency of IL-22
2.3. Th17 Cells Negatively Regulate Eosinophil Recruitment in the Absence of IL-22
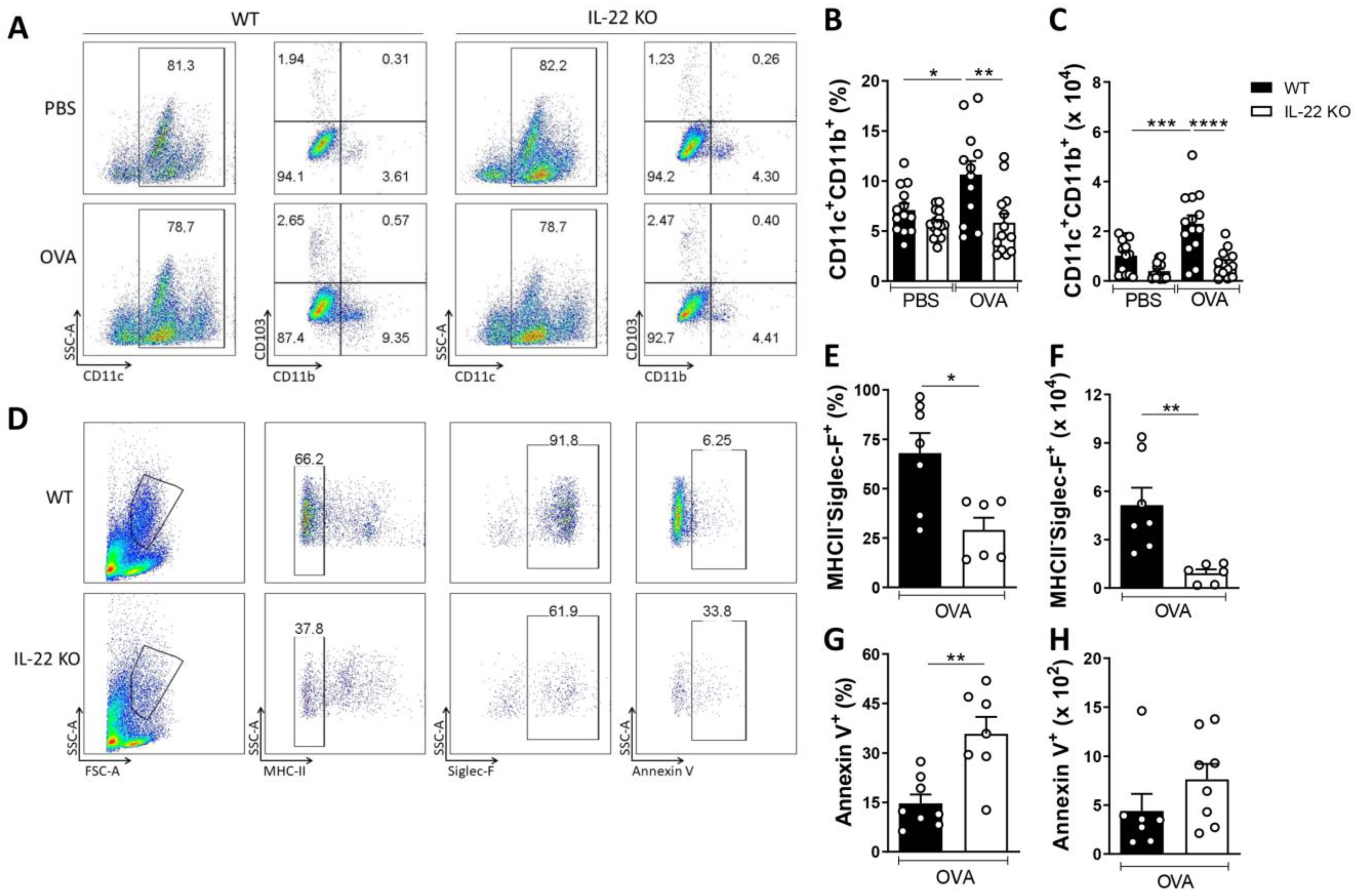
2.4. IL-22 Increases the Frequency of Lung CD11c+CD11b+ Dendritic Cells and Promotes Viable Eosinophils
2.5. Allergen-Specific and Allergen-Free Treatment Reduces Eosinophil, Dendritic Cell and IL-22 Secretion in Airway Lung Inflammation
2.6. IL-22 Plays No Role in the Comorbidity Asthma and Acute Pneumonia
3. Discussion
4. Materials and Methods
4.1. Mice
4.2. Induction of Allergic Asthma
4.3. Induction of Th2 Low Asthma
4.4. BALF
4.5. Th17 Cell Differentiation
4.6. Lung Cells
4.7. Flow Cytometry
4.8. IgE Levels
4.9. Pulmonary Inflammation and Mucus Production Histological Analysis
4.10. Statistical Analysis
5. Conclusions
Author Contributions
Funding
Institutional Review Board Statement
Data Availability Statement
Acknowledgments
Conflicts of Interest
References
- Global Initiative for Asthma Global Strategy for Asthma Management and Prevention 2022 Update. Glob. Initiat. Asthma 2022, 225.
- Wenzel, S.E. Asthma phenotypes: The evolution from clinical to molecular approaches. Nat. Med. 2012, 18, 716–725. [Google Scholar] [CrossRef]
- Holgate, S.T.; Wenzel, S.; Postma, D.S.; Weiss, S.T.; Renz, H.; Sly, P.D.; Lange, P.; Parner, J.; Vestbo, J.; Schnohr, P.; et al. Asthma. Nat. Rev. Dis. Prim. 2015, 1, 15025. [Google Scholar] [CrossRef] [PubMed]
- Vroman, H.; van den Blink, B.; Kool, M. Mode of dendritic cell activation: The decisive hand in Th2/Th17 cell differentiation. Implications in asthma severity? Immunobiology 2015, 220, 254–261. [Google Scholar] [CrossRef] [PubMed]
- Hammad, H.; Lambrecht, B.N. The basic immunology of asthma. Cell 2021, 184, 1469–1485. [Google Scholar] [CrossRef]
- Green, R.H. Analysis of induced sputum in adults with asthma: Identification of subgroup with isolated sputum neutrophilia and poor response to inhaled corticosteroids. Thorax 2002, 57, 875–879. [Google Scholar] [CrossRef] [PubMed]
- Zhao, Y.; Yang, J.; Gao, Y.D.; Guo, W. Th17 immunity in patients with allergic asthma. Int. Arch. Allergy Immunol. 2010, 151, 297–307. [Google Scholar] [CrossRef]
- Chakir, J.; Shannon, J.; Molet, S.; Fukakusa, M.; Elias, J.; Laviolette, M.; Boulet, L.P.; Hamid, Q. Airway remodeling-associated mediators in moderate to severe asthma: Effect of steroids on TGF-β, IL-11, IL-17, and type I and type III collagen expression. J. Allergy Clin. Immunol. 2003, 111, 1293–1298. [Google Scholar] [CrossRef]
- Doe, C.; Bafadhel, M.; Siddiqui, S.; Desai, D.; Mistry, V.; Rugman, P.; McCormick, M.; Woods, J.; May, R.; Sleeman, M.A.; et al. Expression of the T helper 17-associated cytokines IL-17A and IL-17F in asthma and COPD. Chest 2010, 138, 1140–1147. [Google Scholar] [CrossRef]
- Besnard, A.G.; Sabat, R.; Dumoutier, L.; Renauld, J.C.; Willart, M.; Lambrecht, B.; Teixeira, M.M.; Charron, S.; Fick, L.; Erard, F.; et al. Dual role of IL-22 in allergic airway inflammation and its cross-talk with IL-17A. Am. J. Respir. Crit. Care Med. 2011, 183, 1153–1163. [Google Scholar] [CrossRef]
- Sonnenberg, G.F.; Fouser, L.A.; Artis, D. Border patrol: Regulation of immunity, inflammation and tissue homeostasis at barrier surfaces by IL-22. Nat. Immunol. 2011, 12, 383–390. [Google Scholar] [CrossRef]
- Barthelemy, A.; Sencio, V.; Soulard, D.; Deruyter, L.; Faveeuw, C.; Le Goffic, R.; Trottein, F. Interleukin-22 immunotherapy during severe influenza enhances lung tissue integrity and reduces secondary bacterial systemic invasion. Infect. Immun. 2018, 86, e00706-17. [Google Scholar] [CrossRef]
- Hebert, K.D.; Mclaughlin, N.; Galeas-Pena, M.; Zhang, Z.; Eddens, T.; Govero, A.; Pilewski, J.M.; Kolls, J.K.; Pociask, D.A. Targeting the IL-22/IL-22BP axis enhances tight junctions and reduces inflammation during influenza infection. Mucosal Immunol. 2020, 13, 64–74. [Google Scholar] [CrossRef] [PubMed]
- Aujla, S.J.; Chan, Y.R.; Zheng, M.; Fei, M.; Askew, D.J.; Pociask, D.A.; Reinhart, T.A.; McAllister, F.; Edeal, J.; Gaus, K.; et al. IL-22 mediates mucosal host defense against Gram-negative bacterial pneumonia. Nat. Med. 2008, 14, 275–281. [Google Scholar] [CrossRef]
- Gessner, M.A.; Werner, J.L.; Lilly, L.M.; Nelson, M.P.; Metz, A.E.; Dunaway, C.W.; Chan, Y.R.; Ouyang, W.; Brown, G.D.; Weaver, C.T.; et al. Dectin-1-dependent interleukin-22 contributes to early innate lung defense against aspergillus fumigatus. Infect. Immun. 2012, 80, 410–417. [Google Scholar] [CrossRef] [PubMed]
- Pickert, G.; Neufert, C.; Leppkes, M.; Zheng, Y.; Wittkopf, N.; Warntjen, M.; Lehr, H.A.; Hirth, S.; Weigmann, B.; Wirtz, S.; et al. STAT3 links IL-22 signaling in intestinal epithelial cells to mucosal wound healing. J. Exp. Med. 2009, 206, 1465–1472. [Google Scholar] [CrossRef]
- Yang, W.; Yu, T.; Huang, X.; Bilotta, A.J.; Xu, L.; Lu, Y.; Sun, J.; Pan, F.; Zhou, J.; Zhang, W.; et al. Intestinal microbiota-derived short-chain fatty acids regulation of immune cell IL-22 production and gut immunity. Nat. Commun. 2020, 11, 4457. [Google Scholar] [CrossRef]
- Zenewicz, L.A.; Yin, X.; Wang, G.; Elinav, E.; Hao, L.; Zhao, L.; Flavell, R.A. IL-22 Deficiency Alters Colonic Microbiota To Be Transmissible and Colitogenic. J. Immunol. 2013, 190, 5306–5312. [Google Scholar] [CrossRef]
- Couturier-Maillard, A.; Froux, N.; Piotet-Morin, J.; Michaudel, C.; Brault, L.; Le Bérichel, J.; Sénéchal, A.; Robinet, P.; Chenuet, P.; Jejou, S.; et al. Interleukin-22-deficiency and microbiota contribute to the exacerbation of Toxoplasma gondii-induced intestinal inflammation article. Mucosal Immunol. 2018, 11, 1181–1190. [Google Scholar] [CrossRef]
- Hirose, K.; Ito, T.; Nakajima, H. Roles of IL-22 in allergic airway inflammation in mice and humans. Int. Immunol. 2018, 30, 413–418. [Google Scholar] [CrossRef] [PubMed]
- Ito, T.; Hirose, K.; Nakajima, H. Bidirectional roles of IL-22 in the pathogenesis of allergic airway inflammation. Allergol. Int. 2019, 68, 4–8. [Google Scholar] [CrossRef]
- Schnyder, B.; Lima, C.; Schnyder-Candrian, S. Interleukin-22 is a negative regulator of the allergic response. Cytokine 2010, 50, 220–227. [Google Scholar] [CrossRef]
- Takahashi, K.; Hirose, K.; Kawashima, S.; Niwa, Y.; Wakashin, H. IL-22 attenuates IL-25 production by lung epithelial cells and inhibits antigen-induced eosinophilic airway inflammation. J. Allergy Clin. Immunol. 2011, 128, 1067–1076.e6. [Google Scholar] [CrossRef] [PubMed]
- McGeachy, M.J.; Cua, D.J. Th17 Cell Differentiation: The Long and Winding Road. Immunity 2008, 28, 445–453. [Google Scholar] [CrossRef]
- Gaffen, S.L.; Jain, R.; Garg, A.V.; Cua, D.J. The IL-23-IL-17 immune axis: From mechanisms to therapeutic testing. Nat. Rev. Immunol. 2014, 14, 585–600. [Google Scholar] [CrossRef]
- van Rijt, L.S.; Jung, S.; KleinJan, A.; Vos, N.; Willart, M.; Duez, C.; Hoogsteden, H.C.; Lambrecht, B.N. In vivo depletion of lung CD11c+ dendritic cells during allergen challenge abrogates the characteristic features of asthma. J. Exp. Med. 2005, 201, 981–991. [Google Scholar] [CrossRef]
- Kool, M.; Soullié, T.; Van Nimwegen, M.; Willart, M.A.M.; Muskens, F.; Jung, S.; Hoogsteden, H.C.; Hammad, H.; Lambrecht, B.N. Alum adjuvant boosts adaptive immunity by inducing uric acid and activating inflammatory dendritic cells. J. Exp. Med. 2008, 205, 869–882. [Google Scholar] [CrossRef]
- Wang, B.; Han, D.; Li, F.; Hou, W.; Wang, L.; Meng, L.; Mou, K.; Lu, S.; Zhu, W.; Zhou, Y. Elevated IL-22 in psoriasis plays an anti-apoptotic role in keratinocytes through mediating Bcl-xL/Bax. Apoptosis 2020, 25, 663–673. [Google Scholar] [CrossRef]
- Wu, Z.; Hu, Z.; Cai, X.; Ren, W.; Dai, F.; Liu, H.; Chang, J.; Li, B. Interleukin 22 attenuated angiotensin II induced acute lung injury through inhibiting the apoptosis of pulmonary microvascular endothelial cells. Sci. Rep. 2017, 7, 2210. [Google Scholar] [CrossRef] [PubMed]
- Faustino, L.; da Fonseca, D.M.; Takenaka, M.C.; Mirotti, L.; Florsheim, E.B.; Guereschi, M.G.; Silva, J.S.; Basso, A.S.; Russo, M. Regulatory T Cells Migrate to Airways via CCR4 and Attenuate the Severity of Airway Allergic Inflammation. J. Immunol. 2013, 190, 2614–2621. [Google Scholar] [CrossRef] [PubMed]
- Fonseca, D.M.; Paula, M.O.; Wowk, P.F.; Campos, L.W.; Gembre, A.F.; Turato, W.M.; Ramos, S.G.; Dias-Baruffi, M.; Barboza, R.; Gomes, E.; et al. IFN-γ-mediated efficacy of allergen-free immunotherapy using mycobacterial antigens and CpG-ODN. Immunol. Cell Biol. 2011, 89, 777–785. [Google Scholar] [CrossRef]
- Fonseca, D.M.; Wowk, P.F.; Paula, M.O.; Campos, L.W.; Gembre, A.F.; Turato, W.M.; Ramos, S.G.; Dias-Baruffi, M.; Barboza, R.; Gomes, E.; et al. Recombinant DNA immunotherapy ameliorate established airway allergy in a IL-10 dependent pathway. Clin. Exp. Allergy 2012, 42, 131–143. [Google Scholar] [CrossRef]
- Prado, R.Q.; Bertolini, T.B.; Piñeros, A.R.; Gembre, A.F.; Ramos, S.G.; Silva, C.L.; Borges, M.C.; Bonato, V.L.D. Attenuation of experimental asthma by mycobacterial protein combined with CpG requires a TLR9-dependent IFN-γ-CCR2 signalling circuit. Clin. Exp. Allergy 2015, 45, 1459–1471. [Google Scholar] [CrossRef] [PubMed]
- Lo Re, S.; Dumoutier, L.; Couillin, I.; Van Vyve, C.; Yakoub, Y.; Uwambayinema, F.; Marien, B.; van den Brûle, S.; Van Snick, J.; Uyttenhove, C.; et al. IL-17A–Producing γδ T and Th17 Lymphocytes Mediate Lung Inflammation but Not Fibrosis in Experimental Silicosis. J. Immunol. 2010, 184, 6367–6377. [Google Scholar] [CrossRef] [PubMed]
- Mailer, R.K.W.; Joly, A.-L.; Liu, S.; Elias, S.; Tegner, J.; Andersson, J.; Josefowicz, S.Z.; Lu, L.F.; Rudensky, A.Y.; Fontenot, J.D.; et al. IL-1β promotes Th17 differentiation by inducing alternative splicing of FOXP3. Sci. Rep. 2015, 5, 14674. [Google Scholar] [CrossRef] [PubMed]
- Larché, M.; Akdis, C.A.; Valenta, R. Immunological mechanisms of allergen-specific immunotherapy. Nat. Rev. Immunol. 2006, 6, 761–771. [Google Scholar] [CrossRef]
- Brimnes, J.; Kildsgaard, J.; Jacobi, H.; Lund, K. Sublingual immunotherapy reduces allergic symptoms in a mouse model of rhinitis Clinical and Experimental Allergy. Clin. Exp. Allergy 2006, 37, 488–497. [Google Scholar] [CrossRef]







Disclaimer/Publisher’s Note: The statements, opinions and data contained in all publications are solely those of the individual author(s) and contributor(s) and not of MDPI and/or the editor(s). MDPI and/or the editor(s) disclaim responsibility for any injury to people or property resulting from any ideas, methods, instructions or products referred to in the content. |
© 2023 by the authors. Licensee MDPI, Basel, Switzerland. This article is an open access article distributed under the terms and conditions of the Creative Commons Attribution (CC BY) license (https://creativecommons.org/licenses/by/4.0/).
Share and Cite
Goulart, A.; Boko, M.M.M.; Martins, N.S.; Gembre, A.F.; de Oliveira, R.S.; Palma-Albornoz, S.P.; Bertolini, T.; Ribolla, P.E.M.; Ramalho, L.N.Z.; Fraga-Silva, T.F.d.C.; et al. IL-22 Is Deleterious along with IL-17 in Allergic Asthma but Is Not Detrimental in the Comorbidity Asthma and Acute Pneumonia. Int. J. Mol. Sci. 2023, 24, 10418. https://doi.org/10.3390/ijms241310418
Goulart A, Boko MMM, Martins NS, Gembre AF, de Oliveira RS, Palma-Albornoz SP, Bertolini T, Ribolla PEM, Ramalho LNZ, Fraga-Silva TFdC, et al. IL-22 Is Deleterious along with IL-17 in Allergic Asthma but Is Not Detrimental in the Comorbidity Asthma and Acute Pneumonia. International Journal of Molecular Sciences. 2023; 24(13):10418. https://doi.org/10.3390/ijms241310418
Chicago/Turabian StyleGoulart, Amanda, Mèdéton Mahoussi Michaël Boko, Nubia Sabrina Martins, Ana Flávia Gembre, Rômulo Silva de Oliveira, Sandra Patrícia Palma-Albornoz, Thais Bertolini, Paulo Eduardo Martins Ribolla, Leandra Naira Zambelli Ramalho, Thais Fernanda de Campos Fraga-Silva, and et al. 2023. "IL-22 Is Deleterious along with IL-17 in Allergic Asthma but Is Not Detrimental in the Comorbidity Asthma and Acute Pneumonia" International Journal of Molecular Sciences 24, no. 13: 10418. https://doi.org/10.3390/ijms241310418
APA StyleGoulart, A., Boko, M. M. M., Martins, N. S., Gembre, A. F., de Oliveira, R. S., Palma-Albornoz, S. P., Bertolini, T., Ribolla, P. E. M., Ramalho, L. N. Z., Fraga-Silva, T. F. d. C., & Bonato, V. L. D. (2023). IL-22 Is Deleterious along with IL-17 in Allergic Asthma but Is Not Detrimental in the Comorbidity Asthma and Acute Pneumonia. International Journal of Molecular Sciences, 24(13), 10418. https://doi.org/10.3390/ijms241310418

